Fórum témák
» Több friss téma |
Én ilyesmi kapcsolást tápegységben haszálok a trafó védelmére. Áramkorlát helyett a trafó egyenirányított feszültségét figyelem, ha a beállított érték alá esik, akkor kigyullad egy LED (meg persze letilt a kimenet). Kicsit át kell alakítani és átszámolni az értékeket. Ha gondolod, felteszem a kapcsolást. Nekem nincs most ingerenciám az átszámolgatáshoz...
Megköszönném ha feltennéd!
Közben kicsit emelkedett a fesz(55v) amit figyelni kéne de ha látom a kapcs rajzot alakítok rajta. Egyébként egy elektromos bicajba kell,a gyári műszer sajna megadta magát.
Parancsolj.
Ez a kapcsolás a Vin feszültséget "figyeli". Ha a feszültség a határérték alá esik, a kimeneti led bekapcsol. Ha a feszültség a hiszterézissel beállított felső határ fölé kerül, akkor a P1-el beállított késleltetés után kikapcsol. A kapcsolás alsó határát a P2-vel tudod állítani, a hiszterézist pedig R5-el. A dolog szépséghibája, hogy P2 állításával a hiszterézis értéke is változik. (Nálam ez a kapcsolás egy tápegység trafóját védi nagy sikerrel. Amikor túlterhelem a trafót, a kimenet azonnal kikapcsol és csak 5-6 másodperc után indul újra. így nem tud leégni a trafó.)Kis átalakítással több kapcsolási szint is kialakítható. Sőt az első műv. erősítős fokozat akár el is hagyható.
Hálás köszönet már adom is le a rendelést a Lomexba!
Nagyon szívesen! Az áttervezés sikerült? (Amint írtam, ez neked egy az egyben nem lesz jó. Ha sikerült valamit rajzolnod, tedd fel ide, nehogy feleslegesen dolgozz.)
Ok.Egyenlőre várok kicsit az összerakással mert még nem tudom pontosan hogy mi lesz a a végleges fesz. ugyanis több szálon futnak a dolgok a most vásárolt használt elektromos kerékpárhoz kell de közben kicsi tuningon is átesik így ha a motorvezérlő engedi(kondi fet csere)5x12 voltot kap ami töltés után akár 70v is lehet.Kinéztem az lm2576 adatlapjáról hogy 63v a max.
Ugyhogy amíg nem tudom a végleges feszt.nem kezdek bele!
Hali!
Próbáltam megépíteni a első oldalon látható első kapcsolást.De nem sikerült mindent megvennem.Nem volt 1Kohmos ellenállás így 1,5 Kohmosat raktam bele.Valamint nem volt 11-es dióda csak 12-es és azt raktam bele.Teszteltem folyamatosan emelkedő feszültséggel.3 voltról indultam a biztonság kedvéért de 18 voltig nem volt semmi.Ja és persze nem volt két színű led így 2 darabbal (zöld és piros) oldattam meg.Ha jól emlékszem van itthon 900 ohmos ellenállásom.Azzal meg lehet próbálni az 1 Kohmosat kiváltani? Köszi!
Sziasztok!
Nekem egy egyszerű kapcsolás kellene ami kb 9,5 vagy 3 volt körül bekapcsol egy LED-et! Tudna valaki ebben segíteni? Semmi extra nem kell! üdv PIXI
Sziasztok!
Olyan problémám lenne, hogy meg építettem ezt a kapcsolást: http://bsselektronika.hu/index.php?w=wQrxNrtqyo . És működik, vagyis világít de csak a piros led ha megkapja a 15V közeli feszt akkor egy kicsit kevésbé erős lesz a fénye, és enyhén sárgás...de határozottan piros marad. Az áramkör szép nincs áthúzás sehol minden ott van ahol kell hogy legyen. Valakinek ötlete a megoldásra?
Helló!Meg lehet oldani valahogy ezt a kapcsolást,hogy a baloldali led 7,5 voltnál kapcsoljon be?
Választ előre is köszönöm.
Szia!érdeklődnék,hogy ezt a kapcsolast lehet e ugy modosítani,hogya zold led 7,5 voltnál gyulladjon ki.Mp4 aksitöltéséhez kéne.Előre is köszi.
Sziasztok!
Próbáltam egy saját kis kapcsolást kitalálni, nem titkoltan a jól ismert BSS elektronikán látható hasonló kapcsolás alapjaira építve. Lehet nem jól értelmezem a működését az ilyen zeneres dolognak, ezért szeretném, ha valaki megnézné jól gondolom-e. Tudom, hogy a zener és a tranzisztor miatt nem atom pontosak a feszültségértékek, de az lenne a cél, hogy a piros led világít 12V-ig. Ha 12V felett van a feszültség, akkor ez kialszik és az első zöld led világít. 13V-nál vagy felette pedig világít a második zöld led is. Szerintetek ezt csinálhatja kitalált kapcsolásom? Köszi szépen! A hozzászólás módosítva: Máj 19, 2014
Most látom csak, hogy a topic egy az egy ledes változatokról szól bocsánat ezt elnéztem. Azért remélem még valaki megnézi
Hello! Jól látod, de a másik két tranyó bázisával sorba is tegyél egy-egy 470ohm-ot, mert a zéner és a tranyók kinyírják egymást. (Ha kinyit a tranyó semmi nem korlátozza a bázisáramot, az akár 150mA is lehetne..)
Sziasztok!
Konzumer 3.7V Li akkus készülékhez - igen, mobiltelefonhoz - szeretnék egy StandBy LED-es jelzőt készíteni : Ha ki van kapcsolva a telefon, akkor világítson a LED, ha pedig be van kapcsolva, akkor aludjon ki. A méréseim szerint : Kikapcsolt állapotban az áramfelvétel kicsivel 170uA fölött mozgolódik, a 180uA-t nem nagyon érte el; Bekapcsolt, alvó üzemmódban meg - bár nagyobb volt a variancia, - 800uA alatti értéket nem láttam a multiméteremen. Ez alapján - akkor gondolom - egy olyan árammérő kapcsolás kellene, ami... mondjuk 200uA átmenő áramfelvétel alatt bekapcsolva tart egy LED-et, a feletti átmenő áramfelvét esetén pedig a LED felé szakít. Az árammérő ugyanarról a Li akkuról menne, mint maga a figyelni kívánt elektronika. Hogyan lehetne ezt megvalósítani a - LED fogyasztását leszámítva - a lehető legeslegkisebb hozzáadott plusz fogyasztás mellett? Ha ez körülményes lenne (gőzöm sincs, mennyire az), akkor esetleg még opció lehet az, hogy a LED akkor világítson, amikor a Li akkumulátor feszültsége az üzemileg megengedett szint alá esik - elvégre ezzel az egész dologgal valójában azt akarnám jelezni, amikor a telefon az akku kimerülése miatt van kikapcsolva -, de értelemszerűen így is a lehető legeslegkisebb plusz hozzáadott fogyasztás mellett. Ehhez még nem mértem meg, mekkora fesz. alatt kapcsol ki a telefon, de ezt hamarosan pótlom... Meg persze ez akkor azt jelenti, hogy a kérdéses kapcsoló-elektronikának a figyelt elektronika üzemileg megengedett fesz. szintje alatt (tippem szerint talán... olyan 2.6V lehet?) még egy kicsit tovább kell működnie.
Miért jó az hogy egy 180uA es fogyaztáshoz hozzáadsz még 5-10 mA -t ? Nagyságrendekkel megnövelve a fogyasztást ?
A hozzászólás módosítva: Júl 4, 2024
Kiindulásnak Bővebben: Link .
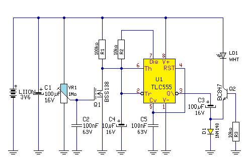
Hello! Én megrajzoltam, hogy hogyan lehet ezt megoldani, nem túl tudományosan, mert a feszültség a Fet GS küszöbfeszültségén múlik. De talán megfelelő lehet. A Led-nek egy fehér esetleg kék Led-et javaslok, mert az nagy-fényerejű. A beállított feszültség alatt villog. Az alapfogyasztása, 60uA körül van. De hogy ez hogy fér bele egy telefonba, arról fogalmam sincs.
![]() A felületszerelt alkatrészek, a forrasztási oldalon vannak. Az 555, kötelezően CMOS. |
Bejelentkezés
Hirdetés |




(Nálam ez a kapcsolás egy tápegység trafóját védi nagy sikerrel. Amikor túlterhelem a trafót, a kimenet azonnal kikapcsol és csak 5-6 másodperc után indul újra. így nem tud leégni a trafó.)










