Fórum témák
» Több friss téma |
Hi!
Tudnátok adni olyan kapcs. rajzott ami egyszerű működőképes vu meter tartalmaz. (LED-es kell ![]() ![]() ![]() ![]() ![]() )
[pic]http://sound.westhost.com/p60.gif[/pic]
[link=http://sound.westhost.com/project60.htm]http://sound.westhost.com/project60.htm[/link]
hali!
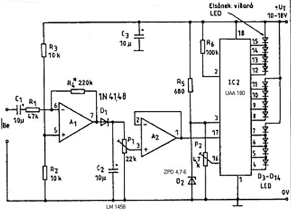
itt egy kapcsrajz...
Hi!
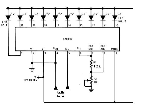
ez az áramkör műxik LM3914Nes ICvel is? régebben én is akartam ilyet csinálni, + is építettem, de nem műxik azt abbamaradt
A 2 IC testvér: a 3914 lineáris, a 3915 logaritmikus kijelzést produkál a bemenőjel függvényében.
Hali!
Tud valaki olyan vu metert, ami tök 1szerű és működőképes és minden? ![]() Aki a legjobb rajzot küldi értékes nyereményt kap, úgy mint: -hatalmas köszönet -baráti kézfogás -őszinte hála. Előre is kössz.
(#2664) -val mi a baj??? vagy a többivel?? csak kérdezem.
jogos! az összevonásnak köszönhetően összekavarodtak a számok. bocsi.
hzsoltiéra gondoltam( meg a többire). ezen a topicon belül. nem jók?
Sziasztok!!
Én egy olyan kivezérlésmérőre gondoltam ami egy deprez müszert hajt meg. Létezik ilyen? És még az is problémám hogy honnan tudnék szerezni elyen kis vu metert? kapni ilyet a boltokban vagy csak régi rádiókból szedhetek ki? Szerintem sokkal látványosabb egy analóg müszer mint egy kis villogó led. Nekem ez barátságosabnak tünik ![]() Köszi : Isa
Hali!
ITT van ami neked kell... Műszert kapsz a boltban. (kérd úgy hogy kivezérlésmérőhöz deprez műszer):yes:
Szia!
Köszi szépen. nincs ez valakinek lefordítva? Nekem elég az 1- ábra? Isa
Heló mindenki
Szükségem lenne egy watt mérőre, ami a tudná mérni az erősítőm pillanatnyi kimeneti teljesítményét. Erre azért volna szükségem, mert multkor úgy jártam, hogy vettem egy MNC hangszórót, amire 400W volt ráírva, és 5000Ft-ért vettem boltban. (tudom, nevetséges) És rákötöttem hangváltón kerszetül két hídbakötött TDA7294-et. A maximális kimenő teljesítménye 140W (hallható torzítás nélkül) Elkezdtem hallgatni full hangerőn a hangfalat, és kiolvadt a hangszóró közepén lévő műanyag (persze jó büdös is volt, de nem is torzított). Ezt elkerülendő kellene a watt mérő, hogy ne járjak így megint, mert akkor tudom, hogy 80W-nál többet ne küldjek arra a hangfalra. És légyszi ne azzal jöjjetek, hogy vegyek komolyabb hangszórót, meg stb stb. Jah, és elég volna egy 12 ledes műszer, ami mondjuk 10W-onként jelentene 1 ledet. Gondolkoztam azon, hogy rakok a hangszóró és az erősítő közé egy 1ohmos ellenállást, és a rajta eső feszültséget mérem, és egy UAA180-nal kijelzem, de nem tudom, hogy működőképes lenne-e.
vegyél egy ampermérőt, kösdd be sorosan.
Ok, de az csak az áram erősségét méri, nem a teljesítményt... P=U*I mérni kellene a feszültséget, meg az áram erősségét , és azt kellene összeszorozni. (persze biztos van valami egyszerű, analóg megoldás, csak nem tudok róla)
Azért nézd meg az erősítőt is meg a hangváltót. lehet, hogy túlterhelted a hangszórót. mikor én építettem egy erősítőt hídba, az is gerjedt, nem lehetett hallani, de fél óra után ugyanígy elfüstölt a mélyem.
Lehet benne valami, mert borzasztóan melegednek az IC-k hídba kötve.
De azért nagyon örülnék egy W mérőnek, mert sűrűn hallgatok ezzel az erősítővel kisebb teljesítményű hangfalakat. Bár most tervezem, hogy lecserélem a két TDA7294-et 2db 100W-os tranzisztoros végfokra.
Sztem lehet még kapni...Ezeknél a log.kijelzést a mágneskörrel oldották meg, ezért nyomott a skála felétől felfelé.(nem csapkod örökké a végén)
Senkinek nincs ötlete, hogy hogyan kellene mérni a kimeneti teljesítményt?
1.lépés egy sinus generátor szerzése:test tone generator progi 50Hz-re állítva,vagy egy pisztoly páka hegy kivétele után a két pólust a bemenetre kötni az erősítőnek.
2.lépés szerezni somogyi ahb3050-s hangszórót, s a kimenetére kötni. 3.lépés kell egy jó digit multiméter,kapcs a kimenetre ezt is,váltó fesz beállítása. 4.lépés jól lehalkítani majd,bekapcs mindent. 5...hangerőt addig tolni míg szép búgásnak nincs vége,ha füllel halható,hogy torzít. 6..a digit müszer leolvasása után képletbe behelyettesítés. 7.. P=(U*U)/8 effektív érték, a csúcs: P=(1.41*U*1.41*U)/8 Amit kérdeznétek: Azé 50Hz mert a multiméter csak 100-200Hz-ig tud mérni,meg 10wattal könnyü magassal hangerőt elérni,nekünk mély nagy kell azé számít a mély. A 8 meg 8ohm-ot jelent.A kékperemesem 50hz-n bemérve pont 8ohm, a 4 helyett mely az egyenáramú ellenállása. Utolsó mérésem: U=30v 120w=(30*30)/8 Sok sikert a méricskéléshez!!!!!!! A sinus jel előállításához itt egy program test tone generator)Használható még hangfal tesztelésre is!!! De ez max 150W ig kb mert nem bírja a hangszoro!!! Vagy kell egy tuti 4 vagy 8 ohmos ellenállás nagyon nagy wattos, olajos hütésbe....
itt egy kb watt meter.:
LINK LINK LINK Il faut prendre pour référence les tensions ŕ la sortie de l'ampli (valeurs RMS) : - 350 W sous 8 ohms = 52,9 V 350 W sous 4 ohms = 37,4 V - 200 W sous 8 ohms = 40 V 200 W sous 4 ohms = 28,3 V - 100 W sous 8 ohms = 28,3V 100 W sous 4 ohms = 20 V - 50 W sous 8 ohms = 20 V 50 W sous 4 ohms = 14,1 V Ez teccik
De szkóppal mérhető az ilyen "nem hallható" gerjedés, ugye?
Hello a következő az előzőekben belinkelt kapcsolásal kapcsolatban lenne kérdésem.Először is az lenne a kérdés, hogy a +12Voltot értem hova kell kötni de hova kell kötni a -12Voltot??? A másik nem tudná vki megmondani menyibe kerül ez az IC??? Ja és hány W-ig használható?
Léci segítsetek elég kezdő vok.
Hello!
Az ic 530ft a hq-videonál a tápota 3-as lábból kijövő vezeték (v+ 12v to20v ) és a test közé kell kötni
A mínusza a 12V-os tápnak a GND-re kötendő. A GND (talajnak is mondjuk) jele a (fentről lefelé csökkenő) hosszúságú párhuzamos vízszintes vonalsor.
|
Bejelentkezés
Hirdetés |









) 

test tone generator)Használható még hangfal tesztelésre is!!! 





