Fórum témák

» Több friss téma
Fórum » Graetz-híd
 
Témaindító: zoly15, idő: Máj 2, 2007
Lapozás: OK   1 / 8
(#) zoly15 hozzászólása Máj 2, 2007 /
 
sziasztok van 1 trafóm ami primer:220V
szekunder: 24V/6.25A
és volt 1 ijen
diódasorom ezt rátettem a trafóra és a trafó azt csinálta mintha a szekundert rövidre zártam volna (2 másodperc alatt kb 50 celsius fokra melekedett a trafó )
volt 1 orosz aksitőltőből kibuherált diódasorom ezt megcsináltam rendesen graetz hídnak (azért kötöttem át mert a volt még vmi elektronikája és sok vezeték lógott ki belőle )
a diódák akkorák mint 1 állat legalább sok A-t kibírnak na és utána kipróbáltam és semmi szépen lejött terheletlenül a 29V
mi okozhatta a melegedést??
(#) sixtek hozzászólása Máj 2, 2007 /
 
Rosszul kothetted be a hidat.
(#) zoly15 válasza sixtek hozzászólására (») Máj 2, 2007 /
 
jól volt bekötve és a híd jó is
(#) Istike88 hozzászólása Máj 2, 2007 /
 
szerintem csak attól lehetett hogy a váltó egyik végét jó helyre kötötted a másikat meg a kimenetek valamelyikére....
vagy talán belül az egyik dióda megvan szakadva de nem hiszem h ez zárlathoz vezetett volna

üdw
(#) Istike88 hozzászólása Máj 2, 2007 /
 
akkor ne szóltam
(#) patexati válasza zoly15 hozzászólására (») Máj 2, 2007 /
 
Egyértelműen zárlat okozta!Vagy rosszul kötötted be a hÍdat vagy zárlatos a híd!Ennek a hídnak pedíg elég sokat kéne bírni de lehet,hogy hibás főleg ha bontásból származik!
(#) tungsram hozzászólása Máj 2, 2007 /
 
Bontott alkatrészt először is le kell mérni és csakis utána beépiteni!! Semminemű garancia nincs rá ,hogy előtte pl-ul nem volt már "megszivatva". De ha már itt tartunk nem csak nekem hanem gondolom másoknak is szállt már el drága pénzen vett új alkatrész is. Ez a szakma sajna ilyen!De egy mérést mindig el kell végezni beépités előtt!
(#) zoly15 válasza tungsram hozzászólására (») Máj 2, 2007 /
 
Szia
értettem szal a graetz nem volt bontott vadi új csak lett vele próbálgatva ez az lehet h a trafónak nem tetszik a graetz de mindeggy má csináltam diódágból (jó orosz diódákból elég nagyog úgyhogy szentem sokat bírnak 1 orosz aksitöltőből emeltem ki)
mindenesetre kössz a válaszokat mindenkinek

üdv!
(#) tungsram válasza zoly15 hozzászólására (») Máj 2, 2007 /
 
Attól még , hogy új sajnos még lehetet akár hibás is. Nem ez volna az első eset az elektronika történelmében. :yes:
(#) hovány hozzászólása Máj 5, 2007 /
 
Hello így már én is jártam . Az lenne a kérdésem hogy van e rajta hűtés mert nálam az volt a hiba, hogy a hűtő borda szépen rövidrezárt mindent Ha van probáld ki anélkül ha nincs azt probáld ki hogy tegyél a trafora valami kis terhelést (12 ohm-mal 2 Amper fog folyni kb 48watt) ha igy is melegszik akkor valószinű a trafo a szar Remélem tudtam segíteni
(#) zoly15 válasza hovány hozzászólására (») Máj 5, 2007 /
 
van rajta hűtés és nem zárhatott össze semmit mert ez ijen és a trafó nem lehet szar mee amit 4 diódából összeraktam avval jó (jó régi orosz diódákkal eléggé nagyok úgyhogy szentem sokat bírnak de még nem teszteltem )
azért köszi a választ

üdv
(#) hovány válasza zoly15 hozzászólására (») Máj 5, 2007 /
 
Aham igy mindjárt más csak igy nem átláthato
(#) Tomi20 hozzászólása Júl 20, 2007 /
 
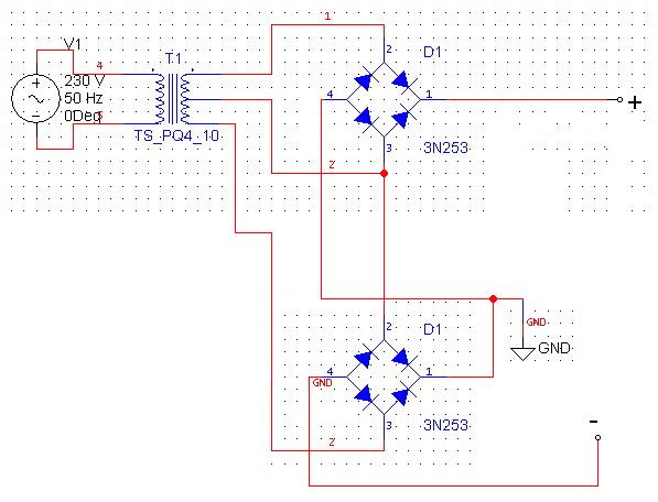
Nekem olyan gondom akadt a Graetz hidakkal, hogy ezzel a bekötéssel trafóra kötve azonnal rövidzárként viselkedett, de tápegyságről kipróbálva nem volt rövidzár. El magyarázná nekem valaki, hogy miért volt rövidzár? A rajz Paintben készült.
(#) Norberto válasza Tomi20 hozzászólására (») Júl 20, 2007 /
 
Biztos, hogy a gyakorlatban próbánál jó helyre kötötted a trafó középleágazását?

Mert szerintem ennek működnie kell!
(#) MaSTeRFoXX válasza Tomi20 hozzászólására (») Júl 20, 2007 /
 
Így szokás +/- os tápot graetz híddal egyenirányítani

graetz.JPG
    
(#) Mzolee válasza MaSTeRFoXX hozzászólására (») Júl 20, 2007 /
 
Pontosan! :yes:
(#) Norberto válasza MaSTeRFoXX hozzászólására (») Júl 21, 2007 /
 
Igaz.

De a kérdés nem arra vonatkozott, hogy szokás megoldani, hanem hogy az illető által adott rajzon és annak gyakorlati megvalósításánál mi lehet a hiba...

(egyébként a dupla Graetz is használatos, csak sokkalta ritkábban, mint a szimpla...)
(#) ferci válasza Tomi20 hozzászólására (») Júl 21, 2007 /
 
Az egyik félperiódus...

A diódákon keresztül záródik az áramkör és csak a szek. impedanciától függ az áram.
Természetesen a többi verzió is él, de sok vonal lett volna, hi...
(#) GxxANC hozzászólása Nov 20, 2008 /
 
Sziasztok! Az lenne a kérdésem hogy graetz hídakat lehet-e párhuzamosan kötni azért hogy az áramerősség elosztódjon a graetzek között. Nem tudok nagyobbat venni, ezért gondoltam kettő párhuzamos összekapcsolására. Előre is köszi
(#) lidi válasza GxxANC hozzászólására (») Nov 20, 2008 /
 
Szerintem nem jo megoldás, mivel a diódák nyitófesze hőfok függő. Így amelyik hamarabb nyit, az kezd el dolgozni míg a másik nem. És amelyik dolgozik az melegszik. És minnél melegebb annál kisebb feszen nyit. Szóval ez így felejtős.
(#) mex válasza lidi hozzászólására (») Nov 20, 2008 /
 
Egy-egy kisértékű nagyterhelhetőségű soros ellenállás a graetzek váltófeszültségű kapcsára kötve segithet a dolgon. Az áramerősség függvényében lehet az értékét meghatározni.
(#) lidi válasza mex hozzászólására (») Nov 20, 2008 /
 
Hát lehet próbálkozni még jó termikus kapcsolatba hozni a diódákat, amik lehetőség szerint ugyanolyan tipusúak. Még akár működhet is, de nekem nem ezt tanították.
Nem is sűrűn látni ilyet gyári készülékben. Én legalábbis még csak egy tipusú készülékben láttam ilyet: egy hub tápjában, abból már javitottam 2-3 db ot. Nem a dióda ment bennük tönkre azt hozzá kell tennem. De aki ilyen galádaságra képes, az mást is elkövet Ez a táp is... bezárva egy fekete muanyag dobozba, szellőzés nuku, nemcsoda hogy elpusztult mind szépen sorban. Persze a benne levő bizti nem védte meg a félvezetőket, úgyhogy ez a táp nem a mérnöki tervezés mintapéldája.
(#) GxxANC válasza mex hozzászólására (») Nov 20, 2008 /
 
50 amperes hídakról van szó, ebből szeretnék 4-et vagy 5-öt párhuzamosítani. erről a nagyértékű ellenállás dologról már én is hallottam, nekem azt ajánlották hogy betonvasat daraboljak le. a Fesz kb 15 volt, szóval akkor az ellenállásnak kb 0.3 ohmnak kellene lennie?
egyébként ha valaki tud olcsón 200-250 amperes hidat vagy diódákat azt érdeklődéssel fogadom. Köszi a válaszokat.
(#) Imi65 válasza GxxANC hozzászólására (») Nov 20, 2008 /
 
Szerezz nagyáramú diódákat, 4 db-ot. A 0,3 Ohm hogy jött ki? Ha ezt beépítenéd, akkor az 50A hatására éppen 15V esne rajta, teljesítménye pedig minimum 750W kéne, hogy legyen.
(#) dbase válasza Tomi20 hozzászólására (») Nov 20, 2008 /
 
Tomi20 !!
A Bővebben: Link
hozzászólásodban közölt rajz hibás.
Mert így nem lehet egyenirányítani. Ha 3 kivezetéses a trafó csak 1 graetz használható, de ha 4 kivezetéses fűggetlen tekercsü akkor lehet 1-1 hidat rárakni. És a hidak kimenetén lesz egy közös pnt a nulla, a trafón nem!
Szerintem...
(#) Imi65 válasza dbase hozzászólására (») Nov 20, 2008 /
 
A rajz tényleg nem jó, de ez egy nyári hozzászólás, ferci pedig elmagyarázta, miért is nem jó....
(#) mex válasza Imi65 hozzászólására (») Nov 20, 2008 /
 
Lehet,hogy túlaggódod a dolgot. Az egyforma tipusú hidaknál joggal feltételezhető a kisebb eltérés 10-20mV a diódák közt. Ha az ellenállást úgy méretezed,hogy 50A áramnál 100mV essen rajta és 1 hűtőtönkre fel tudod szerelni az összes hidat akkor ki fog egyenlitődni a terhelés.
Inkább az ellenállás kivitele a bajosabb,mert 0.002 ohm-ról van szó. Tehát az is elég lehet ha egyforma kábelezést alkalmazol,kissé alulméretezve ezen a szakaszon a keresztmetszetet,és létrejön a kivánt feszültségesés.
(#) GxxANC hozzászólása Nov 21, 2008 /
 
gyorsan méreteztem vezetéket, és akkora feszültségeséshez 25 cm-es dróton kb 2.5 mm2-et kaptam. A képlet amivel számítottam: R=ró*L/A. Szóval ha 2.5-ös huzallal csinálom akkor elméletileg jó is lesz. Sajnos nem találtam nagyáramú diódákat, de ha valaki tud lelőhelyet akkor várom. Köszönöm mindenki hozzászólását, sokat segítettetek.
(#) Imi65 válasza mex hozzászólására (») Nov 21, 2008 /
 
Lehet, hogy igazad van. De a suliban ezt így tanították. Ekkora áramoknál már tényleg a szerelési ellenállások is elláthatják a feladatot. Szóval, próba, cseresznye. Ma már nagyon komoly DC lakatfogók vannak, azzal tud mérni eltérést (ha van).
(#) aakyboy hozzászólása Dec 17, 2008 /
 
Sziasztok!
Egy LEGO NXT robothoz készítek külső tápellátást, mert elegem lett abból, hogy naponta cserélgetem az akksikat. 6 ceruza elemmel (ceruza akksival) megy. 9V.

Nos vettem egy tarfót primer: 230V secunder: 9V

Tekintve, hogy a kijövő 9V váltó, szeretnék ebből egyenáramot készíteni és valahogy stabilizálni a feszültséget, hogy ne a gyök kettőszöröse legyen az egyen feszültség a váltófeszültségnek.

Unokabratyóm javasolta, hogy greatz híddal és stab kockával oldjam meg ezt problémát. Nos, az az igazság, hogy ez nekem kicsit kínaiul van. Valaki tudna nekem segíteni, hogy milyen alaktrészeket kellene beszereznem ehhez a feladathoz és hogyan kössem össze őket, ahhoz, hogy szegény robotomat se nyírjam ki.

Előre is minden ötletért hálás vagyok, Ákos
Következő: »»   1 / 8
Bejelentkezés

Belépés

Hirdetés
XDT.hu
Az oldalon sütiket használunk a helyes működéshez. Bővebb információt az adatvédelmi szabályzatban olvashatsz. Megértettem