Fórum témák
» Több friss téma |
Mert úgy működésképtelenné válik az IC.
Egyenlőre müködik! Már egy órája megy folyamatosan.
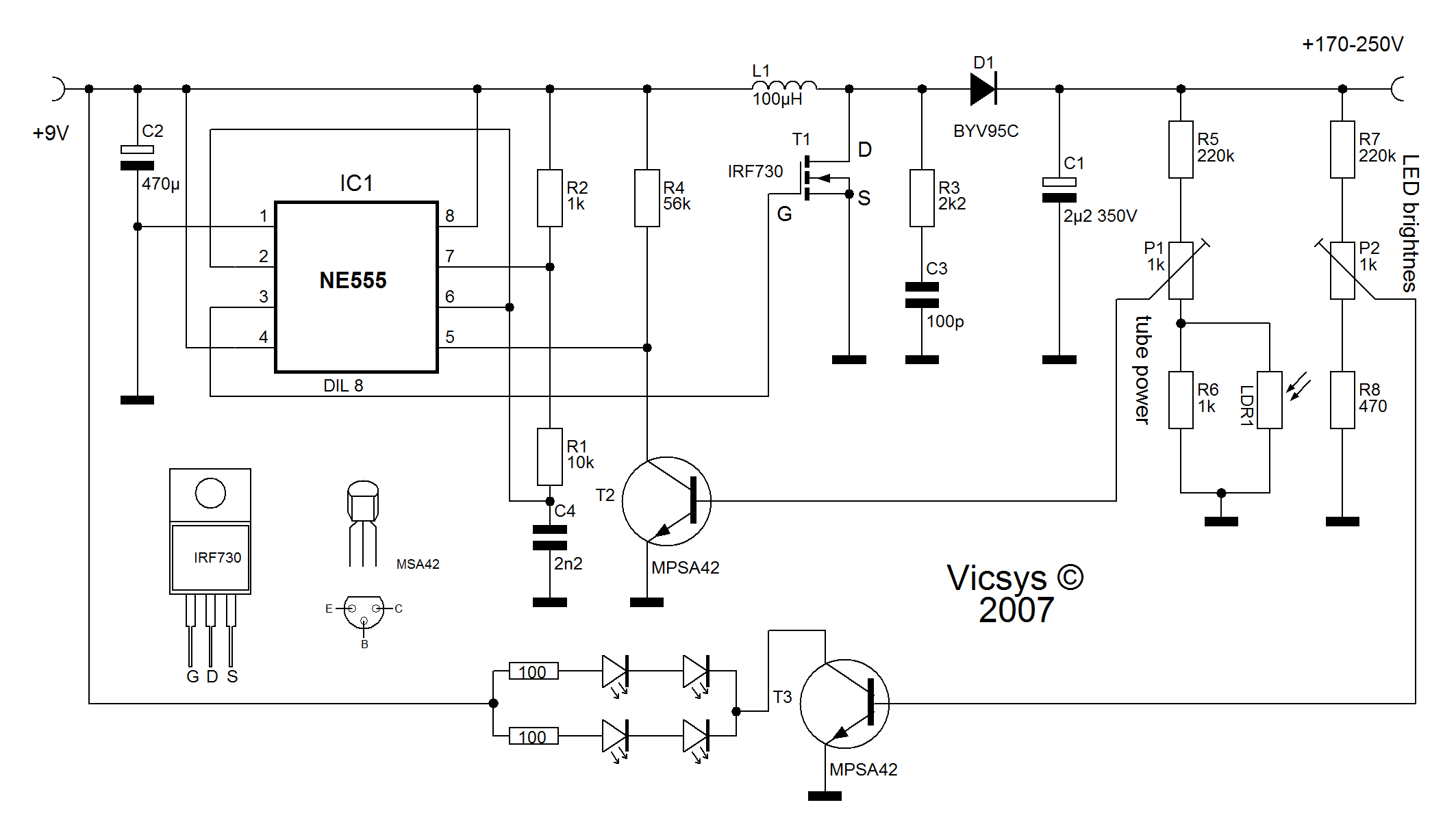
Amúgy erről a kapcsolásról van szó:
Még igen. Egyszerűen azért nem megy a program 1Kohm alá mert az adatlap nem ajánlja, hogy alámenj. A 7-es láb egy nyitott kollektoros tranzisztor kollektora, a táp az ellenálláson és ezen a tranzisztoron keresztül megy a GND-re. Az adatlap szerint semmilyen védelem nincs ezen a lábon túláram ellen. Ha túl nagy áram folyik rajta, erősen megnövelheti az IC melegedését ami hosszútávon tönkreteheti.
Az IC-k nem melegszenek fel, simán rajta tudom tartani az ujjam , nem érzem melegnek. Viszont az 1Kohm-os és a 10 Kohmos ellenállások rettenetesen melegszenek. Úgy tünik nem is a 100 ohm a problémás.
Biztosan 10 kohm-os az az ellenállás? Ekkora értékű ellenállásnak semmiképpen sem szabadna melegednie.
Jó lenne látni, hogy az alkatrészek hogyan helyezkednek el...
Az ellenállásokon átfolyó áramok: 1.5K = 0.006A, és a teljesítménye P = 0.0081W 10K = 0.0009A -//- P = 0.054W. Így ezek nem fognak jelentős hőt termelni egy 0.25W-os ellenálláson sem. Viszont a 100 ohm -os ellenállás már jelentősen ( 0.81W!!! ) ki lesz terhelve! Ha ide 0.25W-os került beépítésre, akkor annak nem lesz hosszú élete. ( Teleptől - tápegységtől függően. )
Hello!
Ráadásul értelmetlen is a dolog. Mert ha a 100ohm-ot 1kohm-ra, az 1,5kohm-ot 15kohm-ra és a 47µF-ot 4,7µF-ra cseréled, ugyan arra az eredményre jutsz.. üdv! proli007
Köszi! Átépítem, ugyis ppotikat szeretnék helyette. Amugy nem a 10kohm melegszik hanem az 1 kohm. Azt a két ellenállást meg a kondit kicserélem!
Sziasztok ! bocs, nincs ekezetünk !
Szeretnek epiteni egy 12 v-os 4 mp-es "lelövöt" . 2 bemeneten kap 12 v-ot (pl.gyujtäst es test). a mäsik 2 csatlakozäsi pont kezdesre ätvezet, majd 4 mp. mulva mär nem, annak ellenere, hogy a gyujtäs rajtmarad. Terheles: 2W Ha nem megy 3 csatlakoäsi ponttal) hasonlo, de 4 mp-ig kivezeti a testet, utäna lekapcsolja. vagy lehet hogy ezt is be tudom kötni:hasonlo, de 4 mp-ig kivezeti a plusszt, utäna lekapcsolja. Häläs lennek, ha valaki tudna szaktanäcsot adni ! kapcsoläsi rajzot küldeni. nagyon sürgös Emil címet nem írunk ki, ha valaki kíváncsi megnézi az adatlapodon. köb..
Hétfőn tudok neked rajzot küldeni...
Figyelmeztess priviben!
Sziasztok. 555el kapcsolatos kérdésem lenne (kezdőkérdés). kerestem de nem találtam, hogy lehetene megoldani, hogy egy digit.fényképező 15percenként csináljon egy képet.
Talán ez a kapcsolás némi átalakítással jó lenne leked. (Bővebben: Link)
![]() ... Közben rákerestem a távkioldó (Bővebben: Link) képekre. Lehet ennél majd több kell.
Köszönöm a segítséget. de nem sikerült kivennem ezekböl semmit. max tutorial szintü dolgokat tudok csinálni. amik szájbarágosan le vannak irva. amugy olyan áramkörre lenne szükségem ami három kapcsolot vezérel, feszt ad a gépnek aztán bekapcsolo gombot "megnyomja", vár 5másodpercet, aztán ellő egy képet, utána kikapcs és feszt leveszi a gépről. majd vár 15percet és ujra megcsinálja és ismétli 15percenként. csak nem tudom hogy kell megtervezni az áramkört. annyit sejtek hogy 555ös ic lesz a lelke. de ennyinél leakadtam. olyat találtam csak, ami x másodpercenként csinál egy képet de a gépet nekem kell kapcsolgatni satöbbi. nem tudom merre induljak.
Szerintem egy PIC-kel egyszerűbben meg lehetne csinálni...
Kapcsolók helyére beteszel tranzisztorokat, a bázisukat kell előtétellenálláson a pic kimeneteire csatolni, és valamilyen programnylevbe írsz neki egy programocskát. Szerintem, így sokkal egyszerűbb, mint sok 555 öt egymással kötögetni...
Hello!
Valaki röviden elmondaná nekem hogy amüködik ez a vissza csatolás ami az 5 ös lábra csatol vissza? És valami segitséget ahhoz ,hogy hogyan lehet kiszámolni más feszültségre ezt a vissza csatolást? A foto ellenálás elhagyhato belőle. A válaszokat elöre is köszi!
Hello!
- Az 555-nél, a C4 kondenzátor, (az R1+R2-ön keresztül) 5. láb feszültségéig töltődik. (Alaphelyzetben ez a táp 2/3 értéke) Ez alatt az idő alatt, a Q kimenet magas szinten van, így a Fet közbe nyitva van, és tekercs fel mágneseződik. Ha az 5. láb feszültsége csökken, akkor a nyitás idő, és így a bevitt energia is csökken. Ezzel csökken az átalakító teljesítménye, mely végül feszültségének csökkenéséhez vezet. - A feszültség tényleges szabályozását, viszont az R5-P1-R6 feszültség osztása, és a T2 tranzisztor bázis-emitter küszöbfeszültsége (kb. 600mV) határozza meg. Ha a bázisfeszültség eléri a kb. 600mV-ot, akkor a tranyó kinyit, és lehúzza az 5. láb feszültségét. (Nem túl korrekt megoldás, de működhet. Egyáltalán nem szükséges ezek a nagyfeszültségű tranzisztorok alkalmazása, bármi megfelel helyette.) üdv! proli007
Így már értem köszönöm szépen a leirást!
Esetleg tudnál valami "korrektebb" rajzot vagy vaami anygagot hozzá?
Először a távkioldót kellene letisztázni, PL: milyen csatlakozó és egyéb járulékos elem kell hozzá. Most nem linkelem az előző hozzászólásaim linkjét, de gondolom átnézted és, vagy beleolvastál...
Ha a távkioldóval sikerül rendeltetésszerűen működtetni a kamerát csak utána érdemes tovább lépni a készülék ki és bekapcsolására. Az, hogy az időzítést 555-ttel, 556-ttal vagy PIC-cel ( esetleg számlálóval ) oldod meg szerintem részlet kérdés, ha a fő irányvonalak a fejlesztéshez letisztázódnak. Ebben a témában ha lehet akkor az 555-556 -ttal foglalkozunk. Más megoldásokra is van megfelelő fórum. Sajnos én csak az 555-ös fejlesztésben tudok neked érdemben segíteni, ha amellett döntesz...A digitális fényképezős témákat feltétlen olvasd át! Sokat lehet okulni mások leírásából. S lehet nem fogod a megoldást ott megtalálni de ártani nem fog a kiegészítő infó a digitális fényképezők távkioldásáról, távműködtetéséről. Ha formát ölt egy kapcsolás akkor a nyák megtervezésében is biztosan lesz segítség! PL: "Segítség kellene egy NYÁK-tervben!" vagy "NYÁK-rajzban segítség, ellenőrzés kellene". Csak a prototípus áramkörnek kell valamilyen formában elkészülnie... Bocs kicsit hosszúra sikerült a válasz. Remélem sikerül megtalálni vagy összehozni a számodra is elfogadható kapcsolást.
OVERKILL - A DCF77-es Nixie óra ( tápegysége ). (Bővebben: Link)
A DCF77 óra Nixie-csövekkel (Bővebben: Link) vagy más Nixie-csöves témában is sokszor előfordul ez a kapcsolás! :yes: S kis kereséssel az elvirajz mellet (Bővebben: Link) a nyákterv (Bővebben: Link) és a és a beültetési rajz (Bővebben: Link) is megtalálható. ( Én magam is sikeresen megépítettem!
Hello!
Kapcsoló üzemű DC-DC konverter topik, vagy cél integrált áramkör.. üdv! proli007
Köszi a segitséget!
Ezt a két kapcsolást akartam ösze vegyiteni(utolsó kettö), de szét néztem és nemtoom ez a rajz mennyire müködö képes? illetve a tekercs milyen legyne hozzá mert sehol nem találtam leirást hozzá.
Hello!
Ha kapcsolóüzemű dolgokkal akarsz foglalkozni,(ami szerintem számodra még nemidőszerű) akkor a kapcsolóüzemmel foglalkozó topikokban keress megoldást. Ennek,hogy két kapcsolást szeretnél "összevegyíteni) értelme nem sok van,főleg ha még az sem tisztázott mit szeretnél készíteni, és mi hogyan működik. (Olyan szó,hogy " nemtoom" nemlétezik.Nem lenne egyszerűbb azt írni,hogy nem tudom? Aki egy szót is lusta leírni,hogyan várhat másoktól segítséget?) üdv! proli007
Köszi szépen a segitségeteket. Azt hiszem, megpróbálkozok ezzel a pic-es dologgal. Még annyi kérdésem volna hogy milyen fajtát vegyek? egy nagyon pici időzítős programot kell csak, hogy tudjon. thx
Sziasztok.
Segitségre szorulnék. A mellékleten lévő jelalakot szeretném előállitani.Két párhuzamosan kötött fetet akarok vele meghajtani,persze külön-külön. Voltak próbálkozásaim szimulátorban de nem is úgy működött ahogy szeretném és még el is volt bonyolitva. Legalább azt árulja el valaki hogy hogyan kellene felépiteni a kapcsolás vázlatát.Egy vagy kettő 555-össel?Astabil vagy monostabil vagy vegyesen?A Dead Timet-ot mivel a legegyszerűbb beletenni.Én logikai kapuval oldottam meg de a kapcsolás egészébe már teljesen bele vagyok kavarodva. A segitséget előre is köszönöm.
Például a PIC16f628 ideális lehet.
Van PIC-programozód, mert ha nem akkor először egy ilyet kell építened(vagy építettedned). Át kéne menni a PIC kezdőknek topicba
Hello!
- Az első jelet, astabil módban, majd a DT és 0..4ms időt monostabil módban. Ez 3db 555. - Vagy 1db 555 és egy 4017-es számláló, aminek kimeneteivel "programozod az első időzítő. Hasonlóan mint én itt, csak a 4093 helyett, az 555-öt használod. üdv! proli007
Szia.
Már megint rámtalálltál. Hát jó ez neked? Szóval rajzoltam valamit és még a szimulátorban is múkodik.Ráadásul úgy ahogy szeretném. De megkérnélek hogy kukkancs nekem rá. Szimulátorban kellenek a tranzisztorok mert valamiért csak 5V van a 4017 kimenetén.Viszont a valóságban gondolom a tápfesz.Gyakorlatban össze lehetne kötni a kimeneteket az 555 ellenállásaival?Vagy biztosabb a dolog a tranyókkal? Amúgy én örülök hogy megint rámtaláltál.Mindig sikerélmény lett a vége. |
Bejelentkezés
Hirdetés |





Viszont a 100 ohm -os ellenállás már jelentősen ( 0.81W!!! ) ki lesz terhelve! Ha ide 0.25W-os került beépítésre, akkor annak nem lesz hosszú élete. ( Teleptől - tápegységtől függően.
)
3 csatlakoäsi ponttal) hasonlo, de 4 mp-ig kivezeti a testet, utäna lekapcsolja. vagy lehet hogy ezt is be tudom kötni:

Sajnos én csak az 555-ös fejlesztésben tudok neked érdemben segíteni, ha amellett döntesz...
( Én magam is sikeresen megépítettem! 








