Fórum témák
» Több friss téma |
Először kondikat cserélj. Legalább azt, amelyiket mondtam. Azokon kívül nem igazán öregszik semmi.
Próbáld meg 2 izzóval, ha úgy megy akkor 3-al.
Kiprobáltam. 2 izzoval tökéletesen megy, bármelyik izzokat is hagytam benne. 3 izzoval kiprobálva már egyet villan bekapcsolás után.
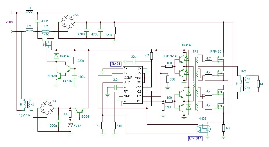
Egy kis segítséget kérnék azoktól akik jobban ismerik a 494 lelkivilágát és járatosabbak a pwm-ben. Csináltam egy egyszerű tápot, a cél majd 2,5kW lesz ha úgy működik ahogy szeretném. A feszültséget nem akarom szabályozni, a lényeg hogy bírja a rövidzárat. Kis áramon kipróbáltam a rajz szerinti primitív áramkorlátot, a működésről csináltam képeket. Két kérdésem lenne. Van-e az ic és az opto olyan gyors hogy (beállított áramkorláttal) nagy áramok esetén is meg tudja védeni a feteket rövidzár esetén? A másik hogy az áramkorlát megszólalásáig az ic teljes kitöltéssel megy, ezért nem tennék folytót a kimeneti DC körbe. Okoz-e ez valami problémát zárlat esetén?
Miért pont induktív csatolást használtál ? A gate meghajtó trafót terheld le egy ellenállással. Így elég hamar el fognak pusztulni a fetek. Mekkora frekin megy, a bd-k nagyon lassúak. Azok teljesítménytranyók, nem erre találták ki őket. Nem valami szép az a négyszögjel. Használj inkább fet meghajtót. Áramhatár jónak tűnik így, de ha ekkora áramokat akarsz, inkább induktív csatolásúra csináld.
Tegyél fel képet a Gate feszekről is. A fet meghajtó trafóval lesz a baj.
Ez agy nem egészen lesz jó!
A sönt után tegyél egy R-C tagot ami kiszűri a fetek nyitásánál keletkező tüskeáramokat pl 1k-1nF.
Nem értelek. Ez az áramkör (UCC2808-al) már működik, hónapok óta hegesztek vele, a BD-k sem lassúak, és a gate trafó is ugyanaz mint ami a hegesztőmben van, semmi baj nincs vele.
A különbség csak annyi hogy az IGBT helyett fetet használtam és az UCC helyett 494-et, ami nem árammódú vezérlő. Annál természetes az áramkorlát mert arra lett kitalálva, de a 494 nem. Ezért kérdeztem, de ha erre nem kapok választ rövidrezárom aztán lesz ami lesz, legfeljebb 2 fetem bánni fogja.
Miért szűrjem ki? Éppen az a lényeg hogy a söntön lévő emelkedő feszültségre minél előbb kinyisson az opto vagy rosszul gondolom?
Sziasztok.Kipróbálnám ezt a kapcsolást egy erősítő meghajtására csak +-60V-ra.
Annyi kérdésem lenne,hogy az ETD mag helyett jó-e hasonló méretű ferrit és a rajzon a zárójeles részben az összefogandó szálak és átmérőik találhatóak?Ja és egyébként megépítette már valaki megbízható jól működik?
TL494 nem tud max. kitöltéssel menni, szóval egy minimális folytót be kell raknod.
Ha biztosra akarsz menni, akkor visszarakod az UCC-t. TL494 mellé olyan áramkört kell tervezni, ami elviseli önmagában is a rövidzárat annyi ideig, hogy a 494 megfogja, ilyen tervezési szempontok pl: a trafó szórási induktivitása, a fetek típusa, illetve a 494-et az opto-nak közvetlenül le kell állítania (nemtudom fejből, hogy a DTC-vel csak leveszed a kitöltést, vagy le is állítja)
A DT 3,3V nál teljesen elfedi az impulzusokat a kimeneten, tehát elvileg leáll a táp.
Hallgass cimopatára, kell oda az R-C, különben a gyorsan változó nagy áramerősség keltette feszültségtüske garantáltan átüti az optocsatolóban lévő LED-et, megszűnik a "rövidzár védelem" és ellősz pár garnitúra kapcsolót... L * dI/dt
A hurok lassul egy kicsit, de minimális, amúgy is egy "öszvér" megoldás ez így, inkább fogadd meg pimi tanácsát is és rakj bele UCC-t, vagy pl. én UC3846N-t raknék bele.
Nem is az, hanem az induktív vezetés után a belső dióda visszazáródásakor a felső fet rányit a még nyitott diódára trr-ideig.
trr-persze sok mindentől függ, de a lényeg hogy ezeket a néhány 100ns-os tüsiket el kell nyomni. Na erre kell főként az R-C.
Most nézem; egyáltalán miért kell optocsatolóval lassítani az egészet, amikor a vezérlő és a sönt is a primer oldalon van.
(egyébként egy áramkorlátozó soros ellenállás sem árt az optónak, nagy áramimpulzusra is elhalálozhat) Mellesleg így kezdte Ge Lee: Idézet: Ennek figyelembevételével kellene tanács neki. Gondolom én nem 5 év fejlesztés után kell neki a táp, de lehet, hogy tévedek. „a cél majd 2,5kW lesz” ![]() Én rezonáns tápot javasolnék inkább- ha már nem feszültségszabályozott táp -, abban van alapban áramkorlát...
12v 300mA kapcsolóüzemű táp rajzot keresek.
Helytakarékosság miatt keresek ilyet. Segítetek légyszives, PC tápom van sok bontásra.
Itt van teljes leírással, nyáktervekkel... (már ha egyáltalán 230V-ról kell)
Adatlap szerint 2,8V-nál lesz 0 a kitöltés. Tudom hogy az UCC a tuti hiszen használom, de biztosra akarok menni 494-el is. Az oka, hogy több darab fog kelleni rövid idő alatt, kevés pénzből (nem nekem). UCC-t rendelni kéne és 600 pénz körül van, bontott 494 van egy marékkal.
A folytót inkább a rövidzár miatt kérdeztem, üzemi körülmények között a max. kitöltés lesz, amit a 494 tud. Azt mondjuk nem értem hogy a fel és a lefutó él miért nőtt ekkorára, kb. 1us. A 494 vagy a fet lassít rajta ekkorát? Az UCC-IGBT megoldás jóval gyorsabb volt.
Egyszerűbb volt így megoldani, mert a DT lábat "felfele" kell húzni, nem testre. Az opto diódáján én is gondolkodtam, pont ezért kérdeztem mennyire gyors így ez az egész. Elvileg mire nagy áram folyna rajta el kezd nyitni, és addigra a 494 már visszavesz vagyis nem tud az opto ledje tönkremenni. A kísérletekből legalábbis ez látszik, de lehet hogy nincs igazam.
Rezonáns félhidat is próbáltam, túl nagy a primer áram, illetve amelyikben volt áramkorlát az már el sem indult 2200µF-al és minimális terheléssel a kimenetén, amelyikben meg nem az meg elfüstölt volna ha rövidrezárom. Várok még építő jellegű ötleteket, aztán ha nem lesz akkor bekötöm a hegesztőbe, beállítok neki 30-40A-t és mindenre fény derül (lehet hogy szó szerint).
Azért itt is igaz a mondás, hogy: "olcsó húsnak híg a leve"
2,5kW kell olcsón (-600Ft), nem egyszerű igények, azért elárulhatnád, mihez kellenek ezek. Felhőpászta? ![]() A kapcsolási rajz nem teljes? Mennyire gyors ez az opto-s megoldás? A DT lábig van kb. 20us delay, ergo a következő áramimpulzus biztosan jó nagy lesz. Szerintem füstölni fog, 2,5kW mellet lesz üzemi 8-9 Amper, az IRFP460-ak nem lesznek hidegek, én nem próbálnám megy "rövidrezárogatni". Fedezéket építs!
Konkrétan még nem tudom mihez kell, nagyvonalakban fényekhez, 12V-ra és végfokokhoz.
A rajzról a szekunder kört elhagytam. Azért (is) "piszkál" ez az olcsó megoldás mert régebben a terminálon Rosco csinált egy ilyet csak Push Pull-ban és azt mondta hogy működik.
Üdv:
Remélem jó helyre teszem fel a kérdésemet. Szükségem lenne egy olyan tápegységre, aminek stabil DC 14.2V-ot kellene előállítani, minimum 5Amper mellett. A bemenő fesz. DC 11V-14.4 között változik. Lényegében autó akkumulátorról kellene előállítani stabil 14.2V-ot, lényeg az egészben hogy 5amper mellett sem eshet a feszültség semmit sem. Megvalósításhoz kérnék ötleteket. Hatásfok annyira nem lényeges. üdv:atiotezer
Szia!
Konkrétan mihez kellene ez a feszültség? Gondolom valamilyen autós dologhoz. De ez nem is 230V-os táp.
Bocs elnéztem a topikot.
Mikor a kocsiban Pl. Ecu vagy váltó vezérlő szoftvere csere van, nem mehet a feszültség 14 volt alá mert akkor leállítja a program a frissítést és még a vezérlő is sérülhet. Ezzel a táppal kiváltanám a jelenlegi (12/230-as átalakító + labortápot), nem kell a nehéz készülékeket cipelni. üdv:atiotezer
Közben megtaláltam a megoldást, DC-DC konverter vagy Step-up konverter kell nekem.
üdv:atiotezer
Köszi, megtaláltam.
TOP200YAI helyett lehet használni TOP202YAI-t?
Csak teljesítménybeli különbséget találtam.
sziasztok.
megépítettem a kapcsolást... a cikkest és hát nem nagyon csinál semmi feszt kifele .szerintettek mi lehet a baj?
hát sikerült működésre bírni de aztán olyan mintha zárlat lenne a kimeneten
meg is találtam a hibát az 1n5822 nem bírta ez helyet mit tegyek be? most raktam be sr560 amivel megy de nagyon melegszik ez normális? a diódán 100mA folyik és a kimeneten is 16v a kimenő feszültség kellene egy hűtő bordára szerelhető? |
Bejelentkezés
Hirdetés |













