Fórum témák

» Több friss téma
Fórum » Kapcsolóüzemű táp 230V-ról
 
Témaindító: cimopata, idő: Szept 13, 2006
Témakörök:
Lapozás: OK   131 / 789
(#) JoeA válasza Lacika001 hozzászólására (») Dec 4, 2010 /
 
Ez egy lágy anyag merevítését adja (mármint a huzal), de messze nem elektrós a dolog, a topic témájába egyáltalán nem vág! Privátban válaszolok!
Zsolt
(#) saraha hozzászólása Dec 4, 2010 /
 
Sziasztok.
Megcsináltam ezt a kapcsolást.
Működik jó, csak nem úgy ahogy szeretném.A ferrit az nem ETD 34 de hasonló méretű (TV-ből bontottam).+-60V-on szeretném járatni és max:300W-ot akarok belőle kicsikarni.(De ez nagyon szélsőség)Most a próba alatt 150W-nyi terhelésen 5V feszültségesése van(67V->62V), ez normális?Egyébként bírja nem is melegszik abszolut.
Hogyan lehetne ezt a fesz.esést 1-2V-ra redukálni 300W-os terhelésnél ?
(#) Bassmester válasza saraha hozzászólására (») Dec 4, 2010 /
 
Ez teljesen jó szerintem. Az enyémeken is esik ennyi feszültség (max 8-10 %). Ha erősítőt táplálsz vele, akkor nem számít nagyon.
(#) saraha válasza Bassmester hozzászólására (») Dec 4, 2010 /
 
Szia.Akkor jó, igen erősítőhöz lesz(PA 300) csak furcsa volt,hogy ennyi mert a sima trafós nem esik ennyit.Most csináltam ilyet először...
(#) kissadam válasza saraha hozzászólására (») Dec 4, 2010 /
 
Ez egy visszacsatolatlan rezonáns tápegység, nincs szabályozva a kimeneti feszültsége, terhelés hatására csökkenni fog. A kimeneti feszt egy kicsivel túl szokás méretezni, hogy ne csökkenjen túlságosan a nagyobb terhelések hatására!
(#) Ge Lee válasza JoeA hozzászólására (») Dec 4, 2010 /
 
Ha a legelső (legegyszerűbb) Skori verzióra gondolsz az nem lesz jó. Nem áramkorlátja van hanem rövidzár védelme. Ha túl nagy a terhelés el sem indul amíg le nem veszed róla. Csináltam belőle néhányat végfokhoz is, de ott is az a baj hogy ha túl nagy kondik vannak a kimeneten akkor nem indul el. Ettől eltekintve jó és egyszerű, majdnem 1kW-ig.
(#) Bassmester válasza saraha hozzászólására (») Dec 4, 2010 /
 
A trafós is tud esni elég rendesen, ha nincs megfelelően méretezve az erősítőhőz. Próbáld csak ki egyszer, hogy egy névlegesen 100VA-es trafót megpróbálsz beterhelni 100W-ra. Olyat már tapasztaltam, hogy egy 5-600W-közötti rezonáns kapcsolótáp sokkal kisebb feszültségesést produkál a puffereken, mint egy 400VA-es toroid. Konkrétan, még az első 2x200-as hidalt TDA7294-es végfokomnál.
(#) (Felhasználó 46585) válasza Ge Lee hozzászólására (») Dec 4, 2010 /
 
Akkor sem indul el egy ilyen táp, ha azt a 10 M-ás ellenállást kisebbre veszed? Gondolom, az a probléma, hogy elindul, túl nagy áramot lát, kikapcsol, de azért már valamennyi energiát beletöltött a kimeneti kondikba. Ha soká jön a következő indítóimpulzus, akkor megint leáll és hiába töltött bele a kimeneti kondikba, megint leáll, megint kisülnek a kondik, stb... így tényleg nem tud elindulni. Az nem próbáltad meg, hogy mondjuk 100...200 us legyen csak a szünet az indítások között? Nekem így működnek a szabályozatlan tápjaim, még azt is elviselik, hogy a végfokok nyugalmi árama terhelik a feltöltődés alatt a pufferkondikat. ( igaz, nem rezonáns, de önrezgő, ZVS és van a kimeneten soros fojtó, ami azért korlátozza az árammeredekséget, tehát a főkör néhány periódust megy, mielőtt a nagy áram leállítja. )
(#) JoeA válasza Ge Lee hozzászólására (») Dec 4, 2010 /
 
Szia!

Pont ilyesmi válaszra vártam! Ebből el lehet indulni, hogy mit változtassak rajta! A Skori táp mint egyszerű kapcsolóüzemű táp amúgy is a terveim között szerepelt, tehát ha eme művelthez alkalmatlannak bizonyul sem kell kidobnom, de azért pont jó, ha tudom mire számíthatok!
Köszönöm
Zsolt
(#) Ge Lee válasza (Felhasználó 46585) hozzászólására (») Dec 4, 2010 /
 
Azt hiszem félreértettük egymást, én nem a rezonánsról beszéltem hanem a sima önrezgőről. Az azt csinálja a nagy kondikkal ha van rajta még egy pici terhelés is, hogy feltölti kb. a feszültség 40-60%-áig és ott megáll. Ezt a változtatást majd egyszer kipróbálom de nagyobb teljesítménynél inkább a teljes hídra szavazok, az bevált. 6-700W-ig egyébként jó volt a Skori-féle is.
(#) (Felhasználó 46585) válasza Ge Lee hozzászólására (») Dec 4, 2010 /
 
Értem. Egyébként, egy sima önrezgőre is lehet ilyen áramvédelmet építeni és akkor mindegy, hogy mekkora kondi van a végén, több lépcsőben tölti fel.
(#) Ge Lee válasza (Felhasználó 46585) hozzászólására (») Dec 5, 2010 /
 
És azt hogy csináltad meg? A tirisztor helyett valami tranyós megoldáson gondolkodtam egy kondival ami lassítaná a védelem működését. Ennél csak az lehet a gond, hogy ha túl lassú nem bírják ki a fetek azt a néhány periódust zárlatban.
(#) (Felhasználó 46585) válasza Ge Lee hozzászólására (») Dec 5, 2010 / 1
 
Nem szabad lassítani az áramkört, vagy csak nagyon minimálisat. Én áramváltót tettem a trafó primerrel sorba, ha annak a szekunder feszültsége elér egy értéket, akkor egy komparátor bebillen és egy tirisztoron keresztül leállítja az alsó FET-et. ( ha teljes híd van, akkor mind a két alsó FET-et le kell állítani, különben néha hibásan működik ) Ezután csak akkor indul el megint, ha jön az indítóimpulzus, ami mondjuk 100 us múlva legyen. Akkor beindul, pörög néhányat az oszcilláció, az áram megint eléri azt az értéket, ahol a komparátor leállítja az alsó FET-en keresztül az egészet, stb. Persze, közben mindig töltött egy kis energiát a kimeneti kondikba. Néhány ilyen periódus után feltöltötte a kondikat teljesen, utánna már bekapcsolva marad, lehet terhelni. Ennek az egész működésnek a feltétele, hogy a kimeneten legyen valami soros fojtó, hogy bekorlátozza valami az áram emelkedési sebességét, különben hibásan is működhet a kapcsolás. A másik dolog, hogy komolyabban terhelni csak akkor szabad, ha már a kondik fel vannak töltődve, különben az indítások közötti szünetben kisülnek a kondik és sosem fognak teljesen feltöltődni,vagyis sosem áll le az előbbi folyamat. Ez így nemcsak az indítást valósítja meg, hanem egyben áramkorlát is, ami túláram esetén kikapcsolja a tápot.
(#) ekkold válasza (Felhasználó 46585) hozzászólására (») Dec 5, 2010 /
 
Pont ezért sokkal jobb a rezonáns megoldás, ott nyugodtan le lehet lassítani a tirisztoros védelmet, mert a működésből adódóan az áram nem növekszik egy bizonyos értéknél nagyobbra.
(#) (Felhasználó 46585) válasza ekkold hozzászólására (») Dec 5, 2010 /
 
Ha úgy van megcsinálva, akkor igen. De akkor minek bele a tirisztoros védelem?...
(#) helektro hozzászólása Dec 6, 2010 /
 
TOP204-es IC-vel dolgozott már vki?
Ha igen, milyen tapasztatok vannak vele? 100-120W-os tápegységet szeretnék építeni vele, viszonylag stabil kimenő fesszel. Az adatapja szerint kb. 3A (min. 2,25A) körül van a belső ráamkorlátja, tehát gondolom bírnia kellene.
(#) helektro válasza helektro hozzászólására (») Dec 6, 2010 /
 
Közben megtaláltam a TOP22x sorozatot is. Ezek között van, ami tud 150W.
Így a kérdésem arra módosulna, hogy: ezzel a TOP2xx sorozatos IC-kkel van vkinek bármilyen tapasztalata is?
(#) yello válasza helektro hozzászólására (») Dec 6, 2010 /
 
Hali!
Ajánlom olvassad végig ezt,Bővebben: Link, ha még nem tetted meg.
Korrektül le van írva minden, még az is ha valamit elszúrtál, és még nyákterv is van hozzá.
Nekem is van belőle egy példány, minden napos használatban, szóval megbízható!
Üdv Gábor!
(#) helektro válasza yello hozzászólására (») Dec 6, 2010 /
 
Köszi! Ezt nem is láttam, pedig rákerestem itt a HB-n.
(#) saraha hozzászólása Dec 6, 2010 /
 
Üdv.Megint lenne egy kérdésem ezzel kapcsolatban.
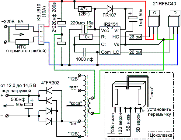
Szóval a végén van két 6K2-es ellenállás az miért kell ill. mi történik,ha az nincs?Így, ugye 0,35W-nyi terhelés van(7.5mA) a szekunder kimenetein.Én +-60V-on használva 10K ellenállást tegyek(5.8mA)?
(#) kadarist válasza saraha hozzászólására (») Dec 6, 2010 /
 
Szia!
Ezek az ellenállások kisütik a kimeneti szűrőkondikat kikapcsolt tápegység esetén, illetve nem engedik csúcsfeszültségre töltődni a kondikat.
(#) saraha válasza kadarist hozzászólására (») Dec 6, 2010 /
 
Köszönöm . Ez lett volna az én tippem is csak gondoltam megkérdezek egy nálam okosabbat.
(#) ekkold válasza (Felhasználó 46585) hozzászólására (») Dec 7, 2010 /
 
A tirisztoros megoldás csak a tartós rövidzár ellen véd. Azért lehet lassú,mert a táp amúgy eleve áramkorlátos, de a tartós (hosszú ideig tartó) zárlatot (vagy túláramot) nem szereti.
(#) saraha hozzászólása Dec 7, 2010 /
 
Üdv urak.Próbálgattam tesztelgettem a tápot,hogy mit bír(120W) és egyszer csak "felvisított" azon a tipikus nagyfrekis hangon aztán jó nagyot puffantak a fet-ek.Ez lehet attól,hogy a ferrit nem teljesen az ajánlott típus esetleg azért mert nincs rendesen összeszorítva és leragasztva?
(#) staci123 válasza saraha hozzászólására (») Dec 8, 2010 /
 
Szia,
nehéz így kitalálni,nem hallottam a visitást... Magad tekercselted a trafót? Az is lehet hogy ív keletkezett benne,én már jártam így...Kevés hely,szigetelőszallag... Ide légrésmentes ferrit illik...
(#) saraha válasza staci123 hozzászólására (») Dec 8, 2010 /
 
Szia.Igen én tekercseltem persze.A hiba megvan ....inkább nem mondom el!
Viszont a hálózati táp ingadozására annyira nem érzékeny és ez tetszik nagyon.230V-ról 210V-ra esett le hirtelen a fesz. (6kW-os darálóm van) és ez a 200W-al terhelt szekunderen csak 1.5V feszültségesést produkált.
(#) jocoka hozzászólása Dec 10, 2010 /
 
Sziasztok!
Megépítetem ezt a kapcsi tápot remekül üzemel csak az a gondom hogy nem tudom egyen irányítani a végén ugyanis beterheltem váltóba 4,5Amperal akkor minden ok de amikkor ráteszek egy egyenirányított akár diódát vagy dióda hidat rögtön forró lesz.
Ehhez kellene egy kis segítség.
Előre is köszönöm.

01.jpg
    
(#) Bassmester válasza jocoka hozzászólására (») Dec 10, 2010 /
 
Milyen diódatipusokkal próbáltad? Nem lehet hogy véletlenül "lassú fajta" diódákat tettél bele?
Mi lesz "rögtön forró"? A fetek? A trafó? Vagy a diódák?
(#) jocoka válasza Bassmester hozzászólására (») Dec 10, 2010 /
 
Szia!
A fetek jók a trafó is jó csak a diódák melegszenek fel.
Ezekel probáltam:UF4007,FR607,GBU8M,IN5408
(#) staci123 válasza jocoka hozzászólására (») Dec 10, 2010 /
 
Szia,
igazából a FR 302,stb.dióda ekkora áramnál már jócskán melegszik... :yes: valami nagyobb áramú sotkidiódák kellenek...
Következő: »»   131 / 789
Bejelentkezés

Belépés

Hirdetés
XDT.hu
Az oldalon sütiket használunk a helyes működéshez. Bővebb információt az adatvédelmi szabályzatban olvashatsz. Megértettem