Fórum témák
» Több friss téma |
Fórum » Autóelektronika
Témaindító: sufni-tunning, idő: Ápr 19, 2008
Témakörök:
A check lámpának a gyújtás ráadásakor mindenképp világítani kell. Egyébként van valami konkrét baj, vagy csak érzésre alacsonyabb az alapjárat?
A gázbowdenes résznél nincs valamilyen ütközőcsavar, amivel az alapjáratot be lehet állítani?
Szia!
Köszi jó ötlet a MAP szenzor. Holnap ha lesz rá időm megnézem. A vízszenzor kettős mert az egyik ellenállása duplája a másiknak és ahogy melegedet a motor ez a differencia folyamatosan megmaradt. A kettő között nem tudtam semmilyen ellenállást mérni. Az autodatában megtaláltam a szenzort de ott alacsonyabb ellenállás értéket adtak meg mint amit én mértem.Ő az Engem az is zavar hogy nem egyforma a két NTC értéke. Szerinted ez így jó?
Sziasztok.
Tudnatok nekem egy olyan kapcsolasi rajzt felteni amivel a frekvenciat tudok csinalni amivel tudom állitani a digitalis km órát. meg ha van valakinek ötlette azt várom. Egy E34be kellene. Üdv
Gyári H3 35Wattos ködlámpába 55Wattosat teszek mi történik? Kiég vagy tönkreteszi a foncsort?
Esetleg létezik olyan izzó aminek a fénye megvan 55Watt, de nem csinál gondot?
Elvileg jobban világít.
Gyakorlatilag én még nem láttam H3/35W izzót.
Vannak ilyen emelt fényű izzók, emlegetnek +50 meg +90% fényt azonos teljesítménynél. Általában ezeknek cserébe rövidebb az élettartamuk.
Hogy mit történik, attól függ, miből van a lámpa. Ha műanyag, akkor nemnagyon kisérleteznék nagyobb teljesítménnyel (mostani autókban műanyagból szokott lenni), lámpát is tönkreteszi, meg a rossz hőelvezetés miatt az izzó is viszonylag gyorsan kiéghet. Kadett lámpájában volt nekem 140W-os fényszóróégő is, annak nem lett semmi baja tőle, de ott a lámpa hátulja biztosan fém, az eleje meg szerintem üveg, nem plexi vagy egyéb kevésbő hőtűrő anyag.
Ez egy kör alaku univerzális 9, 5 centis ködlámpa A hátulja fém)
Elég kicsi ezért félek. Tudom, hogy léteznek azonos wattszámmal nagyobb fényü izzó, én is osram plust használok, de gondolom ezek is nagyobb meleget adnak. Még én se hallottam H3 35Wattról, de ebbe sajna ez van, néztem is egy nagyot mikor mgláttam.
Azonos wattszámnál nem kell félned. Ha 35W-os, akkor az maximum 35W-ot fűt, a nagyobb fényű inkább még egy kicsit kevesebbet, mert jobb a hatásfoka, nagyobb teljesítmény távozik fény formájában.
Megpróbálok valami jobb 35 wattosat, de ahogy a neten nézegetem még normálba is ritka.
Helló!
Tud valaki nekem egy 1995ös Opel Astra F fűtőmotor bekötést adni? Kompletten kéne az egész, kapcsolótól az előtét ellenálláson keresztül minden. Nem tudom honnan szerezzem meg. Előre is köszi.
Szia!
A fűtőmotor bekötését mellékelem Üdv.: Feri
Az előtétellenállásnál + a csatlakozójánál kezdd a vizsgálódást, ha nem működik.
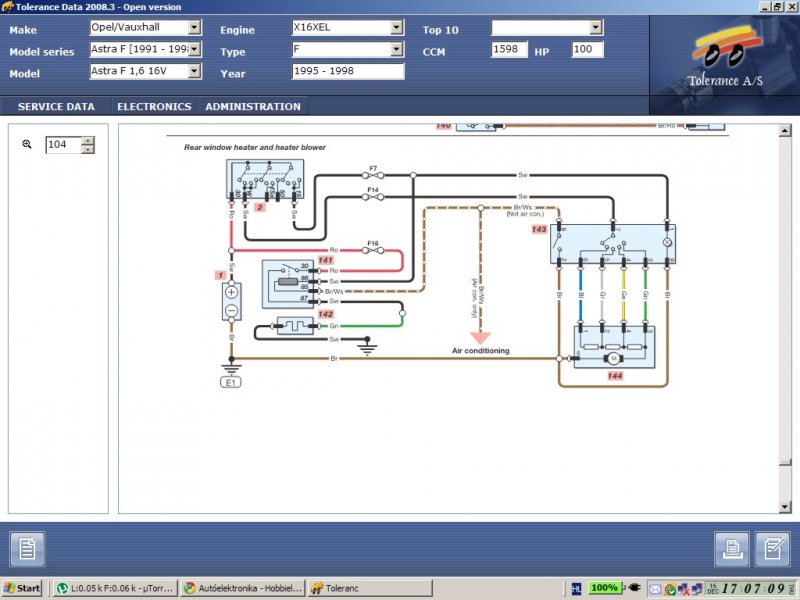
Szép estét !
Ez milyen program és hol beszerezhető?
Szia!
A program: Tolerance Data ( ez a képen is látható ). A beszerezhetőségről a varga.ferenc.gyor kukac gmail.com címen tájékozódhatsz. Üdv.: Feri
Szia!
Az eredetit csak Word-ben tudtam megcsinálni és azon keresztmetszet van megadva és mintha gr, az az zöld lenne a színük, kivéve a 4-s vezetéket. A másik rajzon színjelölést adnak hozzá, de az G típushoz volt csak. Nem tartom valószínűnek, hogy egetverő eltérés lenne a kettő között, ámbár a színek nem ezt mutatják.
Köszi szépen! Örök hálám.
Bár a fórum motor átméretezte, de ki lehet venni. Legközelebb azt állítsd be hogy "Ne méretezz" ha képet csatolsz. akos70: igen, 1es 2es fokozat nem akar működni, 3as 4es megy. Gondolom előtét. És igen, 95ös F astra és 4 fokozatú a fűtőmotor. VIM: Neked is köszi!
Óh, szórri, mea clumpa.
Biztosan előtét.
Szia!
Én tökéletesen látom a képet így átméretezve is. Az első két fokozat ellenállása szakadhatott meg, ez kisebb hiba mintha a motor lenne rossz. Ha első fokozatban a kék, második fokozatban a szürke vezetéken mérhető az akku feszültsége, akkor biztosan az előtét a rossz. Ha nem mérhető feszültség akkor a kapcsoló érintkezéshibás. Üdv.: Feri
Eredetileg mekkorák ezek az ellenállások és milyen terhelhetőségűek?
Szia!
Most nézek egy fényképet a Fűtőmotor előtét ellenállás oldalon, arról a következő értékek olvashatók le: 0,31 ohm, 0,68 ohm és 1,41 ohm. A terhelhetőség 5-10 W kerámia lehet. Üdv.: Feri
Sziasztok!
Azt szertném tudni megtudnni, bár nem ide való lenne a kérdés, de tudom ti tudjátok a válsszaszt. Váltót kell csréljek a scenicemba, és van is gy másik, illetve több. Na most, van egy szám betű kombinációja a váltónak, az enyém 1998 as, de például a mondjuk 2001 es model váltójának isez aszáma. akkor az jó bele. Köszönöm
Sziasztok
Még azt szeretném meg tudni, honnan tudnám beszerezni a áltóm müszaki rajzát, vagy ha esetleg meg lenne valakinek, egy 1998. 1.6 os.8 sz. 66kw. JD3 a váltó száma. Köszi.
Szia
Ha esetleg nem tűnt fel, ez nem egy autószervizelési oldal. Elsősorban hobbi szintű elektronikával foglalkozunk. Nem is értem, miért itt érdeklődsz...? Keress inkább egy olyan fórumot, ahol célirányosan az autók szervizelésével foglalkoznak. Megértésedet köszönöm!
Tökéletesen igazad van.
Sajnálom,és kellemes ünnepeket minden kedves fórumozónak!!
Sziasztok!
Engem egy Mercedes Sprinter állófűtés kapcsolási rajza érdekelne.. ha valaki tudna valamit azt megköszönném mer, hiába kapcsolgatják meg állogatják, de nem reagál semmire. Igazából rajz nélkül meg csak sötétében tapogatózunk és nem szeretném feleslegesen lebontani. Ha valaki tudna valami okosat az megköszönném Köszi a segítséget előre is .
Hölgyek, s Urak segítséget kérek!
Valszeg megsérült az autóm eprom tartalma, ezért keresek eredetit, hogy újraírhassam, összehasonlíthassam. Az autó 1996-os fiat, Punto I-es, 1108ccm, 40 Kw, motor 176B2000. Az ECU tipusa IAW 16F . EB. Nem chip tuningot keresek!, ámbár ha valkinek lenne egy olyan, amivel kevesebbet eszik, azt kipróbálnám. Előre is köszönöm, a fáradozást!
Sziasztok!
A hátsóablak fűtéses kérdésekre köszönöm a válaszokat de sajnos a kocsi megcsúszott és nem éri meg rendbe hozni. Szóval kérdésem az lenne hogy a lopócső nem megy be a tankba és hogy a tankba lévő szivattyút ha direktbe kötöm 12V-al akkor azzal kitudnám nyerni az üzemanyagot? Vagy egyáltalán az szivattyú és 12V kell neki? Válaszokat előre is köszönöm ![]() Remélem ez a kérdés ebbe a témába tartozik, ha nem elnézést kérek. |
Bejelentkezés
Hirdetés |








