Fórum témák
» Több friss téma |
Csináltam magamnak saját nyáktervet vetnétek rá egy pillantást? Nagyon megköszönném
Amit megjegyeznék, a diódákból P600K tipusút akarok beletenni a a kondik 2x 4700uF+2x 100n kerámia aztán stabilizálásnal lm317t+lm337t azért gondoltam erre, mert ezzel pontosan be lehet lőni a '+' és a '-' ágban a 12V-ot és kisebb eltérés lesz, a 220ohm-os ellenállás azt 2W-osra terveztem, a bemenetre pedig 47K-s ellenállás menne. Műveleti erősítőnek meg szerintem ne 5532 mert azt mondják annak a legkisebb a torzítása de persze úgyis foglalatba kerül úgyhogy ha nem teccik cserélem. Ja és én egybeintegráltam szóval ez stereo kivitel Csatolom a táp kapcsirajzát is.Szerk.:Bemeneti fóliakondinak 1µF-osat tennék
Jó, hogy túlélte, de akkor nincs semmi gond.
Már nincs semmi gond vele, de a 220ohmosat lecseréltem egy 10-esre így még jobb lett a basszusa.
Egy darabig töprengtem a 220 Ohm funkcióján. Arra gondoltam, hogy a fejhallgatót védheti a tranziensektől, ill. az erősítőt a rövidzártól. Vagy valamilyen műszakilag nem indokolható Jó hangzást elősegítő funkciója van? Gondolom 600 Ohmos terhelésre tervezték az erősítőt.
Csak áramkorlátozás a szerepe, semmi extra. Ha a 100 ohmos emitterellenállást áramgenerátorra cseréled és nem teszel be áramkorlátozást akkor hangfalat is jól meghajt, persze megfelelő táppal és hűtéssel.
Sziasztok!
Megépítettem a kapcsolást idáig úgy néz ki, hogy szól. Viszont borda ügyben szeretném a segítségeteket kérni. A csatoltolt kép alapján szerintetek elég lenne egy 4mm-es alu lemez ami mondjuk a nyáklap aljától a tranyók tetejétől 1cm-ig ér?( a telefon a méretarányokat hivatott szemláltetni )
Hű, azért a teljesítmény-ellenállások fognak izzadni rendesen...
Igen dehát ígyjártak
Viszonyt annyi problámám lenne vele, hogy jel nélkül búg egy kicsit de engem zavar. A bemeneten van 47K ellenállás és a tápba is van 3x 100n szűrésnek. Mit lehetne még csinálni vele?
Elfelejtettem hozzátenni a kimeneteeken 33mV körüli fesz van.
Az 5W-os ellenállások majdnem 100 fokosak Ez így nem okoz károsodást semminek? A kis alu lemez amit rátettem a stabIC-kre meg a 2 végtranyóra kb 70 fok körül mozog. Nem veszélyes hőmérsékletek ezek?
Nálam is vannak újabb problémák.Megy benne egy külföldi rádió akkor is ha nincs bedugva sehova.Időnként pattan egyett.Egy kicsit nagyobb hangerőn meg elkezd pattogni.
Ezért vannak az eredeti áramkörben a nyáklaptól megemelve az ellenállások, és lyukak is vannak alattuk a panelban, hogy jobban hűljenek. Az, hogy szinte összeérnek egymással, és a panelra is le van ültetve, a hűtőfelületnek 40%-a hatástalan.
Akkor mindjárt átalakítom de attól szerintem a búgás még megmarad azzal mit kezdjek?
Üdv mindenkinek! Könnyen lehet, hogy rossz helyen járok, de nem találtam mást, ne üssetek nagyon
Van egy AKG K403-as fejhallgatóm, nagyon szerettem is, egész addig, amíg a villamosajtó le nem tépte a fejemről - meg a saját kábeléről. Van-e köztetek budapesti, aki kész lenne megbeszélés alapján kábelt cserélni benne? Nagyon köszönöm!
Ha ki tudod nyitni, és láttál már pákát akár csak messziről is, ki tudod cserélni.
Előkapom összerakom megint a legjobb tudásom szerint ésha még így is búg akkor fotózok
Egyiket sem, viszont remek mézes pitét sütök
Szia!
Ha megkeresel privátban, akkor valószínű, hogy meg tudjuk oldani. :yes: Üdv, Norberto
Ő lenne az:
A trafó 2 külön tekercsből áll 110/12V ebből van 2 egymás melett a 110V-os tekercsek sorbakötve és a 12V-os tekercsek is sorbakötve így lesz középkivezetéses trafó. A középkivezetése a GND a másik 2 érintkező pedig megy a diódákhoz. Másképpen hogyan lehetne bekötni? Amúgy a képen kicsit csalókás, de a szekunder oldalon a piros vezeték nem ér hozzá a GND-hez
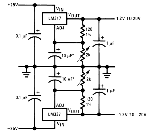
De ha másra gondoltál akkor a főoldalon lévő fejhallgató erősítős cikkről (canamp) van szó ahhoz tettem még hozzá egy lm317-337 párost a stabil táp érdekében szerk.: a trafó 25W-os
Szerintem inkább 50hz de nem kizárt hogy 100
Szerk.: amit tudok, hogy a kimeneten a váltófesz 100mV körül van
Rövidrezártam a bemenetet és eltűnt a brumm. Most mi a teendő?
szerk.: Természetesen ha megszűntetem a rövidzárat megint brummog.
Bekötöttem árnyékolt kábellel és hangerő potit is tettem bele így már majdnem teljesen csendes de 1 kicsit még mindíg lehet hallani. Mit lehetne még esetleg csinálni vele?
Sziasztok!
Azt szeretném kérdezni, hogy a képen látható kis fejhallgató erősítő panel +-12V-ról megy? (NJM4580L ic van benne) Előre is köszi: Ottó
Láttam csak nem hittem el
Az adatlapján nincs GND csatlakozása az ic-nek. Köszönöm a választ.
Én az erősítő megépítéséhez szükséges alkatrészekre gondoltam
Elég merész dolog volt rátervezni az egyenirányítást a panelre, a nyákon amit leközöltem, direkt nincsen, hogy a váltófesz 50Hz-ja még véletlenül se kerülhessen a bemenet közelébe.
Üdv! Tegnap vásároltam egy Pioneer SE-M290-es fejhallgatót.
MAximális bemenő teljesítmény:1200mW Érzékenység:102dB Impedencia:32ohm Az lenne a kérdesem ezzel kapcsolatban, hogy érdemes lenne e hozzá építeni egy erősítőt mivel 1200mW-os és gondolom egy hangkártya kb ennek a tizede lehet! Nem akarok halláskárosult se lenni mert írták itt másik topicban, hogy ha 1200mW-al meghajtanám akkor halláskárosult lennék mert fejhallgatónak még a 100mW-is szép teljesítmény! A főoldalon van egy fejhallgató erősítő kapcsolás ami szerintem elég jó de szerintetek érdemes lenne? Azt írja benne, hogy egy rossz minőségű hangszóróval is érezhető a különbség minőségben!
Érdemes lenne építeni hozzá, igen. Már csak a dinamikatartomány kiszélesedése miatt is, amire egy valamire való fejhallgató-erősítő képes.
A halláskárosodás pedig nem törvényszerű. Saját kezedben van a sorsod. Ha nem tudsz magadnak határt szabni, azaz egy bizonyos szintnél behúzni a fékeket, akkor az nem az erősítő hibája lesz. Ha viszont képes vagy uralkodni magadon, és nagyjából ráérzel arra, hogy mi az a hangerő, amit hosszú távon is képes vagy elviselni, akkor nem lesz gond. De persze mindez talán stílus függő is szerintem. Pl. egy komolyzenét nem biztos, hogy csutka hangerőn szokás hallgatni, inkább halkabban, megfelelő dinamikával persze. De pl. techno stílusnál nem tudom elképzelni, hogy valaki túlzottan piano-ban, halkan hallgassa, aminek az ára is meg szokott lenni. |
Bejelentkezés
Hirdetés |




Amit megjegyeznék, a diódákból 

Ez így nem okoz károsodást semminek? A kis alu lemez amit rátettem a stabIC-kre meg a 2 végtranyóra kb 70 fok körül mozog. Nem veszélyes hőmérsékletek ezek?

szerk.: Természetesen ha megszűntetem a rövidzárat megint brummog. 







