Fórum témák
» Több friss téma |
Sziasztok!
Digitális fordulatszámmérő rajzot keresek, ami nem pic-el van megoldva, és nem a 2 digites változat. legalább 4 digitre lenne szükségem. előre is köszi!
hy
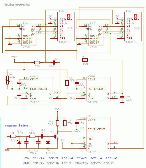
ezt láttad már Bővebben: Link . Tudom hogy 2 digites de lehet azt bővíteni és cmos ha jól láttm vagy ttl. Nem bonyolult az egész.
hi
és már nem jó a PIC-es? nem hiszom hogy találsz 4 digteset ami nem PIC-kel lett csinálva. belinkeltem egy PIC-est 4 digites kevés alkatérszt használ, d nem hiszem hogy fognak örülni hogy új témát nyitottál mer már van egy pár fodulatszámmmérős! Bővebben: Link üdv
Azért nyitottam új témát, mert ilyen még nincsen.
Egy gép főorsó fordulatszámát kellene mérni, ami 100-6000-ig pörög. Az elektro féle rajz jó lehet, majd átnézem komolyabban.
hy
mi lenne ha egy frekimérőt keresnél az van dögivel legalábis egy sem 2digites. Az 1s alatti fordulatot jelezné ki. Egy kicsit át kell buherálni a kapuzást hogy ne 1s hanem 60s jelet adjon ki szerintemez is járható út lenne.
köszi, azt hiszem, ez járható út lesz
majd körülnézek az ICM , és ICL sorozatban
kösz a pontot további sok sikert.Ithon utánanézek mert mintha az egyik évkönyvbe lenne is egy rajz
hy
meg is van ház nem a legjobb de az 1986os évkönyv 59oldalán van egy elég érdekes áramkör megnézheted szerintem találsz egyszerűbbet is
hi
ha 1s frissítélst használsz akkor használhacc TIL306 kijelézőket. cska 1 pontos 1s generátor kell (kvarcórából), mikor számol a modul az értéket a kijelzőn tartod mikor letellik az 1s kiiratod, utánna megint a kijelzőn tartod, majd 1s után meginn kiratod és így tovább, nagyon egyszerű kapcsolás, de ha gondolod csinálok egy rajzot. ezt még lehet én is megépítem, hátránya viszont a frissítési ráta de lehet azt is meglehetne oldani, csak kell egy olyan áramkör ami 1 impulzust 3-mal megszoroz, azaz 1 impluzus beérkezése után 3 mat ad ki. TIL306 beszerzése az macerás lehet, kár hogy nem gyártják, szerintem nagyon király kis IC. üdv
Megvan a legegyszerűbb megoldás. szerintem
Bármely frekimérő időalapjának a jelét 1/60-ad részre leosztani. és kész
Hello!
Kíváncsi volnék, hogy a 4 digites fordulatszámmérőknek álltalában mi a működési elve (PIC-re). kössz előre
Ezt olvastad?Bővebben: Link
Hello!
Az a helyzet, ogy többféle megoldás létezik fordulatszámmérésre.Én két példát tudok most hirtelen leírni. Az első: Tacho-generátoros.Ennek a lényege, hogy a generátor a fordulatszámmal arányos feszültséget állít elő.Ezt aztán bármilyen feszültségmérővel megtudod mérni. A másodiknak a lényege, hogy a forgó részre tesznek vagy egy mágnes darabot,ami egy reed-relé előtt elhaladva létrehoz egy impulzust, vagy egy lyukas tárcsát szerelnek rá,aminek az egyik oldalán van egy fototranyó a másikon meg egy dióda.Amikor a lyuk kerül oda a dióda és a fototranyó közé akkor szintén keletkezik egy impulzus. Nos megméred, hogy a két impulzus között mennyi idő telik el, kiszámolod hogy egy percbe hányszor fér bele ez a mért idő és már meg is van a fordulatszám. (persze ez lassú fordulatoknál hosszú frissítési időt jelent) Nos én ennyit tudtam segíteni.
Igazabol nem ertem mire vagy kivancsi.
Fordulatszamot altalaban valamilyen jelado jelet szamolva meghatarozott ideig, merunk. Celszeruen hall, opto, elektronikus, mechanikus kivitelu lehet a jelado, a fordulatszamtol is fuggoen... A PIC-hez ennek lenyegeben nem sok koze van, az csak szamolja egy ideig a beerkezo jeleket, majd decimalis formaban kijelzi, vagy valami mast csinal... Konkretan mi a kerdes ?
Helló!
Engem is érdekelne, és éppen a PIC számlálása hogy működik! Köszi.
A fordulatszám mérését négyütemű autókban gyakran a gyújtótrafó kisfesz részéről vett jelel oldják meg. Ezek gyakorlatilag impulzusok, ezeket lehet PIC-el/AVR-el* számlálni, majd kiíratni megfelelő módon.
*Sosem értettem, hogy miért mindenki a PIC-eket nyomja, mondja mindig minden problémára? AVR-el is lehet jó megoldásokat készíteni szerintem. OK, nem flame-et akarok a PIC vs. AVR témakörben, ezzel a megjegyzésemmel senki ne is foglalkozzon, csak kibukott belőlem a felismerés.
Sziasztok,
Totál új vagyok és elektronikai analfabéta, bocsi De szeretnék vmi ilyen típusú kütyüt az autómba (három értéket kellene mérni és mutatni) Tudom ez nem hirdetések helye, ezért nem is folytatom... lsd: "Hirdetések - Keres - Vennék vagy gyártatnék..." És köszönöm, :worship:
helló!
Nem tudtok olyan digitális fordulatszámmérő kapcsolási rajzot ami 2 ütemű motorhoz jó?
Szia!Itt nézd meg
Ebben a PIC-es kapcsolásba a 'Signal In'-t hova kell kötni? Egyáltalán lehet így simán rákötni a PIC-re?
Sziasztok!
Ezt a kapcsolást nagyon nehéz lenne átalakítani hogy kb. 0,5 col vagy akár 1 col magas 7 szegmenses kijelzőket hajtson meg? Ha valaki tudna segíteni ebben azt nagyon megköszönném!
Esetleg PIC megoldások is érdekelnének másfajta fordulatdszámmérő kapcsolásokban! A lényeg! 7 szegmens, 0,5-1col magas kijelző, és a jelet a gyújtótrafóról vegye! 2 számjegy elég (pl: 15=1500 1/min)! Ja és 4 ütemű motorhoz kell, de ha nagolni is lehet 2 üteműhöz is az mégjobb! Ha PIC-es kapcsolás van akkor program is érdekelne mivel azt nem tok írni hozzá!
Na ez jó lesz nekem! Valaki nem tudna megdobni egy működű ilyen nyákrajzával nagyon megköszönném! Itt hozzá a link
sziasztok, Bővebben: Link ezt néztem ki magamnak, de nem vagyok profi, tudnátok segíteni, hogy autóban tudjam használni mit kell tennem vele? nem tudom mi az a 10mhz, vagy ha estleg tudtok jó fordulatszámmérőt kocsiba ami négy karaktert tud megjeleníteni az is jó lenne! köszi!!
Hello, készítened kell egy tápegységet, ami a 12V-ból 5V-ot készít. Rá kell juttatnod a gyújtóimpulzusokat (a megszakítóról pl), 5V-os amplitúdóval. A 10MHz a kvarc rezonanciafrekvenciáját jelöli.
hi, a 12 voltból 5 volt előállítása sztem menni fog, de nem elég a gyujtókábelt rákötni, azt ami folyamatosan adja a jelet? illetve azt a jelet hogy kell átalakítani hogy rá lehessen kötni?
Elsőként egy ellenállásos osztóra gondolok, túlfeszültség védelemmel. Nézzél szét még, hogy ezt máshol hogyan oldják meg.
Nem tudom mit értesz gyújtókábel alatt, Az IC szigurúan TTL (~5V) -os jeleket fogad. PIC-et tudsz programozni?
Hát nem nagyon programoztam még picet, azért is gondoltam rá, ha esetleg lenne egy másik komplett ford. mérő akkor azzal többre mennék, viszont a pices megoldást azért tartom jobbnak, mert sokkal egyszerűbben megoldható vele az építés. Kicsit elbizonytalanodtam, nekem az a leg egyszerűbb, hogy van egy kész kapcsolás kimondottan mondjuk autóhoz, és csak azt kell megépíteni, tehát nem vagyok zseni, a pic égetést el tudom intézni, egy ismerős csinál ilyet.
|
Bejelentkezés
Hirdetés |




Ha valaki tudna segíteni ebben azt nagyon megköszönném! 

