Fórum témák

» Több friss téma
Fórum » Kvarc kristályos adó-vevő építése AM/FM
Lapozás: OK   1 / 2
(#) Suncorgo hozzászólása Szept 28, 2009 /
 
Sziasztok! A probléma tárgya most 1 olyan adó/vevő építése amiben mind adó- mind vevő, kvarc adja az adó illetve vevő frekvenciát! Emiatt nem tud elhangolódni, vagyis 2 egyforma kavics kell bele és működik! Mind 1 hogy AM vagy FM -ben dolgozunk! Vivőfrekire legalább 27-50Mhz kavicsokat gondoltam! Nem kell hogy hangolható legyen! Ezt a frekit tudja de ezt betyárul!

Lehet ilyet építeni?

Szerintem ez nem csak nekem hanem másoknak is hasznos lenne 1 ilyen kütyü

Üdv: Sunci
(#) quite válasza Suncorgo hozzászólására (») Szept 28, 2009 /
 
Na azért a spanyolviaszt nem kéne mégegyszer feltalálni ám!

Építeni lehet, már hogyne lehetne!

SŐT!

Már az "őskortól" csak ilyet érdemes építeni.

Amúgy bemész a boltba, és veszel egy olcsó kézi adó-vevőt, amik cirka 450MHz környékén mennek, és nem kell hozzá adóengedély, és már kész is a cucc.
Vagy kimész a bolhapiacra, és ott akár még erre a 27MHz-es frekire sima CB rádiót is találhatsz, amihez 4W kimenő teljesítményig szintén nem kell adóengedély, nagyobbat meg egyébként sem üzemeltethetsz hivatalosan.

A saját megépítést nem javaslom, mert abból amit kérdeztél, tisztán látszik, hogy még az életben nem láttál ilyen készüléket belülről, de még csak a rajzát sem, tehát 100%, hogy TE nem tudnád megépíteni.

Mellesleg műszerezettség hiányában a project tuti kudarcra van ítélve.

De azthiszem, ez is "piroscsíkos" téma lesz hamarosan... :yes:
(#) gg630504 válasza Suncorgo hozzászólására (») Szept 28, 2009 /
 
Szintézer előtt elterjedt volt ez a megoldás. Akkoriban még volt Magyarországon kvarc gyártás és olcsó volt minden egzotikus frekvenciájú kvarc. Ma a kvarc drága, az IC olcsó és kicsi. Igazából több ( pl. 4 ) csatornás készülékek voltak, kapcsolóval lehetett a csatornát kiválasztani.
Mivel az adó és a vevő oszcillátor frekvenciája különbözik, csatornánként 2 kvarc kell ( egy adó és egy vevő ).
A modulációs mód független a vivőfrekvenciától.
Egy frekvencia használatához rádióengedély, az engedélyhez frekvenciakijelölési határozat kell az NHH-tól. Természetesen a rádiót is engedélyeztetni kell.
(#) Suncorgo válasza quite hozzászólására (») Szept 28, 2009 /
 
Azért ennyire ne ossz ki.....

1. Építettem 2 egyforma kvarc oszcit
2. Adásnál az 1iket sorba nyomtam 1 tranyóval ami ki volt nyitva 100K val bázis Collector között.
A bázisra adtam a moduláló jelet.
Ez ha jól tudom akkor AM

3. Építettem 1 keverő fokozatot 1 tranyóval
az emiter lábára kötöttem a másik kvarcoszcit.
A bázisára tettem az antennát.

4. Adtam nekije zenét (jelet) és egyszerűen fogalmam sincs hogy ami a keverő panelról jön tranyó kollektoráról jel hgyan kell demodulálni hogy csak azt halljam amivel modulálok...
(#) Suncorgo hozzászólása Szept 28, 2009 /
 
De pill és lerajzolom
(#) kendre256 válasza Suncorgo hozzászólására (») Szept 28, 2009 /
 
22 éve építettem ilyet.
Ma már semmiképpen nem építenék, és másnak sem ajánlom. Túllépett rajta az idő.
Mellesleg aki képes ilyet megépíteni, az tudja azt is, hogy nem érdemes.
(Azon most nagyvonalúan lépjünk túl, hogy rádióamatőrökön kívül bárkinek illegális ilyet építeni és üzemeltetni...)
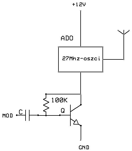
(#) Suncorgo hozzászólása Szept 28, 2009 /
 
itt az adó...

adó.jpg
    
(#) gg630504 válasza Suncorgo hozzászólására (») Szept 28, 2009 /
 
Rádióval való kísérletezésre ott az amatőrszolgálat.
Kezdőnek
Rádióamatőrök topikja
Ami adó rajzot beszúrtál, túl sok felharmonikust sugároz. A működőképed és a használható ilyen apróságokon múlik.
(#) Suncorgo hozzászólása Szept 28, 2009 /
 
itt meg a vevő.... Arra lennék kíváncsi hogy a kollektorra tett erősítőbe hallik vmien freki... és ilyen furcsak cincogó hangja van mikor zenét adok neki! olyan mint ha a frekit állítgatná lejjebb feljebb a zene fügvényében.... ezt hogyan lehet demodulálni?

vevő.jpg
    
(#) quite válasza Suncorgo hozzászólására (») Szept 28, 2009 /
 
Bocs, nem kiosztani akartalak, csak nem értem ha már eleve az is kérdés számodra, hogy lehet-e ilyen adót építeni, akkor hogy a csudába fogod megépíteni, ha már eleve azt sem tudod, hogy lehet-e.

Na mindegy...
(#) Suncorgo hozzászólása Szept 28, 2009 /
 
Am engem nem nagyon zaklatnak az ilyen törvények mert gondolom akármien frekin 10m hatótávért nem fog senki sem feljelenteni
(#) Suncorgo hozzászólása Szept 28, 2009 /
 
Tudtam hogy lehet ilyet csak a hatás kedvéért írtam így.... ám ez azt takarja hogy hogyan lehet? vkinek van vmi kapcsi rajza effelől?
(#) Suncorgo hozzászólása Szept 28, 2009 /
 
Am én az elektronikát nem tanultam.. nincs róla sulim! csak hobby... saját nyelvemen el tudok magyarázni mindent de nem biztos hogy megértitek szal a szakszavak hiányosak eddig eljutotam... és innen tovább nem tudom demodulálni... ennyi a gondom
(#) gg630504 válasza Suncorgo hozzászólására (») Szept 28, 2009 /
 
A rádióamatőr tananyag pontosan neked való. Az alapoktól indulva szépen elmagyaráz mindent. A legfiatalabb egyéni engedélyes ( vizsgázott ) magyar rádióamatőr 11 éves!
(#) quite válasza Suncorgo hozzászólására (») Szept 28, 2009 /
 
Neked zenére kell, vagy beszélgetni??

Ha például zenehallgatásra, akkor itt nézz szét:

FM adó kapcsolások, kérdések

A legjobb és legolcsóbb megoldás számodra, ha a BA1404 sztereo kóder IC-vel építesz adót, én is megépítettem és butaság, hogy nincs 38KHz-es kvarc, mert én is rendeltem simán, még tartalék is van IC-ből is és a kvarcból is.

A vevő meg bármi lehet, rádós walkman, rádiós discman, rádiós mp3/mp4 lejátszó, stb.

Én pont emiatt vettem a felsoroltakból anno mindegyikből rádiós verziót, pedig akkor ezek mind kuriózumszámba mentek a maguk idejében. :yes:

U.i. Most néztem meg, hogy pl. a Rádiótechnikánál (HAM bazár) most is kapható a 38KHz-es kvarc, pont a BA1404 hez ajánlják, de ez most lényegtelen.

38KHZ kavarc sztereo FM adóhoz
(#) Suncorgo hozzászólása Szept 28, 2009 /
 
Hát mindenre...... Tudom ez hülyeségnek hangzik
(#) Suncorgo hozzászólása Szept 28, 2009 /
 
Szal ilyen ado-vevő modult akarok építeni.
Gondolom akármihez is kell (zene,beszéd,jel) a vevő része megegyezik mindnek!

Az adó részen múlik hogy hogyan modulálom a vivőt.

Semmiképp nem akarok 87.5-108Mhzen sugározni

ez a 27-50mhz lenne nekem a legideálísabb

szal a vevőnek ha jelre kell akkor gondolom a kimenetére teszek 1 trigger ic-t és megvan a jel, az adót meg ki/be kapcsolgatom a jel függvényébe.

a hangfrekire legyen az zene/beszéd elég 1 kicsatoló kondi arra meg 1 erölködő.
(#) Suncorgo hozzászólása Szept 28, 2009 /
 
Ezért mondtam hogy kvarcos kellene mind adó- mind vevőből mert akkor csak 1 kvarc csere és már másik frekin használom a szerkezetet
(#) pucuka válasza Suncorgo hozzászólására (») Szept 28, 2009 / 4
 
Kedves Suncorgo!
Hidd el, senki sem úgy született, hogy mindjárt tud adó-vevőt építeni, autót vezetni, stb. De mindent meg lehet tanulni. Ha eddíg nem ezt tanultad, nem baj, én is azt mondom, hogy rajta kezd el. Az autószerelők sem azzal kezdik, hogy építenek egy automata sebességváltót, neked sem kellene rögtön adó-vevő építéssel kezdeni.
Az adó nem egyenlő egy berezgetett kristállyal, mint ahogyan láthatóan a vevővel sem tudsz mit kezdeni.
A hatótáv, mint olyan, sokmindentől (pl. többek közt a vevő érzékenységétől) függ, olyan nincs hogy 10 m az adó 'hatótávja', és nem zavarsz senkit. Azt Te nem tudhatod, hogy kit miben zavarsz, csak akkor mikor a zavarvizsgálat megáll a házad előtt.
Ahhoz, hogy adóvevőt építs, sokmindent meg kell tanulnod, aminek a legcélravezetőbb módja - ahogy az előttem szólók írták - amatőr engedély megszerzése.
A felkészítő tanfolyamon megkapsz minden információt, segítséget.
nemtudom, hogy milyen a saját nyelved, de biztos vagyok, hogy mindíg lesz valaki aki megérti, csak a mondanivalódat, kérdésedet fogalmazd meg tisztességesen.
Az RF technika meg tipikusan az a terület, ahol a kapcsolási rajz, csak iránymutató, az utánépítés számos problémával küzd, ahogyan az ilyen témájú topikok átolvasása után magad is rájöhetsz.
(#) pucuka válasza Suncorgo hozzászólására (») Szept 28, 2009 /
 
Azért ez nem így van, hogy mindegy mit viszel át és milyen frekvencián, egyáltalán nem mindegy. Ha belenézel egy olcsó FM vevőbe, láthatod, hogy azért van abban bőven alkatrész, miből gondolod, hogy neked egy tranzisztorral sikerül mindent megoldanod?
Zenéhez, beszédhez a legmegfelelőbb megodás az FM transmitter, a cikkek között találhatsz megoldást.
A 27 - 50 MHz -es sávot meg kerüld el, bár ide kaphatsz legkönnyebben kvarcot, (azon is elgondolkodhatnál, hogy a párban árult kvarcok egyike miért 27.XXX, és a párja 26.XXX MHz) de a CB -sek, az ametőrők, és az ebben a sávban működő szolgálatokat megzavarod, gondod lesz. A távirányításra (adatátvitelre) használható 27, 40 MHz es sávra szerzel kvarcokat, a rosszul működő adóval, vagy begerjedt vevővel üzembiztosan kihívhatod magad ellen a modellező társaid haragját.
Tudom, ma divat tenni a törvényekre, de szerinted jól van ez így? A rádióhírközlés egy olyan terület, amely a nemzetközi egyezmények miatt erősen szabályozott, és ezt jó ha figyelembe vaszed.
(#) StMiklos válasza pucuka hozzászólására (») Szept 29, 2009 / 4
 
Nézem, nézem a vevőt, és azon gondolkozom, mi jön ki ebből? Leginkább a szinkrodin vevőre emlékeztet, ami táviróvételre való, és kvarcfrekvencia + - 500-en érkező jelek vétele valósítható meg. Sem AM sem FM vételhez nem látom a demodulátort. Persze, ha az adó nem korrekt, hanem torz jelet bocsát ki, sok felharmonikussal, /ami az adó rajzát elnézve, szinte biztos/, akkor talán félrehangolva, igen torz, de talán érthető emberi beszéd is átjuthat.
Az adó? Elméletileg AM a moduláció, de miután ezt tápfeszültség"modulációval" valósítja meg, biztos, hogy frekvenciamoduláció is megvalósul. Hát... erre varrjál gombot!

Üdv: StMiklos

Ui: FM adót könnyebb építeni, ehhez bonyolultabb a vevő, AM adót nehezebb építeni, ehhez egyszerűbb a vevő, ezt a felhasznált alkatrészek számára értem.
(#) Suncorgo válasza StMiklos hozzászólására (») Szept 29, 2009 /
 
Nah erre voltam kíváncsi egy értelmes ember aki nem a jogaimmal jön
(#) Suncorgo válasza StMiklos hozzászólására (») Szept 29, 2009 /
 
Kedves Miklós!

Van 1 másik megoldás is ami szintén működik!

Építettem 1 szupreg vevőt is és befogtam vele a következő adó jelét: (tisztán - a forrás kivezérlésétől függően)

Ez most mi? AM vagy FM?

Ezt 1 távirányítós kiskocsi adópaneljáról rajzoltam

Még 1 kérdés: 1 szupreg vevő antennabemenetére teszek 1 előfokozatot akkor elvileg ez leválasztja az antennát a vevőről és mikor megfogom az antennáját akkor nem fog elhangolódni és teljesen leállni?

adó2.jpg
    
(#) Suncorgo válasza (Felhasználó 13571) hozzászólására (») Szept 29, 2009 /
 
Bocs.......
(#) StMiklos válasza Suncorgo hozzászólására (») Szept 30, 2009 / 4
 
Mi a bánatokat rajzolsz itt? És ki kéne találni mi jön ki belőle? Ez is, mint az előző "emlékeztet" valamire..
Ez ugye egy keverő, abban az értelemben mindenképpen, hogy két frekvencia érkezik arra a fokozatra. Akkor mi jön ki? Hát a kettő összege és különbsége. Kijöhet ebből AM is, ha a moduláló jel akkora, hogy a negatív tartományban lezárja a tranzisztort. Primitívsége miatt jöhet ebből minden, és nem mindegy a két jel aránya, mint arra céloztam. Igenám, de a keverő után mindig jön egy szűrő /hangolt kör/, ami "kiválasztja" az egyiket. De itt, mondjuk 20MHz + - 500Hz /legyen ez az emberi beszéd egy frekvenciája/ -ből gyakorlatilag közelségük miatt ezt nem lehet megvalósítani. /Ne gyertek most a felületi hullámszűrövel, az HI-TECH, vagy a sokfokozatú kvarcszűrővel, mert azért nem megoldhatalan/.
Egy tipp: léteznek 1 tranzisztoros "spionok". Ezek tulajdonképpen FM adók, egyszerűen utánépíthetők, 2 tranzisztorral, talán még kvarcos is lehet, de itt jön, hogy a vevő /demodulátor FM-re/ bonyolult. Félig megválaszoltam eredeti kérdésedet.

Mondhatnám a szupreg vevő elé "kötelező" az előfokozat, mert működésmódjából adódóan dacára hogy vevő, "ad" is, sugároz, de az előfokozat útját állja, így nem is /max. alig/ hangolódik el.
Üdv: StMiklos
(#) attila2010 hozzászólása Dec 21, 2010 /
 
Van nekem két darab 27mhz kisautom de a jelek zavarják egymást . Mit rakhatnák a nyákjaiba egyik ado vevö párnak hogy más frekvencián működjön . Ha szükség felrakom a nyákok képeit is .
Remélem tudtok segiteni. Attila
(#) Medve válasza attila2010 hozzászólására (») Dec 21, 2010 /
 
Ha "olcsó" volt, akkor valószínűleg szupreg a vevő, nincs benne kristály, igy nem megoldható a dolog. Ha profi a cucc, akkor kristálycsere mindkét oldalon.
(#) Bombast hozzászólása Jún 10, 2012 /
 
Sziasztok

Kis segítségre lenne szükségem.
Adatot szeretnék továbbítani kb 15 cm távolságra 1MHz es frekvencián. (Infra és RF modulok kizárva)

Az adó rész elkészítése jelenti a kisebbik gondot (gyakorlatilag egy AVR órajelével kapcsolgatok egy FET-et -ez a vivő 1Mhz amit sorosporttal megszaggatva diszkrét jeleket tudok átvinni), a nagyobb gondot a megfelelő vevő elkészítése jelenti.
Mivel a kvarcok eléggé szelektívek a saját frekvenciájukon, ezért gondoltam h ilyen irányban lenne érdemes elindulni.
Valaki esteleg tudna egy kapcsolást ajánlani?
Esetleg valami könyvet/linket/útmutatást hogy a kvarcos vevőkkel hogy lehet adatot átvinni?

üdv:
Bombast
(#) pucuka válasza Bombast hozzászólására (») Jún 10, 2012 /
 
Szerintem fordítva ülsz a lovon. Az adó megoldásod elég durva módszernek tűnik. Mit gondolsz, egy ilyen megszaggatott impulzus vivőnek mekkora a sávszélessége? Még aránylag alacsony frekvencián is mekkora zavarást okozol?
A vevőnek nem fontos kvarc pontosságúnak lennie, de az adónak igen, és a sávszélességének sem szabad nagyobbnak lennie, mint a feltétlen szükséges.
Adónak készíthetsz egy kristályoszcillátort (színuszost) és ezt modulálhatod az átvinni kívánt adattal. Akár ASK, akár FSK modulációval. Az előbbi egyszerűbb, az utóbbi biztonságosabb. A vevő lehet egy egyszerű egyenes vevő ASK esetén, az FSK -nál pedid egy PLL áramkör.
Mintát vehetsz, az RF modulok megoldásaiból, amit kizársz. Más kérdés a frekvencia választás, ebből a szempontból is az RF modulok, vagy az infra átvitel jöhetne szóba.
(#) Bombast válasza pucuka hozzászólására (») Jún 10, 2012 /
 
Értem
Köszönöm a választ.
Látom nem oylan egyszerű a történet mint elsőre kinéz...
Akkor más irányba tapogatódzok - mondjuk induktív csatolásos adatátvitel vagy esetleg infra ( bár ezt zártam ki elsőnek )
kb 15 cm re kellene adatot továbbítani
lehet hogy jobb megoldás lenne...
Következő: »»   1 / 2
Bejelentkezés

Belépés

Hirdetés
XDT.hu
Az oldalon sütiket használunk a helyes működéshez. Bővebb információt az adatvédelmi szabályzatban olvashatsz. Megértettem