Fórum témák

» Több friss téma
Fórum » Végfokozat TDA2030-40-50-el
 
Témaindító: sasorr, idő: Jan 16, 2006
Témakörök:
Lapozás: OK   139 / 274
(#) potenciameter válasza pixels hozzászólására (») Dec 21, 2010 /
 
Ez elég rossz hir számomra, mivel van egy mélyhangszóróm amit jelenleg nem használok, ezt szerettem volna a 2.1 mélynyomójának,de az 4 ohmos. És ég egy kérdés a hidalt 2030ast hány V-ról kell hajtani és mekkora táppal, hogy birja a 4ohmot és a 8-at is, de azéert legyen egy kis ereje is, mondjuk olyan 20W8ohmban, 304-ben. Ja és a valós garantált teljesitmény érdekelne.
(#) potenciameter hozzászólása Dec 21, 2010 /
 
Sziasztok még egy kérdés. Mi lenne ha a TDA 2030as paneljába TDA 2040est tennék, ugy tudom az kicsit erősebb! Vany nem lenne jo? másabb a lábkiosztása?
(#) potenciameter hozzászólása Dec 27, 2010 /
 
Sziasztok. Van még egy kérdésem. A kész végfokot elé kell csináljak előerősitőt is vagy a PC hangkártyájából kapott jel elég neki a 10Whoz?
(#) zenetom válasza potenciameter hozzászólására (») Dec 27, 2010 /
 
Próbáld ki!
(#) csabacsaba hozzászólása Dec 27, 2010 /
 
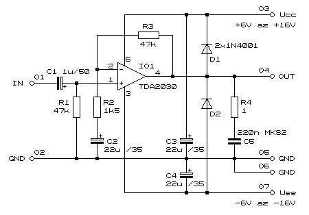
Sziasztok forúmozók.Valaki ismeri ezt a kapcsolást és meg akartom épiteni müködőképes vajon?Kösz.
R1,R3 = 47 k
R2 = 1,5 k
R4 = 1
C1 = 1 µF / 50 V
C2,C3,C4 = 22 µF / 35 V
C5 = 220 nF
D1,D2 = 1N4001
IO1 = TDA2030
(#) punkkazy válasza csabacsaba hozzászólására (») Dec 28, 2010 /
 
Szerintem működőképes, de ha nem bízol benne, akkor itt a HE-n is van kapcsolás, ami biztosan jó, kipróbált. Az TDA2030A adatlapján is van néhány kapcsolás, azok közül is mind működőképes, én adatlaposat építettem. Sok sikert!
Adatlapok
HE-s
(#) mrobi hozzászólása Dec 28, 2010 /
 
Üdv. Én is építeni szeretnék egy erősítőt. TDA2030-al képzeltem el. Meg is terveztem a nyákot. Gondolkoztam a tápegységen. Mekkora tápegység kellene ehhez?
(#) gabesz.mi074 hozzászólása Dec 28, 2010 /
 
Sziasztok ! Szeretném tőlletek megkérdezni mi erről a kapcsolásról a véleményetek:http://bsselektronika.hu/index.php?id=34
Ha tudna valaki olyan kapcsolást küldeni, amelyik a tda 2030hidalt változatát vég tranzisztorok egészítik ki azt nagyon megköszönném
(#) koboraram1221 válasza gabesz.mi074 hozzászólására (») Dec 28, 2010 /
 
helló, a linken lévő kapcsolást én már megépítettem és jól szólt, hidalni is lehet a két tda 2030at ha érdekel szólj.
(#) David 3g hozzászólása Dec 29, 2010 /
 
Sziasztok

Egy nagyon lelkes építgető vagyok.
Az lenne a kérdésem hogy tulajdonképpen milyen rajz alapján lehet eszt a végfokot össze tenni ? ( van már itt sok sok rajz és nem tudom pontosan melyik lenne a jó )
A másik kérdésem az lenne hogy a TDA 2030A Tipusú IC hány volton érzi jól magát ? ( mert én tegnap vettem 3 IC-t és össze tettem eggyet ,megprobáltam 12V-al ,de csak búgot, asztán véletlen 50V raktam rá egyből eldurrant , megcsináltam a másodim IC -el a dolgot ráraktam 24 V és az is elszált a harmadik meg egy 14V -os kapunyitogatónak a vezérlőtápjától szált el szoval akkor mennyi lenne a jó feszültség erre az IC-re?

nagyon magamalá estem ez miatt kérlek segítsetek rajtam.
(#) kadarist válasza David 3g hozzászólására (») Dec 29, 2010 /
 
Szia!
Egyenfeszültséggel próbálgattad? Egyébként az adatlap rajzait és ajánlásait érdemes követni.
(#) Hx-2 válasza David 3g hozzászólására (») Dec 29, 2010 /
 
ezt epitsd meg!

TDA2030A.jpg
    
(#) David 3g válasza kadarist hozzászólására (») Dec 29, 2010 /
 
nem
A-nemtudok mérni :S de nézegettem feszültségszabályzokat az segítene nekem ? pl ha a 24V trafom elé kötnék egy szabályzot ? és annak milyenek kéne lennie ha az segítene?
még nagyon nagyon alap az ismeretem azért kérdezek ilyesmiket.
amugy igen egyenfesz-el probáltam.
(#) kadarist válasza David 3g hozzászólására (») Dec 29, 2010 /
 
Na most akkor a viccet félretéve. Egyenről vagy váltóról próbálgattad?
(#) David 3g válasza kadarist hozzászólására (») Dec 29, 2010 /
 
elöbbi kérdésedet félre néztem bocsánat! Egyen Annyit gondoltam hogy eggyenről kell
(#) David 3g válasza David 3g hozzászólására (») Dec 29, 2010 /
 
Eszt csináltam meg. Ez alapján
(#) kadarist válasza David 3g hozzászólására (») Dec 29, 2010 /
 
Nyákra építetted vagy vadszereléssel? Biztosan elkötöttél valamit, mert 12V-ról atombiztosan kellene működnie. Nem szabad spórolni a tápfeszültség pufferkondenzátoraival sem.
(#) David 3g válasza kadarist hozzászólására (») Dec 29, 2010 /
 
Egyenlöre nem akarom nyákra Felfogattam a hűtőbordára és ugy ráforasztgattam a cuccot. Pufferkondinak mit ajánlasz?

Am a 12V trafom az 12V 1.2A 14VA tud és ezen csak recsegett

Nem ütjük az entert feleslegesen, inkább a helyesírásra figyelj, a szlenget is mellőzd légyszíves . köb ..
(#) David 3g válasza David 3g hozzászólására (») Dec 29, 2010 /
 
Bocsánat!! Elvagyok keseredve és ideges is vagyok nem tudom mit tegyek, nagyon szeretném eszt a végfokot megépíteni és nagyon szeretnék bele is tanulni valamennyire ebbe.
(#) kadarist válasza David 3g hozzászólására (») Dec 29, 2010 /
 
4700µF 25V-os kondenzátor már elég jó lenne hozzá. Csatolj egy fényképet az áramkörödről és megnézzük.
(#) David 3g válasza kadarist hozzászólására (») Dec 29, 2010 /
 
Amit mellékeltem dokumentációt az akkor jó? Szerinted akkor a 12V trafómról kellene mennie megfelelő pufferkondival?
(#) David 3g válasza (Felhasználó 13571) hozzászólására (») Dec 29, 2010 /
 
1 irányú symmetricus volt amivel probáltam
(#) kadarist válasza David 3g hozzászólására (») Dec 29, 2010 /
 
Kell még négy dióda is, ahogy az köbzoli rajzán is látszódik. Neked a "two-way asymmetric"-változatra van szükséged.
(#) David 3g válasza kadarist hozzászólására (») Dec 29, 2010 /
 
Akkor hogy ha jól értelmezek mindent. Ahogy megcsináltam az elméletileg jó, csak a pufferkondi és az egyen irányítás nem volt jó és azért recsegett csak 12V-ról?
(#) kadarist válasza David 3g hozzászólására (») Dec 29, 2010 /
 
Azt írtad, hogy az egyutas szimmetrikust csináltad meg. De az nem jó, mert ehhez a kapcsoláshoz a kétutas aszimmetrikus kell.
(#) David 3g válasza kadarist hozzászólására (») Dec 29, 2010 /
 
Igen. Értem. Az még a kérdésem hogy ami lett nekem mutatva rajz előbb most akkor melyikkel próbálkozzak? Azzal amit mér megcsináltam vagy azzal amit elöbb mellékeltetek nekem román rajzot? Mert akkor bekel szereznem holnapra olyan ellenállásokat és mivel nem leszek itthon aszt kell hozatnom eggyik haverral és azért kellene ma mindent tudnom.
(#) kadarist válasza David 3g hozzászólására (») Dec 29, 2010 /
 
Mindkettő kapcsolás működőképes. De mivel Neked aszimmetrikus tápod van, ezért Hx-2 rajzán lévő jobb oldali kapcsolást csináld meg, ami gyakorlatilag azonos a Te doksidban lévővel.
(#) David 3g válasza kadarist hozzászólására (») Dec 29, 2010 /
 
Előre is bocsánat a sok sok buta kérdésért ,de hagy kérdezem meg hogy Hx-2 rajzán ugye a jobb oldali rajzon alul bal oldalt a 100K ellenállás melleti kondi ami 22,0-ént van írva az ugye csak simán 22 Ohm ? na meg akkor ez mind 25V -os kondi legyen ugye? Na meg visszatérve a feszültségszabályzóra , akkor az nekem nem kell a a diodák után?
(#) David 3g válasza David 3g hozzászólására (») Dec 29, 2010 /
 
na vissza gondolva írtam egy nagy hülyeséget , bocsánat!
az nem ohm mert ugye kondi. hanem mikrofarád . szoval akkor a 22,0 az ugy értendő hogy 22 mikrofarád?
(#) kadarist válasza David 3g hozzászólására (») Dec 29, 2010 /
 
Igen, 22µF és nem kell semmilyen stabilizátor és a kondik 25V-osak legyenek.
Következő: »»   139 / 274
Bejelentkezés

Belépés

Hirdetés
XDT.hu
Az oldalon sütiket használunk a helyes működéshez. Bővebb információt az adatvédelmi szabályzatban olvashatsz. Megértettem