Fórum témák
» Több friss téma |
Szia! Lehet hogy a pillanatnyi célodnak jobban megfelel Ez A KAPCSOLÁS. (Bővebben: Link.) De ha kiváltható egyszerűbb áramkörrel akkor célszerűbb lenne azzal megoldani... A relés ajánlást sajnos gyorsan elvetetted. Pedig vannak nagyon picike DIL tokod REED-RELÉ-k is amik szinte TTL jellel ( Persze az 5V-osak. Mert vannak más feszültségűek is. ) vezérelhetők. S így tényleg helytakarékos kapcsolás építhető velük. ( DIL-tokos relé PL: HE722A0500 adatlapja (Bővebben: Link)) http://www.hestore.hu/kat_119.html?parPack[=DIL&parPack[]=DIP]( PL: DIP05-1C90-51L. ( Bővebben: Link))[/url] Persze a felsorolt relék közel sem érintik a teljes választékot. Bár itthon eléggé behatárolt a relé választéka...
A három DIL relével és az "egy nyomógombos kapcsoló" áramkörnek a méretével már megfontolandó, hogy nem lenne-e jobb a D-tárolós kapcsolás. 2DB CD4013-mal már négy csatornát tudnál lekezelni amennyiben a vezérlőjel megfelel. Persze más a célodnak jobban megfelelő típust is lehet választani. PL: Quad D Flip-Flop ( A HESTORRE kínálatából. ) Ezek egy tokban négy D-tárolót tartalmaznak... Üdv.: _jani_
Quad D Flip-Flop (Bővebben: Link)-ben szereplő IC-ekkel sajnos nem lehet megoldani...
( Nincs invertált kimenetük és nem független az órajel bemenetük. )Így most jobb híján csak a 4013-as marad részemről...
Sziasztok!
Akkor megoldom 4013-mal köszi a segítségeteket. Zorán
Sziasztok!
Van olyan megoldás ami 2V-ról is működik? Egy MCP1640 (shut down) lábát szeretném vezérelni egy nyomógombbal. Válaszokat előre is köszönöm.
Hello!
Remélem valami ilyesmire gondoltál.. üdv! proli007
Szia!
Köszönöm a segítséged. Ha a kapcsolás működik 2V-ról és minden gombnyomásra ellenkezőre vált a kimenet szintje, akkor tökéletes lesz. Délután lesz időm kipróbálni.
Szia!
Sikerült kipróbálnom. Tökéletesen működik, ahogy szeretném Nagyon köszönöm Esetleg arra van lehetőség, hogy a gomb nyomva tartása után (kb.1-2sec) váltson át a kimenet az ellenkező szintre? Mert akkor a véletlen gombnyomást is ki lehetne küszöbölni.
Hello!
Azért egy ilyen egyszerű dologtól ne várjuk már el, hogy a Rákóczi indulót is játssza el, ha megnyomod a gombot.. Ilyen feladathoz, már hiszterézises logikai áramkörökre van szükség. Hiszen most már nem csak tárolás van, hanem időzítés is.. De nem is igen látom értelmét a dolognak. Ha "normális" nyomógombot használsz, azt nem nyomod meg "véletlenszerűen". Ha meg megnyomtad, az meg nem lehetett véletlen. Tranziens zavarok ellen, pedig véd a 47nF-os kondi. Sőt tápfeszültség rákapcsoláskor is biztosítja, hogy az alaphelyzet kikapcsolt állapotú legyen. üdv! proli007
Teljesen igazad van. Egy kicsit elszaladtak a gondolataim.
A kapcsolásod tökéletes és maximálisan megfelel a célnak. Nagyon köszönöm a segítségedet. Üdv: BlackStar
Szia!
Ezzel meg lehet csinálni! Link csak ki kell cserélni a 10u-s kondit valami nagyobbra.Ezzel tudod beállítani az időzítést. Zorán
Sziasztok!
Az autómba szeretnék ködlámpát varázsolni, sajnos a gyári kapcsolója egy nyomógomb, így megnehezedett a feladatom. Tudnátok segíteni egy kis egyszerű áramkörrel, relékkel, hogy hogyan lehetne megvalósítani, hogy egy nyomásra bekapcsol és egy másik nyomásra kikapcsol ugyanazzal a gombbal? (az autó 12v-os, és 2x55w-os izzók vannak benne, ha jól számolom 30ampert kellene kb elbírnia) köszönöm előre is
Hello!
Remélem ez megfelel.. - A tápfeszültségét, a tompítottra kell kötni a szabály szerint. - Az áramkört csak akkor tudod használni, ha a kocsiban elhelyezett nyomógomb mind két lába független a tápfeszültségtől. (Nincs feszültségre, vagy testre kötve) - A kapcsolt áram, minden esetre az alkalmazott relé típusától fog függni. Azt neked kell kiválasztani.. (P=U*I amiből I=P/U Így kétszer 55W az felénk csak 9A. Bekapcsoláskor elérheti a 30A-t, de az már más tészta.) üdv! proli007
Köszönöm szépen, ahogy lehet neki is állok, és beszámolok! köszönöm
Sziasztok!
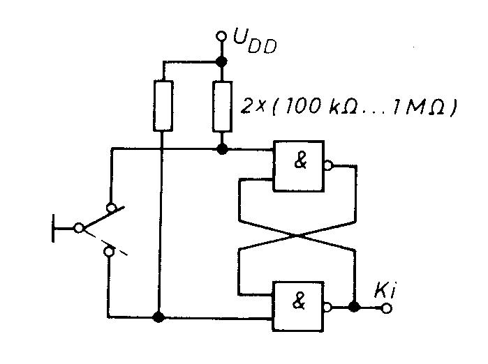
Olyan kérdésem van, hogy a CD4013 és a HEF4013 kompatibilisek-e? Valamint a mellékelt rajzon a bekarikázott rész mihez, hova tartozik, mert nincs feltüntetve láb pozíció. És a fehér, és piros kis köröket sem tudom értelmezni, mik lennének. Előre is köszönöm a segítséget!
Bocsánat!
A '' Nyomógomb_mint_kapcsoló_4013-mal. '' kapcsolás a gyakorlati próbán megbukott! A bemenete érzékeny a jelváltás sebességére! A "nyújtott" élváltástól a 4013-as hibásan működött. De ha a kellően gyors jelszint váltása akkor a tároló ( D-tároló üzemmódban. ) jól működik. Ez egy prell mentesítő kapcsolással is megoltható. Lásd F.-mellék. Én 4093-mmal próbáltam de 40106-os is megfelel. De ha már ki kell egészíteni az áramkört, akkor érdemes inkább egy 4093-as IC-vel egy egyszerű _működő_kapcsolás_ építeni.
üdv.
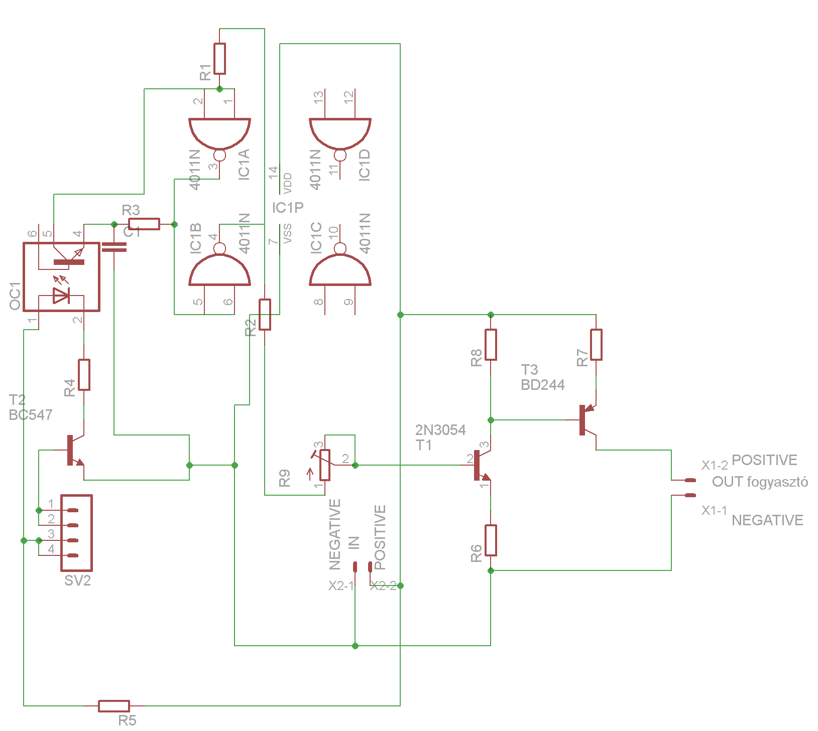
olyan kérdésem lenne hogy az alábbi kapcsolást meg-e lehet építeni úgy valahogy hogy a relé helyet fogyasztó legyen így is csökkenve a menet közbeni fogyasztást.
Ez működő képes lenne?
működése szerintem érhető
A fototranzisztor nem épp a váltóáramú ( jelen esetben váltakozó irányú ) jelek kapcsolására lett kialakítva. Így ellentétes feszültségnél nem az adatlapban feltüntetett paraméterekkel fog működni. Korrekt az lenne ha egy másik otocsatoló tranzisztorát ellenpárhuzamosan kötnéd az OC1 tranzisztorával.
A CMOS IC szabadon hagyott bemeneteit kösd valamilyen tápfeszültségre! ( IC1C, IC1D kapuk. ) A T2-nek illene egy (1K - 10K-s) bázisellenállás.
A nyomógomb helyére betett opto így megfelel szerintem mert nem oda vissza irány kell, jelen esetbe pont rosszul tettem be mert a r3 irányából kéne neki az r1 nyitni (ezt tudom mert kipróbáltam kipróbáltam(pont most)) a t2 elviekben így most ilyen érintő kapcsoló szerepet játszik 5v os táp feszültséggel fog majd üzemelni a többi kaput akkor majd "lezárom".
A lényege ennyi lenne hogy nyomógomb helyet érintésre magas kimenetre lépne a 4011 amit erősítek és majd ezt használom fel a 6wos erősítőm üzemeltetésére. Ez lenne az elképzelés az érintő részét még nem próbáltam a többit össze dobtam az jó lett pár módosítás még kell mert korlátozza a folyó áramot a kimeneten az X1 en és nagyobb hangerő esettén már torzit amit tápról nem csinál.
Javíts ki ha rosszat írtam mert még kezdő vagyok szívesen veszem a kritikát
Fordított EC bekötéssel is üzemel a tranzisztor, csak sokkal rosszabb hatásfokkal. Vagyis kisebb lesz a bétája.
Ha tranzisztor (T3) helyett relé kapcsolja a tápfeszültséget az jobb. Mert kisebb az átmeneti ellenállása. S A kontakt pontok el vannak szigetelve a vezérlő áramkörtől. Így a kellemetlen földhurkuk is csökkenthetők. De ha jól van méretezve akkor a tranzisztoros táplálásnak is működnie kellene. Pufferkondi van az erősítővel párhuzamosan? Az erősítőnek is elég lesz a 4.5-5V -os tápfeszültség?
ismim segített kicsit kimenete egy npn tranyot ami most is van(T1) de a pnp(T3) helyet egy fetet kapcsol majd az erősítő 12-14v környékén akkumulátor üzemel t3 azért nem relé(4011 amúgy is ezt kapcsolna) mert a fogyasztása nagyobb mint így ennek ami üzem idő miatt fontos.
igen van párhuzamosan kötött kondenzátor 3300µF voltot nem tudok mondani most mert elégé el dugott helyen van azt hiszem 25v os .ami egyénként le van rajzolva az 14v ott ad ki magából ha a magas szinten van az ic amit 12v táplálok(magas jel szint 10v körüli) azt hisszem mindenre válaszoltam
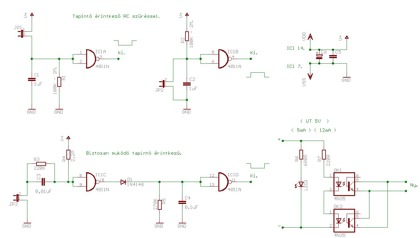
Tapintó érintkező lekezelését a maradék kapukkal kényelmesen lekezelheted. Lásd f. mellék. S mellékelem az én elgondolásom az optocsatolók bekötésére.
A képben a lábak számozását nem kell figyelembe venni! Csak az egyik áramköri részt kell megépíteni... ( Forrás: MADARÁSZ LÁSZLÓ digitális cmos kapcsolásgyűjtemény. 84. old. )
A FET-es teljesítmény tranzisztor is jó megoldás.
Sziasztok!
Csináltam nyákrajzot Dempsey kapcsolásához (ez az első nyákrajzom), de nem működik. Ráadom a feszültséget és azonnal elkezd forrosodni az IC. Ötezerszer átnéztem, de nem találom a hibát. Kérlek segítsetek, hol rontottam el? Előre is köszönöm szépen!
Szia!
Milyen IC-t használtál?
Te ezt hogy csináltad??? Layouttal exportáltad pdf-be?Ha igen akkor légyszives mondd el hogy kellmert én elég régen nem tudok rájönni...
Tessék:ittvan Ha megismered
Ez az első nyákod?Leellenőrizni sajnos nem tudtam de a külalakon szépítettem egy kicsit.Néhány tanács:Használj rasztert! Nem muszáj túl nagyot de jó ha látod és segít a szép külalakban. Ha a hely megengedi nyugodtan használj vastagabb vonalakat! mert könnyebben átmegy ha nyomtatod és az áram is jobban folyi rajta ![]() Ha lehet ne legyenek nagyon szögletesek a vonalak szintén az áram folyásának megkönnyítése végett. A forrpontokat is méretezd a lehető legnagyobbra(persze ésszerű méretek között) Mert pl ha a tranyók forrszemeit kifúrtad volna egy 1mm-es fúróval akkor úgyszólván nem tudtad volna hova forrasztani. Én be szoktam kapcsolni a GND-t mert így jobban néz ki és a maratónak jóval kevesebbet kell dolgoznia. Kezdetnek ennyit a nyákszerkesztésről
Fordítva van benne az IC!!!
|
Bejelentkezés
Hirdetés |




( Nincs invertált kimenetük és nem független az órajel bemenetük. )

Nagyon köszönöm
A kapcsolásod tökéletes és maximálisan megfelel a célnak. Nagyon köszönöm a segítségedet.













