Fórum témák

» Több friss téma
Fórum » Feszültség kétszerező
 
Témaindító: elek-tronika, idő: Ápr 5, 2007
Témakörök:
Lapozás: OK   1 / 5
(#) elek-tronika hozzászólása Ápr 5, 2007 /
 
csá! nem tudna nekem segíteni valaki, hogy feszültség kétszerezőt hogyan lehetne készíteni? egyenáramú akumlátorhoz (6v)nagyon szépen kössz!!!
(#) osiris4 hozzászólása Ápr 5, 2007 /
 
milyen celra szeretned hasznalni?
(#) Joci77 válasza elek-tronika hozzászólására (») Ápr 6, 2007 /
 
akad valami...
(#) elek-tronika hozzászólása Ápr 6, 2007 /
 
hát egy simson motorba kellene mert 6voltos és 12 voltos dudát akarok bele szerelni és így nem birja
(#) mefi01 válasza Joci77 hozzászólására (») Ápr 6, 2007 /
 
a 9voltból 230at én raktam fel

megvan a 2szerező kapcsrajza is csak nem jó MÁR a szkenner
(#) elek-tronika hozzászólása Ápr 6, 2007 /
 
hát pedig jó lenne valahonnan keríteni egyet
(#) Joci77 hozzászólása Ápr 7, 2007 / 4
 
Hi.
simsonra-dudához? ha membrános a duda akkor nincs értelme feszkétszerezőt használni,nagy az áramfelvétele.
szerintem 6V -os trabis a bontóból a leg1szerübb
ha elektronikus hang.gener+végfok) akkor az áramkört kell átalakítani 6V os üzemre
(#) dinci hozzászólása Ápr 21, 2007 /
 
sziasztok nincs valakinek olyan kapcsolsa ami 12v-ból +- 35voltot csinál 3-6A -ben aútóba szeetném.
elöre is kösz
(#) Moderátor hozzászólása dinci hozzászólására (») Ápr 21, 2007
 
még 1 helyre beírod akkor
(#) Krisz03 hozzászólása Máj 26, 2007 /
 
Hali!
Megépítettem ezt a kapcsolást (csatolmány), és érdeklődnék, hogy jók-e ezek az eredmények hatásfok terén:
A kapcsolás terhelés nélkül 50mA-t vesz fel 6V-ról, ha rárakok egy 12V-os LED-es "izzó"-t, akkor 250mA-t. A LED 12V-ról 73mA-t vesz fel.
Mennyire jók ezek az értékek? Esetleg egy (Maxim-tól rendelt) kapcsolóüzemű step-up konverterrel jobb lenne a hatásfok?
Amire használni szeretném: 6V-os rendszerű motorra index gyanánt a 12V-os LED-es "izzó"-kat.
(#) pbalazs válasza Krisz03 hozzászólására (») Máj 26, 2007 /
 
Pki = 12V * 73mA = 0,876W
Ha az átalakítás hatáfokát kb. 60%-ra becsülöm, akkor Pbe = Pki / 0,6 = 1,46W kell. Ekkor Ibe = 1,46W / 6V = 243mA.

Ebből szerintem kb. jó, amit csináltál, kicsit rosszabb a hatásfoka 60%-nál.
IC-vel és FET-tel jobb lehet a hatásfok (kb. 80-90%), de motoron mindegy, főleg ilyen kis teljesítménynél.
(#) Krisz03 válasza pbalazs hozzászólására (») Máj 26, 2007 /
 
Akkor inkább Step-up IC-vel csinálom, mert azért annyira nem mindegy az, hogy motoron van. Nincs a helyzet magaslatán a töltése (van töltés, azzal nincs gond, de jelenleg arra pont elég, hogy a 2-300mA-t fogyasztó tiris gyújtást kiszolgálja. Valószínűleg csak újra kell majd tekerni a töltőtekercset (ill nagyobb menetszámmal).

Köszi a segítséget!
(#) Krisz03 válasza Krisz03 hozzászólására (») Jún 5, 2007 /
 
Kipróbáltam ezt a MAX732 Step Up-ot, ehhez legalább nem kell sok alkatrész, viszont csak 200mA-t tud (bár ez több, mint elég).
Na szóval ráraktam újra azt a 12V-ról 73mA-t felvevő LED-es "izzót", de így 6V-ról 350mA-t vett fel a szerkezet. Többet, mint az a kapcsolás, amit 2 hozzászólással ezelőtt linkeltem. Jól számolom, hogy ez csak 42%-os hatásfok?
Van még MAX1771-em és MAX642-m is. Esetleg próbáljam meg azokat is? Ezek után már kételkedve tenném csak.
Az a 60%-os hatásfokú 4 tranzisztoros is megfelelne szerintem. Indexhez kellene motorra. Ennyit még ennek a gyengécske töltőrendszere is tudna pótolni.
Esetleg még megpróbálnám a MAX642-t, de fogalmam sincs, hogy milyen induktivitású tekercset használjak. Találtam az adatlapban olyat is, hogy 160uH, olyat is, hogy 200-500uH, de olyat is ami 50uH alatti. Milyet kellene használnom 12V kimeneti fesz, és kb 200mA áram mellett?
(#) forsat hozzászólása Okt 31, 2007 /
 
Halihó!

Szeretnék +20volt ból +-20 voltot csinálni. Tudna valaki hozzá kapcsolást?

Előre is köszi.
(#) proli007 válasza forsat hozzászólására (») Okt 31, 2007 /
 
Nem csak a foci van a világon! (feszültség)

Terhelhetőség?
Kiment megengedett ingadozása?
Bemeneti feszültség tartománya?
Galvanikus elválasztás?......stb.

Így hiába vársz segítséget!

üdv! proli007

(#) forsat válasza proli007 hozzászólására (») Nov 1, 2007 /
 
Hát én láttam régebben olyan kapcsolásokat ahol síma tápból +- tápot varázsoltak, több adatot nem tudok szolgáltatni csak annyit tán, hogy 300W os toroid és síma 20v-ot ad le.....
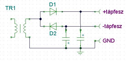
(#) zsoltee0001 válasza forsat hozzászólására (») Nov 1, 2007 /
 
hi
asszem erre a (kb 500 szor belinkelt) kapcsolásra gondolsz (kép). De azért jó, ha tudod, hogy nem a legjobb a hatásfoka
üdv
(#) yager01 hozzászólása Nov 4, 2007 /
 
Szükségem lenne egy olyan kütyüre, ami az autó 12V-os feszültségét, megduplázza, és 24V-ot állít elő belőle. 24V-os ülésfűtés akarok beépíteni, és ezt kellene meghajtanom. Találtam egy fesz. duplázót a Vatera-n, ami lehet nem lenne rossz!

Linkeltem:

http://www.vatera.hu/feszultseg_duplazo_modul_csinald_magad_csomag_...3.html

Érdekelne a véleményetek. Ár/érték arány tekintetében mennyire lehet ez jó megoldás. Nem akarok túl sokat rászánni.
1-2 e Ft-ból ki lehet hozni szerintetek?
(#) k.i.r.a.l.y válasza Joci77 hozzászólására (») Jan 7, 2008 /
 
Érdekelne hogy a DC-DC12-30v converter milyen teljesitményü, és kipróbált kapcsolás-e ?
Köszi !
(#) Joci77 válasza k.i.r.a.l.y hozzászólására (») Jan 29, 2008 /
 
üdv. mivel,hogy 78L05 van ott csak max 100mA
(#) sztiksz hozzászólása Márc 11, 2008 /
 
sziasztok, olyan kapcsolás kellene ami 1.5V ból 3V ot csinál (egyenfeszültség), max856 os ic nemjó, mert csak 100mA t tud. Nekem kb 1.5A - 2A kellene
(#) kobold válasza sztiksz hozzászólására (») Márc 11, 2008 /
 
És mi a bemenet, honnan jön az 1.5 V?
(#) sztiksz válasza kobold hozzászólására (») Márc 11, 2008 /
 
elemből
(#) sztiksz válasza sztiksz hozzászólására (») Márc 11, 2008 /
 
tudom hogy hamar lefogja szívni, nekem kb 10-15percig elég ha bírja 1elemmel
(#) kobold válasza sztiksz hozzászólására (») Márc 11, 2008 /
 
Mindjárt sejtettem... Nem fog menni. Az elem belső ellenállása miatt el is felejtheted, hogy 1 A-t kiveszel belőle akár a saját feszültségén is, duplázva meg pláne nem.
Esetleg ha két-két elemet sorbakötsz, és ezeket párhuzamosan kapcsolva csinálsz egy bazi nagy pakkot, akkor sikerülhet...
(#) sztiksz válasza kobold hozzászólására (») Márc 11, 2008 /
 
1.5A t vett kibelőle az a motor amit hajtani szeretnék vele, de a motor 3.6v ra van méretezve, de ez egy konstrukciós verseny, szóval össz vissz 1db góliát elemem van

http://www.audi.hu/technik erre a versenyre készül, már minden megvan oldva, most egyenlőre úgyvan hogy 1.5v van rákapcsolva a motorra, de ha meglehetne oldani h 3 vagy 3.6 legyen akkor lényegesen nagyobb sebességre lenne képes
(#) proba válasza sztiksz hozzászólására (») Márc 11, 2008 /
 
Ha ügyes vagy áttekerheted a motort 1,5 V- ra. (egy kis kézügyességet igényel ,meg meg kell figyelni hogy melyik tekercskivezetés hova van kötve és milyen irányba van tekerve. ) Vastagabb vezeték,kevesebb menet.
(#) sztiksz válasza proba hozzászólására (») Márc 11, 2008 /
 
tudom, ez már felmerült bennem, de 1db ilyen motorom van, és félek h ha elcseszem akkor lőttek az egésznek ;/

valami meogldás nincs h 3v ot adjon le a góliát elem?
(#) kobold válasza sztiksz hozzászólására (») Márc 11, 2008 /
 
Azt hittem először, hogy ceruzaelem...
Kettő nem fér el, vagy nehéz?
(#) sztiksz válasza kobold hozzászólására (») Márc 11, 2008 /
 
ez a kikötés hogy 1db góliát elem lehet az energiaforrás

a feladat:
"Építs egy olyan járművet, amely a lehető leggyorsabban képes egy 10 méter külső, 8 méter belső átmérőjű körpálya megtételére és a cél után 2 méterrel automatikusan megállni! Energiaforrásként egy 1,5 voltos "Góliát" elemet használj!
A jármű külseje hordozza az Audi-modellek valamely jellegzetességét!"

Következő: »»   1 / 5
Bejelentkezés

Belépés

Hirdetés
XDT.hu
Az oldalon sütiket használunk a helyes működéshez. Bővebb információt az adatvédelmi szabályzatban olvashatsz. Megértettem