Fórum témák

» Több friss téma
Fórum » PIC - Miértek, hogyanok haladóknak
Lapozás: OK   883 / 1320
(#) watt válasza Kisvé hozzászólására (») Jan 11, 2011 /
 
Használsz valami vezetéket a PK3 és a paneled között?

A menüpont a PK3 saját programjában található, ha van ilyen benne! A PK2- programjában van, azt hittem te is a saját programját használod.

Jó lenne látni milyen az áramkör, mert ez erősen szűréses, zavarforrásos problémának tűnik.
(#) Attila86 hozzászólása Jan 11, 2011 /
 
A PIC18F4458-ról csak egy 46 oldalas adatlapot találtam, amiben egy csomó minden nincs benne amire kíváncsi lennék (például a megszakítások). Ezekkel kapcsolatban melyik PIC adatlapja az irányadó?
(#) szkrep válasza Kisvé hozzászólására (») Jan 11, 2011 /
 
Ötlet: Nálam a PK2 bolondult meg egyszer, mikor az MPLAB, és a saját programja is nyitva volt. Az is azt kifogásolta, hogy nem az expected value amit kiolvas.
(#) Hp41C válasza Attila86 hozzászólására (») Jan 11, 2011 /
 
Szia!

Idézet az adatlapjából:
Idézet:
„Note: This data sheet documents only the devices’ features and specifications that are in addition to the features and specifications of the PIC18F2455/2550/4455/4550 devices. For information on the features
and specifications shared by the PIC18F2458/2553/4458/4553 and PIC18F2455/2550/4455/4550 devices, see the “PIC18F2455/2550/4455/4550 Data Sheet” (DS39632).”
(#) watt válasza Attila86 hozzászólására (») Jan 11, 2011 /
 
pl. 4550
(#) potyo válasza Attila86 hozzászólására (») Jan 11, 2011 /
 
Te Attila, ne vedd ezt most kötözködésnek, de mintha valaki már ugyanezt kérdezte volna nem olyan túl régen: http://www.hobbielektronika.hu/forum/topic_hsz_743645.html#743645
(#) Attila86 válasza potyo hozzászólására (») Jan 11, 2011 /
 
Basszus tényleg!
Köszönöm mindhármótoknak!
(#) Kisvé válasza watt hozzászólására (») Jan 11, 2011 /
 
Szűrésként egy 1000µF és egy 100 nF van a tápon.
Egyébként "korlátozott kollégiumi lehetőségek okán" egy régi számítógép tápegység 5 Volt-ját használom, aminek földjét összekötöttem a PicKit földjével. Gondolom az nem lehet probléma.
(#) szilva válasza Attila86 hozzászólására (») Jan 11, 2011 /
 
Úgy tudom, hogy ezek a 8-ra és 3-ra végződő típusszámú PIC-ek a 3-mal kisebb típusszámú alapra épülnek, a legfőbb eltérés az, hogy az A/D 12 bites bennük. A 4458 tehát igazából mindenben a 4455-tel kellene, hogy megegyezzen, a különbségek vannak abban a 46 oldalasban leírva.
(#) mps hozzászólása Jan 11, 2011 /
 
Sziasztok! Nem igazán tudom jó helyre írok e. Kellene nekem egy soros port egy távirányító jeleit megnézni, gondoltam ezt össze dobom, egyszer már jó volt:Bővebben: Link. De most közli a win, hogy nem lehet telepíteni. A panel jónak tűnik, mert egy másik usb-s próbálkozásomat bele töltve megy. Próbáltam már leszedni a drivert ami fenn van, de nem segített. Mi lehet ilyenkor? Előre is köszönöm!
(#) mps válasza mps hozzászólására (») Jan 11, 2011 /
 
Megoldódott. Azt nem tudom mitől, egyszer csak jó lett.
(#) klemo86 hozzászólása Jan 11, 2011 /
 
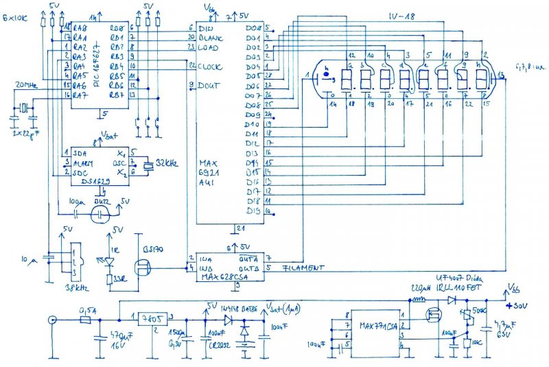
Üdv a csapatnak! Egy olyan problémám lenne, hogy IV18-as csővel órát szeretnék építeni, ennek sajnos a legegyszerűbb módja egy PIC alap. Eddig ahol csak tudtam, kerültem, itt most nem lehet… Adott egy hex fájl is ehhez. Az eredeti 16F627-tel van, ebbe nem férne ébresztő funkció, ami nekem azért kellene, így egy 628-at vettem. Valaki megtenné, hogy segítene ébresztést applikálni a programba? Köszi előre is minden segítséget!
(#) Norberto válasza klemo86 hozzászólására (») Jan 12, 2011 /
 
Sajnos el kell keserítselek, egy hex fájl ilyen módon nem módosítható. Tehát egy nyers hex fájlba beleírni egy plusz funkciót... szinte lehetetlen. Azért írom, hogy szinte, mert lehetséges, hogy mondjuk 1 millió USD pénzért hajlandó lenne valaki pár hétre beleőszülni a feladatba. Akkor már inkább érdemes a nulláról felépíteni a projektet, ébresztéssel együtt. Vagy szétnézni a neten, itt a HE-n és vadászni egy megfelelő projektet, amibe már tervezve van eredetileg a "kelesztés".
(#) klemo86 válasza Norberto hozzászólására (») Jan 12, 2011 /
 
Ezzel tisztában vagyok, hogy át kéne kódolni, csak már annyit se tudok az egészről, mint régebben Akkor próbálok túrni egy akármilyet, amilyen esetleg jó lehet hozzá… Üdv
(#) bankimajki válasza klemo86 hozzászólására (») Jan 12, 2011 /
 
Én úgy tudom hogy létezik olyan progi, ami a hex.ből visszakonvertálja assembly forráskódra. (Onnan már egyszerű.)
(#) El_Pinyo válasza bankimajki hozzászólására (») Jan 12, 2011 /
 
Létezni létezik, nem ezzel van baj. Viszont ha a .hex pl. egy C fordító által generálódott, azt próbáld meg visszafejteni. Elárulom nem lesz egyszerű. Új programot írni sokkal könnyebb. A disassemblált asm kódban sem komment sem megértést segítő beszédes címke nem lesz. Ha az eredeti .hex file asm-ben íródott, akkor valamivel könnyebb, de úgy sem sokkal.

klemo86: Nincs meg véletlenül a forráskód? (asm vagy C, stb.)

szerk.: Hozzátenném, hogy nem lehetetlen feladat, de szerintem nem éri meg a fáradtságot visszafejtegetni.
(#) watt válasza bankimajki hozzászólására (») Jan 12, 2011 /
 
Ilyet magamnak se csinálnék, legfeljebb akkor, ha életem függne tőle... De látom te úgy ítéled meg, hogy onnan már egyszerű, hát várjuk a módosítást!
(#) erdoszoli hozzászólása Jan 12, 2011 /
 
Üdv mindenkinek.
Még mindig az RS485ös dologban kérnék segítséget. kéznél lévő eszközök adottak , szóval légyszi ne tanácsoljátok hogy csináljak újat, ez valami program hiba csak még nem jöttem rá mi
Szóval a PC és a PIC között lévő IC-k PC oldalról nézve sorban : FT232RQ -> valami ST ic sajnos már lekopott az átalakíton belül -> SN75176 ->PIC . Az átalakító működik, ugyanígy SN ICre kötve, csak mivel az a program nincs meg nekem így nem tudom az esetleges inicializálási beállításokat ellesni. Natúr 2 vezetéken megy a kommunikáció. 8 biten. Így fest az init :
TRISA = 0x00;
LATA=0x00;
TRISB = 0X00;
TRISC = 0xF2;
INTCON=0XE0;
INTCON2=0;
INTCON3=0;
PIR1=0X0F;
PIR2=0;
PIE1=0X30;
PIE1bits.TXIE=0;
PIE2=0;
IPR1=0;
IPR2=0;
RCONbits.IPEN=1;
TXSTA = 0;
RCSTA = 0;
RCSTAbits.CREN = 1;
TXSTAbits.BRGH = 0;
TXSTAbits.TXEN = 1;
RCSTAbits.SPEN = 1;
BAUDCON = 0;
SPBRG = usart_baud;
RX_inp = 0;
RX_outp = 0;
TX_inp = 0;
TX_outp = 0;
RCONbits.IPEN=1;
INTCONbits.GIEH=1;
INTCONbits.GIEL=1;
IPR1bits.RCIP = 0;
PIE1bits.RCIE = 1;
IPR1bits.TXIP = 0;
PIE1bits.TXIE = 0;

usart_baud jelen esetben 31 , mert 19.2kbps átvitel lenne alkalmazva, 9830400 -es külső kvarccal. Ha rs232es csatlakozással próbálom ugyanezt a beállitást, természetesen PIC->max232->PC soros port útvonallal , akkor teljesen tökéletesen működik.
485ös útra kapcsolva viszont nem jó az adatátvitel:
pl leütött gombot visszaküldi -> 0x30 -ra ez a válasz : 0x0 , 0x06,
Próbáltam a baud rate átírást, akár programban akár a terminálon, de lényegében nem is változott a válasz kód.Esetleg tipp vagy ötlet? Rosz az alapfeltevés hogy ez az inicializálás kell neki ?
(#) watt válasza erdoszoli hozzászólására (») Jan 12, 2011 /
 
Hogy válaszod ki az irányt?

Idézet:
„kéznél lévő eszközök adottak , szóval légyszi ne tanácsoljátok hogy csináljak újat”

Nem tanácsolom, de azt kéne... Kíváncsian várom ez így hogyan fog működni.
(#) erdoszoli válasza watt hozzászólására (») Jan 12, 2011 /
 
pl jumperral.
elvileg az SN ic RE és DE lába is vezérelve van aszerint hogy fogadó vagy küldő állapot legyen aktív. megy is a kommunikáció csak épp nem tul jol.

Köszi a tanácsot Egy működő dologrol lett a hardwer "lekoppintva" . azon a kommunikáció működik. Szóval lehetséges.. Csak annak a programját nem látom, nem is beszerezhető, de reprodukálható Szóval szkeptikusságot félretéve , tudjuk hogy működhet kérdés hogyan
(#) watt válasza erdoszoli hozzászólására (») Jan 12, 2011 /
 
Van megoldás, mint azt korábban említettük, de ha a 75176 nincs irányvezérelve a kommunikáció alatt, akkor ne várd, hogy normális legyen a viszirány, főleg egy olyan programmal ami ezt nem is vezérli.
Egy rajz többet mondana, abból látni lehetne, hogy elviekben működik-e. A koppintás is kényes dolog, mert lehet rosszul is!
(#) erdoszoli válasza erdoszoli hozzászólására (») Jan 12, 2011 /
 
Jah mégegy dolog, PIC adatlapjában talált "SETTING UP 9-BIT MODE WITH ADDRESS DETECT " részt is próbáltam, mivel ott irták hogy tipikusan az RS485ös rendszerekhez van. Nah azzal szinte a kommunikáció se indult el :S
(#) watt válasza erdoszoli hozzászólására (») Jan 12, 2011 /
 
Ha RS232 vonalon megy, a 485-ös driver nélkül, akkor nem a beállításokkal van a baj.
(#) klemo86 válasza bankimajki hozzászólására (») Jan 12, 2011 /
 
Igen, arra gondoltam, csak sajnos én a forráskóddal se nagyon tudnék mit kezdeni
(#) erdoszoli válasza watt hozzászólására (») Jan 12, 2011 /
 
És itt a kérdés hogy akkor mi ... Várom az ötleteket.
(#) watt válasza erdoszoli hozzászólására (») Jan 12, 2011 /
 
Megmondom. Alapvetően az a baj, hogy fogalmad nincs arról, hogyan működik az RS485-ös kommunikáció fizikai szinten. Bár ez itt off, próbálom megvilágítani. A két 75176 között a két vezetéken egy időben csak egy irányba mehet a kommunikáció. Az irányt mindkét IC-ben ki kell választani, azaz a PIC-nek is és jelen esetben a PC-nek is! A PIC-en ez "egyszerű" mert te írod a programot. Egy terminal program viszont nem tudja kiválasztani az irányt, valamint nem tudja betartani a protokolt.

Nem tudom miről koppintottad, mert úgy látszik nem akarod elárulni annak ellenére sem, hogy így nem tudunk segíteni, de lehet, hogy az a program ami ehhez van írva kezeli ezeket a vonalakat is, de ahhoz a PIC-ben lévő programnak ismernie kellene a protokolt. Az is lehet, hogy a PIC programjának kellene a masternek lenni, és a PC programja erre reagálva küldene adatokat a megfelelő időben, de lehet ez fordítva is. Lényeg, hogy itt az áramkör lekoppintása semmit nem ér a megfelelő protokol ismerete, leprogramozása nélkül.
(#) erdoszoli válasza watt hozzászólására (») Jan 12, 2011 /
 
Örülök az őszinteségnek, de azért nem mondanám hogy fogalmam sincs arrol mi hogy működik. Hozzá se szagolnék egyből ilyen dologhoz ha analfabéta lennék. Mint ahogy a PICet se akkor vettem a kezembe mikor nem tudtam mi a programozás. De ez még vehető építő jellegű kritikának. Viszont látom nem értjük egymás baját. Működik az adás és a vétel is mindkét irányban, igen lekezelve mikor mi működjön... viszont a küldött és a fogadott adatom nem stimmel , ha csak szimpla adok kapok játékot játszom ellenőrzés képpen. Persze ha nincs ötlet a miértre akkor inkább ne offoljuk egymást mert azt a legkönnyebb...
(#) Hp41C válasza klemo86 hozzászólására (») Jan 12, 2011 /
 
Szia!

Nézz át ebbe a topikba...
(#) watt válasza erdoszoli hozzászólására (») Jan 12, 2011 /
 
Mekkora a szünet az irányváltás között?
(#) watt válasza watt hozzászólására (») Jan 12, 2011 /
 
...akarom mondani az irányváltás után az adat elküldése előtt...

Egyébként miért is kapcsoltad be a 9. bit figyelését, mire is jó az?
Következő: »»   883 / 1320
Bejelentkezés

Belépés

Hirdetés
XDT.hu
Az oldalon sütiket használunk a helyes működéshez. Bővebb információt az adatvédelmi szabályzatban olvashatsz. Megértettem