Fórum témák
» Több friss téma |
Sziasztok!
Szeretném meg kérdezni hogy ilyen havas időben mennyire hatékony a villanypásztor. Mivel nagyon ide kapott a ravaszdi. Van egy gyári villanypásztorom csak nem tudom érdemes-e ilyen időben beüzemelni,vagy valami más megoldás után nézzek. BÚÉK mindenkinek.
Egy gyári készülék volt nálam javításon , ha valakit érdekel , van róla néhány kép.
Sziasztok!
Tudna valai segíteni abban,h van egy rajzom amit kaptam,de nem tudom milyen tranyót tegyek be pontosan ami bírná is és nem utolsó sorban nem is drága.Ez egy villanypásztor akkurol történő hajtására szolgálna. Vagy ha valaki tud jól müködő és nem drága előállítási költségüt,azt megköszönném. Ezzel mi lehet a gond? Ezen kivül kisérleteztem astabil multivibrátorral meghajtani ikertrafót,de nagyon nem tudtam kicsikarni belőle 220V-nál nagyobbat-azt is csak 6mikros kondival,felette már drasztikusan csökken. Légyszi segítsetek! Köszönöm Attila
Ezzel a kapcsolással 60-70V--ig fel tudom tekerni,aztán elég a poti.....de mindegyik akkor mikor tekerem felés a tekercs közelebbik eső részénél.
Sziasztok!
Az lenne a kérdésem hogy az inverteres villanypásztorba az IC-nél levő ellenálásokat lehetne-e helyetesíteni potival. Ha igen akkor milyen értéküvel.
Az általad linkelt kapcsolással én nem kísérleteznék,javaslom helyette eztBővebben: Link.Én megépítettem és semmilyen gond nincs vele,hozza is azt ami várható tőle.Mind két példányom kifogástalanul és hibátlanul működött az építéstől fogva mostanáig,most leszereltük,jó lesz jövőre.
Miért kellene poti az ellenállások helyett?Lehet helyettesíteni értelem szerűen az ott megadott értékek közelében pl: 1 és 10k potikkal,de javaslom,hogy a kisebbikkel 100 ohm a nagyobbikkal 1k ellenállást kössél sorba,hogy a potikkal ne lehessen nulla ellenállást beállítani,gondolom kísérletezni akarsz.
És a 220/12-es trafón mekkora fesz jön ki?
Nincs meg véletlenül a panelrajza és beültetési? Köszönöm,Attila
lay-t mivel tudok megnyitni?mert ilyet még nem használtam
Ezt Sprint Layout nyáktervező programmal tudod megnyitni.Itt a HE oldalán van fóruma is,nagyon ajánlom,kicsi,egyszerűen kezelhető,megtanulása könnyű és nagyon sokoldalúan használható program.Nézz be ide.
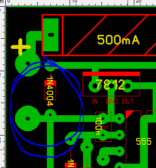
Ui:Kicsi a világ,nagyon közel élsz,laksz hozzám. Idézet: „És a 220/12-es trafón mekkora fesz jön ki?” Pontos értéket nem tudok mondani,már nem emlékszem,de 200V biztosan,inkább több,ami a kondin megjelenik.Panelrajzot csak Layout-ban tudnák küldeni,azt meg nem tudod megnyitni azt mondtad.Képet mutatok. Idézet: „közel az mit takar? ” Nézd meg az adatlapomat (irányítószám) , kb. 15km.
tényleg kicsi a világ
Ezzel mekkora kontit tudok meghajtani? Szóval hány Joult tudok max kicsikarni belőle? Mert egy jó haveromnak kelle 4J-os.....
Valahol itt a fórumon van program joule számításra,meg kellene keresni,az megmondaná mekkora kondi kell,ha jól emlékszem.Hát nem tudom,hogy egy autótrafóból ki lehet e hozni 4 joule energiát,mert hiába jó az áramkör első (töltő inverter) része,ha a vége gyenge,de próbálkozni lehet.Érdemesnek tartanám,ha időd engedi,átolvasni a fórumot,én is ezt tettem anno,sok Okosság van itt,ami jól jöhet az építésnél.
Szia erdgab!
Már akartam kérdezni régebben is,csak elmaradt,hogy erről a pásztorról feltett panel rajzban a bizti mi célt szolgál? Mert ha a fordított polaritás ellen véd, akkor nem látom a két ág közötti fordított diódát.Nem kötekedésképp,csak feltünt
Semmilyen nagy jelentősége nincs,csak az esetleges túláramoktól véd vagy ha olyan helyzet adódna,mármint zárlat,ami nagy áramokat követelne,esetleg,ebből következhetne valamilyen tűz a felmelegedés,szikra révén,a bizti gyorsan old,kisebb a valószínűsége a felsoroltaknak,ez motivált a beépítésre.Soros dióda vagy gréc a betáp részen szándékosan nincs,ezek védhetnének a fordított polaritás ellen,de feszültségesést is okoznak és mint tudjuk a prérin minden mV-ra szükség van.
Ja,értem.Csak már rég meg akartam kérdezni (most vettem a bátorságot
) hogy azt a diódát kifelejtetted,vagy akarattal hagytad ki.De mostmár tudom.Köszi :yes:
A dióda jó ötlet és nem is túl nagy beruházás. Ebben az esetben a bizti, már non plus ultra funkciójú...
Igen,én is betettem,abba amit csináltam. A biztosíték foglalat meg csavaros kivitelű,hogy ne kelljen a dobozt szétszednem, ha véletlen cserélni kell.Mert az aksi csipeszt fordítva is rá lehet csíptetni,elég egy kis figyelmetlenség
Szia!
Pedig ott van rajta az a dióda ami épp a fent említett hibát küszöböli ki Vagyis nem megy tönkre minden, csak egy biztit kell cserélned
üdv. szeretnék egy villanypásztort építeni, macskák ellen, madárház tetejére. tudna-e valaki segíteni? főleg kapcsolási rajz érdekelne, esetleg nyákterv, alkatrészlista. a cél nem a macska likvidálása, csak elrettentése lenne.
segítségeteket előre is köszönöm.
Szia!
Inkább kutyát javaslok, a pásztor is van olyan hatékony mint egy macska madarazás tekintetében.
az az igazság, hogy van kutya, de a madárház egy tyúkudvaron belül van, így a blöki több kár okozna mint hasznot. :
Ez az oldalon fellelhető legjobb kapcsolás. Találsz hozzá nyák rajzot is a képek ikon alatt.Bővebben: Link
Szerintem nem kell ágyúval verébre, 10m zsinórra is inverterest ajánlatok? Ennyi erővel tesla tekercset is lehetne...
Szerintem fogj egy vagy két 555-öt és vezérelj vele egy teljesítmény tranzisztort, vagy inkább egy FET-et egy 12V-os akksiról, vagy egy egyszerű 3-400mA dugasztápról meg adod a tápot neki. Pici fogyasztás, bőven elegendő teljesítmény, egyszerű kivitelezés, ja és elég egy régi wartburg gy.trafó. Meg egy ötlet, ha madárház tetejére kell, akkor húzz ki 3-4 szál horganyzott drótot felváltva, egyik a föld, másik a nagyfesz és egy szikraközt se felejts ki.
És a madárház tetején mi adja a "0" potenciálú részt? Az az a földet, ugyanis anélkül nem nagyon fog működni! Esetleg akkor ha fém a madárház burkolata!
Jé! Tényleg nincs a képen macska! Ez működik!!
Sziasztok!
A csatolt villanypásztor kapcsolás működik Bu326A-val? |
Bejelentkezés
Hirdetés |










Ezzel mekkora kontit tudok meghajtani? Szóval hány Joult tudok max kicsikarni belőle? Mert egy jó haveromnak kelle 4J-os.....
) hogy azt a diódát kifelejtetted,vagy akarattal hagytad ki.De mostmár tudom.Köszi :yes:
Vagyis nem megy tönkre minden, csak egy biztit kell cserélned 
