Fórum témák

» Több friss téma
Fórum » Monitor probléma
 
Témaindító: devid, idő: Márc 22, 2006
Témakörök:
Lapozás: OK   23 / 35
(#) alap válasza agressiv hozzászólására (») Jan 9, 2011 /
 
Akartam lefényképezni de már el sem indul.
(#) agressiv válasza alap hozzászólására (») Jan 9, 2011 /
 
Hmm.... Akkor én passzolok, mert nagyon kevés az infó. Méregesd körbe a nagyteljesítményű tranzisztorokat, feteket és talán lessz valami használható eredmény.
(#) Nongelous hozzászólása Jan 13, 2011 /
 
Üdv, Fujitsu-Siemens 21P3 monitorom kattog standby üzemben, ha lenne valakinek kapcsolási rajza hozzá,vagy konkrétan tudja mi a hiba, töltse fel vagy írjon! Előre is köszönöm!
Ja, semmi áthúzásról nincs szó... a relétől jön a kattogás...
(#) agressiv válasza Nongelous hozzászólására (») Jan 14, 2011 /
 
Valószínüleg nem indul bene a táp mert túláram van rajta. Meg kellene mérni a nagyteljesítményű tranzisztorokat nincs e zárlat.
(#) Nongelous válasza agressiv hozzászólására (») Jan 14, 2011 /
 
Részletesebben is leírom a hibát: Szóval gyönyörűen dolgozik a monitor... kikapcsolom a gépet, átáll stdby-ra magától, majd 1-2 perc elteltével elkezd kattogni ütemesen (kb. 1-2Hz) Led nem villog...
Így is a tranzisztorokra tippelsz?
(#) agressiv válasza Nongelous hozzászólására (») Jan 14, 2011 /
 
Ha jól értem akkor kikapcsolod a monitort majd visszakapcsolod és a gépet elindítva megy rendesen.
Ha ez a helyzet áll akkor vlami táp baki lessz amikor stand by ózemmódra vált valami nem stimmel.
Elég furcsa hiba, de ha üzemel a monitor rendesen csak standby állapotban bohóckodik akkor nem biztos, hogy érdemes figyelmet fordítani erre, mert nehéz lenne így megtalálni a hibát és ha komolyabbra fordul akkor már könnyebb lessz megtalálni a hibás alkatrészeket.
De azt érdemes lenne kipróbálni, hogy kikapcsolás után lehúzod a D-SUB csatlakozót a VGa-ról és olyankor is előjön e a hiba, mert kikapcs után szoktak furcsa dolgokat scinálni a videókártyák is.
(#) Nongelous válasza agressiv hozzászólására (») Jan 14, 2011 /
 
Kikapcsolás után ha rajta van a kábel, ha nincs, kattog! Kis érdekesség: a biztosíték helyére beraktam a frankó kis FLUKE 177es múszerem 10Aes méréshatáron és megnéztem, hogy standby üzemben mennyi áramot vesz fel, illetve kikapcsolt állapotban mennyit:

-standby állapotban: 28mA +/-3mA
-kikapcsolt állapotban: 100mA +/-2mA

Na, ezt meg már aztán végkép nem értem!
(#) agressiv válasza Nongelous hozzászólására (») Jan 14, 2011 /
 
Standby állapotban valami zárlatba megy csak a frász tudja mi. Azért kattog mert leveri valami a tápot.
(#) Nongelous válasza agressiv hozzászólására (») Jan 14, 2011 /
 
lehet, hogy kondenzátor?
és ha az akkor elkó?
(#) agressiv válasza Nongelous hozzászólására (») Jan 14, 2011 /
 
nem tartom valószínünek, mivel az elkő mindíg rajta van és menet közben megy rendesen. Megmondom őszintén el nem tudom képzelni, hogy mitől lehet ez, mert ha fordítva lenne akkor az egyértelmű lenne, de ilyet még nem láttam, hogy normál üzemben jó és készenlétben eszi az áramot.
(#) batajohn hozzászólása Jan 24, 2011 /
 
Helló mindenkinek.
A segítségeteket szeretném kérni.
Van egy MAG D410-es monitorom.Használtam, egyszer csak kis pukkanás, kép sehol.Azóta hiába kapcsolgatom be nem történik semmi.Mi lehet a probléma?
Köszi
(#) agressiv válasza batajohn hozzászólására (») Jan 24, 2011 /
 
Nagyteljesítményű tranyókat lenne érdemes kezdetnek megmérni.
(#) DjPeat hozzászólása Jan 27, 2011 /
 
Sziasztok.
Biznisz eltem egy monitort. Haza hoztam rádugtam a videokártyára (a gép nem megy) és nem kapcsol készenlétbe hanem egyfolytában kattog benne a relé. Be kapcsoltam a gépet be kapcsolja a képcsövet csak mindig kibe kapcsolgatja. Néha hosszabb ideig néha rövidebb ideig, és sípol egyfolytában. Mi lehet a baj? Meg éri-e javítani vagy javíttatni?
A monitor adatai:
Hansol 19-es (sík képcső)
Hansol 930D Model name
Model No: D19BL
Remélem tudtok segíteni előre is köszönöm.
Sziasztok.
(#) Vacok hozzászólása Feb 2, 2011 /
 
Sziasztok!
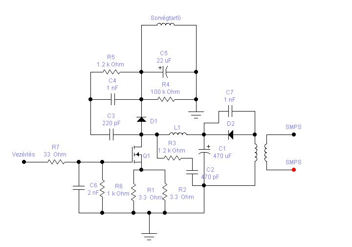
A monitoromnál előállt egy olyan probléma, hogy összeugrott a kép, és kikapcsolt. Innentől kezdve a led narancssárgán világított, és folyamatos kattogást hallatott magából. Találtam benne egy hibás fetet, amit ki is cseréltem, majd tovább keresgélve hibás alkatrész után mindent jónak találtam. Ki is próbáltam a monitort az új fettel, néhány másodpercig működött, majd a hiba újból előállt. A fet ismét tönkre ment. A rajzon a Q1-gyel jelölt fet az ami kimegy. A fet alatt a panelon csak gyenge melegedésből származó elszíneződés látszik, az R1 és R2 alatt még gyengébb, viszont az L1, D2, C7, és kissé a trafó alatt szinte fekete a panel. A C7 nagyon el volt színeződve, így azt kicseréltem, C5-nek pedig egyáltalán nem volt kapacitása. Okozhatta ez a két hibás alkatrész a fet tönkremenetelét? A fet vezérlését egyébként egy TDA 4854-es IC végzi, már amennyire sikerült kiderítenem, mert sajnos rajzom nincsen hozzá.

monitor.JPG
    
(#) agressiv válasza Vacok hozzászólására (») Feb 3, 2011 /
 
Nálam hasonló hiba a sorkimenő trafó egy részét zárlatba vitte. Meg kellene mérni, háha döglött a trafó, csak az a baj, hogyolyan alacsony az ellenállása néhány primernek, hogy nem mérsz rajta szinte semmit ezért induktivitást kell mérni az hatékonyabb.
(#) Doncso válasza Vacok hozzászólására (») Feb 3, 2011 /
 
Szia jó esély van a sorkimenő trafó zárlatára, izzóval kellene továb próbálkozni. Úgy megvéded a fetet.
(#) Vacok válasza agressiv hozzászólására (») Feb 3, 2011 /
 
Szia!
Megpróbáltam induktivitásokat mérni a sorvégtrafón, nem mondhatni, hogy túl jó eredménnyel. Ahol értékelhető induktivitásokat kaptam ott az ellenállás valamivel nagyobb mint a rövidzár, ahol pedig az induktivitásérték ugrált ott egy kicsivel nagyobb volt mint 0Ω. Ahol semmi érték nincsen feltüntetve ott sem induktivitást sem ellenállást nem mértem, ettől függetlenül lehet ott valami, mert ellenállást csak 2MΩ-ig, induktivitást pedig 5uH és 50mH között tudok mérni, lehet kívül esett ezen a tartományon.
Ha mégis a sorvégtrafó zárlatos, akkor mitől lehet az, hogy korábban az új fettel működött kb. 10-15 másodpercig?
A sorvégtrafó ferritje köré van hurkolva egy egyszerű kábel, és a két vége pedig a tápba kötve, gondolom ez valami visszacsatolásszerű. Na most, ha ki van véve a sorvégtrafó a nélkül be tudom indítani a tápot, vagy inkább ne próbálkozzak vele? Valami készenléti tápnak gondolom lennie kell.

Doncso: Az izzós módszert azt hogyan tudom kivitelezni? Amúgy az a kapcsolás a sorvégtrafó szempontjából nem feltétlenül jó. Gondolom vezérelni ez nem tudja, mert a trafóra innen egyenáram megy, és a sorvégtranzisztor egészen más tápot kap.
(#) Doncso válasza Vacok hozzászólására (») Feb 3, 2011 /
 
Szia, nem egészen értem a rajzra vonatkozó részt a hsz-edben. Ha nem érted mit keres ott egyenfesz, akkor annyit leírnék, hogy a táp felől érkezik kb 117v egyenfesz, az a fet-en keresztül a sorkimenőre jut, a fet ezt az egyenfeszt szaggatja 16, valamennyi kHz-en, ebből lesz a váltó, namost az izzót be kellene kötni valahogy a táp és a fet közé, ha a sorki zárlatol, nagy áramok kezdenek folyni, ekkor durran a fet, de az izzó jó eséllyel megvédi, mivel áramkorlátként működik, azaz világítani fog. A sorkit ha már kivetted, vesd teszt alá, van aki kiröhögi a tesztjeimet, de nálam nagyon is jól bevállt. Bővebben: Link , csináld meg a próba kapcsolást, sokminden kiderül belőle. Egyébként nekem a samsung projektorosom csinálta azt , hogy kb 2 percig ment aztán sorvég tranyó huss, na 4 db sorvégembe került mire elárulta magát a sorkimenőm. Csere és azóta tökéletes a TV. Szemét ám a sorki, nem mindig van teljes zárlatba, meg tud viccelni, persze nem 100% hogy ez a baj, de a próba kapcsolás után okosabb leszel.
(#) Vacok válasza Doncso hozzászólására (») Feb 3, 2011 /
 
Azt én értem, hogy a fetig egyenfesz megy, és az megszaggatja, de a fet után szintén van egy dióda és egy kondi ami szintén kisimítja a fet által megszaggatott feszt.
A rajzról meg annyit, hogy próbáltam kiméregetni a sorvégtrafót egyszerű multiméterrel, de nagyjából eredménytelenül, nem sok értelmes dolgot sikerült kihoznom belőle.
(#) agressiv válasza Vacok hozzászólására (») Feb 3, 2011 /
 
Úgy mehetett a monitor, mint ahogy nálam is üzemel a mai napig egy zárlatos sorkimenő. Nem az egész primer zárlatos, hanem csak egy résza ami ha jól emlékszem a vízszintes eltérítés. és megy éppen a monitor, de ventillátorral hűtőm a bordát, hogy ne száljon el a tranzisztor és elég érdekes a képe, de faternak jó az pornót néni.
Nálam nem a fet, hanem a trafó másik végén lővé tranyó szált el állandóan. a fet azt hisszem olya célt szolgál, hogy leválassza trafót... talán.
(#) Doncso válasza Vacok hozzászólására (») Feb 3, 2011 /
 
Ez milyen tipusú moncsi? Sassziszám nincs rajta? Hátha találunk rajzot róla.
(#) Vacok válasza Doncso hozzászólására (») Feb 4, 2011 /
 
Ez egy monxx770 típusú monitor. Az alaplapra pedig ez van írva:
TTE09EX LM
770MB12861
A monitor típusa alapján találtam rajzot, csak mindenütt fizetni kell érte, nem is keveset.
Amúgy a csatolt rajzon a 8. oldalon a sorvégtrafó meghajtója nagyjából hasonlít a monitorom kapcsolásához. A fet környéke az jobban mint a sorvégtranzisztoré.
(#) Doncso válasza Vacok hozzászólására (») Feb 4, 2011 /
 
Jaj, ez érdekes, ilyennel még nem volt dolgom, megmondom őszintén, nem tudok most okosat mondani, mért ki a sorkit, mást nem tudok, szerintem azzal lesz a gond.
(#) Vacok válasza Doncso hozzászólására (») Feb 4, 2011 /
 
Leteszteltem a sorkimenőt azzal a 4 alkatrészes kapcsolással, amit az általad linkelt oldalon találtam. 12V-ról 1.14A-t vett fel a kapcsolás, és 2-3mm-es szikránál nem volt nagyobb a nagyfesz tappancson. A tarfóból kijön egy vékonyabb fehér és piros kábel is, az egyik szerintem a G2, ott is ugyanakkorra szikrák voltak, de gyengébb. A sorkimenő az üzem alatt hangosan visított, de gondolom ez normális.
Emellett a primer tekercs egyik kivezetése és másik két kivezetés között 0Ω-ot mértem. A primer az kb. 0,5Ω-os.
(#) Doncso válasza Vacok hozzászólására (») Feb 5, 2011 /
 
Szerintem az kevés az a 2-3mm, nálam 5-10mm ig is elment szépen. persze ez lehet, hogy monitorja válaogatja, elképzelhető, hogy oda nem kell akkora nagyfesz. Amikor visított azt stabil frekvencián tette, vagy inkább összevissza nyöszörgött? Meddig próbáltad? 30-50mp re nyugodtan felteheted.
(#) Vacok válasza Doncso hozzászólására (») Feb 6, 2011 /
 
Az a 2-3mm is inkább 1-2, mert 3mm-nél már csak nagyon ritkán ütött át. Amúgy a monitor hátuljára 26kV van írva, így gondolom ez a névleges anódfesz érték. A sorkimenő kb. 1 percig üzemelt, és közben teljesen stabil volt a frekvencia.
Ami érdekes, hogy mérések alapján a szekunder testnek egy olyan láb adódott, ami nincs is bekötve a panelon, ami meg a panelon testnek van bekötve ott egyáltalán nem volt szikra.
(#) Vacok válasza Vacok hozzászólására (») Feb 6, 2011 /
 
Kipróbáltam azt is, hogy a sorkimenőt visszatettem a panelba, és külső tápról áramot adtam neki, elláttam mindent árammal, ami szükséges a működéséhez, igaz nem kapta meg azt az 50-60V-ot, ami neki kell a sortápfeszhez, csak kb. 30-at. A sorkimenő stabilan egy olyan már alig hallható magas hangon sípolt, mint ahogy a sorkimenők szoktak, és erős kb. 5-6mm-es szikrát adott. Én úgy gondolom, hogy a kiszáradt kondi volt a ludas. A fet ami eddig folyamatosan kiment most alig melegedett, igaz, hogy akkora feszültséget nem is kapott.
Amúgy a fetnek meg az a dolga, hogy a táp felől érkező kb. 60V-ot a közvetlenül mellette lévő tekercs segítségével "transzformálja" a kb. 130-150V-os sortápfesszé, így a sortápfesz készenléti üzemmódban kikapcsolható, nem úgy mint a legtöbb régebbi típusú tv-nél, és ezt szaggatja meg a sorvégtranzisztor a sorkimenő másik oldalán.
(#) nagy_david1 hozzászólása Feb 9, 2011 /
 
Üdv!

A következő a probléma. A képernyőből hiányzik a zöld szín. Nem videókártya hibás. Vagy a képernyő vagy a kábel a felelős. Utóbbira gyanakszom de nem tudom, hogy hol lehet ilyen kábelt kapni. Egyáltalán ez sztász kábel vagy több ezer fajta van és mi a pontos neve? Hp Compaq Armada E500. Teszek fel pár képet is. A cimkét a kábelről fejtettem le. Előre is köszönöm.
(#) Ricsi89 válasza nagy_david1 hozzászólására (») Feb 9, 2011 /
 
Miért nem méred ki a kábelt szakadásvizsgálóval? Színt szinnel kimérnéd és kiderülne, hogy ott van-e a gond. Mérés közben a kábelt mozgatni is kell, hogy biztosan megbizonyosodj a szakadásról. Ha megvan a hibás kábel, akkor csak meg kell javítanod és kész is.
(#) nagy_david1 válasza Ricsi89 hozzászólására (») Feb 9, 2011 /
 
Leellenőriztem és a kábel jó. Amit tudni kell az az, hogy a monitort már egyszer cserélték. Nem tudom mi lehet a gond. Hogy lehet kideríteni, hogy mi a felelős, a monitor vagy az alaplap? A laptop monitor kimenetére kötött monitor szép képet ad. Hogy lehet egy képernyőt kipróbálni? Esetleg nem lehet a monitort a laptop monitor kimenetére kötni?
Következő: »»   23 / 35
Bejelentkezés

Belépés

Hirdetés
XDT.hu
Az oldalon sütiket használunk a helyes működéshez. Bővebb információt az adatvédelmi szabályzatban olvashatsz. Megértettem