Fórum témák
» Több friss téma |
- Ez a felület kizárólag, az elektronikában kezdők kérdéseinek van fenntartva és nem elfelejtve, hogy hobbielektronika a fórumunk!
- Ami tehát azt jelenti, hogy a nagymama bevásárlását nem itt beszéljük meg, ill. ez nem üzenőfal! - Kerülendő az olyan kérdés, amit egy másik meglévő (több mint 17000 van), témában kellene kitárgyalni! - És végül büntetés terhe mellett kerülendő az MSN és egyéb szleng, a magyar helyesírás mellőzése, beleértve a mondateleji nagybetűket is!
:worship:
En csak torekszem e fele, de meg csak az ut elejen jarok.
Sziasztok ez igy jó?
Sziasztok!
Van egy sony ericsson w200i-m és ahhoz szeretnék elemes töltőt csinálni ötletek?
Na akkor most a telot akarod elemrol tolteni, avagy az elemet a telorol?
Egyiknek se nagyon latom ertelmet. Max,ha elem pakkrol uzemeltetned a telefonod, mint szukseg megoldas.
1000 ft-ért lehet olyat venni ami 1 darab ceruzaelemről tölti a telót.Vésztöltőnek hívják.
Sziasztok van egy ILYEN Multiméterem ezzel hogy tudok áramfelvételt mérni?
Ampermérésbe kell állítani,azután sorba kapcsolni a fogyasztóval.Mindig a legnagyobb méréshatárral kezd,aztán haladj fokozatosan lentebb!
Persze a mérőzsinórokat a 10A és a COM aljzatokba kell dugni ehhez. Még fontos az is, hogy ez a műszer csak egyenáram mérésére alkalmas.
A jule thiefnek szeretném megmérni az áramfelvételétde nem mutat semmit meg se mozdul
és az áramkör sem működik közben.
Mérőzsinórt átdugtad?Árammérés állásban van a műszer?
Tudom, hogy letezik ilyen
, ezert is irtam a vegere a hozzaszolasomnak, hogy Idézet: „... mint szukseg megoldas.”
Ja akkor jó
Mostmár világít de áramfelvételt nem mutat.
Változtasd a méréshatárt a tekerőkapcsolóval!
Sziasztok!
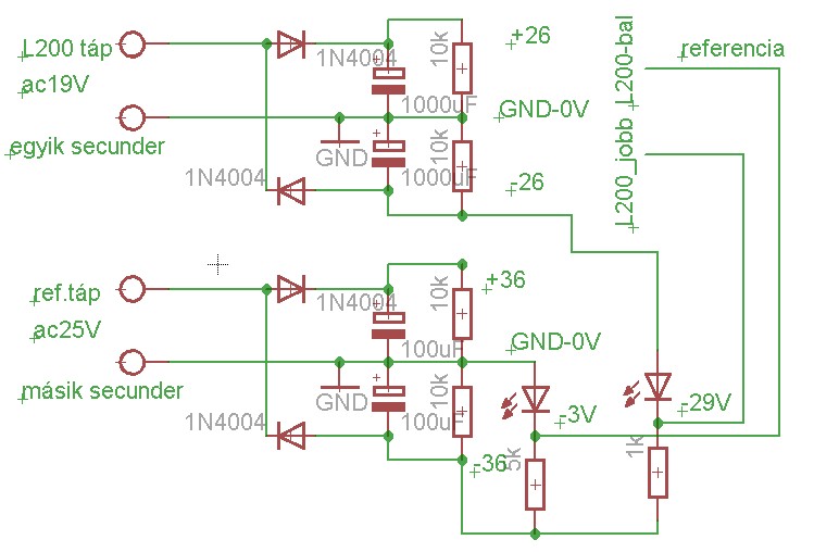
Lenne egy egyszerű kérdésem. ![]() Készítek egy tápegységet, ami 2db L200-as "labortápnak" lesz a tápja. Az L200-aknak kellene a GND-hez képest 3V-tal kisebb feszültség, hogy le tudjanak szabályozni 0V-ig. Mivel két L200-ról van szó, ezért elő kellene állítanom -3V-ot, és mivel a másik IC tápja a GND és -26V lesz, ezért a -26V-nál 3V-tal kisebb feszültség is kell, tehát kb. -29V (Csatolmányban látszik). Szeretném a referenciákat a GND-hez és a -26V-hoz képest stabilizálni. Az egyutas egyenirányítás szerintem nem fog gondot okozni, 500mA terhelésnél szerintem nem lesz a brumm számottevő (ha az lesz, akkor trafócsere). A trafó feszültségei nem pontosan ennyik, arányaiban jól tükrözik a helyzetet. A kérdésem az lenne, hogy ez megfelelő lenne-e, vagy valami más megoldással kellene létrehozni a szükséges feszültségeket? Köszönöm!
Hello!
Itt valami fatális tévedés lesz. Mert ugyan nem írtad, de a két tápot úgy látom sorba akarod kötni. Tehát mindegyiknek az "önmaga GND-jéhez kell előállítani a -3V feszültséget. Magyarul két tök egyforma tápot kell készíteni, két egymástól független trafótekercsről. Aztán sorba kötni a kettőt. üdv! proli007
200 u nál sem mutat semmit
Eközben az áramköröd működik?
igen.Ez az.(a kissebbik).Bővebben: Link
A két tápból szimmetrikus labortápot szeretnék készíteni, tehát sorba van kötve két L200. Az egyik táp +26V és GND közé lesz kötve, a másik pedig a GND és -26V közé (Ezek a feszültségek pedig lejönnek egy trafótekercsről egyenirányítás után). Ehhez kell az egyik tápnak -3V ref, a másiknak pedig -29V referencia feszültség. Eddig stimmel. A referenciához gondoltam egy nagyobb feszültségű trafótekercset felhasználni. Nem mehetne a két L200 azonos tekercsről? Potenciálkülönbség meg van az L200 tápjai között. Vagy valami ismét kimaradt a gondolatmenetemből? Köszi!
Na, hát akkor erről a mérési összeállításról is dobj egy képet, amin látszik mindegyik résztvevő!
Sziaztok valaki megtudná mondani vajon mért van az a probléma a gépemmel,hogy amikor explorerből kilépek, utána az asztalon semmit nemtudok megnyitni csak a start menüben?Meg elég sűrűn lefagy az internetem is.Dea fő az előbbi! Köszönöm esetleges tanácsotokat.
A piros zsinórt dugd a másik (szabad) lyukba.
Úgy még csak nem is világít(nem kap áramot a led)am nagyon szeretem mikor egymás ellen beszéltek
Jó estét! Kaptam egy videót,ha jól tudom az.A képen látható motort akarom használni,de nem tudom,hogy hova kell a fesz.És volt benne egy STK5473.Ez mire jó?
Mutatsz képet?
Márpedig áramot csak úgy tud mérni. A biztosíték jó benne. Szokott egy üvegcsöves bizti lenni az árammérés körben.
Miről? ha a másik lyukban van?Ugyanazt mutatja csak nem világít az áramkörben a led.
Eddig még sosem használtam árammérésre.Lehet hogy nem jó ez a része?Megpróbáltam egy 9v os 555-ös villogóval de ugyanez a helyzet
|
Bejelentkezés
Hirdetés |






és az áramkör sem működik közben.
, ezert is irtam a vegere a hozzaszolasomnak, hogy
Mostmár világít de áramfelvételt nem mutat. 



