Fórum témák
» Több friss téma |
Betettél egy áramváltót és nem tettél rá lezárást? Ez baj, az áramgenerátor - ideális esetben addig növeli a szekunderén a feszültséget, míg a primer áram áttétel szerese nem folyik... ez azt jelenti, hogy jó nagy feszültséget csinálnak a gyakorlatban, ha túl nagy, vagy egyáltalán nincs lezárása. Láttam már szkóp mérőfejet tönkremenni, mert rosszul érintkezett a lezáróellenállás...
Fényképeket tegyél fel, mert így csak találgatni tudunk. A sistergés alatt nem látszott semmi a szkópodon. Ez lehet azért, mert nem villamos eredetű a sistergés, pl a trafóvas rezeg? De az is lehet, hogy csak viszonylag ritkán, néhány kHz-el van ez a sistergés és ezt nem látod a szkópon, mert pont nem oda szinkronizál. Esetleg próbáld meg a szkópot sokkal kisebb időalapba állítani, hátha a sok hullám között látsz valami nem odaillőt.
A sistergés nem feltétlen egy hibajelenség, ha az is, akkor nem elsődleges.
Általában csak utoljára érdemes foglalkozni vele, mert nagyon összetedt jelenség, és a jelenléte nem vezethető vissza konkrétan egy dologra. (Te valószínüleg az üzemi freki változását hallod, ami a nem megfelelő kivitel következménye.) Ahogy most bekötötted az áramváltót, úgy használhatatlan, mindenképp kell rá egy lezáró ellenálás, különben nem ad arányos/valós jelet. Egyelőre fölösleges a teljesítmény határoláson gondolkodni, amúgy igen jólesz, de van más egyszerűbb lehetőség is. Illetve köss be egy-egy ellenálást a pufferekre, hogy ugyanakkora feszültség essen mindekettőn (22k-22k) az ic-t táplálhatod akár az alsó ellenáláson keresztül is, amit egy kicsit kisebbre veszel, úgy hogy a kondik közös pontján a busz. fesz. felét kapjad. Amit eddig leírtak, azt csináld meg pontosan. - Előszöris forraszd be azt a fólia kondit a fetekre, ne az ic-hez, mert nem azt írták. (A primérkörben gyorsan változó, áram folyik, amilyen kis induktivitásokon ez átfolyik azon feszültséget ejt a gyors áramváltozás (tüskék) illetve keletkezik egy ugyanolyan gyorsan változó mágneses mező, ami itt-ott fellelhető hurkokban fesz.-t indukál, ha berakod azt a kondit a fetekhez, akkor kissebre veszed ezt a hurkot, amiben ezek a nagy frekis áramok folynak.) Aztán kellenek majd a snubberek is, azért hogy a nagyfrekis belengések (amiknek nagy zajt okoznak pl.) energiáját elnyeljék. Ha le tudod olvasni a periódus idejét a lengésnek, akkor úgy méretezd a snubbereket hogy a lengés frekijén Xc=R, C meghatározása általában úgy megy hogy fogsz valamilyen kondit, ami a kezed ügyébe kerül. ) - Aztán tegyél be egy 1µF-os fólia kondit a primérkörbe (az elkók közös pontjától a trafó primérjéig, ez megakadályozza azt, hogy a trafó dc gerjesztést kapjon, nem véletlen van pl. pc tápokban is) - A fojtót meg ne szedegesd ki, maradjon fixen benne, úgy mint minden más. Legvégül pakolj egymáshoz közel minden dolgot, amiről tudod, hogy nagyfrekis áram folyik rajta.
Bontott PC tápból 2x24/200W számomra nem is hangzik rosszul..Esetleg a Skori féle tápra gondolsz?
Igen, pont arra. Szerintem elég jó megoldás.
Lehet. Nem csak kínai vackot javítottam hanem drágábbat is, abban sem volt fojtó. A másik hogy fojtóval olyan volt mintha zavarná a vezérlést. A kimeneti teljesítmény harmadánál már elkezdett korlátozni, és összevissza zizgett, sistergett a trafó. Fojtó nélkül normálisan működik.
Arra véletlenül sem gondoltam hogy elfelejtetted. Nem akartam zaklatni a magánszférádat, én sem örülök neki ha félóránként jön egy privi Egyébként kíváncsian várom.
Hello mindenkinek!
Szükségem lenne egy kb 1-1,5 KW-os kapcsolóüzemű tápra +-35V-al, erősítőhöz. Táp kérdésben eléggé kezdő vagyok. Ha esetleg van ilyesmi jól bevált táp akkor azt megköszönném.
Sokat szemezgettem azzal a kapcsolással..már nem is emlékszem,miért nem lett végülis megépítve..Itt a fórumon mik a tapasztalatok vele?
Nekem még semmi, én a cimó félét építettem, de skori cuccai hozzák amit leír, persze úgy kell megépíteni.
Akkor ugy nézem nekem kellene tapasztalatokat gyüjtenem vele..Belegondolva a kisrádióból kitermelt trafóvas hiánya és a lustaság kombinációja miatt nincs nekem ilyenem..
Szerintem más trafóvas is jó lenne oda, lényeg a 60uH indukció, ha nem is tudsz induktivitást mérni közvetlen, szkóppal és egy generátorral Thomson képlettel lehet közelíteni. De egyébként az AT tápot is fel tudod tornászni 2*20v-ra kis átalakítással.
Húú akkor jó, hogy megúszta a mérő fej.
520V volt rajra csúcsban. (A mérőfej 1:10-en állt)Na mindegy. Majd beterhelem, és mérek megint. Bár a primer oldalon kisebb áram lesz, csak ott nem akartam méregetni egyelőre. Asistergésre vissza térve. Amikor sistereg, akkor a fetek fűtenek is mint gép. Majd össze gányolok egy nyákot, és úgy tesztelek majd tovább.
Ok amiket mondasz, azokat beteszem.
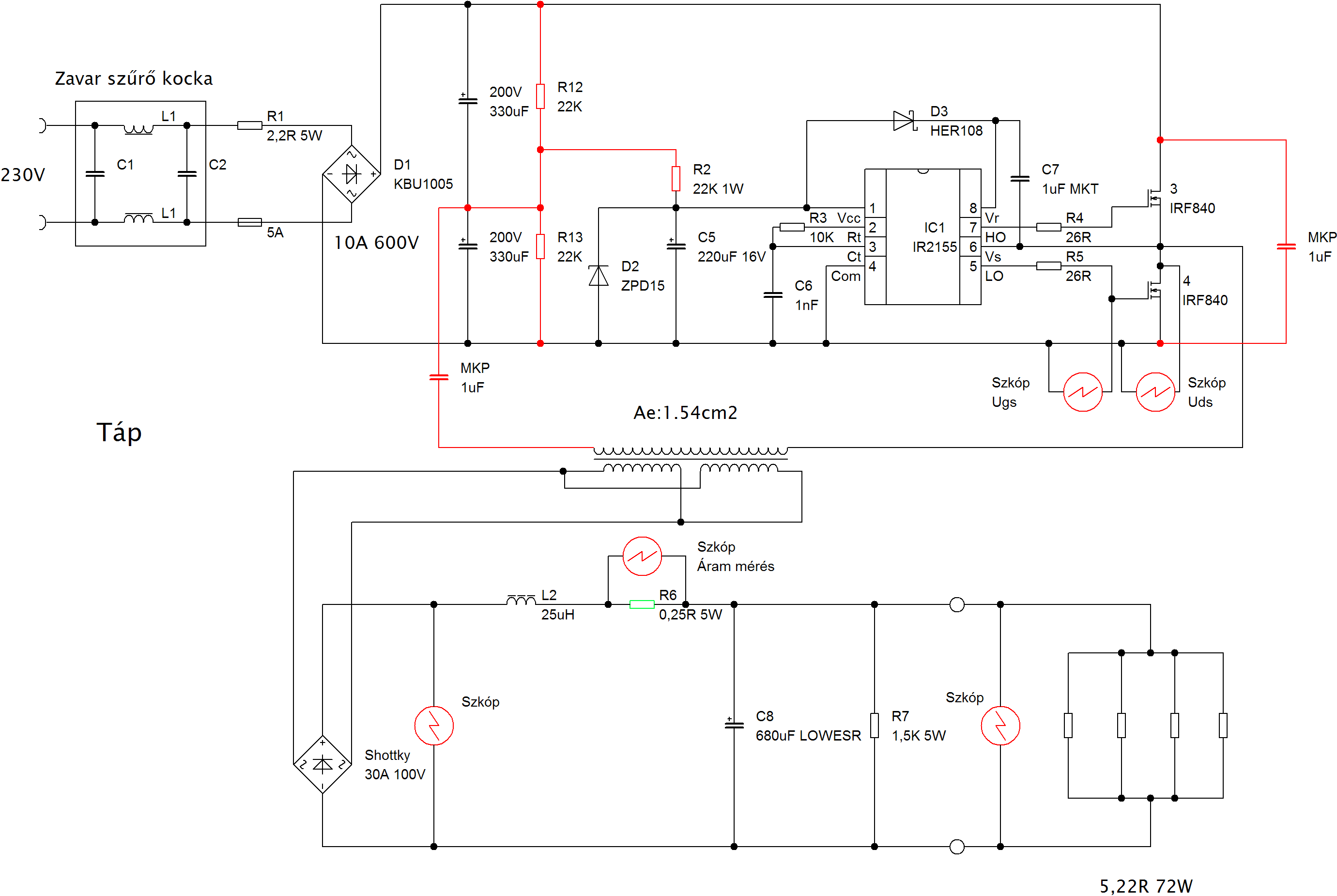
Nem is gondoltam eddig, hogy a trafó primerével sorban lévő kondi az DC védelem miatt van Az ic táplálásást nem vágom pontosan hogy gondoltad. Az alsó kondival párhuzamosan lévő 22K ellenállást használjam fesz osztónak? Akkor kevés lenne az áram. Egyelőre bekötöm a két kondi közé. Alulra teszek egy rajzot. Pirossal jelölöm a mostani változásokat. Nézed meg légyszi, hogy jól értettem-e a dolgot.
Snubber.
A jelalakokon a belengés 537KHz volt. Bővebben: Link jól értem, hogy akkor mondjuk egy 2.2nF-os kondihoz 135 ohm kell sorba? Vagy inkább kisebb frekivel kell számolni, hogy ahol kell, ott már jobban csillapítson?
Ha nem csináltál még ilyet, akkor először gondolkodj ennek a teljesítménynek a tizedében! Nem olyan egyszerű ez.
És ha esetleg elolvasnál a topikból pár oldalt látnád, hogy sok jó, bevált táp van.
Igen, igen, el kell olvasnom pár oldalt valamint a kapcsolásoknál is vannak kapcsolóüzemű tápok, tervbe van mindennek az elolvasása. Annyi hogy most sima trafóról megy az erősítőm 500W. És szeretném beújítani egy kapcsolóüzeművel a nagy szaggatási frekvencia miatt. Pár nap múlva ha okosabb leszek, akkor visszatérünk erre
Úgy csináld ahogy mondtam, úgy a jó.
Ahogy most rajzoltad, úgy kap kevesebb áramot az IC, és elrángatod a puffereken a feszt is nagyon... Snubbert illetően igen, 2n2-hoz 135ohm passzol, de a primér oldalra a 2,2n kicsit sok, eszméletlenül fűtene az ellenálás.
Üdv Mindenkinek!
A ventilátor vezérlés topikban beszélgettem Proli007-el a problémámmal kapcsolatban, ő irányított ide. Aszinkron (avagy indukciós) motorokhoz, egész pontosan ventilátorhoz (280-320W) kapható egy fordulatszám szabályzó, amely teljesen hangtalanúl,és nagyon símán vezérli a ventillátor fordulatszámát. Meg is néztük a vezérlőt szkóppal: Azt csinálja, hogy az 50HZ-s szinuszt megszaggatja 20Khz-n,és így ezeket a parányi időszeleteket változtatja kitöltési tényezővel a potméter állásának függvényében. A Neten is utána néztem, ezt a fajta vezérlést hívják angolul FED-Voltage vezérlésnek. Készítettem PIC-el egy kapcsolást, mely ugyanezt csinálja, mégsem működik (mellékelem a kapcsrajzot): a PIC 12.5Khz-s jelet állít elő, amellyel megszaggatná a 230VAC-t, olyan kitöltéssel, ami a potméter függvényében megfelelő. Ezt most nem szkóppal, hanem multiméterrel ellenőríztem, amely mér 30MHZ-ig,és kittöltést is mutat. Ez a része megy szépen. az IRF740-es FET-et egy jó nagy (10cmx7.5cm) hűtőbordára szereltem, és elkezdtem tekerni a potit. Annyi történt, hogy a ventillátor egy kicsit ciripelt, nagyon lassan elkezdett forogni, majd a FET elhiccent, és onnantól ugye -mivel kinyitott- teljes fordulaton ment a venti. Szóval szvsz a nagyfeszültségű részt nem csináltam meg helyesen, a vezérlésnek jónak kell lennie. Azt szeretném megkérdezni Tőletek, hogy hogyan módosítsam a nagyfesz részt, hogy frankón menjen, ill. nagyobb terhelést (kb 1.5KW-ot) is el tudjon viselni? Gondoltam IGBT-vel kellene megcsinálni, csak még sosem használtam... Egy megjegyzés : a rajzon 2db optocsatoló látható, valóságban 1DB TLP250-es Gate Driver optocsatoló van bekötve. (csak ilyen alkatrész nem volt protelben). Bocs ,hogy hosszúra nyúlt, köszönöm előre is a segítségeteket!
PWM táphoz szekunder oldali DC fojtónak melyek lennének jók a mellékelt gyűrűk közül?
A szalagvas az jó lehet a tápegység 230-as betápjára zavarszűrőnek?
Ami neked kell (csinálni akarsz) az egy frekiváltó.
Szerintem itt kellene kezdened: Frekivátós topic
Tehát, a feszültség átlagértéke van szabályozva a FET-tel. Ventillátorhoz még jó lehet, hiszen nem kell nagyobb indítónyomatékot szolgáltatnia a motornak.
Nekem az nagyon gyanús benne, hogy a FET kikapcsolása után, hol záródik a motor árama? Hiszen az induktív jellegű, az áram tovább akarna folyni a diódákon keresztül, persze nem tud, mert a FET lezár. Szép nagy túlfeszültség lesz, szerintem ettől szállt el a FET. Lehet rá építeni védelmet, de nagyon sok energiát fog fogyasztani, feleslegesen. A drainre csatlakoztass egy diódát az anódjával. A katódjára tegyél egy legalább 450 V-os 10 µF körüli elkót, az elkó negatív lábát meg kösd a FET source-ra. Az elkóra tegyél egy ellenállást. Az első bekapcsoláskor a kondi fel fog töltődni a tápfsz csúcsértékére és az ellenállás melegedni fog. Ez az ellenállás elsőre legyen úgy méretezve, hogy 20...30 W-ot vegyen fel. A FET kikapcsolása után ez a dióda megnyit és a motor induktív árama elkezdi tölteni a kondit. Amikor a FET bekapcsol, a dióda lezár, a kondi energiájának egy részét felemészti a mellé tett ellenállás. Tehát, elkezdi kisütni. Innen lesz a nagy fogyasztás. A következő FET kikapcsolása után kisebb feszről indul a kondi feszültsége, amit az induktív áram szépen megnövel, valamennyire. Ez azért maradjon 400 V alatt, mert többet nem bír ki a FET. Célszerű lenne inkább 840-est betenni, az 500 V-os. Tehát a feszültség fűrészelni fog mondjuk 250 és 400 V között. Ha nagyon kicsi a feszültségváltozás a kondin, akkor lehet növelni az ellenállást, a lényeg, hogy a tranyó feszültség határértéke alatt maradjon a kondenzátor csúcsfeszültsége. Nem túl okos megoldás ez, ettől már jobb lehet egy tirisztoros/triac-os megoldás gyujtásszögvezérléssel. Az ehhez képest "veszteségmentes".
T106-18 tökéletes neked.
A szallagvas gyűrű mindenre jó, főtrafónak, zavarszűrőnek, kiöntve epoxyval és befűrészelve fojtónak... (viszont kb. az egész készletüket megvettem)
Köszi
Akkor majd rendelek legközelebb pár db-ot, elvileg van nekik raktáron. A szalagvas tényleg jó főtrafónak? Hány kHz-ig használható? Nem írnak Al-t... mennyi lehet kb egy ekkorka gyűrűé?
Üresben kb Al=20000, az indukció növekedésével rohamosan csökken, 0.58T körül szaturál.
Nekem 150kHz körül +-0.25T-vel alig lehet rajta érezni valamit, de csak 100-200W körül használom, mert nem fér el rajta sok réz. Talinál múltkor láttam majd 5cm átmérőjű, és kb. 2cm magast, azon nagyon szép. teljesítményt át lehetne tuszkolni. (Erdetileg a VAC ezt arra találta ki, hogy pár menetes tekercsként egyenirányító diódákkal sorba bekötve simítja a a diódán a záróírányú áramot, nagy áramoknál telít, így olyan mintha ott se lenne, kis áramoknál pedig egy nagy induktivitás, amin az áram nem tud gyorsan változni.)
Köszi szépen a részletes választ, a 450V 10uf kondit , meg a 20-30W-os ellenállást beszerezni nem lesz egyszerű, de majd kipróbálom,ha sikerül.
Kérdezném, hogy lenne-e más megoldás az indukció elnyelésére,ami méreteiben is kisebb? (Ezt csak azért kérdezem, mert a gyári áramkör méretei elég kicsik voltak, SMD alkatrészekkel megtűzdelve, nem tartalmazott semmi kimagaslóan nagy alkatrészt. Sajnos már nem tudom átbogarászni,mert elvitték.) Idézet: „tirisztoros/triac-os megoldás gyujtásszögvezérléssel” Vagy kell mégegy egyenírányító, ami a venti érintkezőin van, arra is egy fet, és ha kikapcsol a hálózat felőli fet, akkor bekapcsol a másik, így azon folyik tovább a venti árama. Vagy, veszel egy 50Hz-es egyenírányítót, amire megy a 230V, ráraksz egy FET félhidat, amire a venti egyik érintkezője megy, a másik pedig a 230V valamelyik vezetékére. (Ezt valaki gondolja még át, hogy jó e így)
Ez az első ötlet a második FETről és egyenirányítóról, nagyon egyszerűnek ,és elképzelhetőnek tűnik , valakit kérnék, hogy elemezze ki hogy valóban jó lesz-e, ha pimi9 kolléga nem teljesen biztos benne...
Én ugyanezt a vasat használom, 2 db-ból 43 kHz-en kijön 500W, ráadásul zvs, önrezgő. 4 db-ból kijönne az 1 kW, bár azt tényleg elég körülményes megtekerni. Két vas egymáson, kettő meg mellette. Ez a vas nagyon drága, valami 15 euro körül láttam, talán a Sekel-nél. Nekem is szép készletem van belőle... de jobban érdekelnének a nagyobb méretűek, de az már 35 euro... Ami még jó lenne, az a nanokristály vas, de az még drágább...
Meg mágneses erősítőt lehet belőle csinálni, meg telítődésen alapuló feszültségstabilizátort. Hihetetlenül jó anyag, csak ne lenne olyan drága. ( Kivétel a LOMEX, amíg el nem fogy... ) Amit láttál a Talinál, az is amorph vas? Mibe kerül? Van valami típusa?
"Vagy kell mégegy egyenírányító, ami a venti érintkezőin van, arra is egy fet, és ha kikapcsol a hálózat felőli fet, akkor bekapcsol a másik, így azon folyik tovább a venti árama."
Nekem ez jobban tetszik. Kell még egy meghajtókör a második FET-nek. A FET-ekre kell snubber. Amit korábban javasoltam az egyszerű, úgy kell bemérni, hogy az ellenállást addig kell növelni,amíg a feszültség a kondin el nem ér mondjuk 400...420 V-ot, valószínű, hogy nem lesz ott akkora veszteség, csak a próbához kell ekkora teljesítmény, nehogy baj legyen.
OK,
Akkor mepróbálom a második FET-tel, egyenirányítóval,és a snubberrel Ezt a szót most hallottam először, (mivel nem vagyok jártas teljesítménykapcsolásban) de találtam rá képet. Kérdezném, hogy hogy illik méretezni a snubbert? (vagy esetleg ezek az értékek jók is lesznek hozzá? |
Bejelentkezés
Hirdetés |




520V volt rajra csúcsban. (A mérőfej 1:10-en állt)

És ha esetleg elolvasnál a topikból pár oldalt látnád, hogy sok jó, bevált táp van.







