Fórum témák
» Több friss téma |
Mekkora feszültség kellene? Nézz át a PC-táp átalakítós topikba.
5 és 12 volt kellene.
Bővebben: Link
Most mondjam azt, hogy szerezz egy régi AT számítógép tápegységet? De persze egy ATX-es is megteszi. Vagy készíts hagyományos trafó felhasználásával egy IC-s vagy áteresztő-tranzisztoros tápegységet.
Az a gond, hogy a komplett táp már relatíve nagy, tehát kisebbet akarok, mondjuk akkorát, mint egy laptop töltő. A sima trafóssal is hasonló a helyzet.
Amilyet szeretnél, olyan rajzom nincs és szerintem másnak sem. Gyakorlatilag Te a bontott PC-táp trafójából szeretnél házilag készíteni egy olyat, mint a külső rack-ek tápja. Nem egyszerű feladat, meg kell tervezni, többek között a nyáktervvel együtt, ami szintén egy lényeges alkatrész.
Én is a PC-tápot akartam ajánlani, a 2A-t venti nélkül is tudja és úgy elég kicsi is. (De letettem róla, mert leszögezted, hogy magad akarod alkatrészekből összerakni.)
Igazából gondolkoztam már azon, hogy valami AT-s tápot félig kibelezek, tehát -12, -5, PG és hasonlók mennének a fenébe. Az is oké, hogy ventit is kiszedem, de a bordák elég magasak, esetleg ha az sem kell, akkor megint ugyan ott vagyok, hogy tervezhetek egy kisebb nyákot, mert az is nagy helyet foglal.
Jelenleg számít a szélessége, hossza és magassága.
A saját fejlesztgetések helyett szerintem inkább nézd meg ezt. Ez egy komplett, szerintem igen érdekes teszt megoldás és lényegében ezt szeretnéd újra kitalálni. A mikrokontroller nem kell bele, másképpen is megoldható. A belső tápokat is lehet másképpen megoldani. Az elv annyira jó, hogy nekem is felkeltette az érdeklődésemet.
Van egy bővebben leírt változata is: AN2316.pdf
Segítségeteket szeretném kérni. Korábban már kérdeztem tőletek, mert 230V-os kapcsolóüzemű tápokban kezdő vagyok.
Kisfeszültségű DC-DC konvertert már csináltam, de ez egy másik világ. ![]() Szóval kinéztem magamnak a TOP22x IC-ket, mert kevés alkatrészből lehet, viszonylag egyszerűen tápot építni, és nekem a <100W bőven elég azokhoz az áramkörökhöz, amit építek (legfőképp PIC-es áramkörök). Viszont most a TOP226-as ic-vel elakadtam és ha ezzel nem is, de kapcsolóüzemű tápok terén sokatoknak van tapasztalata, hátha egyből tudjátok rá a választ. Szóval megépítettem az adatlapban ajánlott kapcsolást (azt ahol TL431 van a secunder oldalon, 9-es ábra a következő doksiba http://www.powerint.com/sites/default/files/product-docs/top200-204214.pdf). Viszont kb. 1 másodpercenként "kattog". Megnéztem az adatlapját és az van benne, 1,2 sec-enként újraindul. Ez akkor következhet be, ha az Auto-restart Threshold Voltage 5,7V-nál kisebb, amit a visszcsatoló ágról kap. Na most nekem a visszacsatoló ágon valóban kisebb feszt kap az IC. A trafót PC táp trafóból készítettem elosztott primer-el. Elvileg a visszacsatoló (nem a secunder) ágban (menetszám alapján számolva) 12V körül kellene lennie, mégis csak olyan 4,5-6V között ugál (ahogy kapcsolgat az IC). Próbáltam dupla menetszámot is itt, akkor is ekkora az itt lévő feszültség. A kérdés az, hogy vajon mit cseszthettem el? Az biztos, hogy a menetszámokat kb. hasraütésre állíptottam meg egy, a powerint honlapján lévő application doksi alapján.
A pc táp melyik trafójából csináltad? Mert a fő trafó az általában nem légréses, ide pedig olyan kellene.
A nagy trafóból. Én eddig úgy tudtam, hogy légréses.
Ez egy EI trafó. Tegyek valamit az E betű szárai és az I-betűs rész köz? Ha igen, mekkora távolságra lehetszükség?
Láttam már légrésest is, de általában légrés nélküliek. Meg kellene nézni hogy milyen a tiéd. Hogy mekkora rés kell, azt majd tapasztaltabb építők megmondják, én sajnos nem tudom. AMi még probléma lehet hogy a tekercsek kivezetései rosszul vannak bekötve, nem véletlen vannak bejelölve a kapcsolási rajzon.
Köszi az infót.
Akkor viszont honnan tudom, hogy légréses-e vagy nem? Ezt honann lehet tudni? Viszont akkor honnan vegyek vasmagot pesten? Sehol nem lehet kapni, ahol eddig néztem. ![]() A kivezetések kezdete mindenhol jól van, arra figyeltem.
összefogod a magot (ei) és az E középső szára nem ér hozzá az Ihez, ott szokott lenni a légrés. Sajna értelmesebben nem tudom elmagyarázni.
Ha nem oylan, elsőnek egy szigetelőszalag vastagságnyi légréssel próbálkoznék, de azért jobb lenne ha olyan írna aki csinált is már ilyet
Azért nagyon köszi! Megnéztem és valóban nincs légrés a középső szárnál.
![]() Akkor megvárom a többieket is, hátha vki tud valamit írni. A végén venni fogok toridot és várok bele légrést.
Reszelj a középső oszlopba légrést, kicsit nehézkes de megoldható!
Kössz az infót a működésről.
R47, R48, D23, alkatrészektől is be tud indulni az újboli gate feltöltés. Ezért nekem egy kicsit ködös, hogy miért kell még a C33 R39 alkatrész hozzá. Hát igen a másik tápommal annyi van, hogy rengeteg idő kellene hozzá. Sajna a héten semmi nem volt. Ott tartok vele, hogy már végre nem hallom beinduláskor a rettenetes energiát, hogy majd szétmegy az egész. Már szépen indul be, nem sistereg a trafó, (ez különben a fetek tövébe rakott 1µF-os konditól szünt meg) De a szekunderen lévő folytó miatt be esik a kimenő fesz. 26.5V-ról 18.5V-ra. Ha nincs benne a folytó, akkor 26.5V a kimenő fesz. Terheletlenül 27V. A terhelés 92W. Tehát a tápom stabilitása nem jó a folytótól. Tudom volt már erről szó, de egyelőre nem tudom mi lesz rá a megoldás. Az UC3845 is érdekel majd, de egy fejszém van, az erdő meg nagy.
Ennél sokkal stabilabb lesz, ha figyelembe veszed, hogy a fojtós megoldásnak kell egy kis előterhelés. Amíg a kimeneti fojtón nem folyamatos az áramvezetés ( tehát, ne csökkenjen le nullára ) addig a kimeneten a kondi nagyjából a szekunder fesz csúcsértékére töltődik. Ha már folyamatos az áramvezetés, vagyis mondjuk a 10...20 %-nyi terhelés rajta van, akkor az igaz, hogy lecsökken a kimeneti feszültség,de ha tovább terheled, onnantól már sokkal stabilabb lesz. Itt csak annyi a probléma, hogy a táplálandó szerkezeted elviseli e azt, hogy amíg ő nem fogyaszt elég energiát, addig nagyobb betápfeszt kap. Erősítőknél ez nem szokott probléma lenni, mert ezek általában AB osztályúak és előterhelésnek elég a végfok nyugalmi árama.
Kicsit soknak találom a feszültségesést, ennek az az oka, hogy túl nagy a szórási induktivitása a trafónak, szendvicsbe kellene tekerni. ( primert megosztani és közé tekerni a szekundert. Az sem lenne baj, ha ezen felül a szekunderek bifillárisan lennének tekerve, mert a szekunderek közt sem jó, ha nagy a szórási induktivitás ) És még az is lehet, hogy túl nagy a holtidő a tranyók vezérlésénél. Ez a holtidő mindenképpen kieső feszültség-idő területet jelent, tehát ha van fojtó a kimeneten, akkor a képzett átlagérték ( középérték ) ennyivel kisebb lesz. Tehát, ezt is a minimálisra kellene venni. Egyébként, nem gondolkodtál még a motoros fűrészen?
Csak százszor lasabb, így a freki is alacsonyabb, és a teljesítmény is.
Egyébként visszavonom azt hogy nem használható, nagyon is az, csak változtatni kell pár dolgon. Most rakosgatom össze majd a deszkamodelt, beszámolok majd mit is tud.
Az ETD44 100W? Annak a keresztmetszete 1,73cm2. Az enyémnek 1cm2 Akkor jó ha ki tudok hozni belőle 60W-ot.
Másik táp? Ma tudok majd neki ülni tervezni neki valami nyákot. Ha igaz. Vettem IR2153-at. Eddig a 2155-el kísérleteztem. Az meg ugye nem tudja a Shutdown-t. Úgyhogy tudok már azzal is játszani. Az áramváltómat ki próbáltam 2.2 ohmmal lezárva, egész jó volt. szép háromszög jel volt 800nV csúccsal. Ezzel majd be lehet lőni a frankó védelmi értéket. Dobok be egy képet. Idézet: „Kicsit soknak találom a feszültségesést, ennek az az oka, hogy túl nagy a szórási induktivitása a trafónak, szendvicsbe kellene tekerni. ( primert megosztani és közé tekerni a szekundert. Az sem lenne baj, ha ezen felül a szekunderek bifillárisan lennének tekerve, mert a szekunderek közt sem jó, ha nagy a szórási induktivitás )” Ez a trafó szendvicsbe van tekerve gyárilag. (Egy japán cucc tápjában van) Ezért is nem akartam, és nem is tudtam át tekercselni, hogy 12V-ot tudjon. Ha tisztességesen át akarom tekerni, akkor vennem kellene egy tekercs hőálló öntapadós szalagot, és azzal minden sor közé tekerve betenni egy szigetelést. Egyelőre ezt tudja a trafó, és mivel ez egy kísérlet, mindegy is a feszültsége. a szórási induktivitása biztos kicsi. Meg mérhetem, ha érdekes lehet. Igen a fix holtidő miatt, ami 1.2uS eléggé nagy, lehet ilyen gáz. Ha viszont le csökkentem a frekvenciát, hogy arányaiban rövidebb idő legyen a holt idő, akkor meg a primer menetszámmal lesz gáz, mert telíteni fogja a vasat. Szerintem ezzel kell főzni, ahogy van. Az 58KHz-es freki egy átlagosan sok cuccban előforduló frekvencia, nem extrém. Az ic is erre van nagyjából kitalálva. Jó lett volna ha tudtam volna venni IR21531, et, mert annak csak 0.6uS a holtideje, de nem volt a boltban. Motoros fűrészen? Ti vagytok a motorja.
Sziasztok!
Szükségem lenne egy 150W-os kapcsolóüzemű tápegységre. Fix 15V-os kimenő feszültség és 0-10A-ig állítható áramkorlát. Cimopata tápját nem lehet valahogy kiegészíteni áramkorláttal? Előre is köszönöm!
Nem hagyott nyugodni a dolog meg néztem a trafóm szórási induktivitását. 1.37uH Tehát nagyon is jó kis trafó. Ae:1.73cm2
A flyback táp trafója sajna nem ilyen jó. Az bizony 100uH
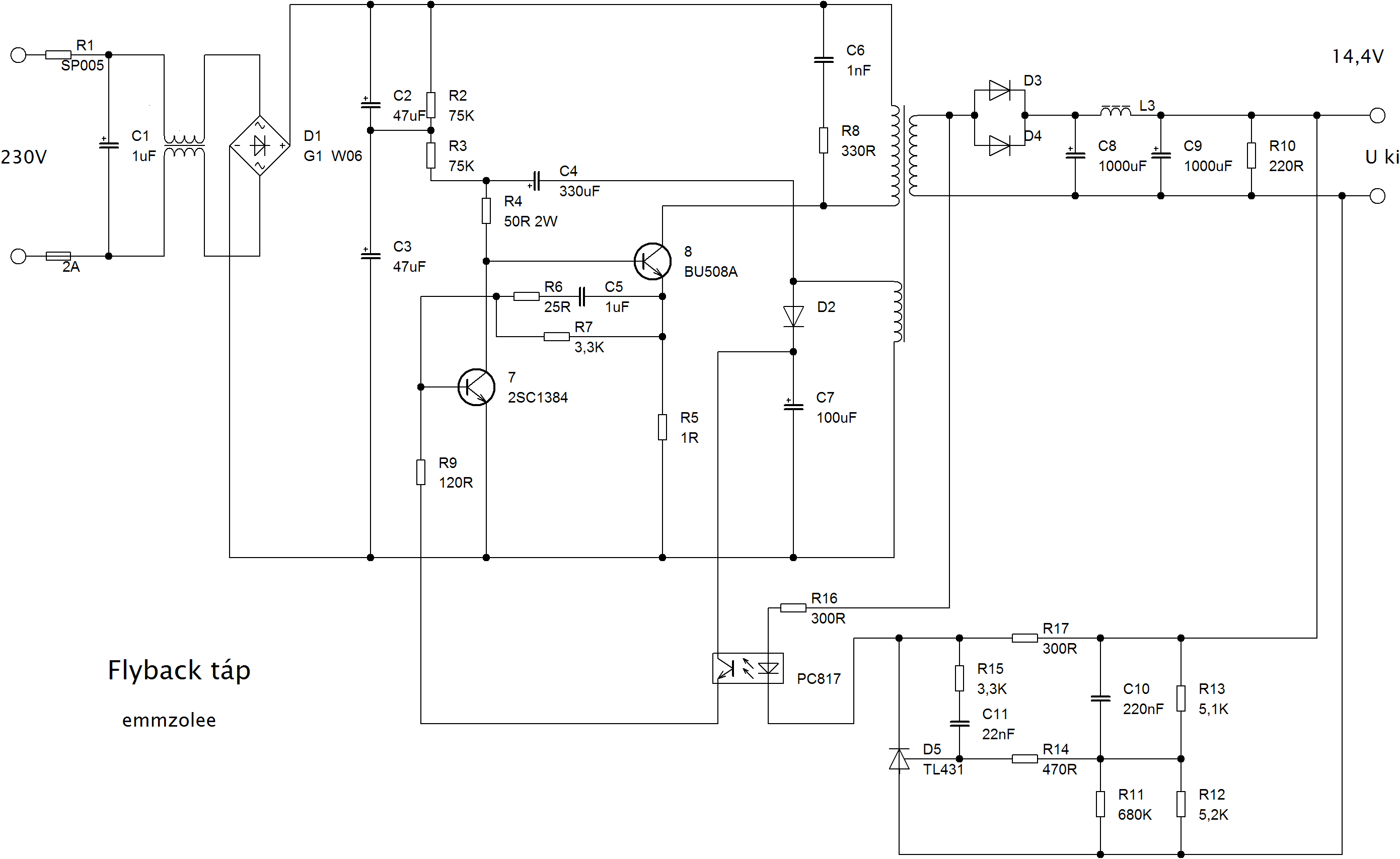
Csináltam képeket a Flyback tápomról.
Itt vannak.
Méricskéltem rajta.
Igazából furcsa volt, hogy 60°C-ra melegszik benne a tranyó 15W-nál. A trafó 35 fokos.
Itt a Flyback tápom rajza.
Azt hiszem nem fogok resezlgetni, inkább veszek rendes vasat.
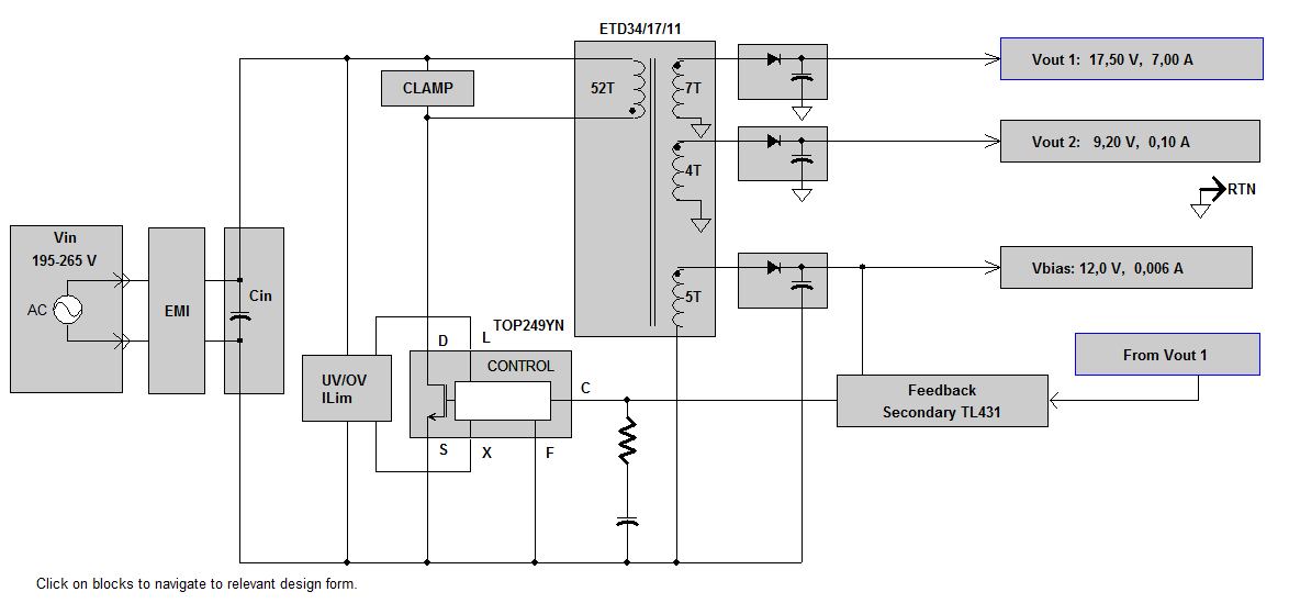
![]() Viszont aki <250w-os kapcsolóüzemű tápot akar, annak talán jó megoldás lehet a PowerInt TOP, ill. egyéb termékei. Néhány alkatrészből felépíthető és itt van egy tool-juk, amivel néhán paraméter megadása után kiszámol mindent és még egy ábrát is ad a kapcsolási rajzról, meg a trafóról (kiszámolja a huzal méretet, ellenállások értékét, javasol dióda típust, stb.). Ezeket aztán később lehet módosítani, aminek hatására újra kiszámol mindent. Javasol vasmag típusokat is (mellékeltem képeket). Lehet még azoknak is hasznos lehet, aki nem ilyen ic-vel épít flyback tápot. Itt tool linkje: http://www.powerint.com/en/design-support/pi-expert-design-software Viszont lenne még egy kérdésem: a tool javasol ETD29 és ETD34-es magokat. Ezek katalógusát megnézve ezeknek nincs légrése a középső szárán. Akkor ez most hogyvan? Vagy ezek ha kettő szembe fordítok, akkor nem érnek össze, ha összerakom a trafót?
Én a másik tápodra írtam a kimeneti feszültség átlagértékével kapcsolatos dolgokat.
Egyébként, ügyes ez a fly-back, nem mindíg volt az a divat, hogy fogjunk egy ic-t, aztán ez a lelke a tápnak. Megy az sima tranyókkal is. Valami nagyon régi Rádiótechnikában, vagy Évkönyvben láttam néhány csak tranzisztorral felépített kapcsolást. Meg egy könyvben, A.G. Vilenkin: Feszültségstabilizálás. Ezt a könyvet mindenkinek tudom ajánlani, az összes alapkapcsolás benne van, az egész csak 90 oldal, tömör és nagyon egyszerűen vannak benne a működési elvek megfogalmazva.
Érterm, csak be szórtam a mondandómat.
|
Bejelentkezés
Hirdetés |






Ti vagytok a motorja. 

















