Fórum témák
» Több friss téma |
Ha nincs piszkálva az eredeti táp,szerintem semmi akadálya.
A biztonság kedvéért,egy kicsit jobban le kellene terhelni a kimenetet,mondjuk egy ellenállásssal,ami kb 2-300mA-t elfűt,vagy ventillátort.Úgy tudom,kicsi terheléssel nem érdemes az ATX tápokat hajtani. Személy szerint,azért nem ajánlottam,mert böszme nagy és rusnya doboz.Fölösleges.
Nekem is kapcsolóüzeműről megy most. Egy nyomtató tápja volt ha jól emlékszem. Nem vettem észre semmit eddig, bár teljes gázon még nem ment vele egyszerre minden lézer.
Mintha csak magamat látnám
Én is egyből bontok szét mindent. Remélem jól üzemel majd a cucc.
Értem, köszi a választ.
Nekem ugye azért lenne jó a PC táp mert van egy jó pár és nem csak a lézereknek kellene tápfesz. Ventillátoroknak, ha úgy alakul, akkor a peltiereknek, azoknak van áramigényük is na meg ugye a 3 lézer.
TEc-kelésről eddig nem volt szó
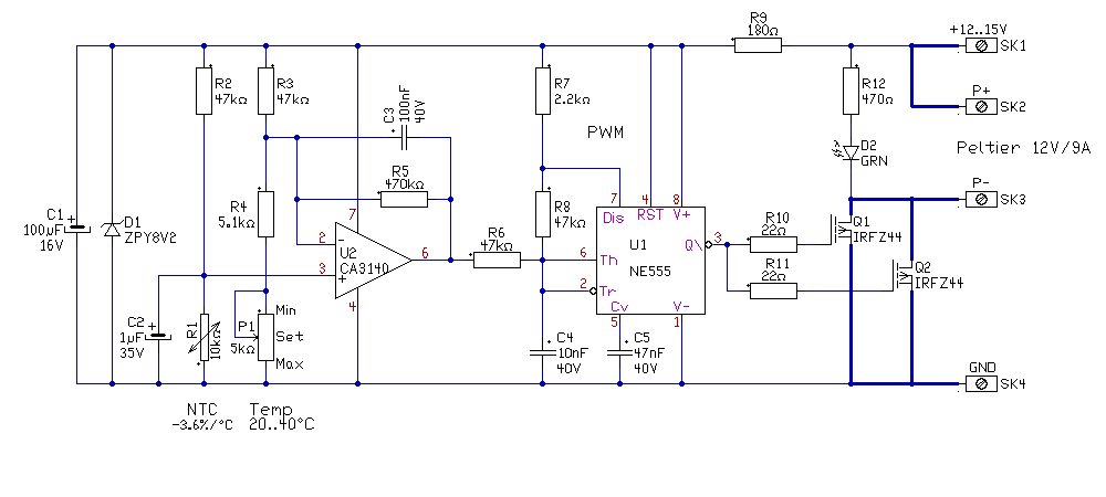
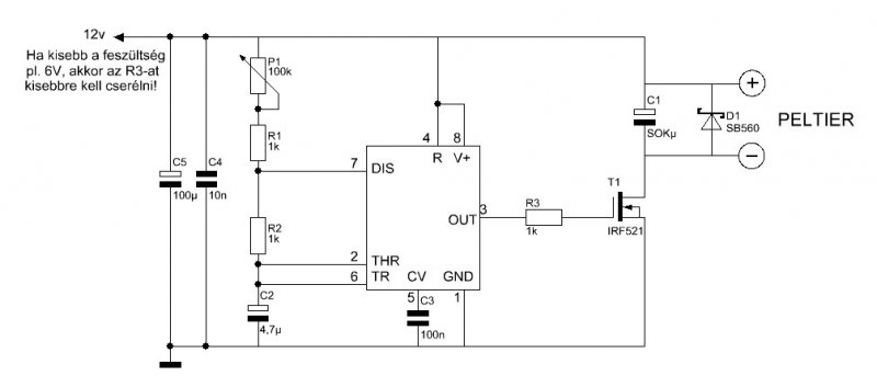
Annak kell legalább 0,8-1A.Igy már mehet bele a PC táp.De a peltiert nem ám csak úgy rákötöd a 12V-ra.Mindenképp szabályozni kell,vagy PWM-el,vagy áramgenerátorral,amit egy kis thermisztor irányit. Pár egyszerű,de megfelelő rajz:
Igen, tudom, 2db peltier lenne, egyik az max 14V / 4,2A A másik az pedig max 6V pár amperrel megy.
Csatoltam mellékletként, hogy én melyik PWM szabályzót néztem ki.
Én a komplett rendszeremet egy +-24V- ra átalakított PC tápról használom, tökéletesen üzemelteti a PD, DAC és az áramgenerátorokat is.
próbáld meg a kristályok beállítását. És nem ártana megmérni a diódák áramfelvételét sem. Azt egy mobil kamerájával le tudod ellenőrizni, hogy az infradióda elindul e. Ha nem bírsz vele, üzenj rám pm-benn és megbeszéjük.
Csinosnak néz ki a portéka! Nem hinném, hogy fel lenne a controller programozva DMX-re, nem nagyon szokták másra felprogramozni, csak arra amire készítik sajnos.
Epyn-nek kösz a választ. Az egyiken semmi a másikon nagyon halvány pont látszik a papírlapon. Be lehet ezeket állítani házilag?
Ami azt illeti:be.
De elsőként,jó lenne megtudni,az infra egyáltalán sugárzik-e megfelelő teljesitményen. Első körben áramot kell mérni,aztán ha ez rendben van(200-350mA kellene hogy legyen)az infra diódából közvetlen kilépő "fényt" egy webcamcsival.A képen egy fehér ellipszit kell látni,ha pl a falra irányitod a diódát.Meg lehet nézni az optikai teljesitményét is:a diódából kilépő fényt egy kis lencsével ráfókuszálni egy sötét anyagra,pl egy fekete szigszalag,vagy gyufa fejére.Ha megég a sötét anyag,vagy begyullad a gyufa,valószinűleg,sőt biztos jó a dióda. Akkor kell a kombinált kristályt újra hangolni.Ha a dióda halott,akkor csak annak kicserélését tudom javasolni.
Szia. Annyi változás van,hogy nem kell a radiátorra tenni őket, hanem háromszor négyszer rálehelek, és mindkettő tökéletesen működik. Nappal is látszik a lézer nyaláb. Ha leteszem és várok pár percet nem mennek. Utána lohol és megint jó mindkettő. Amugy ezek olcsó kínai pointerek, de az én lézer effektemhez jók. Ill. jók lennének.
Bróbálkoztam és lehelés nélkül, ha nyomom a gombot, először semmi majd lassan erősödik a fényük. Kb fél perc után tökéletesen mennek a pointerek.
Közben azért ajánlom figyelmedbe ezt a topicot,itt mással foglalkozunk
Sziasztok!
Az volna a kérdésem,hogy érdemes-e belevágni egy ábravetítő lézer építésébe,vagy olcsóbb megvenni a gyárit? (100K) Van egy lézerem(ASO...),de az nem nagy szám.Rólam annyit,hogy 20 éve már volt He-Ne lézerem(50mW-os orosz csoda),és volt szerencsém részt venni egy pár lasershow-n,amin a lézer egy 6w-os argon ion volt.(asztal méretü rezonátor,50Kg-os,380-as táp,vízhűtés).Azóta eltelt pár év,és kissé lemaradtam a témában
Szia! Attól függ mennyire akarsz foglalkozni a dologgal. Ha örömödet leled az építésben, akkor van értelme nekiállni. Veszel egy kínai galvó szettet és köré már tudsz építkezni. Ha nem sok időd van foglalkozni vele akkor inkább vegyél egy készet.
Itt van olcsón
Be tudsz szerezni innen RGB lézerhez speckó tükröket is.
Vagy ha nem tudom megcsinálni a dac-omat, amivel már annyit szenvedtem, akkor én is eladom, nekem is ugyanolyan van mint a fentebb említettek.
Nehogy feladd,mert nem működik.
Ha már ennyi pénzt tettél bele,tessék megcsinálni. Sokszor,nem értem azt ami működik,már valaki megcsinálta,leirta a tapasztalatait,miért kell megvariálni? Szerintem pontosan itt van a hiba megint.Amúgyis emlitetted,egy hibát már találtál. Ott van egy csomó,betesztelt nyákrajz,miért nem azokkal próbálkozol?Semmivel nem lesz jobb,ha saját magad,vagy mint első esetben is,mással áttervezteted. Az rendben van,hogy én átterveztem.Vagy szerencse,vagy csak az odafigyelés,mindegy,tudtam hogy mit csinálok és működött.
Komolyan tiszta mérges leszek rád, ha eladod!! Meg tudod te azt csinálni!! Nekem hidd el, vannak dolgok, amihez nagyobb kitartás is kell! pl amit én is csinálok!
Olyan kérdésem lenne hogyan kell elkészíteni a két vinchestert a hdd laser showra vagy valaki tud valami egyszerűbb megoldást?
Hirtelen felindulás volt... Meg kell csinálnom
![]() @Epyn, azért nem a többi nyákot használom, mert se átkötést nem szeretnék, se smd alkatrészeket, se IC lábak között átmenő vezetősávokat. Meg most már "félig" működik, akkor ár csak azért is! Amibe belekezdek azt addig nyüstölöm még végleg kukába köt ki, vagy jó lesz. Nem tudnék csak úgy egyszerűen tovább állni és megcsinálni egy "bevált" nyákot, zavarna, hogy ott van, majdnem összejött és akkor egyszer csak feladtam a dac-kal a harcot, flusztrálna... Ezt kell megjavítani! Töltök fel egy jó pár képet, videót az 1. dac-ról, ami vezetékelve van egy csomó helyen és az újról. Az első képen a "jó" (drótos) dac-kal van a harmadik meg az újjal. Valamiért nyújtja a képet. Ezen a videón meg látható, hogy az új dac-al ha állítom a potmétert akkor kicsivel a végállás előtt kimegy az ábra a képből: Bővebben: Link
Legelső alkalommal is nyújtotta a rajzot?
Mert ha csak ez a hibája,ez nem hiba. Nagy a valószinűsége,hogy valamelyik OPA egységnél az ellenállás nem egységnyi erősitést állit be.Vagy az egyik tengelyenkimeneten csökkent jel van,vagy a másik sok. A video érdekes,mert nekem inkább beterititette a rajz a falat,mint moszkvát a hóesés.Nem "fut" ki. Hatalmas,a galvó fizikailag korlátolt nyitást tudtam adni rá.
Oké-oké, csak a videót azért raktam fel, mert a "drótos" dac-nál nem csinált ilyet és még azzal talán még egy picit nagyobb ábrát tudott.
Pedig 1% tűrésű ellenállások vannak benne.
Tekertél a végfokon valamelyik potin? Mert úgy néz ki mintha az Y tengely leszabályozna. Lehet hogy nem középen áll alapból a tükör és így a középálláshoz képest egyik irányban kisebb kitérésre képes. Ez egyébként lehet attól is hogy a dac alapból milyen jelet ad ki. Nekem is volt ilyen az első rendszeremnél. Egy sima négyzetnél is észre lehetett venni.
Szerk: Írtad, hogy az egyik galvó hangosabb a másiknál. Ez mondjuk lehet annak a hangja is, hogy az érzékelő felütközik a kis szivacsra(Már ha van benne).
KÉSZ!! Sikerült kijavítani a hibát (két ellenállás fel volt cserélve
) , most már teljesen jól működik a sprofan által tervezett két oldalú nyákkal.A galvo-s topicba feltöltöm a nyákrajzot, hátha valaki ezt építené meg. Nagyon örülök most, több hetes probléma oldódott meg... Köszi mindannyiótoknak a tanácsokat és a bíztató savakat! |
Bejelentkezés
Hirdetés |




Én is egyből bontok szét mindent. Remélem jól üzemel majd a cucc.
Annak kell legalább 0,8-1A.Igy már mehet bele a PC táp.






) , most már teljesen jól működik a sprofan által tervezett két oldalú nyákkal.