Fórum témák

» Több friss téma
Fórum » Tiszta B-osztályú erősítők
 
Témaindító: highand, idő: Márc 2, 2011
Témakörök:
Lapozás: OK   1 / 5
(#) highand hozzászólása Márc 2, 2011 / 1
 
Sziasztok!

Ebben a topicban olyan erősítőkkel kellene foglalkozni, amelyek tiszta B- osztályban üzemelnek, azaz egyáltalán nem folyik a végfokozatokon nyugalmi áram. Sokak szerint ilyen kapcsolás technikával egyáltalán nem lehet kiváló hangú erősítőket építeni, hiszen a félvezetők kapcsolási feszültsége mindenképpen torzítást okoz, amit valamiféle módszerrel ki kell javítani.

Kezdetnek én felteszek egy kapcsolást, amit még pár éve dolgoztam ki, egy kifejezettem meleg környezetben való működés számára + 120 C, ahol rendkívül fontos volt a hőmegfutás elkerülése. Sajnos semmiféle szokvány AB osztályú kapcsolás nem volt megbízható ebben a környezetben, ugyanakkor nagyon fontos volt a kis jelű linearitás és a jelentős kimeneti teljesítmény. Az alkalmazás nem hangtechnikai célú volt, de mint kiderült, jó eredménnyel lehetett használni erre a célra is. Ráadásul ezek a kapcsolások teljesen hidegen képesek működni és semmiféle beállítást nem igényelnek. Gyakorlatilag bármilyen félvezető készlettel hozza a paramétereket, csupán a határadatokra kell odafigyelni.

A kapcsolás jellemzői igen jók, torzítása 10kHz-n 5mV és 500mV bemeneti jelnél is tizedszázalékos, ami jól mutatja, hogy a várttal ellentétben egyáltalán nem mutatkozik keresztezési torzítás. Nagy tápfeszültségű OPA-val, ami legalább 40 Mhz Fb-jű, 100W teljesítmény is könnyen elérhető megfelő tápfeszültség mellett.

Frekvencia átvitele 20 Khz-n van korlátozva, ami nagyon jól hallgatható magas hangokat eredményez.

Hasonló kapcsolásokat várok ide, ha nem is paraméterekre hegyezetteket.

QUAD ELVH.JPG
    
(#) highand hozzászólása Márc 2, 2011 /
 
Elnézést a visszacsatolást hidegítő kondenzátort növeljétek meg 47µF-ra.
(#) ethosz2 válasza highand hozzászólására (») Márc 2, 2011 /
 
Hát van egy bizonyos megoldás, mikor egy tiszta B-osztályú feszültségkövetőt meghajtunk egy erősítőről+egy a feszültségkövetővel párhuzamos ellenállással a terhelést. Namármost úgy alakítjuk ki a visszacsatolást, hogy alapvetően a B-osztályú fokozat bekapcsolása révén annyival csökkenjen a visszacsatolt erősítés, hogy kompenzálja a B-osztályú végfok által keltett növekedést. Ehhez elég a B-osztályú végfok kimeneti áramát feszültséggé alakítani egy valamilyen impedancián, ami állandó konstans szorosa a visszacsatoló hálózat impedanciájának (vagy pontosabban a rajta keletkező feszültség frekvenciamenete tükörképe a körerősítés frekvenciamenetének (mert a quad pl egy tekercset használ, azért írom). Ezt használja pl: a Quad is a mai napig 405-909-es erősítőkben. (A megoldás természetesen AB-osztályú végfokba is hatékonyan működik.)

Szerintem viszont ma már semmi értelme B-osztályú erősítőnek. Ott van a kiforrott D-osztályú technika, ami mára minden tekintetben felveszi a versenyt egy ilyen konstrukcióval, hatásfokban messze jobb a B-osztálynál is. Ez a probléma, ami a B-osztályú végfok alkalmazását indokolná, a múlt évezred végén sem volt már igazi probléma. Az én véleményem szerint semmilyen érv nem maradt amellett, hogy B-osztályú végfokot konstruáljon valaki.


A mostani házi készítésű D-osztályú, szűrő után visszacsatolt végfokom pl: 100W-RMS teljesítménynél mérve 95% feletti hatásfokkal üzemel. A THD-t még nem mértem, de 0.05%-alá nagyon könnyű lemenni, 0,001%-thd-t is el lehet érni kis trükkökkel...
(#) highand válasza ethosz2 hozzászólására (») Márc 2, 2011 /
 
Teljesen igazad van abban, hogy a D osztály túlhaladta ezt a technikát. Viszont a kevés gyakorlattal rendelkező, műszerekkel nem laborizált építők számára az ilyen kapcsolásokat látom a legkönnyebben megépíthetőnek.

A teljes kapcsolás áráról, kis bonyolultságáról már nem is beszélve.

A Quad működéséről most készítem a cikket, mert úgy látom erről nem lehet eleget beszélni.
(#) ethosz2 válasza highand hozzászólására (») Márc 2, 2011 /
 
Igazad van, de a D-osztály sem ilyen nagy dolog. Ha valaki kifejleszt egy használhatót, akkor azt bárki után tudja már építeni, akár szkóp nélkül is. Semmit nem kell állítani, ha normálisan elindul. Ár tekintetében én inkább D-re váltok, mert szerintem bizony jóval-jóval olcsóbb, már kis teljesítményeken is. Mindössze két olcsóbb kapcsoló fettel,+néhány filléres alkatrésszel több száz watt nyerhető, igen komoly hangminőség mellett, amit eddigi tapasztalataim szerint kifejezetten nehéz hagyományos líneáris üzemű végfokkal elérni.
(#) highand válasza ethosz2 hozzászólására (») Márc 2, 2011 /
 
Hozzátenném még azt, hogy, írtam is, a feladat amire ez kapcsolás készült, megkövetelte a -80, -100 dB-s szinteken is a kiváló torzítási paramétereket, amit a D-osztályról csak fenntartásokkal lehet állítani.
(#) ethosz2 válasza highand hozzászólására (») Márc 2, 2011 /
 
Hát mondjuk múltkor néztem egy modult, ami 0,0003%-alatti harmónikus+intermodulációs torzítást produkált. A jel/zaja is 120db fölötti volt.

Az én házi készítésű végfokomnak sincs észrevehető zaja, (teljes csönd van a hangszórókban) semmivel nem találtam rosszabbnak ebből a szempontból sem egy AB osztályúnál. A szubjektív hangminősége messze jobb egy átlag AB osztályúnál, hallhatóan jóval tisztább a hang, nincs benne semmilyen elektronikus zizegés, karcosság. Kifejezetten dinamikus, minden hang a helyén van, hosszú távon hallgatható, nem idegesítő. Eléggé meglepett engem is, voltak előítéleteim. Ettől, pedig könnyen lehet jobb végfokot csinálni. Mindössze 20-26db negatív visszacsatolás van csak benne, de ezt simán lehetne a tízszeresére is növelni.

A D-osztály sokféle működési elvet takar. Én az UCD elvű erősítőmről írtam le a tapasztalataimat, de kis kivezérlésen nem romlanak a D-osztály tulajdonságai. (ellentétben egy hagyományos B-osztályúval).
(#) ethosz2 hozzászólása Márc 2, 2011 /
 
Viszont egy ilyen kis egy OPA+1pár darlington current dumping elvű végfoknak valóban van értelme. Ez még egyszerű is.

Gyakorlatban hogy teljesít? Mért adataid vannak róla?
(#) ethosz2 válasza highand hozzászólására (») Márc 3, 2011 /
 
Kértél, hasonló rajzokat. Régen összeszórakoztam egy ilyen elvű erősítőt, de nem találom a rajzát. Csak valami B-verziós régebbi szimulációs rajzomat találtam meg, de ez nem olyan jó. Mindenesetre a QUAD féle elv van benne erősen hasonlóan kivitelezve.

CD amp.gif
    
(#) highand válasza ethosz2 hozzászólására (») Márc 3, 2011 /
 
Mekkora lehet a torzítása -80 dB-s szinten? Bár a választ kérlek ne ide írd, hanem az erősítő összehasonlításos topicba, mert ott jobb a témát tovább vinni.

Azzal nem tudok egyetérteni, hogy kis kivezérlésen nem romlanak a D osztály tulajdonságai, hiszen egyre rosszabb a felbontás, kénytelen romlani.
(#) ethosz2 válasza highand hozzászólására (») Márc 3, 2011 /
 
Nem rosszabb a felbontás, ha analóg a vezérlés. Inkább egyre kevésbé torzul a négyszög vivőjel kis kivezérlésen, ezért annál lineárisabb az erősítő. Nem a PCM (digitális) erősítőt ajánlgatom B-osztály helyett. Azt nem is egyszerű amatőr módon kivitelezni.

Sima rezonáns analóg PWM végfokokról lenne szó. Itt nincs "felbontás", ami romlik a kis kivezérlési szinteken. Itt inkább a tápfesz-hez mért 80% fölötti kivezérlési szinten jönnek a problémák, viszont kis kivezérléseknél működnek a legkisebb torzítással.
(#) ethosz2 válasza highand hozzászólására (») Márc 3, 2011 /
 
Értem, hogy mi a problémád, de az csak digiális erősítőknél lép fel. A PWM moduláció igaz, hogy diszkrét értékű vivőt használ, de nem diszkrét idejűt és ezért lehet az átvitel folytonos felbontású (tehát szűrés után nem lépcsősek lehetnek a kimeneti feszültségértékek, hanem bármilyen értéket felvehetnek). A digitális erősítőnél viszont az idő is diszkrét (igazából az egy 1-bites D/A konverter, ami közvetlenül a hangsugárzót hajtja meg) ezért van "felbontása", ami miatt pontatlan lesz a kimeneti feszültség kis kimeneti jeleknél (kvantálási hiba, véges értékű felbontás). De mint mondtam, a PWM modulációnál ha az időtartományt nem diszkrétre választjuk, akkor folytonos (teljesen analóg) "felbontású" kimeneti jelhez jutunk, mivel a folytonosan tologatjuk a négyszögjelek szélességét az időben, hiába diszkrét a vivő értéke.
(#) highand válasza ethosz2 hozzászólására (») Márc 3, 2011 /
 
Őszintén szólva én nem tartom az általad hozott kapcsolást tiszta B osztálynak, hiszen a tranzisztorok elő vannak feszítve, ha csak kisebb mértékben is, de be van tervezve a nyitófeszültség a 3 db diódával. Igaz diódák nélkül is elég jó eredményt adott rá a szimuláció.

Azt a kis DC-t a kimenetről el tudod tüntetni?

Ilyen kapcsolás tényleg százával került kidolgozásra az elmúlt időkben, bár a Quad elv nélkül.
(#) highand válasza ethosz2 hozzászólására (») Márc 3, 2011 /
 
Ja, értem már. Mekkora maximális frekvenciájú vivőről van szó?

Egy gyakorlati kivitel esetén.
(#) ethosz2 válasza highand hozzászólására (») Márc 3, 2011 /
 
Nem folyik nyugalmi áram, tehát B-osztályú. De még nyitófeszültség alatt van az előfeszítés, tehát igazából C-osztályú, valóban nem B-osztályú, szigorú értelembe véve. Ahhoz 4 dióda kellene.
(#) highand válasza ethosz2 hozzászólására (») Márc 3, 2011 /
 
Így igaz, ahogy írod.

Igazán nyithatnál egy topicot a PWM erősítődnek, érdekelne sokakat. Engem mindenképpen.

Jó sok tömbvázlatot kérünk.
(#) ethosz2 válasza highand hozzászólására (») Márc 3, 2011 /
 
Gyakorlatban 200Khz már elég a hangfrekvenciás átvitelre. De a D-osztályban nálam nagyobb szakik is 300Khz-nél nagyobbat feleslegesnek tartanak. Az enyém most 220Khz-ról ketyeg. Mindenesetre a vivő ha már 10x nagyobb a modulálójelnél, az elvileg tökéletes átvitelt eredményez (elvben már a legmagasabb moduláló frekvencia 2x-ese is elég lenne, de gyakorlati problémák miatt minimum 10x-es értéket használnak).
(#) ethosz2 válasza highand hozzászólására (») Márc 3, 2011 /
 
Van ám egy 40 oldalas PWM erősítős topic, ott van az enyém is. Igaz a teljes rajzot nem készítettem még el, de remélem jut rá majd időm. Például az UCD nevű teljesen diszkrét végfoknak van rengeteg változata, az nagyon jó kis végfok, hangra is, működésre is. Igaz, hogy szabadalom védi, de nyilvános. Első ránézésre egyszerű kis kapcsolás filléres alkatrészekből, de zseniális.
(#) highand válasza ethosz2 hozzászólására (») Márc 3, 2011 /
 
Tömbvázlatot akarunk, tömbvázlatot akarunk...
(#) ethosz2 válasza highand hozzászólására (») Márc 3, 2011 /
 
A DC szintet egyszerű eltüntetni belőle:

A differenciálerősítő mindkét bázisát DC szempontból egy-egy 50Kohm zárja le. Elvileg nem lehetne így DC a kimeneten, de ha van egy kicsi, akkor azt a bemeneti lezáró 50K-val lehet kitrimmerelni, ha nagy van (az mondjuk már furcsa lenne), akkor azt az áramtükör egyik emitter ellenállásának a változtatásával.
(#) highand válasza ethosz2 hozzászólására (») Márc 3, 2011 /
 
Ezt tudom én is, de ha nem direkt csatolom a generátort, akkor a szimuláció szerint kiakad a kimenet valamelyik tápra. Legalábbis a Tina-val.

Feltennél egy rajzot ami AC csatolt és nincs DC a kimeneten?

Szimulálnám a kis jelű viselkedését az erősítődnek.
(#) ethosz2 válasza highand hozzászólására (») Márc 3, 2011 /
 
Hát elé raksz egy csatoló kondit és rendbe kéne jönnie. Ha ettől kiakad tápra azt nem igazán értem, mert nekem szimulációra nem csinált ilyet. Meg hát a valóságban sem nagyon kéne neki. Valamit ott a tinával kéne csinálnod szerintem. Mondjuk én nem szeretem a tinát, nem is használom, nincs benne rutinom.

Itt van a PWM végfok szimuláció közben. Van benne pár többlet alkatrész, ami a valódi alkatrészek kapacitásai-átmeneti ellenállása miatt kerültek be. A valódi kapcsolásban a két ideális kapcsoló helyett egy IR2110 fet meghajtó IC van, meg két FDP3652 fet. De nem egy bonyolult rajz egyébként.
(#) highand válasza ethosz2 hozzászólására (») Márc 3, 2011 /
 
Biztosan jó a rajzod?

Mert rendkívül érdekes volt első pillanatban is. Egy invertáló erősítő, amely látszólag pozitív visszacsatolásban van, de azzal, hogy a bemeneti differősítő a lavina letörésbe van kényszerítve (piszok melegek lehetnek azok a kis BC-k) végül is kikényszeríthető a differősítő belső tagjának emitterben való vezérlése - tehát a bemenetek invertálási tulajdonságai felcserélődnek.

Viszont ez csak kizárólag ideális generátor és DC csatolás esetén működik, hiszen a bemeneti impedancia minimális lesz. De ez is csak akkor működőképes, ha az áramgenerátort 12V-os előfeszítést kap. Az nem lehet, hogy nem látszik a tizedes vessző, mert a számok közel vannak, ha lenne egy vessző messzebb lennének.

A másik lehetséges megoldás az, hogy a bemenetek funkciói olyanok, amilyennek lennie kell, ebben az esetben viszont a rajz rossz, mert a differősítő külső, tehát baloldali tranzisztoráról kell továbbvezetni a jelet, tehát látszólag sem lesz pozitív a visszacsatolás. Ebben az esetben tényleg 1,2V kell az áramgenerátorokhoz.
(#) ethosz2 válasza highand hozzászólására (») Márc 3, 2011 /
 
Márpedig az 1,2V kell hogy legyen. Ez a képernyő fényképező program nem a legjobb. A kapcsolást évekkel ezelőtt készítettem és nem ez volt a végső verzió. Ez csak amolyan nézzük meg, hogy mit csinál kategória. A végső rajzot nem találtam meg, de az előbbi is prímán működik a szimulátoron. 12V-al nekem is kiakadt természetesen, gondoltam, hogy ezt nem vetted észre, azért írtam.

Egyébként, most, hogy nézem, ténylegy s...r a rajz..
(#) ethosz2 hozzászólása Márc 3, 2011 /
 
Volt egy másik rajzom, ami 20Hz-20Khz-ig 0.001% alatti torzítást produkált egy másik programmal. Ezen nincs torzításmérő, ezért lehet hogy nem optimális a rajz. Mindenesetre kijavítottam. Már az emlékeim is elvesztek, hogy is kell egy ilyet méretezni. Évekkel ezelőtt volt...

A rajzot javítottam:

CD amp.gif
    
(#) highand válasza ethosz2 hozzászólására (») Márc 3, 2011 /
 
Azért még valami kompenzálás kéne a követők előtti tranzisztorra. Nekem 30pF-el már stabil a szimulációban, kemény túlvezérlésnél is.
(#) ethosz2 válasza highand hozzászólására (») Márc 3, 2011 /
 
Az lehet. A komolyabb rajz egész más volt. Komplementer szimmetrikus és a vége AB osztályba ment. A Quad féle elv levitte a 20Khz-en lévő 0.005% THD-t 0.001%-ra.

Az mese, hogy a quadban a B-osztályú végfok minden hibáját kijavítaná az elv. Már a szimulációkban is látszott, hogy a torz áram, ami a nagyjelű meghajtót terheli növeli a torzítást. Alapból olyan marha nagy a negatív visszacsatolás, hogy önmagában az okozza az alacsony THD-t. A Quad féle elv csak egy egészen picit tovább javít rajta, olyan -12dB-t, vagy annyit se. Szóval nem egy akkora csodaszer ez, mint ahogy Sípos beállítja.

(Olyan a Quad tényleg, mint egy autó kocka kerekekkel, csak marha jó a lengéscsillapító. )
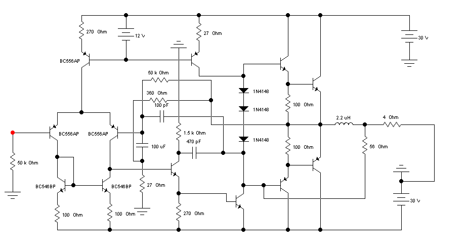
(#) skylooker válasza highand hozzászólására (») Márc 3, 2011 / 6
 
A B osztálynál maradva, találtam egy rajzot. Bevallom, még csak nem is szimuláltam, nem tudom milyen.
(#) ethosz2 válasza skylooker hozzászólására (») Márc 3, 2011 /
 
Ja hát igen ezt integrált áramkörökben elég elterjedten használják is.
(#) highand válasza ethosz2 hozzászólására (») Márc 3, 2011 /
 
Ne ezzel teljesen egyetértek. A brutális visszacsatolás miatt alacsony a torzítás a második fokozatában. Az első pedig egy IC-s sima erősítő.

Tudod mi a legszebb az egészben? Hogy pont azok zengzedeztek a leghangosabban a Quad-ról, akik egyébként elmondták, hogy mennyire nem jó az erőteljes visszacsatolás, az IC-s fokozatoknál pedig csak az ördög feketébb...Egyszerűen nem látták át a kapcsolást.
Következő: »»   1 / 5
Bejelentkezés

Belépés

Hirdetés
XDT.hu
Az oldalon sütiket használunk a helyes működéshez. Bővebb információt az adatvédelmi szabályzatban olvashatsz. Megértettem