Fórum témák
» Több friss téma |
Még olyannal találkoztam, hogy nagyon elszennyeződött kommutátor esetén, a réz bronz szén stb por beül a kommutátor szeletek közé, és kb zárlatba megy a motor. Nézd meg a modelled, ha szükséges, takarítsd ki. Normális H0 motor full terhelésen, lefogva max 600mA -t ehet, míg elszennyeződve 2.5A -t is fel tud venni.
Továbbá (szerintem!) digit üzem esetén le kell szedni minden szűrő kondit és tekercset is a motorról.
Az Öregem H0 mozdonyában próbáltuk a Merget. Abba egy gyári (nem tudom milyen fajta) dekoderrel ment a mozdony szépen (azóta is megy), de a merg-el nem. Az Én TT-s öreg modonyomban a merg remekül szuperál a nanox kp.-al. Majd megmérem az áramokat mert azt még nem csináltam (valamiért kimaradt, pedig avval szoktam kezdeni). Most csináltam az Öregemnek egy Boostert a Minibox-hoz ott mértem áramot, a gyári dek-el a csörgő 260mA vett fel teljes terhelésné vill. nélkül.
Sziasztok!
Utánépítettem egy merg 13 dekóder. Remekül működik, csak a lassú menetben rángat. Probálkoztam a szabályzáshoz kapcsolódó paramétereket állítgatni a leírás alapján sikertelenül. http://www.merg.org.uk/resources/dec133%7E1.pdf A rángás csak akkor szűnt meg, amikor a terhelés szabályozást kikapcsoltam. Azt szeretném megtudni, hogy nektek kellett-e módosítani a paramétereket az egyenletes lassú futáshoz? köszi
Az biztos hogy hangolni kell minden modellhez. Milyen mozdonyba építetted ? Motorról leszedted a szűréseket ?
A kapacitásokat igen a soros tekercset még nem szedtem ki, de kiveszem azt is. A modell egy PIKO taurus, hobby széria.
Nekem csak ROCO mozdonyaim vannak, bátyámnak raktam már be BRAWA és TRIX gépbe is. Mindegyikben be lehet hangolni, szóval kitartás, és kísérletezés kérdése.
Nemárt kicsit tisztában lenni a PID szabályozó működésével. Rángatás esetén szerintem nagy túllövések vannak, a doksiban megadott alap gain értékek túl magasak (...szerintem...) . Érdemes alacsonyabbról indulni, pl 0x20 -ról. Mindig csak 1 értéken változtatni, és figyelni a hatását, előbb utóbb menni fog az. Előfordulhat persze néha, hogy mondjuk gyönyörűen kúszik a mozdony alacsony sebességgel, nagyobb tempónál meg rángat. Ekkor valami kompromisszumos beállítást kell keresni. Vadi új gépeket érdemes lehet még bejáratni a hangolás előtt, finoman menjen mindkét irányba.
Köszi szépen!
Azóta sikerült az összes váltóhoz legyártanom.
Sziasztok!
Elkészítettem egy merg alapú dekódert is. Tökéletesen működik. Egy kérdésem lenne ezzel kapcsolatban. Ismertek valami adaptert, vagy foglalatot amibe smd pic-et lehet tenni? Kicsit nyűgös nekem minden íráshoz vezetékeket forrasztani a pic-re. Esetleg nem tud valaki valami pickit2-höz való próbapanelt amibe behelyezhetők az smd kivitelű pic-ek?
A terhelésszabályzást kell kisebbre venni. Piko gépeknél jellemző jelenség a "bakugrás" .
CV 10 ha jól emlékszem. Ennek értékét kell csökkenteni. Próbálgatni. Akár egyesével lefelé. Tap: A bakugrás meg fog szűnni, de a vonóerőből is veszíteni fog a gép egy kicsit.
Tegnap csináltam még 2 darabot bár már nem volt energiám PIC programozni az még vár magára. A harmadik darab az meg a legelső prototípus. Ha lesz időm csinálok majd 1 rövid videót is róla.
Sziasztok!
Valaki építtet már LENZ BM2 modulhoz hasonlót? Szeretnék építeni egyet de nem nagyon találtam kapcsolásit, nyákot hozzá. Ha valaki tudna 1 kapcsolást akkor nagyon hálás lennék ha megosztaná velem Üdv:kofi
Sziasztok!
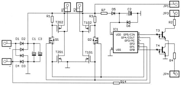
Olyan problémám van, hogy megépítettem a loco dekódert, de nem működik. Egyelőre a dcc packet-eket egy pic18f452-es produkálja amit ellenőriztem a showdcc programmal és jó. A Proteus szimulátorával szintén jól működik. A dekóderbe a jo-smd.hex fájlt égettem be. A kapcsolást sokszor átnéztem hibát nem találtam a pic12f629 megkapja az 5.2V-os feszültséget, a 3-as lábon megjelenik a packet jelsorozat ennek ellenére nem működik. Viszont azt tapasztaltam, hogy az 5-ös illetve a 6-os lábon amik a pwm jelet állítanák elő a híd kapcsolásnak lebegnek, nem nulla vagy 5v a feszültség hanem változik, hol 0,6v -3,6v pedig itt digitális jelnek kellene lennie, ezt oszcilloszkóppal is ellenőriztem. Nekem az a benyomásom, hogy a pic el sem indul, próbáltam egy másik pic12f629-el is sőt az elsőből újra kiolvastam a hex fájlt egy pickit2 programozóval minden rendben történt tehát a pic-ek jók lehetnek nem gondolom, hogy mindkettő hibás lenne. Ha valaki tudna jó tanáccsal szolgálni azt megköszönném, már 2 hete ezzel szenvedek, de nem akar működni.
Szia!
Én ugyan PIC-ben nem vagyok otthon, de ATMEL esetén előfordulhat, hogy az órajel beállítása nem megfelelő. A rajzon nem látok kvarcot, tehát gondolom belső óráról kell mennie. Esetleg nézd meg, hogy a PIC valóban belső órajelre van-e programozva? (Vagy nagy butaságot mondtam, mert ezeknél a 8 lábú PIC-eknél nincs is külső órajelre lehetőség?)
Köszönöm a választ, egyáltalán nem butaság amit írtál a pic belső órajelről 4mhz kellene, hogy működjön. Lehetne külső órajelre is kapcsolni, de ebben a kapcsolásban belső órajelről működik. A pic-ben van egy osccal nevű regiszter amely az órajel finomítására szolgál. A gyártó a RAM
terület utolsó byte-ra beírja az adott pic frekvencia korrekció értékét. Arra én is gondoltam mivel nem pont 5V-ról működik ebben a kapcsolásban mivel egy zéner dióda állítja be a tápfeszültséget, ezért próbálkoztam a packet-ek időzítésének a módosításával is, de ez sem jó. Szerintem nem indul be a belső órajelről, de nem tudom, hogy miért, és két pic közül egyik sem? képtelen vagyok kitalálni, hogy miért. Másoknál tökéletesen működik, ezt nem értem.
A szimulátorba berakva a dekóder picet ott működik ?
Ez tényleg elég egyszerű darab, gond nélkül kéne mennie. Amúgy tesztelni én a lámpa fel-le kapcsolgatással szoktam.
Kipróbáltam szimben, minidcc vel. Mekem működik, és valóságban is megépítettem annó, úgy is ment.
Talán célszerű lenne tényleg bekalibrálni pk2 vel az órajelét a 629 -nek, és ujra betölteni a hexet, ügyelve, nehogy elrontsa a kalibrációt. (utolsó programszót kell figyelni ha igaz) Esetleg saját kis tesztprogit irni picbe, ami lábakat kapcsolgatja, és megnézni, hogy működik-e eggyáltalán az a pic.
Köszönöm szépen a tippet. Meg fogom nézni a a napokban.
Köszönöm a válaszokat. pickit2-vel az órajel kalibrációt mindig megcsináltam. Viszont a saját kis tesztprogrammal történő kipróbálás jó ötlet. Köszönöm szépen a tippeket.
Sziasztok !
Ma gondolkoztam 1 kicsit Építettem egy Paco PAN-Sound sorompó vezérlőt ( Bővebben: Link )És arra gondoltam természetesen saját felhasználásra magyar fényjelzőhöz kicsit módosítanám a kapcsolást meg a programot. A 8 lábra jönne egy 1,2k R meg BC337 T. meg lehetne oldani. Már csak a Pic-el vagyok gondba programozást még csak most tanulgatom. Ha valaki tudna segíteni ebben nagyon hálás lennék. Végül is csak azzal kéne kibővíteni a programot ,hogy amikor nem villog a tilos akkor a fehér villogjon.
Sziasztok! sajnos nem működik a loco dekóder a kimeneteken nem stabil 0V vagy 5V található hanem változik, de kb: 1.3V körül mérhető. A lidi-javított.asm fájlt fordítottam le hex-re a konfigurációs _INTRC_OSC_NOCLKOUT-ot átállítottam _INTRC_OSC_CLKOUT -re igy a 3-as lábon tudom mérni a 1/4 frekvenciát ez 1010256HZ-re adódik tehát a pic működik viszont a kimenetek így is lógnak. Most már tényleg tanácstalan vagyok több mint egy hete szenvedek vele sikertelenül. Beégettem a fórumon közzétett jo.hex, jo-smd.hex stb fájlokat is de ugyanez a helyzet, több pic12f629-el sem változott a helyzet.
Nem szeretném feladni, de már a határán vagyok ha tud valaki jó tanáccsal szolgálni szívesen venném. Köszönöm.
Roco multimause-t használsz?
Azzal nekem sem akar működni. Kivéve, ha beállítod a kézivezérlőben a 14 fokozatú üzemet. Jahh igen. Sajnos így is csak megy - nem megy van ... Mindenféle más digi rendszerrel működik, de nálam a roco-val nem. Próbáltuk Lenz-el , paco félével és megy.
Szia én nem Roco multimause-t használok hanem egy pic18f452 állítja elő a packet-eket, amelyet ellenőriztem a showdcc programmal. A problémám nem csak az, hogy nem működik a dekóder hanem a pic12f629 kimeneti lábai nem stabil digitális jelet produkálnak, sajnos köztes 1.3V körüli feszültséget, ez nem normális. Tehát olyan mintha a pic-ben lévő program el sem jutna odáig, hogy a tris regiszterek beállításai érvényesüljenek ezáltal lebegnek a lábak. A fórumon javasolták, hogy egy kis programmal teszteljem a pic-et ez azt csinálja, hogy másodpercenként ellenkezőre állítja a kimeneteket, gond nélkül működik. Tehát nincs lógó kimenet. Sajnos itt tartok.
Mellékeld már légyszi a showdcc screenshootot, vagy esetleg egy komplett proteus szimet a te vezérlődről .
Szia! Mellékelem a proteus szimulációt és a programokat remélem minden benne van. Közben ahogy próbálgattam a szimulációt, néha eltűnik a digitális kimenet a pic12f629-ről, csak újra indítással áll helyre.
Nu, kicsit ránéztem. Szimben működőnek tűnik nekem a dolog. Az mondjuk nem egészséges, hogy esc -re nekiállsz kupac 1-est küldeni. Akkor inkább küldj idle packetet. A 14 preamble is lehet hogy kevés picit, lehet az 15 16 is.
Milyen órajelen kell mennie ennek a 18F nek ? Valoban csak 12Mhz ? Mert szimben annyi van beállítva, de a delaynak, a C forrásban meg 20Mhz van megadva órajelnek. Ez kicsit kusza. A kimenet meg azért nem stabil, mert ha sebességet állitasz be, akkor ugye pwm jelet ad ki, amit multiméterrel nézve kapsz 0 és 5 közötti értéket, a kitöltési tényezőtől függően. Ezért is célszerűbb lett volna a világítással, funkcio packettel tesztelni, és nem a motorkimenettel. Valóságban összerakva nem működik ? A showdcc ről mutass már egy képet, miközben tesztelsz.
Sziasztok! Nem akarom elkiabálni, de úgy tűnik működik a dekóder. Sajnos elkerülte a figyelmemet az a mellékes részlet, hogy ha nincs utasítás packet akkor idle-ket kell folyamatosan küldeni. Ilyen apróságon buktam meg, de most már megtanultam. Köszönöm a jó tanácsokat mindenkinek leginkább LIDI fórumtársunknak.
Örülök hogy megy. Idle packetet igazából nem szükséges küldeni. A legjobb az, ha folyamatosan ismétled minden mozdonynak az aktuális parancsot. De ha csak 1 mozdonyt vezérelsz, akkor célszerű berakni minden ugyanannak a mozdonynak szóló packet közé 1-1 db idle packetet, hogy legyen ideje feldolgozni az előzőt.
Pl mindidcc esetén négy mozdony van, így ott így néz ki: seb packet 1. mozdony seb packet 2. mozdony seb packet 3. mozdony seb packet 4. mozdony func packet 1. mozdony func packet 2. mozdony func packet 3. mozdony func packet 4. mozdony
Szia! Köszönöm az újabb fontos információt. Ma teszteltem a dekódert tökéletesen működik, el sem hiszem a sok kudarc után. Először a booster-t opto csatolóval leválasztottam a vezérlőröl, de ez nem jött be mivel a frekvenciát nem tudta átvinni, annak ellenére, hogy a katalógus szerint 50Mhz-et bír.
Így kihagytam és tökéletesen működik. Még egyszer köszönöm. |
Bejelentkezés
Hirdetés |











