Fórum témák
» Több friss téma |
Fórum » NYÁK-lap készítés kérdések
A témában nincs helye a nem szakmai indíttatású vitáknak, ezért a szabályszegést elkövetők azonnali figyelmeztetés nélküli kitiltásban, vagy némításban részesülnek. Ugyan így járunk el azokkal szemben, akik "blog"-nak nézik a fórumot. Ezt mindenki tartsa szem előtt!
Sok sikert neked is.
Csak szombaton tudok foglalkozni vele. Talán nem lesz gond a saját hőérzékelőjével. Ha mégis akkor egy diódával kísérletezek. Csak azt bánom, hogy egy szabályzót vettem. Igaz ez gyorsan korrigálható. Hátha betudok szerezni én is egy fénymásoló fixálót.
Vigyázz! Az "én" szabályzóm nem jó a" bóti" laminálóhoz ! Abban nem hőérzékelő van hanem hőkapcsokó ! ami azokban van az pattanóbimetálos hőkapcsoló (klixon)
A fénymásolókban pedig termisztor (hőellenállás)
Hali!
Az előmaratás peroxid-sósav oldattal is kivitelezhető? Erre vagyok berendezkedve, vaskloridot már régóta nem használok. Próbálta már valaki? A napokban szereztem be egy olcsó (10 Ft/lap) papírt, amely elég vékony, mindkét oldala félfényes és a Pátria forgalmazza. Nagyon jól vasalható, szinte áztatni is alig kell, de sajnos most először szembesültem tapadási problémával. Nagyon szép, hibátlan rajzolatot kaptam, retusálni sem kellett, de alattomos módon, a maratótálban elkezdte ledobálni a toner réteget, szinte egybefüggő darabokban, egy 13x21 cm-es panelen. Eddig Agfa 220g-os fényes injekt fotópapírt használtam, ahhoz nem kellett előmaratni, elég volt a finom smirgli papír is.
Ha diódát rakok helyette akkor az megfelel?
Szívesen venném ha segítenél a kivitelezésben. Előre is köszönöm a segítséget.
Szia!
Igen, én próbáltam és innentől rendszeresen használni is fogom a sósav-peroxid-os előmaratást. Nagyon jól tapad utána. A panelt bedobtam az oldatba, löttyintettem egyet-kettőt és máris kivettem, az egész 2s volt. Én is váltottam papírt, sajnos nem tudom mi neve, ez is elég vékony , mint egy sima A4 nyomtatópapír, ezt viszont 60Ft/lap áron adták. Nekem a laminálót kell még kicsit módosítani, jobban meg kell reszelnem, hogy a hengerek ne nyomják annyira a panelt. A vezérlést watt tervei alapján készítettem, köszönet neki érte!
Sajnos láttam már ilyet-is olyat-is, de az esetek többségében úgy van ahogy Frankye kollega írta.
Nemhiszem hogy jó lenne a dióda , de a hétvégén kipróbálom . Ha találnánk valamilyen beszerezhető alternatívát akkor gyári laminálókhoz is használható lenne a szabályzó .
Talán a kty 84 (éppen van itthon ) ma találtam a fiókban
kipróbálom avval mit csinál .
Szia! Ha a henger felületét méred vele akkor biztos jó mert az én laminálómban is olyan szenzor van mi nekifeszül a gumigörgőnek..
Sziasztok!
Olyan gondom van hogy a kémiai ónozó lejön a sávokról. Így télen a pincébe vegyszerezek mert nincs annyira hideg mint a garázsban, meg még picit melegítettem az ónozót hogy szoba hőmérsékletű legyen (grill sütő fölött kb 30 cmre tartottam és a sütő szinte alapjáraton ment). A lemezt fúrás után megcsiszoltam és egyik próbálkozásnál denaturáltszesszel másiknál sebbenzinnel töröltem át. Nagyon nehezen akar megtapadni a sávokon az ón több mint fél óra mire "normálisan" befedi. Hagytam 1 napot száradni de ha hozzá érek az ujjlenyomatomnál leválik róla az ón és a forrasztásnál sem viselkedik olyan jól mint a denszeszben oldott gyanta. De olvastam hogy a gyantánál meg átvezetések lehetnek. Ezért váltottam ónozóra meg a gyanta ragadt még a sokadik nap után is de ez sem jobb így hogy lejön. Meg nem is olcsó meg hamar fogy. Tud valaki valami jó megoldást ez ellen? Nagyon megköszönném! üdv Szaky27
Az lehet hogy a te laminálódban az van de most az a kérdés hogy az általam használt (régi NDK gyártmányú) analóg szabályzóhoz jó e . Egyébként ez egy 741 ic vel
valószínűleg komparátor üzemmódban készült szerkentyű .
Nálam egy egyszerű 555 kapcsolás van triakkal kapcsol egy optón keresztül..
Az ónozód kimerült.
Abban a pillanatban hogy ráöndtöd azonnal meg kell fognia. Már írtam, de a keresőt te sem használod. Tegyél pele pár gramm ÓnII kloridot, és jó lesz.
Én azért kísérletezek ezzel mert az én laminálómban jó
az eredeti fénymásoló szenzorral (és mert van még vagy 50 db itthon )
Szia
Az én tapasztalatom a kémiai ónozóval az hogy el kell felejteni. Már a működési elvével bajom van. Van akinek működik, de semmiképp sem nevezném profi megoldásnak (a gyártók sem véletlenül ónfürdőznek vagy galvánónoznak). Én azt a megoldást szoktam alkalmazni, hogy gyári flux-al lekenem az egész panelt, és pákával végigónozom az összes vezetősávot. Kicsit pepecselős munka, de az így felvitt ónréteg valóban ónozás és van vastagsága is. Nem fog lejönni, elrohadni, és forrasztható lesz. Nagyobb és bonyolult mintázatú paneleknél ez a dolog macerás lehet, ekkor a maratás előtti galvánónozást tudom javasolni. Fluxnak én az Alpha Metals SLS-65 típust használom, kb 2000ft egy liter, ez több négyzetméternyi panelra elegendő, és no-clean tehát a gyantával ellentétben nem kell mosogatni.
Köszönöm a válaszokat!
A galvánónozásról tudnál mondani valami bővebbet? Tudom hogy a google de ahány oldal annyi féle leírás.
Szevasztok!
Én is szeretnék NYÁK-ot laminálni, viszont sajnos nem tudom, hogy melyik gépet kellene vennem. A tescoban már nem lehet kapni amit többen átalakítottak (sem a váci úti, sem a soroksári tacskóban nincs ilyen gép, sőt egyáltalán lamináló gép sincs). Pedig ez szimpatikus lenne az elmozduló tengely felfogatás, és az ára miatt. Meg persze a könnyű átalakíthatóságáról már nem is beszélve. Van egy olympus gépem de ezt nehézkes lenne átalakítani, mert a két henger tengelye egymáshoz képest fix, ha nem muszáj nem akarok az átalakításokkal sokat kínlódni. Márka, típus tanácsokat szeretnék kérni. Melyik az ami még szintén bevált? A keret szokásosan low cost. Ha lehet akkor a tacsisra hajazó gép kellene, a már felsorolt előnyök miatt. A segítséget előre is köszönöm!
Első körben azt javaslom nézd végig Gulasoft videóját
Sziasztok nekem az lenne a kérdésem hogy miért van az hogy a nyákjaimon a gnd alámarr mindig egy kicsit a marató akkor is ha vasalás után befilctollazom? Bővebben: Link Amúgy tn mittudoménhanyas gyorsmarratót használok.
Nem csak a teliföldedet marja meg, hanem a vezetékeidet is, csak mivel vékonyabbak nem annyira látszik rajtuk. Toner baj szokott lenni, illetve lehet hogy a nyomtatód nem jó. Ennyit az olcsó vasalásos technikáról.
Ha nincs jó nyomtatód, jó tonerrel akkor vehetsz másikat, csak az meg nem annyi mint elvinni a nyomdába a filmet 350Ft/a4, fellaminálni egy dry fóliát, és akár napon, akár 3 uw leddel levilágítani a filmet. Ha jó a nyomtatód jó a tonered, jó a papírod, és jó a laminálód akkor lehet fotóhoz hasonló minőséget elérni, de még mindig nem láttam a vasalt mart verzióját annak a nyáknak amit felraktam, pedig a vasalás sokkal gyorsabb mint a fotózás, és olcsóbb is. Egyébként azon filózok, hogy ha galvánónozom a panelt, és a tonerport 200 fok körül megpróbálom felvasalni, az vajon nem lágyítja e meg a galvánón réteget annyira, hogy a elkenődjön a vasalás során?
A vegyi ónozással nincs semmi baj, csak nem kimerültet kell használni, és a galvánónozás fele annyira macerás mint pákával végigmenni rajta, és akinek nem vált be a vegyi ón, az a galvánt gyári minőségűnek titulálta. Jön a nyár, lassan a cnc-m is elkészül, majd kicsit kísérletezek a furatgalvánnal is.
Nekem a LIDL-s van, simán viszi a nyákot. nem kell reszelgetni. Sajna a hőfokszabályzás még nincs megoldva.
Hello
Szerintem az a baj nálad, hogy nem laminálod rá nyákra a fóliát. Nem is annyira a hő hiányzik neki, inkább az egyenletes nyomás. Az elején én is papírzsepivel simítottam rá a nyákra, de azt vettem észre, hogy a sűrű vezetősávok között ott tudott maradni egy nagyon pici levegő. Tehát nem tapadt föl tökéletesen. Na ezt szét is szedte az előhívó. Vettem egy teszkáós gazdaságos lap laminátort, (pont akciós volt 2500Ft), és minden átalakítás nélkül használom hozzá. Azóta semmi gáz.
Hát épp ez az zoleekám
hogy laminálom! Méghozzá a Tescós HOLAM-03-assal, amit direkt nyákozáshoz vettem.Először hidegen, aztán melegen laminnálom fel, sőt az egészet megelőzően gondosan rásimítom ujjbeggyel szinte mm-enként. Ennek ellenére úgy ahogy mondod, a sűrű vezetősávok közé mégis beszorul a levegő. Nekem nem szedi szét az előhívó, de irtózatosan ronda, hogy azokon a helyeken nem szép sima, hanem a "buborékoktól" érdes a felület.
Lehet hogy nem is a hőfokot kellene csesztetnem, hanem a sebességet lassítani. A kisebb fokozaton is néhány másodperc alatt átér a panel. Nagyon egyszerű fordszab. kellene.
Szia! Nekem is van ilyen gondom, igaz csak a nagy felületeknél, és a filc megoldja, de nekem nyomat gond van, már azon is látszik a festék hiánya, gondolom takarékos(HP6L). Nézted a nyomat fedettségét már? Bár sokra nem mész ezzel a válasszal, mert én is csak az okot tudom
Valami "jópofa" léptetőmotor kell oda, aztán hajrá. De ezt már jópárszor kitárgyaltuk itt
Előfordul néha, hogy a szélesebb sávok közepe "hiányos" kissé, de nem biztos, hogy a toner hibája.
Valószínűleg majd az lesz, de még motort is be kell szerezni és akkor már az Attila86 féle szabályzót kellene megcsinálni. Megint csak múlnak a napok és hetek lesznek belőle.
Most a Watt féle szabályzót tudnám leggyorsabban összehozni és nem kell most motort cserélni. Elég egyszerűnek néz ki és mégis spécinek. Nem utolsó sorban költséghatékonynak. Ha valaki tud még egyszerűbb és gyorsabb megoldást, ne kíméljen.
Sziasztok!
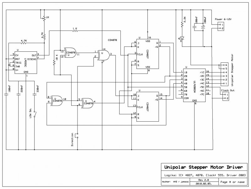
Lassan nekem is alakul a lamináló most már megvan a léptető motorom is már csak össze kell raknom! Bővebben: LinkIlletve teszek még fel egy pár képet egy egyszerű léptetőmotor vezérlésről unipoláris léptető motorhoz. |
Bejelentkezés
Hirdetés |




kipróbálom avval mit csinál .

hogy laminálom! Méghozzá a Tescós HOLAM-03-assal, amit direkt nyákozáshoz vettem.



