Fórum témák
» Több friss téma |
Fórum » Futófény
"4-es futófény" fejlesztése megállt? Kb. 25 évvel ez előtt lett készítve egy fényorgona-futófény. Az is 4db 220V-os égősort hajtott. Sajna beadta a kulcsot, kapcsolási rajz sehol, amúgy is egy alkatrésztemető. Ez a kapcsolás jó lenne, csak meg kellene oldani hogy a csatornák hozzáadását két nyomó gombbal +, - ban lehessen állítani. A régi kapcsolás tudta ezt.
Ha esetleg valaki tudna összehozni egy jó programozható kapcsolást akár PIC-el is, megköszönném. 4 csatornás nagyon megfelelne. Ha esetleg tud valaki ilyen kapcsolást, ne kíméljen. u.i.: fényorgona funkció nem fontos, csak a 4 csatornás futófény.
Sziasztok!
Csillagos égboltot készítettem gipszkarton állmennyezetbe 0.75mm-es átmérőjű PMMA optikai szálakból.Ehhez szeretnék még 2-3 hullócsillagot utánozó futófényt készíteni.A következő film kb 0:26 mp-től mutatja,azt a bizonyos hollócsillak effektust. Bővebben: Link Lényegében ez egy futófény,ami csak egyszer fut végig bizonyos időközönként(mondjuk 20-30másodpercenként) és ezt a ciklust folyamatosan ismétli,amíg áramot kap.A csillagos égbolt amit használok,az egy boltban megvásárolható készre szerelt termék,ami 12v-os adapterrel működik,amit a csillárkapcsolóval helyezek áram alá és vissza.Ezt a hullócsillag effektet is így működtetném 12v-os adapterrel.Én arra gondoltam,hogy valami Knight Rider-es futófény megoldás jónak tűnhet,persze úgy hogy csak egy irányba fut a fény,és amikor az utolsó fényforráshoz ért akkor megáll,és 20-30mp múlva újra végigfut.A fényforrások ledek lennének kb.5-10 db,amelyek végére ,mondjuk zsugorcsővel vagy ragasztóval rátoldanék kb 10db és 50cm hosszú PMMA optikai szálat,és ezeket az optikai szálakat fúrnám egymás után a gipszkartonba.(vonalszerűen,ahogy egy hullócsillag halad).Ezen dolog kivitelezésében kérném az építő ötleteteket,és segítségeteket,kapcsolási rajzok,leírások,képek.....,ha lehet akkor ne túlzottan bonyolult formájában.Én ugyan nem vagyok nagy penge az elkészítésében,de ha tudom hogy ezt a hullócsillagot hogyan lehet megvalósítani,akkor van egy jó barátom aki a kivitelezésben segít nekem.Várom a válaszokat,és elöre köszönöm a segítségeteket.Köszönöm.
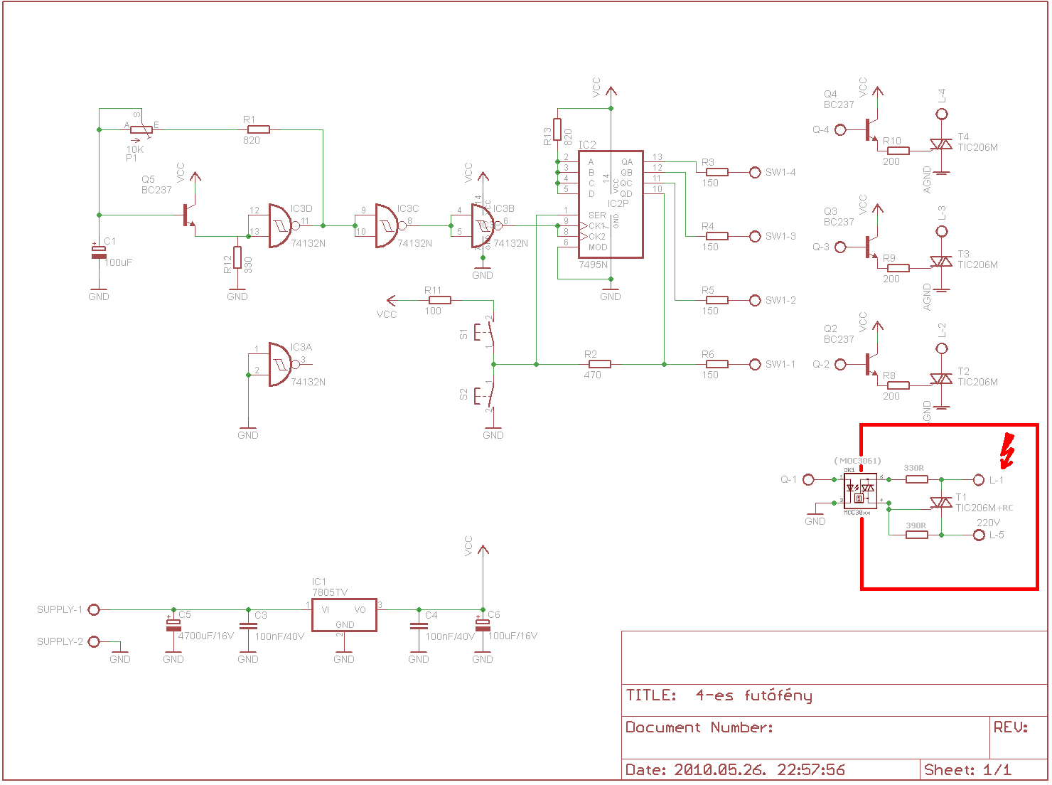
Véletlen nem ez a kapcsolás készült akkoriban el? Lásd fájlmellék.
Egy viszonylag egyszerű 4017-es kapcsolást tudok én elképzelni. Lásd mellék.
A "R" potenciométer a futási sebességet állítja. Az "E" és "W" potenciométerek a várakozás (RESET) idejét, míg a "D" és "S" potenciométerek a kitöltési tényezőt állítják be. Ezzel is növelve a véletlenszerűség látszatát. A tranzisztor báziskörébe tett RC az elhalványulást állítja be. Az áramkör NINCS TESZTELNE! Jó kísérletezést.
Régen láttam olyan gömb"fát" ami optikai szálakból állt a közös pont, ahol össze van fogva egy nyalábba ott van valami fényforrás.Lehet ha ezt szereznél ez volna a legegyszerűbb.
Ha 4017-tel csinálod szerintem határozottan fog ki/be kapcsolgatni a "csillag" ,nem szépen elhalványulva,mint a videón. Ha szép halványulósat akarsz akkor ezt a topicot ajánlom.Építesz 8-10 modult külön időkkel ,jól szétszórod a ledjeit ,biztos látszani fog a szabályosság ,de szebbek lesznek az átmenetek. Ha a 4017 mellett döntesz (egyszerű,ritkább ciklikusság) akkor ebből is kettő vagy több szebb lesz, a kimenetre viszont célszerű a Knight -tes futófény topicban található valamelyik kimenetbővítést megcsinálni. Ha csak szabálytalan villogást akarsz ,esetleg sima villogó ledből több is célravezető lehet.
Biztos hogy nem ez az a kapcsolás, mert az tényleg egy alkatrésztemető. Van egy nagyobbacska panel, arra van rádugva függőlegesen 3-4 másik panel. Igaz hogy fényorgona is, az több száz alkatrészből van összerakva.
Áttekinthetetlen. Köszi ezt a kapcsolást, ez már egy jó kiindulópont.
"Köszi ezt a kapcsolást, ez már egy jó kiindulópont." törölve.
Előrébb van egy elég jó kapcsolás, csak a választó kapcsolót kellene kiváltani két nyomógombbal a + és a - állításához.
A triak direkt vezérlése helyett célszerű nullátmenetes SSR-t alkalmazni. S ügy a bemenetet leválasztó illesztőtranszformátor is elhagyható.
Megéri 7812-vel stabilizálni a feszültséget. Mást nem kell változtatni az áramkörön.
Melyik kapcsolást találtad meg? ( Elég egy LINK is. )
Ebben a topikban a 10. oldaltól. Még Te tervezted hozzá az optocsatolót. Van benne egy isostat kapcsoló, 2 nyomógomb. Nekem nagyon nem érhető, hozzászólásokba belekeveredtem.
Az Isostat kapcsoló és a 2 nyomógombnak mi a funkciója? Irányváltást javasoltad IC-vel megoldani. A régi futófényemnél meglehetett csinálni, ha lassúra állítottam akkor egy nyomógombbal (+) lehetett variálni. Pl. 1_3_ csatorna működjön vagy 1-2-3 stb. A másik nyomógombbal (-) lehetett csatornát törölni. Ha mind a 4 csatorna aktív akkor természetesen folyamatosan világított a 4 égősor. Remélem azért meglehet érteni amit írtam. Bízom benne, hogy tudsz segíteni nekem a megoldásban.
Hello!
Pedig elég egyszerű lelkületű dolog.. - Az izostat kapcsoló a futás irányát változtatja meg úgy hogy felcseréli a 4-1 és 3-2 kimeneteket. De ez egyszerűen kiváltható, az LS244-es ICvel. Ekkor nem kell a többáramkörös kapcsoló, hanem elég egy egyáramkörös is. (U1a kaput hozzá még inverterként használva) - Alapvetően az áramkör egy Shift (toló) regiszterből áll, amit az ütemjel léptet, aminek sebességét a P1 poti állítja be. - A két nyomógombbal visszük be az adatot a Shiftregiszter bemenetére. Ha megnyomjuk S1 nyomógombot, mikor egy ütemjel érkezik, akkor bebillen az első QA kimenet, majd elengedjük, akkor a következő ütemeknél, ez a magas szint körbejár (tehát a következő ütemnél csak a QB lesz magas, ezt követő ütemnél a QC, majd a QD. Amikor ez a jel kilép a regiszterből, az R2-ön keresztül visszajut annak bemenetére. Tehát a bebillentett QA szintje, szépen körbe-körbe jár. Ha két ütem ideig nyomjuk meg az S1 gombot, akkor két kimenet magas szintje fog körbe-körbe járni. És így tovább.. - S2 nyomógombbal törölni lehet egy-egy magas szintet, ha éppen pont a R2-őn éppen az érkezik a bemenetre. Ha nyomva tartod az S1-et, akkor négy ütem után, minden lámpa ég. Ha az S2-őt, akkor négy ütem után természetesen minden sötét lesz. Nos szerintem ez éppen az, amiről Te is beszéltél.. üdv! proli007
Köszönöm a segítségeteket,kipróbáljuk,kísérletezünk
Hello!
Köszi a magyarázatot, ebben a felállásban tényleg az amit keresek.
Halli
Valaki építette-e meg ez a futófényt?Ha igen akkor kérdés,hogy megy-e?Vagy csak hibás a rajz?Én kétszer építettem meg univerzális nyákra(tuti,hogy jól kötöttem össze) Előre is köszönöm a segítségeteket.
Azt hittem már megjavult.A hiba jelenség ?
Hello mindenkinek!
Abban kérném a segítségeteket, hogy a mellékelt kapcsolást kibővíteném több led-del, ha lehetséges. Sajnos nem tudom hogy fogjak hozzá! Előre is köszönöm a segítséget. Üdv: Krisztián
A bővítési igény módja? Hosszabb futófényt akarsz (nem 10 hanem mondjuk 18 hosszút.) ,vagy az egyes kimenetekre több ledet.(ha igen mennyit és milyet?).
Nem oldódott meg a probléma szerintem nem jó a rajz.
Csak a hibat kellene megtalani
Hosszabb futófényt szeretnék 27 leddel (piros smd ledek).
egy kimenetre kettőt kötnék azaz összesen 54 ledet kötnék be, persze csak ha van rá mód.
Ha a leírt jelenséget produkálja
Idézet: Akkor szerintem a rajz jó.Ha mégsem bízol benne építsd meg ezt.(egy leddel 5V ról is működik) „Megcsináltam működik csak az utolsó 5 fut és a többi halványában villog és a harmadik erősen villog” Ha hibát akarsz keresni akkor egy ledet polaritáshelyesen ,soros 470 ohm ellenállással köss az 555 kimenetére ,ha ez szépen villog akkor mehetünk tovább.A 4017 kimeneteiről köss le mindent (az összesről) és ezzel a ledes "próba" áramkörrel látnod kell az egyes kimeneteken a villogás ütemének kb 1/10 részével felvillanó ledeket.Ez után már csak a kimenet tesztje marad hátra.A 4017 kimenetére menő tranzisztor bázisát kikötve a hozzá tartozó led sötét ha +ra kötöd a bázist akkor a led világít. Esetleg milyen tápegységet használsz hozzá? Kipróbálhatnád 3-4 sorba kötött ceruza elemmel,rövid vezetékkel is.
Hello!
A kapcsolás jó, így "a hiba az Ön készülékében van"! Ahogy Proba is írja, vizsgáld meg a tápot, elég szűrt-e. És hogy a 4017 15-ös lába, nem lóg-e a levegőben, vagy 13 és 15 nem ér-e hozzá valamihez.. üdv! proli007
( Jó esély van rá hogy a kísérletezésbe belehalt a 4017.
)
Szia! Két lehetőség van arra, hogy a 4017-es számláló lépésszámát kiterjeszd. Az egyik a kaszkád kapcsolás. Lásd mellék. Így szinte végtelen lépésszámig kibővíthető a számlánc. Kicsit alkatrész temető ez az elrendezés, de cserébe egyszerű a LED-ek rákötése.
Másik lehetőség (100 lépésig ), hogy a két 4017-es kimenetein mátrixba kel kötni a LED-eket. Lásd PL: _50-lépéses_futófény_ vagy _25-lépéses_futófény_. Ugyan 2db 4017-essel meg lehet építeni akár 100 lépést is, de az egyik IC kimenetét invertálni kell a helyes működéshez. S a LED-eket mátrix kötése kicsit bonyolultabbá teheti a nyáktervet.
Köszönöm a segítséget!
A kaszkád megoldással próbálkozom, hála Istennek ez az ic nem túl drága, így nem gond ha többre lesz szükség. Üdv: Krisztián
Üdv!
Lenne még egy kérdésem: Mondjuk hogy dot-módba állítom az ic-ket, hogy tudnám elérni hogy a léptetést követően lassan aludjanak ki a ledek? (tranzisztor +kondi?, vagy ilyesmi) Előre is köszi!
Igen. Tranzisztor + kondenzátor a legegyszerűbb. Egy _kapcsolást_ már kipróbáltunk, s nem volt rossz a _végeredmény_. Egy fokozatot építs meg potenciométeresre és állíts be úgy, hogy neked megfeleljen. A potenciométer értékét mérd meg és annak az értékével építsd meg a többi kimenetet. Így kicsit csökkenthető az alkatrészköltség és a potenciométerek sem fognak értékes helyet elfoglalni.
Persze a végletekig le lehet egyszerűsíteni a kapcsolást...
Köszi a gyors választ!
Nekifogok kísérletezni , ha sikerül megvalósítaniigen tetszetős lesz a végeredmény... Üdv: Krisztián
Örülök, hogy sikerült ötletet adni.
Halli
Volna egy kis kérdésem.Az állábi mellékletben található futófény kapcsolási rajzon a - kivezetésen van egy kis nyíl fölfele és 7-es számmal van megjelölve.És a + kivezetésen van egy nyíl lefelé az 14-es el van jelölve.A kérdésem:hova járnak.(én az ic lábaira gondoltam).Minden segítséget köszönök.És ha valaki tud még valamilyen egyszerű futófényt 4017-es 555-el akkor megköszönném. ÜDV Gellért Futofeny
Ennél a kapcsolásnál a 4093-hoz tartozik. Lehet hogy a Te kapcsolásod ebből származik.
|
Bejelentkezés
Hirdetés |









Előre is köszönöm a segítségeteket.

Csak a hibat kellene megtalani
) 
, ha sikerül megvalósítani


