Fórum témák

» Több friss téma
Fórum » TDA7294 végerősítő
 
Témaindító: Dióda, idő: Ápr 17, 2006
Lapozás: OK   244 / 611
(#) reloop válasza Bassmester hozzászólására (») Márc 14, 2011 /
 
Féltem pedig, hogy valakit megharagítok a plagizációval.
(#) Bassmester válasza Alkotó hozzászólására (») Márc 14, 2011 /
 
Na itt a konkrét útmutató. Ez a 6 db kép, többet mond 600 szónál
(#) bobz válasza Alkotó hozzászólására (») Márc 14, 2011 /
 
Megkerdezhetem hogy miert nem hasznaltal termopasztat? (vagy csak a prezentacio miatt nem tetted?)
(#) Bassmester válasza bobz hozzászólására (») Márc 14, 2011 /
 
Szilikonlaphoz nem feltétlenül kell paszta, de ennek feltétele a hibátlan, sík felület. Nem árt a tönköt és a bordát finoman "összecsiszolni". Az IC és a tönk közé jó ha raksz pasztát.
(#) bobz válasza Bassmester hozzászólására (») Márc 14, 2011 /
 
Koszi.
Nekem atlatszo szlikonlapom van. Gyarilag ment a bordahoz. Az eredeti tonkok nem joak, mert azzal tranyokat fogattak fel, ezert kel sajatot csinalnom.
Igy nezett ki gyarilag a huto. egy radiotechnika U101-es erositobol valo.
(#) Bassmester válasza bobz hozzászólására (») Márc 14, 2011 /
 
Az az átlátszó cucc, nem valami bizalomgerjesztő dolog... ha van rá mód, használj rendes szigetelőket.
(#) bobz válasza Bassmester hozzászólására (») Márc 14, 2011 /
 
Hat nalunk nem tudom hogy kaphato e. Amugy is eleg szep ara van a szilikonnak. Ez gyarilag van rajta. Mikor szetszedtem az atlatszo valami olyan volt mintha olajjal lett volna bekenve. Az Oroszok a tranyok ala is ilyet raktak regen.
(#) Gyozo92 válasza reloop hozzászólására (») Márc 14, 2011 /
 
Á, szép kivitelezés! Azért azt a bordát két híd hajtása alatt bőven ventilátorozni kell. Az én trafóházból szerzett sínemmel ehhez képest olyan otrombának tűnik.
(#) david91 hozzászólása Márc 15, 2011 /
 
Köszi mindenkinek, így már értem!
(#) bobz válasza Alkotó hozzászólására (») Márc 15, 2011 /
 
Koszonom szepen!
A te nyakodat csinaltam meg.
Elneztem a kapcsolasi rajzot es ezert 2A-es biztositekokat vettem. Szerinted birni fogjak?
(#) peter1995 válasza bobz hozzászólására (») Márc 15, 2011 /
 
Szerintem bírják max zárlat eseténhamarabb elolvad.
(#) bobz válasza peter1995 hozzászólására (») Márc 15, 2011 /
 
koszi
(#) CoolZero hozzászólása Márc 15, 2011 /
 
Sziasztok
Hogyan lehet kimérni egy TDA 7294-es ic-t, hogy jó-e, beép íthetem-e?
(#) reloop válasza CoolZero hozzászólására (») Márc 15, 2011 /
 
Helló! Erről érdeklődtél az erősítős topicban. Mit szeretnél konkrétan tudni?
(#) kistotti01 válasza reloop hozzászólására (») Márc 16, 2011 /
 
Gondolom, lehet Neki otthon elfekvőben TDA 7294 IC-je, ami már bevolt forrasztva valamilyen panelbe és arról szeretné eldönteni befforasztás nélkül, hogy müködőképes lehet -e. Én ezt "olvastam ki" a kérdéséből, de lehet, hogy tévedek, majd Ő pontsít.
(#) lacek29 hozzászólása Márc 16, 2011 /
 
Sziasztok. Milyen védelmet kell építeni a hídhoz?Már teljesen elbizonytalanítottak.
(#) reloop válasza lacek29 hozzászólására (») Márc 16, 2011 /
 
A tápágban 3A biztosíték elegendő védelem.
(#) Bassmester válasza reloop hozzászólására (») Márc 16, 2011 /
 
Én 4A-T biztit használok, az bírja a szinuszos tesztet is :yes:
(#) lacek29 válasza reloop hozzászólására (») Márc 16, 2011 /
 
És mitörténik,ha csak az egyik biztosíték száll el?Nem jut ki valamelyik DC fesz a hangszóróra?
(#) Bassmester válasza lacek29 hozzászólására (») Márc 16, 2011 /
 
Kell csinálni DC védelmet, akkor nem jut ki.
A hídhoz olyan védelem kell, ami mindkét kimenetet figyeli, tehát egy-egy 20-30k -s ellenállással mindkét kimenetet rá kell vezetni a védelem bemenetére, mert az a testhez képest figyeli a híd + és - kimenetét. A híd kimenete testfüggetlen, tehát nem szabad a védelem testjét egyik kimenetére se rákötni.
(#) lacek29 válasza Bassmester hozzászólására (») Márc 16, 2011 /
 
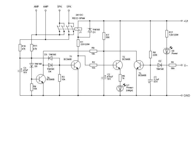
Épp ez a baj,amit csináltam,aztmondták,hogy nemjó,mert az IC kimenetein féltáp van,és a 2 kimenet közti egyenfeszültség külömbséget kell figyelni.

védelem.jpg
    
(#) Bassmester válasza lacek29 hozzászólására (») Márc 16, 2011 /
 
Én a mellékelt kapcsolást használom TDA-hoz, az alább leírt módon. Szépen teszi a dolgát.
Hol van féltáp?
(#) storm válasza lacek29 hozzászólására (») Márc 16, 2011 /
 
Ha ijenféle védelembe gondolkozol akkor inkább azt épísd meg amit csiatoltam, mert nekem az nem működött, ez meg elsőre igen. Továbbá nem 12V kell neki, hanem akár 35V-ról is elmegy Figyeli a trafóból kijövő váltófeszt, és ha az megszűnik a relé is elenged és még túlvezérlés jelző is van benne. Szerk.: Ha kell van NYÁK rajzom is.
(#) lacek29 válasza Bassmester hozzászólására (») Márc 16, 2011 /
 
Akkor elméletileg az is jó,amit én csináltam.
(#) lacek29 válasza storm hozzászólására (») Márc 16, 2011 /
 
Köszi a rajzot,ismerem.Ilyen van az egyik erősítömben.Lehet hogy ilyen kerül a hidak mellé is.
(#) storm válasza lacek29 hozzászólására (») Márc 16, 2011 /
 
Bocsi rosszat csatoltam, a túlvezérlés jelzővel ellátott az ez:
(#) lacek29 válasza Bassmester hozzászólására (») Márc 16, 2011 /
 
(#) reloop válasza lacek29 hozzászólására (») Márc 16, 2011 /
 
Kipróbálva. A hangfal zúgott, de nem károsodott, a másik biztosíték megmaradt. Természetesen a clip, DC figyelés és a limiter növeli a biztonságot.
(#) reloop válasza Bassmester hozzászólására (») Márc 16, 2011 /
 
Helló! Először 5A biztosítékot használtam, a tanácsodra tettem bele kisebbet, nem volt itthon 4A, így került bele a 3A-es és elegendőnek bizonyult. Jack hangfalcsatlakozóval sikerült egyet kiolvasztani.
A hidat 8 ohm névleges impedanciával terhelem.
Következő: »»   244 / 611
Bejelentkezés

Belépés

Hirdetés
XDT.hu
Az oldalon sütiket használunk a helyes működéshez. Bővebb információt az adatvédelmi szabályzatban olvashatsz. Megértettem