Fórum témák
» Több friss téma |
Fórum » NYÁK terv ellenőrzése
SMD alkatrészekkel valóban kicsit nehezebb...
Bocsánat hogy csak most jelentkezem de annyira lefoglaltak más jellegű problémáim hogy el is felejtettem hogy írtam ide.Köszönöm mindenki segítségét ,így már talán meg tudom csinálni a nyákot.
Sziasztok tudna valaki segíteni?Ezt a kapcsolást le tudnátok ellenőrizni? Ha jó akkor légyszives csináljon valaki hozzá nekem egy nyáktervet.Az astabil kimenete megy elvileg a monostabil bemenetére. Köszi. A tervet ha lehet layoutban csináljátok.
Sziasztok!
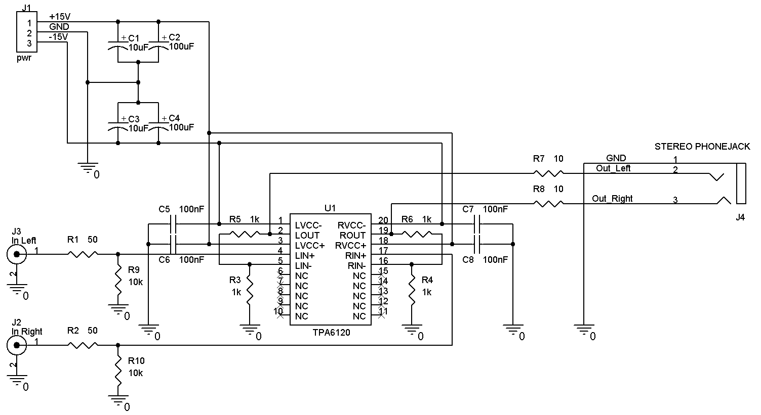
Az alábbi áramkör nyáktervében jól kötöttem be a potmétereket? Előre is köszi.
Akkor szerinted mi a megoldás?
Most készülök összerakni az áramkört, megvannak az alkatrészek. Mert nem lenne jó ha elsőre elfüstölném a PIC-et az első másodpercbe
De ez pl egy 4017-esnél is fenn áll? Vagy ott mehet a 12 volt?
Ha a Pic és a Uln közé a jelet egy 10k ellenálláson viszem át az jó?
Annak ugye nincs iránya?
Hello!
Kicsit csapkodsz. Nem kell az ULN és a PIC közé ellenállás, mert az benne van a tokban. (Az ellenállásnak nincs iránya, tehát az tetszőlegesen beköthető.) De ha ilyeneket kérdezel, akkor az alapfogalmakkal sem vagy tisztába, ezért javaslom előbb azokat tanulmányozd, mielőtt valamit építesz (főleg ha tervezni szeretnél valamit). A 4017-nek lehet a tápfeszültsége 12V, de tök minegy, mert sem a tranyónak, sem az ULN-nek nincs szüksége rá. De ennek a témának már semmi köze a nyáktervezéshez. üdv! proli007
Sziasztok
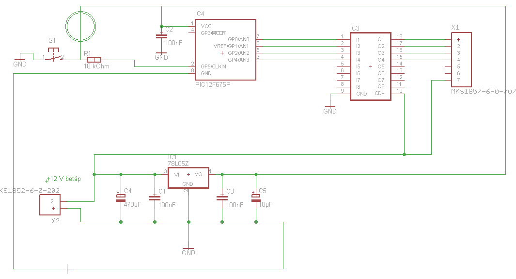
Megszületett a végleges felállás Ezt a kettőt kéne ellenőrizni A kisebbik picnél gombhoz jó az a 470 kOhmos ellenállás? elvileg ez az oldal alapján tettem oda.
Esetleg egy pillantást valaki?
Valóban 470 kOhmos ellenállás kell úgy a gombhoz ahogy tettem? nem szeretném kinyírni egyik picet se ha nem muszáj
Hello!
- 470kohm az PIC-nél nem ellenállás. De Te azt a tápra tetted, aminek aztán végképen nincs értelme. - Egy 470ohm-os ellenállás, a nyomógomb és a PIC bemeneti lába között, már értelmes dolog. Oka pedig, hogy ha ne adj ég nem bemenetnek, hanem kimenetnek programozod a lábat, a kimeneten magas szint van és közben megnyomod a gombot, akkor zárlat van. Ha ott az ellenállás, akkor az korlátozza ekkor az áramot, nem megy tönkre a PIC portja. - De a nyomógombot egy felhúzó ellenállás nélkül csak akkor használhatod, ha a porta belső felhúzó áramgenerátorai programból bekapcsolt állapotban vannak. (A soros 470 ohm mind két esetben ésszerű választás.) - Az ULN csatlakozójára miért nem vezetted ki a 12V-ot? A terhelés a +12V ás az ULN kimenete között lesz. Ha nincs kivezetve, akkor máshonnan kell odacitálni.. üdv! proli007
Szia. Köszönöm a választ futtatom a fejembe.
ez a cikk alapján tettem a pic bemenet és a Vcc közé a 470 KOhm os ellenállást a gombhoz, de akkor ezek szerint nemjól?!?! Akkor nem ezt nevezzük felhuzó ellenállásnak ezek szerint. Ez az álltalad említett -"soros 470 Ω"- még nem teljesen értem de probálok utánna olvasni. . .
Ha a 470ohmos ellenállást átteszed a gomb '2'es kivezetésére akkor már jó lesz. Viszont ez egy nagyon erős felhúzó ellenállás. (Nem tud akármekkora áramot elnyelni egy-egy láb, a datasheet egyértelműen leírja a "maximum ratings"-ben. )
Érdemes megfontolni, hogy ezt az ellenállást kicseréld 1..10kohmra.
Én nagyon szivesen megfontolom mert ehez a részéhez nem értek! De akkor már azt is tudom hogy az adattábla melyik részén keressem a bemenő áram erősségét, abból már akkor ki fogom tudni kalkulálni hogy mekkora ellenállás kell!
olvasom és illesztem az általam jonak gondoltat rövidesen!Tehát akkor a gomb és a pic közé tegyem az ellenállást? de akkor viszont a gomb csak a gnd-re legyen rákötve ugye? Tehát a Vcc-ről vegyem le! hisz különben szabadon lenne összekötve a +5V a gnd-vel
Igen, a gomb "bal" fele legyen a földön, a jobb fele pedig a picre rákötve, és erre a vonalra az ellenállás, aminek a felső fele pedig tápfeszültségen van
Azt hiszem kezdem megérteni ennek is a lényegét.
Ott csesztem el hogy én a gomb után kötttem a tápfeszre nem pedig a gomb és a pic között. Viszont nekem még mindíg lenne egy gondom, Igy ha a nyomógombot lenyomom akkor a tápfesz és a gnd között rövidre zár. A karikával jelzett helyre nem kellene beraknom egy szintén 10 Kohm környéki ellenállást?
Így lesz jó a megoldás!
Sziasztok!
Megnéznétek nekem,hogy jól írtam-e az értékeket? Csak mert alig tudtam kiolvasni az eredeti nyákrajzról a értékeket. Így a kapcsolási rajzot is néztem hozzá.
Sziasztok!
DVB-T vételre egy autó antennát méreteztem amely meglehetősen kisméretű és 470-860MHzig 1.6 alatti állóhullámaránnyal rendelkezik. Azonban az antenna mivel autóra lett tervezve ezáltal körsugárzónak tekinthető a nyeresége elenyésző 2-3decibel. Az alacsony térerősség értékek az adótól távolabb már 1-2 kilóméterre elegendő csak. Ezt azonban úgy tudom növelni hogy az antenna elé egy erősítőt helyezek. Ehhez egy jól megválasztott nagyfrekvenciás erősítőt választottam amely alacsony zajtényezővel rendelkezik. Sajnálatos módon a magasabb 870MHz mellett ott ficeg a GSM sáv 890-960MHz körül. A DVB-T műsorszórásból adódóan mivel ott nem egy vívő van hanem több ezer emiatt kevésbé zavarja majd a vevőmet. Viszont a problémám az, hogy ez a GSM jel bejut az erősítőmre és azt is felerősíti így nagy a hibalehetőség. Ezért egy tervező progival Cauer szűrőt csináltam másodfokú így könnyen megépíthető. Így mielőtt bejutna az egészfrekisáv az antennáról az erősítőre a szűrő csillapítaná a gsm-et. A szűrő kapcsolási rajzát belinkeltem. A kérdésem a következő: Sajnos nem értek a nyáktervezéshez életembe nem csináltam még 1 nyákot sem így nem tudom ezt a kapcsolási rajzot és az IC-s erősítőmet megtervezni. Viszont ez nagyon sürgős és fontos lenne. Ha valakinek van ilyenhez kedve és tudna segíteni benne tényleg kb 5 elemről van szó..annak nagyon megköszönném. Tudom, hogy RF frekvencián ezek a kondik tekercsek elhangolódnak( szórt kapacitás..stb. ), de ennek a behangolását már megtudom oldani. Csak maga a nyáktervezéshez nem értek semmit. Kérlek jelezd valahogy minél előbb ha tudsz segíteni. Nagyon megköszönném! Ja még annyit elfelejtettem leírni hogy a nyákterv úgy kellene hogy az antenna talpponti impedanciája 50ohm tehát ehhez kellene illeszteni a szűrőt majd szűrőről az antenna bemenetére. az antenna kimenetét pedig 75ohmra kellene illeszteni a vevő bemenetéhez. Ha tényleg tudsz benne segíteni akkor az IC lábainak kiosztását is elküldeném meg a leírását. Üdv: János
oksi köszi.. Nem tudtam melyik témába lehetne belerakni, mivel RF-es dolgokkal kevesen játszadoznak,báár végülis ez nem annyira RF-s probléma
úgyhogy érthető hogy idekerült
A végét elírtam nem az antenna kimenetét akarom a vevőmhöz illeszteni * hanem az erősítőm kimenetét * szóval az csak elírás ez kb az utolsó előtti mondat
Volt szabad 10 percem, úgy hogy elvileg elkészült a nyák rajz.
Mindenkinek nagyon szépen köszönöm a segítséget itt is és privátba is. Nagyon sok mindent megértettem amiről eddig fogalmam se volt. csatoltam hogy hogy is néz ki illetve egy olyat is amiről levettem az alkatrészeket, elvileg akkor azt kinyomtatom (méretarányba nyomtata az eagel?) utánna fénymásolás műnyomora, utánna vasalás és maratás vaskloriddal?
sziasztok ez így jó szerintetek?
Sziasztok!
Ehhez kéne ellenőrzés : Bővebben: Link A 10kOHM helyére trimmert akarok, 10k-sat. Nem tudtam megfelelő macrot rakni, kérem valaki nézze meg. Na, meg azt is, hogy jó- e a rajz... |
Bejelentkezés
Hirdetés |












890-960MHz körül. A DVB-T műsorszórásból adódóan mivel ott nem egy vívő van hanem több ezer emiatt kevésbé zavarja majd a vevőmet. Viszont a problémám az, hogy ez a GSM jel bejut az erősítőmre és azt is felerősíti így nagy a hibalehetőség. Ezért egy tervező progival Cauer szűrőt csináltam másodfokú így könnyen megépíthető. Így mielőtt bejutna az egészfrekisáv az antennáról az erősítőre a szűrő csillapítaná a gsm-et. A szűrő kapcsolási rajzát belinkeltem. A kérdésem a következő: Sajnos nem értek a nyáktervezéshez életembe nem csináltam még 1 nyákot sem így nem tudom ezt a kapcsolási rajzot és az IC-s erősítőmet megtervezni. Viszont ez nagyon sürgős és fontos lenne. Ha valakinek van ilyenhez kedve és tudna segíteni benne tényleg kb 5 elemről van szó..annak nagyon megköszönném. Tudom, hogy RF frekvencián ezek a kondik tekercsek elhangolódnak( szórt kapacitás..stb. ), de ennek a behangolását már megtudom oldani. Csak maga a nyáktervezéshez nem értek semmit. Kérlek jelezd valahogy minél előbb ha tudsz segíteni. Nagyon megköszönném! 




