Fórum témák
» Több friss téma |
Szóval azt mondod oldjam meg egy sima stereo jackkal, kábellel...
Gondoltam rá, bár ebben az esetben csak ezt kábelt lehet ehhez a gitárhoz használni, mert a gitárosok mindig mono kábelt használnak. Tehát nincs senkinél tartalék stereo jack-jack.... ![]() Monóból is válogatósak....a profik megveszik a drága Elixir kébelt az átvitele miatt...(15 feet 20 ezer)
Nos, volt már szerencsém egy pár gitárhoz, meg buheráltam ezeket a kapszulás témákat is. Volt szerencsém egy olyan 12 húros elektroakusztikushoz, amelyen volt XLR csatolófelület is; innen hajlandó volt fantomról is működni.
Ha nem találsz választ a kérdésedre, meglesem abban hogy oldották meg és közzéteszem. Már ha engedi a tulaj hogy belekukkantsak ![]() Addigis próbáld meg ezt a linket, mert itt nagyon sok hasznos dolgot találtam magamnak. R.
rossz hírem van.
Szétkaptam, és a speciális (hevedert is tartó) stereo jackaljzat mindegyik csatlakozója be van kötve, vagyis használja a cucc valamire. Hogy mire, azt még nem tudom, de valószínű, hogy balanced/unbalanced mono a kimenet. Tehát a javasolt stereo jackos megoldás nem kivitelezhető. Ez egy nagyon komoly Takamine gitár, úgyhogy nagyon kell vigyázzak rá, hoyg nehogy megváltozzon a hanzás.... Amúgy köszi az eddigieket.
Kondis leválasztással. Vezesd vissza a gitárba az elektronikáig a kimenetét, és ott egy kondi amin keresztül csatolodik ki a jel a gitáron belül remélhetőleg. Ha van küldhetsz be egyenáramot, mert a kondin nem folyik át. De a tápláló vezeték elé is kell egy ilyen kondi csatolás, hogy a erősítő bemenetére se küld be az egyenáramot. Egy kis dobozkába építeni érdemes. Ez olyan lenne mint a hirschmann tető antenna távtáplálás. Azonos vezetéken jön le a jel, de azon megy fel a táp.
Kezd a megoldás szimpatikussá válni...köszi
Azt hiszem nem bízom a véletlenre, leválasztom már a Jack aljzatnál. Mekkora kondikat használjak, hogy ne egyék meg a felharmonikusokat?
Ricsi!
Kellene a fantomtápos megoldás, ugyanis átvert a beépített aljzat. Nem stereo, hanem kapcsolós a cucc, figyeli, hogy van-e bedugva jacdugó, és lekapcsolja az elektronikát, ha nincs. Spórol az elemmel...csak nem eléggé. Szóval hálás lenék, ha megnéznéd azt a gitárt... Előre is köszi
Sziasztok
dbase Felrakott egy kapcsi rajzot. Lenne egy olyan kérdésem, hogy annak az IC-nek mi a típusa?
IC4, IC5 valamelyik müveleti erősítő, azok közül aminél 1 tokba 2 müv erősítő van, lm324 kilőve, és 741 is. 747 kilőve mer nem paszolnak a lábkiosztások, és ha jobban megnézve a számozásokat 8lábú. Szerintem helyettesíthető bámien ICvel, csak figyelni kell a +-bemenetre meg a tápra. Meg lehet zajosabb lesz.
Meg is lett mie leírtam: TL062 vagy ahhoz hasonlók. IC3 meg valami olyan cmos amibe minimum 6db invertáló tag van egy tokba, 16 lábú.
köszi a választ
![]()
hali
olyan kérdésem lenne hogy annak a kapcsolásnka amivel kiegésziteted a fantom tápot meg van e maga a kapcsolási rajza meg a nyákterve mert én is azt a fantom tápot akarom meg épiteni amit te
Ha jár valaki erre, megköszönném, ha tudna segíteni. A következő a problémám: van egy kondenzátor mikrofonom, aminek fantomtáp kell. Találtam itthon egy 12vac szekunderű trafót, rádobtam egy feszültség háromszorozó kapcsolást, így 46.5 voltot kaptam (DC). Világít a fránya mikrofonon a led, de hang nem jön belőle....leválasztókondival kötöttem egy dinamikus mikrofont fogadó keverő mikrofon bemenetére.
Kérem, ha valaki tud, segítsen. Köszönöm
A fantomtáphoz trafó is kell. Egy olyan 1:1:1 áttételű trafó, aminek a két primer tekercsének közepe közé bekötöd a tápot, a és a szekunderről leveszed a mikrofon jelet. Ha csak tápot adsz neki, az rövidre zárja a hangutat is.
Itt egy egyszerű rajz, hogy kell bekötni: Bővebben: Link
Én nem tudom, régebben úgy volt, ahogy a rajzon.
Mostanában már nincs a keverők bemenetén illesztőtrafó, ezért van ez a kialakítás. Szinre mindegyik gyári keverőnek hasonló a bemenete, általában egy speciális műveleti erősítővel kiegészítve(instrumentation amplifier): Bővebben: Link
Köszi a segítséget! Megpróbálom akkor egy műv. erősítővel kiegészíteni, csak megijedtem, hogy nem-e elrontottam a mikrofont (mindig 6.8k-n keresztül kapta a 48V-ot)
pucuka: neked is köszönöm a segítséget!
lapose rajza a jó, úgy kösd be. A mikrofon mindkét kivezetésére ugyanazt a +48 V-ot kell kötnöd,egy-egy 6,8 kOhm -on keresztül, a GND -hez képest.
A keverő bemeneten szimmetrikusan kell fogadni a jelet. Ha szimmetrikus a keverőd mikrofon bemenete (GND plusz 2 melegpont) , akkor nem kell a szimmetrikus bemenetű műveleti erősítős fokozat. Ha aszimmetrikus a keverőd bemenete (GND plusz 1db jel), akkor viszont kell a szimmetrikus fokozat. Nagyon fontos, hogy jól szűrt legyen a 48 V -od, mert az közvetlenül a mikrofon előerősítő bemenetére van kötve. Minden tápból eredő zajt, brummot erősíteni fog ugyanúgy az előerősítő. A szimmetrikus bemenetű előerősítőnek nagyon jó a közös módusú zavarelnyomása, és mivel mindkét bemenetre ugyanaz a zaj kerül a fantom tápból, így elég jól csillapítja, de azért nem árt jól megszűrni a fantom tápot.
Sziasztok! Megint egy probléma, amivel hozzátok fordulok:
hogyan tudom kimérni, bekötni, bármilyen módon tesztelni egy kondenzátor mikrofon kapszuláját, hogy jó-e? Illetve műveleti erősítővel tudok-e neki elektronikát csinálni? Mármint a mikrofonban benne van a kapszula (2 vezetéke van) és egy elektronika, ami ha jól hiszem, szimmetrizálja a jelet. Bármilyen segítséget szívesen fogadok Köszi
Üdv! Fantomtápról Ledet működtetni őrültség? Az elképzelés az, hogy van egy kis keverőm és az jutott az eszembe, hogy milyen jó lenne mikrofon bemenetre csatlakoztatni valami kis fényforrást és bekapcsolni a fantomtápot. Valkinek ötlet? A válaszokat előre is köszönöm!
Hello,
nem őrültség ![]() Nekem más kérdésem lenne: ki tud olyan egyszerű áramkört, amivel egyszerűen le lehet csatolni a fantomtápot (akár mint egy kis átalakító)? Úgy értem, h bedugom az átalakítót a fantomtáppal ellátó keverőbe, és az átalakító másik végén már nincs jelen a fantomáram, ellenben ugyanúgy működik? Meg lehet oldani két kondenzátorral, esetleg leválasztótrafóval, vagy ennél bonyolultabb? (A fent linkelt fórumon pont ezt a két megoldást említették, de nem győzött meg az ott adott válasz...)
Jó reggelt!
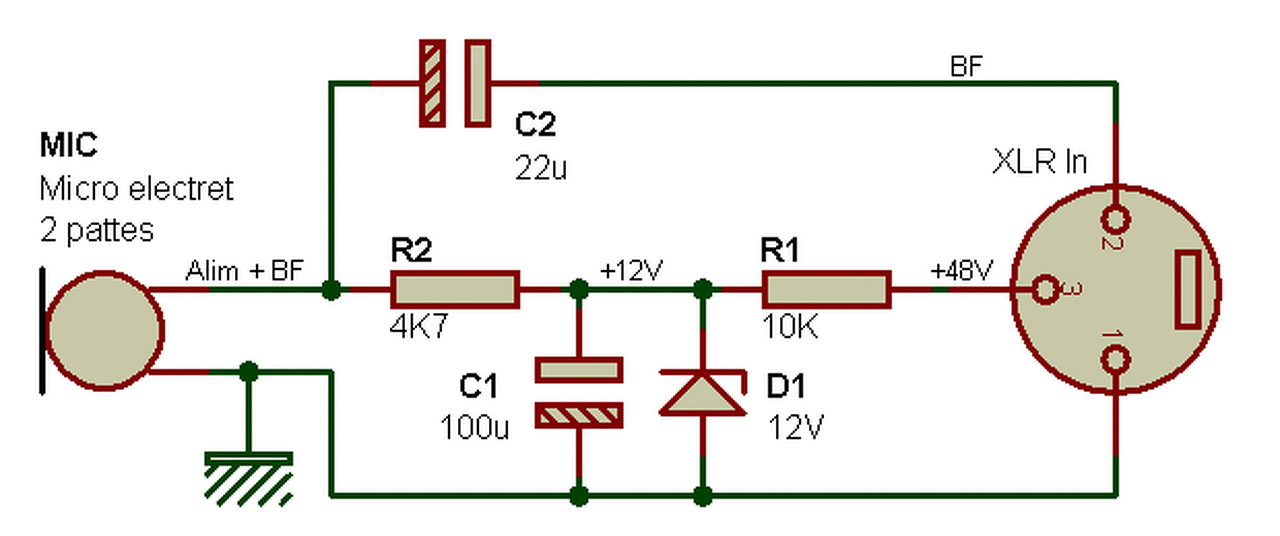
Hogyan tudok egyszerű elektret kapszulát illeszteni XLR csatlakozóhoz? 48V fantomtápom van (elektretnek típusfüggően 1,5-5V kellene ugye) előerősitő a keverőben (Gain poti). Köszi A hozzászólás módosítva: Máj 25, 2014
Idézet: „Hogyan tudok egyszerű elektret kapszulát illeszteni XLR csatlakozóhoz?” Úgy hogy beleforrasztod a vezetékét. Viccet félretéve, az XLR az csak egy csatlakozó, az lesz benne, amit belekötsz. Kérdés még, hogy a keverő bemenete milyen érzékenységű, van-e rajta nagyérzékenységű bemenet. A fantom táplálású kimenetek nem szoktak nagyérzékenységűek lenni, épp a mikrofon erősítés miatt. Az elektret mikrofonban van egy erősítő, aminek 1,5 - 10 V közötti táp kell, és nagyjából 5 - 10 mV jelet szolgáltat. A fogyasztása 0,5 mA körül van. Tehát kell építeni egy kiszajú mikrofon erősítőt, aminek a táplálását egy zénerrel oldhatod meg. A legjobb megoldás egy 1:1:1 trafó használata, A primert meghajtja az erősítő, a szekunder közepei közé beteszed a zéneres stabilizátort, a zénerről leveheted az erősítő táplálásához szükséges feszültséget. Az XLR csati 2 - 3 pontjára bekötöd a trafó szekunderének két végét. A 1 pontra az árnyékolást, a mikrofon fém házát, ha van, ha nincs szabadon hagyod. Megoldhatod trafó nélkül is de akkor kicsit bonyolultabb. A táplálás szintén egy zéneres stabilizátorral lehetséges a 2 - 3 pontok között (a 3 pont legyen a test), a mikrofon erősítő kimenetét pedig egy nagyértékű, 10 - 47 µF kondenzátorral rákötöd közvetlen az XLR 2 pontjára. A hozzászólás módosítva: Máj 25, 2014
Íme, kettő is!
A GIF-es rajz különösen trükkös, ott a kondimiki kapszula kicsit alakítva van, abból is szimmetrikus jelet hozunk ki. Ezzel kiiktatjuk a belső erősítőjét, és így nagy hangnyomásokig lineáris marad. Idézet: Köszi ez tulajdonképpen nekem is eszembe jutott... „Úgy hogy beleforrasztod a vezetékét.” ![]() Idézet: „Az elektret mikrofonban van egy erősítő, aminek 1,5 - 10 V közötti táp kell, és nagyjából 5 - 10 mV jelet szolgáltat. A fogyasztása 0,5 mA körül van. Tehát kell építeni egy kiszajú mikrofon erősítőt, aminek a táplálását egy zénerrel oldhatod meg.” Kissé ellentmondásnak tűnik, nem? A kapszulát etetni kell, ok belövöm a fantomot zenerrel. De mint írtam a keverő előerősítőjét (xenyx) használnám többokból - 1 készvan 2 bennevan EQ-stól kompresszorostól mélyvágóstól 3 nem tartom valószínűnek, hogy jobbat tudnék építeni. De köszönöm az iránymutatást el tudtam indulni! ![]() A hozzászólás módosítva: Máj 26, 2014
Köszi!
A passzív lesz az én kapcsolásom. Hogyan változtassam R4 - R5 értékét, hogy a kapszulára pont a gyári specifikációban megadott érték kerüljön?? (bár most találtam egyet 1,5-12V -70db 20Hz-18kHz szinte hihetetlen ![]() Mellékeltem egy még egyszerűbb kapcsolást, mi az érdemi különbség?
Ha működik, és elég érzékeny, akkor jó. Bár nem lesz földszimmetrikus, ami hosszú kábel esetén zavarérzékeny lehet. Tehát nem egy korrekt megoldás. Nem a fantomot lövöd be (mibe is?) hanem a fantom tápból zéneres stabilizátorral készítesz tápot az erősítődnek, és a kapszulának is. A zéner 5 - 6 V körüli lehet, ehhez kell kiszámolni az előtét ellenállását. A rajzon speciel 10 V -os van, nem kritikus a feszültség, csak a kapszula ne kapjon 10 V -nál többet (mert abban is egy előerősítő, impedancia illesztő van)
V.Cs. kolléga kisegített korrekt rajzzal, kb. ezt magyaráztam, de úgy tűnik, nem értetted. Nem a csatlakozóhoz illesztjük a mikrofon kapszulát, hanem az erősítőhöz, keverőhöz. Az, hogy ezesetben XLR csatlakozó van, az egy dolog, lehetne éppenséggel JACK, vagy DIN is.
Belőni szinteket is szoktak. (jelen esetben feszültséget)
Idézet: „lehetne éppenséggel JACK, vagy DIN is” Szerinted. Szerintem szimmetrikus audio vonalhoz fantomtáppal kell 3 kivezetés = XLR
Azt a műveletet amire gondolsz nem lövésnek, (az más tevékenység) hanem szintezésnek hívják. Én még dolgoztam olyan keverővel, amelyiken 3p Siemens csatlakozók voltak. Szóval nem a csatlakozó típusa a lényeg, hanem a jel, ami átmegy rajta. Szimmetrikus audio vonalhoz nem feltétlen kell fantomtáp, de jó ha van. Volt a kezemben olyan profi keverő, (a királyi rádióban) amiben nem volt fantomtáp.
Lényeges még a szimmetrikus átvitel, aminek a kapcsolásoddal adtál egy nagy sallert. A hozzászólás módosítva: Máj 27, 2014
Egyébként nézd, mi mindenre használják az XLR csatlakozókat, és hányféle van belőlük.
Bővebben: Link
Sziasztok!
Azt szeretném kérdezni hogy a dinamikus mikrofonnak lesz baja a fantomtáptól? Sok helyen olvasni azt hogy lehet használni ,de valahol azt írják hogy inkább ne. Mi lenne az igazság? Hogyan lehet akkor együtt használni a dinamikus és kondenzátor mikrofonokat?A keverőn sajnos vagy bekapcsolom a fantomtápot minden csatornára vagy kikapcsalom. Köszönöm a választ |
Bejelentkezés
Hirdetés |