Fórum témák
» Több friss téma |
Fórum » Oszcilloszkóp számítógépre
Idézet: „nem ism fel a szkópot az usb porton magyarán nem tudja az eszköz illesztő szofvert telepíteni” Ezt nem ártana tisztázni, ugyanis a kettő nem azonos. Nem ismeri fel (tehát nem is jelenik meg az eszközkezelőben mint ismeretlen (vagy akármilyen) eszköz), VAGY felismeri, de nem tud drivert telepíteni hozzá? A hozzá kapott lemezről próbáltad kézzel telepíteni a drivert? Esetleg segíthet az XPMode ha valóban driver kompatibilitási probléma van.
Igy is tettem föltettem régi gyári xp-met és semmi probléma minden müködik rajta Azért köszönöm a segitséget.Üdv m)
Programot kétszer kell telepiteni .Egyszer föltelepited. Utánna kikapcs gép újra indit de ekkor már a usb oszcilloszkópot is csatlakoztatni kell .Na itt volt a probléma Ki irta hogyaz ezköz illesztő szoftver telepitése sikertelen.És tett egy piros x et mint hiba jelezte.Eddig jutottam vele bár mit próbáltam semmi sem használt se driver letöltés sem semmi más.Azért még csak jó volna ha sikerülne nem a gépemet kellene rángatnom ide oda csak a laptopomat .De lényeg hogy müködik.
Úgy döntöttem építek egy hangkártyás oszcilloszkóp illesztőfokozatot, a nyákot is kicsit áttervezem. Egy tápra lenne hozzá szükségem ami előállítja a +-12 voltot. Ha van valakinek valami jó ötlete, szívesen fogadnám.
Javítsatok ki ha tévedek, de végülis ez a szkóp kapcsolás nem csinál mást, mint a bemeneti jel, aminek a csúcsértéke nem mehet 150V felé egyszerűen illeszti a gép mikrofon bemenetére? Ez hány V-ot is eredményez? Amúgy a táphoz szerintem lehet használni 7812-7912 párost.
Szamitogepben van 12v +/- is.Gondolom a LPT portrol lehet levenni , esetleg 100-200 Ohm soros ellenallasokkal hogy zarlat eseten ne terheld a PC stabilizator tapegysegeket.
A maximális feszültség kb. 1 volt ami a hangkártyát nem veszélyezteti. Én olyan tápra gondolnék, amihez ha csatlakoztatok egy egyszerű dugasz tápot előállítja a +-12 v-t. A számítógépről nem akarom levenni a feszültségeket, csak ha minden kötél szakad.
Viszont tudni kéne, hogy mekkora áramot vesz fel a szerkezet. Mert ha nem túl sokat, akkor meg lehetne oldani egy sima 9V-os trafóval, feszültségduplázóval, és megfelelő mértékű puffereléssel. Na meg persze utánna a stabIC-k.
Szerintem, minimális áram kell neki, egy műveleti erősítő, pár ellenállás, pár kondi, meg néhány dióda az egész. Az egész kapcsolás lényege feszültség csökkentése.
Nos igen elég valószinű, hogy alig van áramfelvétele. Esetleg azt kéne még megtudni, hogy menyire érzékeny a +/- feszültség küldömnbségére. 7812-7912 párosnál szerintem olyan 0.3-0,4V eltérrés lehet. Esetleg a pontosabb beállítás érdekében lehetne használni még lm337-lm317t párost, mert az alaból szabizható.
Tegnap kaptam meg a DSO 2090-es USB szkópom. Annyi kérdésem lenne, aki esetleg rendelkezik ilyennel, hogy milyen programot használ hozzá, illetve gyors tranziens triggerelésnél másnál is szokott-e hibázni.
Mivel laptopról fogom járatni, egy leválasztótrafót mindenképpen elé fogok kötni, mert a szkóp földje egyben a hálózati föld is.
Sziasztok.Én is szeretnék épiteni egy szkópot a hangkártyámra de a következő lenne a kérdésem:A bemenő jel nekem olyan 30-200KHZ lenne.A bemenet viszont csak 20KHZ-ig mér.Lehetne egy frekvenciaosztót használni arra acélra hogy megjelenitsem a pl 200Khz-es jelet is a gépen?Ha van ilyen kapcsolás és valaki tud ilyenről az irjon köszönöm.
Oszcilloszkópos méréseknél a mérendő jel alakjának időbeli lefolyását vizsgálod elsősorban. Ha ezt bármilyen módon megváltoztatod (szűrőn, frekvenciaosztón átvezetett jel), már egy teljesen új jel lesz a vizsgálat tárgya.
Tehát ilyen kapcsolást szerintem senki nem tud neked előhalászni. ![]() A PC-d hangkártyáját csak hangfrekvenciás jelek vizsgálatára tudod használni. Mivel a kártyák nagy része 44kHz-es mintavételezéssel működik, 15-20kHz fölötti mérésekre teljesen alkalmatlan, de az ekkora frekvenciájú jelek is erősen torzulhatnak!
Ehhez a témához egy ötlet : Nem lenne érdemes egy olyan áramkör kidolgozása , ami mondjuk minden tizedik
bejövő jelet engedné a szkóp bemenetére ? Talán egy analóg kapcsoló lehetne ,amit egy a bejövő jelből tizes osztással nyert trigger indíthatna ??
Feltaláltad a mintavételező-oszcilloszkópot!
Bővebben: Link
Dejó mindig így járok
Ha kitalálok valamit azt más már régen kidolgozta. De a viccet félretéve házilag egy "egyszerű" áramkörrel fel lehetne tuningolni a hangkártya bemenetét ? Egy analóg kapcsolóval és egy frekiosztóval ?
Üdv) újra itt vagyok .Csak most más jellegű a gondom .A VOLTCRAFT DSO-2090 USB oszciloszkóp problémám ami az előző oldalon volt olvasható még most sem oldódott meg de nem is ez a gond .Egyébként müködik jól csak vin 7 alatt nem.Szóval a gyári hozzájáró cd-m valószinü lomtalanitás áldozata lett amit nem én követtem el.
De ha valakinek van ilyen tipusu szkópja és megtenné hogy eljuttatná ide vagy az email címemre a Cd-én található programot megköszönném.Próbáltam letölteni különböző oldalakról a hozzávaló programot de egy sem vált be. üdv lacBővebben: Link
Attól még a jel sebessége nem változik! Ugyan akkora marad a jel periódus ideje! Legjobb esetben is csak egy rövid tüskét fogsz látni, de az sem valószínű.
A PC hangkártyás szkópon már egy 1kHz-es jelen sem fogsz meglátni egy rövid 10us-os tüskét.
Egyébként egy nagyon hasznos és elmés "szerkezet"a mintavételező-oszcilloszkóp.
Lassú lefutású (persze ez is relatív) jelekre szuperponált nagyon rövid idejű jelek vizsgálatára találták ki. ![]() Na, ez az amire a hangkártya alkalmatlan.
Akkor a "hírtelen " ötletem mégsem jó találmány
Úgy látom a téma indító jó ideje nem írt.
Anno találtam a neten, még nem építettem meg. Ha valakinek ismerős az megoszthatná a tapasztalatait.
Ebből az angol újságból eddig három kütyüt építettem, de sajnos mindegyik a szép selejt kategóriába került.
![]() Egy IC teszter - a PIC programjával lehet valami gáz. Egy fügvénygenerátor - a jelalak még 20kHz alatt is csak elfogadható, a freki mérő része is megér egy misét. És végül az általad belinkelt szkóp. - Egyáltalán nem működik. (Ezután mérgemben - ha lúd, hát legyen kövér - vettem egy EMG kétsugaras 100MHz-s szkópot :yes: ) Talán, ha "sok" időm lesz... De ha valakinek sikerélménye volt ezekkel, a tapasztalatokat én is szívesen venném.
A hozzá tartozó szoftver. :yes:
De az újság ftp szerveréről ingyenesen letölthető.
Hello, nem sokat ér a kütyü, nevetségesen alacsony a mintavétele...
Nekem egy LC mérő végezte a bontásra ítéltek kosarában. Szép és jó csak nem mért
A program nekem is meg van, leszedtem az újság honlapjáról.
Sziasztok!
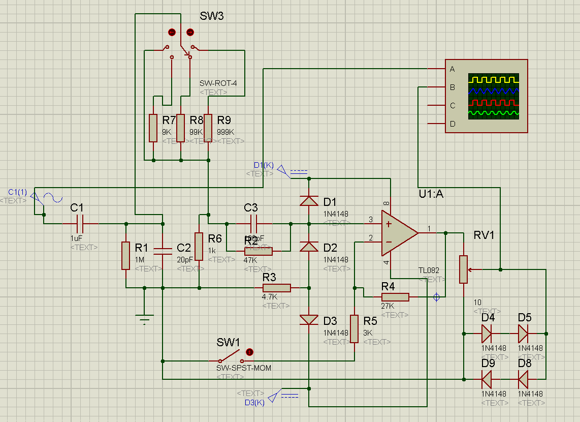
Kibővítettem az 'eredeti' kapcsolást. Kapott pár fesz osztót 1/1, 1/10, 1/100, 1/1000-es osztásra képes így a bemeneti fesz szerintem növelhető párszáv V-ra, egy kapcsolóval lehet állítani. A 150V-os védelmeta bemenetnél meghagytam, és a kimenetre a poti után is került egy diódás védelem, így a kimeneti fesz biztos, hogy 2V alatt marad. Csatolom a rajzokat. Vélemény? (tápfesz szimmetrikus 12V)
Én az "eredeti" kapcsolásnak terveztem már nyákot is, táppal együtt, de még nem volt időm megcsinálni. Te már próbáltad? Lehet valamire használni?
Van aki megépítette. Vannak fenn képek magáról a készülékről, és a mérésekről is, pár oldallal viszább.
Egy-egy kép nem sokat ér, van nálam egy másik, abban csak egy dióda van, lényegében teljesen használhatatlan.
|
Bejelentkezés
Hirdetés |







(tápfesz szimmetrikus 12V) 






