Fórum témák

» Több friss téma
Fórum » Oszcilloszkóp számítógépre
Lapozás: OK   9 / 29
(#) Lac364 válasza rolie hozzászólására (») Jan 19, 2011 /
 
Sajna igy sem müködik
(#) idlob válasza Lac364 hozzászólására (») Jan 20, 2011 /
 
Idézet:
„nem ism fel a szkópot az usb porton magyarán nem tudja az eszköz illesztő szofvert telepíteni”

Ezt nem ártana tisztázni, ugyanis a kettő nem azonos.
Nem ismeri fel (tehát nem is jelenik meg az eszközkezelőben mint ismeretlen (vagy akármilyen) eszköz), VAGY felismeri, de nem tud drivert telepíteni hozzá?
A hozzá kapott lemezről próbáltad kézzel telepíteni a drivert?
Esetleg segíthet az XPMode ha valóban driver kompatibilitási probléma van.
(#) Lac364 válasza (») Jan 21, 2011 /
 
Igy is tettem föltettem régi gyári xp-met és semmi probléma minden müködik rajta Azért köszönöm a segitséget.Üdv m)
(#) Lac364 válasza idlob hozzászólására (») Jan 21, 2011 /
 
Programot kétszer kell telepiteni .Egyszer föltelepited. Utánna kikapcs gép újra indit de ekkor már a usb oszcilloszkópot is csatlakoztatni kell .Na itt volt a probléma Ki irta hogyaz ezköz illesztő szoftver telepitése sikertelen.És tett egy piros x et mint hiba jelezte.Eddig jutottam vele bár mit próbáltam semmi sem használt se driver letöltés sem semmi más.Azért még csak jó volna ha sikerülne nem a gépemet kellene rángatnom ide oda csak a laptopomat .De lényeg hogy müködik.
(#) berkesandor hozzászólása Ápr 26, 2011 /
 
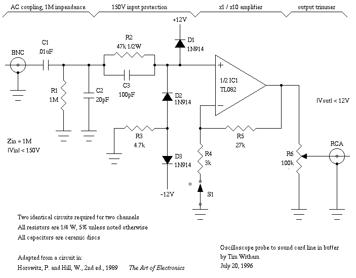
Úgy döntöttem építek egy hangkártyás oszcilloszkóp illesztőfokozatot, a nyákot is kicsit áttervezem. Egy tápra lenne hozzá szükségem ami előállítja a +-12 voltot. Ha van valakinek valami jó ötlete, szívesen fogadnám.
(#) storm válasza berkesandor hozzászólására (») Ápr 27, 2011 /
 
Javítsatok ki ha tévedek, de végülis ez a szkóp kapcsolás nem csinál mást, mint a bemeneti jel, aminek a csúcsértéke nem mehet 150V felé egyszerűen illeszti a gép mikrofon bemenetére? Ez hány V-ot is eredményez? Amúgy a táphoz szerintem lehet használni 7812-7912 párost.
(#) karpi válasza storm hozzászólására (») Ápr 27, 2011 /
 
Szamitogepben van 12v +/- is.Gondolom a LPT portrol lehet levenni , esetleg 100-200 Ohm soros ellenallasokkal hogy zarlat eseten ne terheld a PC stabilizator tapegysegeket.
(#) berkesandor válasza storm hozzászólására (») Ápr 27, 2011 /
 
A maximális feszültség kb. 1 volt ami a hangkártyát nem veszélyezteti. Én olyan tápra gondolnék, amihez ha csatlakoztatok egy egyszerű dugasz tápot előállítja a +-12 v-t. A számítógépről nem akarom levenni a feszültségeket, csak ha minden kötél szakad.
(#) storm válasza berkesandor hozzászólására (») Ápr 27, 2011 /
 
Viszont tudni kéne, hogy mekkora áramot vesz fel a szerkezet. Mert ha nem túl sokat, akkor meg lehetne oldani egy sima 9V-os trafóval, feszültségduplázóval, és megfelelő mértékű puffereléssel. Na meg persze utánna a stabIC-k.
(#) berkesandor válasza storm hozzászólására (») Ápr 27, 2011 /
 
Szerintem, minimális áram kell neki, egy műveleti erősítő, pár ellenállás, pár kondi, meg néhány dióda az egész. Az egész kapcsolás lényege feszültség csökkentése.
(#) storm válasza berkesandor hozzászólására (») Ápr 27, 2011 /
 
Nos igen elég valószinű, hogy alig van áramfelvétele. Esetleg azt kéne még megtudni, hogy menyire érzékeny a +/- feszültség küldömnbségére. 7812-7912 párosnál szerintem olyan 0.3-0,4V eltérrés lehet. Esetleg a pontosabb beállítás érdekében lehetne használni még lm337-lm317t párost, mert az alaból szabizható.
(#) Collector hozzászólása Ápr 27, 2011 /
 
Tegnap kaptam meg a DSO 2090-es USB szkópom. Annyi kérdésem lenne, aki esetleg rendelkezik ilyennel, hogy milyen programot használ hozzá, illetve gyors tranziens triggerelésnél másnál is szokott-e hibázni.
Mivel laptopról fogom járatni, egy leválasztótrafót mindenképpen elé fogok kötni, mert a szkóp földje egyben a hálózati föld is.
(#) Sly hozzászólása Máj 7, 2011 /
 
Sziasztok.Én is szeretnék épiteni egy szkópot a hangkártyámra de a következő lenne a kérdésem:A bemenő jel nekem olyan 30-200KHZ lenne.A bemenet viszont csak 20KHZ-ig mér.Lehetne egy frekvenciaosztót használni arra acélra hogy megjelenitsem a pl 200Khz-es jelet is a gépen?Ha van ilyen kapcsolás és valaki tud ilyenről az irjon köszönöm.
(#) Tom Lord válasza Sly hozzászólására (») Máj 7, 2011 /
 
Oszcilloszkópos méréseknél a mérendő jel alakjának időbeli lefolyását vizsgálod elsősorban. Ha ezt bármilyen módon megváltoztatod (szűrőn, frekvenciaosztón átvezetett jel), már egy teljesen új jel lesz a vizsgálat tárgya.
Tehát ilyen kapcsolást szerintem senki nem tud neked előhalászni.
A PC-d hangkártyáját csak hangfrekvenciás jelek vizsgálatára tudod használni.
Mivel a kártyák nagy része 44kHz-es mintavételezéssel működik, 15-20kHz fölötti mérésekre teljesen alkalmatlan, de az ekkora frekvenciájú jelek is erősen torzulhatnak!
(#) kaqkk válasza Tom Lord hozzászólására (») Máj 8, 2011 /
 
Ehhez a témához egy ötlet : Nem lenne érdemes egy olyan áramkör kidolgozása , ami mondjuk minden tizedik
bejövő jelet engedné a szkóp bemenetére ?
Talán egy analóg kapcsoló lehetne ,amit egy a bejövő jelből tizes osztással nyert trigger indíthatna ??
(#) kadarist válasza kaqkk hozzászólására (») Máj 8, 2011 /
 
Feltaláltad a mintavételező-oszcilloszkópot! Bővebben: Link
(#) kaqkk válasza kadarist hozzászólására (») Máj 8, 2011 /
 
Dejó mindig így járok Ha kitalálok valamit azt más már régen kidolgozta. De a viccet félretéve
házilag egy "egyszerű" áramkörrel fel lehetne tuningolni a hangkártya bemenetét ?

Egy analóg kapcsolóval és egy frekiosztóval ?
(#) Lac364 hozzászólása Máj 8, 2011 /
 
Üdv) újra itt vagyok .Csak most más jellegű a gondom .A VOLTCRAFT DSO-2090 USB oszciloszkóp problémám ami az előző oldalon volt olvasható még most sem oldódott meg de nem is ez a gond .Egyébként müködik jól csak vin 7 alatt nem.Szóval a gyári hozzájáró cd-m valószinü lomtalanitás áldozata lett amit nem én követtem el.
De ha valakinek van ilyen tipusu szkópja és megtenné hogy eljuttatná ide vagy az email címemre a Cd-én található programot megköszönném.Próbáltam letölteni különböző oldalakról a hozzávaló programot de egy sem vált be. üdv lacBővebben: Link
(#) Tom Lord válasza kaqkk hozzászólására (») Máj 8, 2011 /
 
Attól még a jel sebessége nem változik! Ugyan akkora marad a jel periódus ideje! Legjobb esetben is csak egy rövid tüskét fogsz látni, de az sem valószínű.
A PC hangkártyás szkópon már egy 1kHz-es jelen sem fogsz meglátni egy rövid 10us-os tüskét.
(#) Tom Lord válasza kadarist hozzászólására (») Máj 9, 2011 /
 
Egyébként egy nagyon hasznos és elmés "szerkezet"a mintavételező-oszcilloszkóp.
Lassú lefutású (persze ez is relatív) jelekre szuperponált nagyon rövid idejű jelek vizsgálatára találták ki.
Na, ez az amire a hangkártya alkalmatlan.
(#) kaqkk válasza Tom Lord hozzászólására (») Máj 9, 2011 /
 
Akkor a "hírtelen " ötletem mégsem jó találmány
(#) frecsko hozzászólása Máj 10, 2011 /
 
Úgy látom a téma indító jó ideje nem írt.

Anno találtam a neten, még nem építettem meg. Ha valakinek ismerős az megoszthatná a tapasztalatait.

PCskop.pdf
    
(#) Tom Lord válasza frecsko hozzászólására (») Máj 10, 2011 /
 
Ebből az angol újságból eddig három kütyüt építettem, de sajnos mindegyik a szép selejt kategóriába került.
Egy IC teszter - a PIC programjával lehet valami gáz.
Egy fügvénygenerátor - a jelalak még 20kHz alatt is csak elfogadható, a freki mérő része is megér egy misét.
És végül az általad belinkelt szkóp. - Egyáltalán nem működik. (Ezután mérgemben - ha lúd, hát legyen kövér - vettem egy EMG kétsugaras 100MHz-s szkópot :yes: )
Talán, ha "sok" időm lesz...
De ha valakinek sikerélménye volt ezekkel, a tapasztalatokat én is szívesen venném.
(#) Tom Lord válasza frecsko hozzászólására (») Máj 10, 2011 /
 
A hozzá tartozó szoftver. :yes:
De az újság ftp szerveréről ingyenesen letölthető.
(#) Medve válasza frecsko hozzászólására (») Máj 10, 2011 /
 
Hello, nem sokat ér a kütyü, nevetségesen alacsony a mintavétele...
(#) frecsko válasza Tom Lord hozzászólására (») Máj 10, 2011 /
 
Nekem egy LC mérő végezte a bontásra ítéltek kosarában. Szép és jó csak nem mért
A program nekem is meg van, leszedtem az újság honlapjáról.
(#) storm hozzászólása Máj 15, 2011 /
 
Sziasztok!
Kibővítettem az 'eredeti' kapcsolást. Kapott pár fesz osztót 1/1, 1/10, 1/100, 1/1000-es osztásra képes így a bemeneti fesz szerintem növelhető párszáv V-ra, egy kapcsolóval lehet állítani. A 150V-os védelmeta bemenetnél meghagytam, és a kimenetre a poti után is került egy diódás védelem, így a kimeneti fesz biztos, hogy 2V alatt marad. Csatolom a rajzokat. Vélemény? (tápfesz szimmetrikus 12V)
(#) berkesandor válasza storm hozzászólására (») Máj 15, 2011 /
 
Én az "eredeti" kapcsolásnak terveztem már nyákot is, táppal együtt, de még nem volt időm megcsinálni. Te már próbáltad? Lehet valamire használni?
(#) storm válasza berkesandor hozzászólására (») Máj 15, 2011 /
 
Van aki megépítette. Vannak fenn képek magáról a készülékről, és a mérésekről is, pár oldallal viszább.
(#) berkesandor válasza storm hozzászólására (») Máj 15, 2011 /
 
Egy-egy kép nem sokat ér, van nálam egy másik, abban csak egy dióda van, lényegében teljesen használhatatlan.
Következő: »»   9 / 29
Bejelentkezés

Belépés

Hirdetés
XDT.hu
Az oldalon sütiket használunk a helyes működéshez. Bővebb információt az adatvédelmi szabályzatban olvashatsz. Megértettem