Fórum témák
» Több friss téma |
Fórum » Időzítő
Témaindító: Mekkmester, idő: Dec 25, 2005
Témakörök:
Hali,Sziasztok most regisztráltam, nem vagyok
egy elektromen de forrasztottam már néhányszor. Lehet a kérdésemnek van megfelelőbb topik is de a kereső eszt dobta ki. Szóval egy olyan kis teljesítményű időkapcsoló kéne nekem amivel egy digit fényképezőgépet tudnék exponáltatni kb. 5 másodperc és 1 perc között. Vagyis pl. 10 másodpercenként 1 pillanatra zárná az exponáló áramkörét 1 relével. Egy kis elektronikai boltban azt mondták, hogy a két ledes kis villogókat nem lehet ilyen hosszú időre trimmelni (ilyenbe akartam beiktatni 1 relét). A Conrad-ban ugyan lehet ilyesmit kapni de k.... drága (3500 ft,nem halnék bele, de nehogy már többe kerüljön a leves mint a hús, mikor a fényképezőgépet 4000 ért vettem) és még azt is nekem kell összerakni. Ráadásul 11 volt kell neki, én max 9 nek örülnék. Előre is köszönöm tanácsotok segítségetek.
Hello!
Remélem valami ilyenre gondoltál. üdv! proli007
Hello!
Kicsit pontosíthatnád a kérésedet.. Vagy is olyan ütemadó kell, ami 5sec..1min beállítható időközönként adna egy rövid impulzust? üdv! proli007
Hello!
Megmondom őszintén az a rajz így nem sokat mond nekem. Azt látom, hogy van valami 230/12V átalakító ami nekem eleve nem jó mert így nem mobil. Amúgy a válaszom igen, ha az a ütemadó egy relén keresztül zárja a fényképezőgép exponáló áramkörét. Üdv: Lorenzo
Szia!
A 230/12V-os trafó helyébe képzelj egy 12V-os akkumulátort és máris mobil lesz a kapcsolás.
Szia!
Tök jó, és kb. mibe kerülne megépíteni? Van egy originál 5x10-es próba nyáklemezem, ha azon elfér akkor azt már nem kell vennem .Üdv: Lorenzo
Hello!
Úgy látom még idő kell, míg tisztázod magadban a gondolataidat. Minden esetre addig is rajzoltam számodra egy kapcsolás, ami vélhetően azt teszi amit szeretnél.. üdv! proli007
Hali!
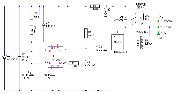
Igen ez a rajz már olyan mint amit szeretnék. Már csak szinte valósággá kel váltani, de ilyen U1 Ne 555 icét hol lehet kapni? Magyar nyelvű találatot nem adott a gép, és a Lomex-ben sem találtam, meg hasonló oldalon. Habár lehet tudnának rendelni. Üdv: Lorenzo
Hello!
Egy rajzon az U1.. R1.. C1.. az alkatrészek pozíció száma a kapcsolásban. Azért szükséges, hogy azonos értékű alkatrészekre is lehessen hivatkozni.. Az alkatrész típusszáma utáni betű, az általában a tokozást-működési hőmérsékletet jelöli. (Lásd adatlap vége) üdv! proli007
Hali!
Végre megvan minden alkatrész, már az IC lábkiosztását is megtaláltam, hogy van számozva. Azt még megtudnátok rajzolni, hogy nyákon ennek hogyan kéne kinéznie ahol az Ne555 lábai a helyén vannak és nem csak szimbolikusan oda van húzva a bekötés. Üdv: Lorenzo
Helló!
A D3 LED biztosan így van az eredeti rajzon? (!) Ottó
Hello!
Hú ha! Ez most mit jelent? Nyákrajzot szeretnél? Vagy mit nézzünk meg.. üdv! proli007
Hello!
Biztos, mert én rajzoltam oda.. A relé 6V-os, a táp, meg 9V. A kettő feszültség különbségét csökkenti a dióda, és egyben jelez is. Ez csak egy kis relé, ami a fényképezőt indítja. üdv! proli007
Helló!
Amennyiben Te tervezted,akkor nem szóltam. Biztosan igen érzékeny a jelfogó,vagy nagy áramot tud a LED. Az általam használt jelfogók azért felszippantják a több mint 130mA-et és azt egy normál LED nem szeretné. Üdv. Ottó
Hello!
Annyiban igazad van, hogy nem írtam oda.. De egy 130mA-es jelfogó, az már egy "komoly dolog", itt viszont csak épp hogy szükség van a relére. (Főkép, nehogy "megműtse" a dolgozó a fényképezőgépét.) Egy 5V-os HAMLIN relének 500ohm az ellenállása. De az HE-n található RSY-5-nek is 30mA az áramfelvétele. De a 6V-osé, csak 25mA, mindössze 190Ft-ért.. üdv! proli007
Hali!
Igen egy nyák rajzot szeretnék, gondolom a nyáktervet valami progival szoktátok csinálni, és nem képzeletben oldjátok meg, hogy melyik vezeték merre haladjon anyák hátulján, hogy a megfelelő lábhoz érjen. Bocsi ha megint kicsit bonyolultan fogalmaztam. Nekem legalábbis elég nehezen akar összeállni, hogyan helyezzem el az alkatrészeket ahoz, hogy a leg kevesebb áthidalást keljen csinálni. Üdv: Lorenzo
Hello!
Így már érthető! Én a "combosabb" relékhez vagyok szokva. Üdv. Ottó
Szia.Nem olvastam végig a hozzászólásaidat ezért nem is tudom pontosan az elképzelésedet. Ez a nyák is megoldás de tudni kellene a potméter csak egyszer lesz beállítva vagy változtatni akarod az időzítést. Mert akkor másképpen kell kivezetni a csatlakozókat. Valamint a proli007 által ajánlott relét sem kerestem meg így annak a mérete, valamint típusa sem biztos hogy így jó lenne.
Bocs így talán jobban látod . :yes:
Hello!
Ügyes. Egy hibát elkövettél, hogy a relénél záróérintkezőhöz, nem a középkivezetését használtad, hanem a nyugvót. De így nem tud zárni a kontaktus. üdv! roli007
Szia!
Igazad van ma reggel már én is észre vettem. Gondolom úgy sem ez kerül megépítésre mert mindig a beszerezhető alkatrészek határozzák meg,hogy milyen legyen a panel elrendezése és huzalozása. Csak irány mutatás akart lenni ha lorenzónak.
Hali!
Ez a rajz alapján amit most csinált poros már össze tudom rakni. De akkor mos tudom ez alapján változtatni az időzítést vagy nem? Mert ha nem akkor még nem kezdem el ősze forrasztgatni. Aszem felrakok egy képet, hogy mim is van.
Igen időzithető , csupán a relé lábak bekötése nem megfelelő. Mintl látom a tied nem is olyan mint a rajzonn tervezett. Azt már magad is áttrajzolhatod a már meglévő relédhez.
Király! Akkor ez már a célegyenes, még ma nekilátok összerakni
![]() Lorenzo
Hali!
Végre össze állt a cucc de valamit rosszul csinálhattam mert nem működik Rakok fel képet hátha segít.
Hello!
Szegény IC még tápfeszültséget sem kap. Sem az 1-es, sem a 4-es láb, sem a relé nem kapja meg a plusz tápfeszültséget. üdv! proli007 |
Bejelentkezés
Hirdetés |





.












