Fórum témák
» Több friss téma |
Fórum » Időzítő
Témaindító: Mekkmester, idő: Dec 25, 2005
Témakörök:
Hello!
Erre való, egy relé, vagy szilárdtest relé.. üdv! proli007
Köszönöm, de mivel elég kezdő vagyok nem tudom milyen relé lenne a megfelelő. Gondolom a relé betápja 12 volt lenne?? Hova kellene kötni a 220-as fázist /esetleg a nullát is , ha azt is szeretném megszakítani a nagyobb biztonság érdekében/. Valamint ez a relé, hogy birná a 220 voltos áramot, ha 12v a betápja???
Köszönöm szépen a választ. Amúgy a 12 voltot a riasztó aux+ és aux- -ról kapná.
Szia! Lényegyes, hogy olyan relét válassz ami képes 250V AC kapcsolására! S nagy legyen a szigetelési feszültsége.
( Gépkocsirelével nem kapcsolunk 250V-os feszültséget. Nem arra való! ) PL : Egyáramkörös ( meghúzva záró ) relé. Egyáramkörös morzeérintkezős ( Váltó ) relé. Kétáramkörös morzeérintkezős ( Váltó ) relé. Relé elvi rajza és a gyakorlat... (Link.) Ezek csak példák! Mert szerencsére bőséges a kínálat... A kétáramkörös típussal megvalósíthatod a leválasztó kapcsolás. ( Példa a hálózati potenciál _leválasztásra_(Link)_. ) Ilyenkor a fázis és a nulla egyszerre lesznek kapcsolva. Fix bekötésű készüléknél, ahol a fázis helyzete nem cserélődik fel, rendszerint elég a fázist kapcsolni. Lényeges adat még a tekercs feszültségén kívül a tekercs árama vagy ellenállása. Mert a meghajtó áramkörnek ezt a "teljesítményt" tartósan le kell adnia! FONTOS! Ha félvezető kapcsolja az egyenáramú relét, akkor a tekercsek ellenpárhuzamosan egy védődiódát kell kötni. Mert kikapcsoláskor a relé tekercse nagyfeszültségű impulzust gerjeszt és ez a félvezetőket átüti, tönkretéve a készüléket. Itt egy példa, egy relé tranzisztoros kapcsolására ( Vezérlésére. ). A hálózati feszültség kapcsolására alkalmazhatsz még SSR-rt is. Ezek rendszerint csak egy normál LED teljesítményével terhelik a meghajtó áramkört. Ami egy LED-et képes vezérelni az egy SSR-t is meg tud. Egyes típusok ( PL ez a relé. ) beépített áramgenerátort is tartalmaznak. Ezek széles (3-32V )feszültségtartománnyal vezérelhetők. Bocs! Kicsit hosszú lett a relés ismertetőm...
" Egyes típusok ( PL ez a relé. ) (Link) beépített áramgenerátort is tartalmaznak. Ezek széles (Kb: 3-32V) feszültségtartománnyal vezérelhetők. "
A GTRTA400-as leírása ( amit eddig találtam (Kép a belsejéről)) nem írja a kapcsolási feszültséget. Így a kimeneti pontok csak törpefeszültség kapcsolására alkalmasak. Még akkor is ha a beépített relék elvileg képesek lennének a hálózati feszültség kapcsolására. Mert a készülék nem nagyfeszültség kapcsolására lett tervezve. Így garancia sincs rá, hogy a hálózati feszültség nem okoz-e kárt a GTRTA400-asban. ( Ezt csak a gyártó tudná megmondani.
) Ezért érdemes megfelelő relével megoldani a hálózati feszültség kapcsolását. Lásd mellék.
Szia! Triniti egy internetes eszközt ( 3G router ) szeretne _GTRTA400_-zal kapcsolni.
De lehet én értettem félre... :hide:
Nincs mit!
Az ilyen leírás alapján azért nem merném közvetlen kapcsolni a hálózati fogyasztókat. Idézet: „GTRTA-400+telefon GSM távjelző, távvezérlő, GSM telefonnal. 3 számot értesít 3 eseményről (hívás vagy SMS) GSM távjelző, távvezérlő, GSM telefonnal. 3 számot értesít 3 eseményről (hívás vagy SMS) A készülék külső érzékelők jeleinek hatására a GSM adattelefon (SAGEM Modem TRA 900MHz) segítségével hívást kezdeményez és / vagy SMS-t küld a beállított telefonszámokra (három számhoz külön állítható). A számokat ill. az SMS-ek szövegét egy másik telefon SIM kártyáján kell előre eltárolnunk. 3 indítóbemenet (negatív indítású) válthat ki riasztási eseményt. Mindhárom eseményhez különböző SMS szöveg rendelhető. Így 3 különböző eseményről 3 különböző üzenetet kaphat. A hívás is jelzésértékű, vagyis a felhívott mobiltelefon kijelzőjén megjelenő szám vagy megnevezés alapján pontos tudomást szerezhetünk a riasztási eseményről. Ha a készülékhez csatlakoztatott mobiltelefont felhívjuk, lehetőségünk nyílik 2 különböző bistabil relékimenet állapotának változtatására, mely kimenetekkel gyakorlatilag bármilyen fogyasztót vezérelhetünk. Lehetőség van az egyes relé monostabil működtetésére is. A relék teljes bekötésűek, tehát akár záró, akár bontó kontaktusra van szükségünk, nem lesz gondunk plusz alkatrészekkel. A készülék 12V DC áramellátást igényel. Felhasználható különböző riasztások, ill. jelzések átvitelére: pl. autó- vagy lakásriasztás, tűz- ill. vízjelzés, távfelügyeleti rendszerek létesítésére, továbbá bármilyen elektromos berendezések távvezérlésére. A lehetőségek végtelenek. ”
Szia!
Felmerült meg egy apró kérdésem, a kapcsolási rajzon másképp van feltüntetve (más a piktogramja) a nanos és más a mikros kondenzátoroknak. Ez csak annyit jelent hogy kerámia vagy sem?
Hello!
Nem, azért más a jelölésük, mert az egyik elektrolit kondi amit polaritáshelyesen kell bekötni, a másik pedig polarizálatlan. Általában az 1µF feletti kondik elektrolitok. Ha polarizálatlannak vannak jelölve, akkor az nem véletlen, akkor nem jó bele az elkó. 1n..1µF-ig általában fólia kondit használunk, 1pF..1nF-ig pedig kerámiát. Kivétel ez alól a tápfeszültség szűrő kondik, amik 10nF..470nF-ig általában lehetnek többrétegű kerámia kondik. Hangfrekvenciás és időzítő kapcsolásokban a legalkalmasabbak a fólia kondik, csak a nagy kapacitás igény miatt szoktak elkót használni.. üdv! proli007
Sziasztok!
Nekem egy olyan időzítő kapcsolás kellene,amire ha érkezik egy vezérlő jel ( ami akár órákig is rajta marad ) attól függetlenül 2-3 mp-re behúz egy relét,majd elengedi.Ezt a kapcsolást néztem ki magamnak,az R3-C2-vel belövöm az időt,csak azt nem tudom hogy a vezérlés rajta maradhat-e,vagyis úgy működik-e ahogy nekem kellene? Régebben láttam valamelyik topicban direkt ilyen kapcsolást,de most nem igazán találom.
Szerintem teljesen jó lesz, mert C1 biztosítja, hogy csak trigger impulzust adjon az indításhoz.
Sziasztok!
Nekem kellene egy olyan időzítő, ami ha tápfeszültséget kap (12v), akkor kb 5-8 perc után 1-2 másodpercre meghúz egy relét, majd ez ismétlődjön addig míg a tápfeszültség jelen van. Megépítettem ezt a kapcsolást próba képpen R1-1.5Mohm,R2-18Kohm,C-100uF. Így a T1-105 s,a T2-1,2 s,de nem az az idő jön létre mint amit a program kiszámolt.Bekapcsolás után a relé meghúzásáig eltelt idő (T1) kb 210s,a T2 az még stimmelne is,de viszont utána a T1 beáll 138s-ra és ennyi időnként kapcsol a tápfesz megszűnéséig.Ez mitől van? A kondi sima elko.Ez okozhatja ezeket az eltérő értékeket? Vagy oda tantál kondit kellene tenni?
Ilyen hosszú időzítésekre az 555 nem igazán alkalmas. Az ilyen hosszabb időzítéseket osztóláncokkal szokás csinálni, a proli007 rajzolt egy ilyet valamelyik időzítős topikban. Ha tápfesz megjön elindul egy órajel generátor, melynek idejét addíg számlálod, amíg kell, majd ha leszámolta, akkor elindít egy 555 -ös időzítőt 1 - 2 másodpercre, majd újraszámol, indít stb.
Kár.Akkor megpróbálom megkeresni azt a rajzot,bár nem igazán akarnám túlbonyolítani ha nem muszáj.Meg tulajdon képpen nem is kell óramű pontosság,csak az a lényeg hogy ha elindul az ídőzítés, akkor legalább tartsa azokat az idő intervallumokat.
Sziasztok !
Szeretnék építeni egy késleltetve meghúzó időrelét ami 230v-ról üzemelne. A feszültség megjelenése után kb0,5-1,5sec múlva húzzon meg és maradjon is behúzva. Szeretném minél olcsóbban megoldani. Ez ügyben kérnék segítséget (kapcsolási rajz-ötlet ). Üdv.
Sziasztok...
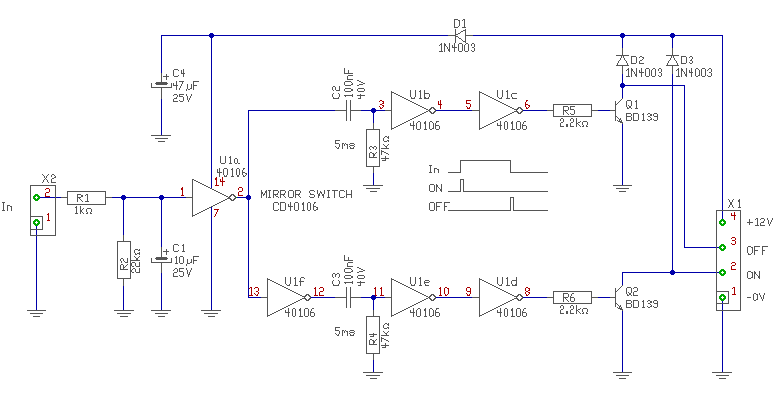
Nekem egy olyan idozito kapcsolasra lenne szuksegem autoban,hogy egy pozitiv impulzus v. allando pozitiv jel hatasara (pl.hatrameneti fokozat) kapcsoljon vagy behuzzon kb. 5ms-ig egy relet, de miutan megszunik a pozitiv jel(pl. kiveszem hatramenetbol) ugyancsak huzzon be 5ms-ig egy masik relet,hogy visszaalljon a kiindulasi allapot. (visszapillanto tukrot szeretnek vezerelni) Sorry, az ekezetekert, de angol billentyuzetrol irok . A segitseget elore is koszonom!
Sziasztok!
Tudna valaki ilyen kapcsolást, LCD-vel? Kerestem, de nem nagyon találtam ilyet... Vicsys kolléga kapcsolása nagyon tetszik, csak az LCD szerintem szebb... Előre is köszi. Üdv: E.
Hello!
Remélem erre gondoltál. (De kételyeim vannak afelől, hogy 5ms alatt meghúz egy relé..) üdv! proli007
Sziasztok
Segíts rajtam, ha tudtok. Nekem egy pic-es monostabil multivibrátor kéne, ami 0-5 percig lehessen állítani egy potméterrel. Megoldottam 555-tel, de mivel ez egy hajón van az aksi merülése miatt változik az idő. Ezért szeretném Pic-el megoldani. Kapcsrajz és hex kéne. Tudnátok segíteni? Természetesen nem kérem ingyen. Tisztelettel Káró György bubuszoft@freemail.huetek
Hello!
- Rossz helyen kopogtatsz.. Kérdezd meg a "Modulrendszerű, grafikus PIC programozás" c. topikban. De azt is áruld el nekik, mivel állítanád be az idő, mivel kontrollálnád.. - De nem tudom mi az hogy változik. Márt mint mi a pontossági követelményed. De ha egy sima 555-el csináltad az 5 percet, akkor nem csodálkozom. Amúgy meg az 555 kompenzálja agát, de lehet stabilizálni is a tápot... (Ha nem ingyen szeretnéd, akkor miért nem az apróban tetted fel. Itt mindenki önzetlenül segít, ha segít. Legalább is én így tudom.) üdv! proli007
Hello!
A probléma: időtartam kapcsoló óra.... Az alábbi problámát kéne megoldanom! Már sokat gondolkodtam rajta, még nem találtam meg az ideális megoldást. Konkrétan semmilyet. 230 Voltos hálózatba kéne beépíteni az alábbi kapcsolást, lehetőleg szekrénybe építhető sínes kivitelben.Napi időtartam kapcsoló alkatrészt kéne keresnem, olyan funkcióval, hogyha áram alatt van, (van bemenő áram), akkor addig üzemeltessen egy készüléket amíg le nem telik az időzített időtartam. Ha közben lekapcsolom a bemenő áramot, akkor az eddig eltelt időt ( napi mennyiségből) ne felejtse el. Ha újra adok neki áramot, akkor folytassa az áram engedélyezést, amíg nem telik le az időtartam. Időtartam felbontás kb 10 perc megfelelő lenne. És mindez naponta ismétlődjön. Előny, ha beállítható rajta, hogy mondjuk mindez csak napközben pl 8:00 és 16:45 között történjen. Egyébb időpontokban pedig ne kapcsoljon. Előny, ha egy készülék, de nem baj, ha össze kell legózni. Sokat ne kelljen azért barkácsolni. Zárt helyre lesz. Kapcsolt eszköz max teljesítménye 600 W. Köszi.
Hello!
Ehhez a feladathoz RTC óra, és mikroproci szükséges. De szerintem ezzel a panellel megoldható. Mindössze be kel fűznöd az alkotóját, programozza át neked a kívánt funkcióra. De "Ha újra adok neki áramot, akkor folytassa az áram engedélyezést, amíg nem telik le az időtartam." ennek a mondatodnak a megvalósíthatósági logikáját, még át kell gondolnod. Mit is kívánsz tőle valójában.. De lehet ha a programozónak elárulod mihez szántad az időzítőt, akkor hamarabb megérti igényeidet, mint egy leírásból.. üdv! proli007
Szia!
Nem ilyenre gondolsz véletlenül? Ha jól olvastam az írásod,akkor ez megoldaná a problémát,nem? De esetleg ez is jó lehet,bár nem kalapsínre szerelhető.Akku van mindkettőben,így a programot nem felejti el,és úgy programozod ahogy akarod. (jó, mondjuk nem olcsó,de hát a Conradnal semmi sem az. )
A mechanikus órák jók arra, hogy a működési időt jól mérjék Ha nincs áram nem megy a motor (a kivánt időtartamot egymás után kis szünetekkel beállítgatva -gépkocsi ablaktörlő elven működtetve- ) .Egy digitális órával esetleg alkonykapcsolóval indítható lenne,de sajna az áramszünetet ez is újraindításnak veszi.Esetleg egy impulzus relével valahogy összehozni.
Szerintem ezek ha nem kapnak áramot akkor nem állítják meg a visszaszámlálást. Nekem arra lenne szükségem, hogy szabályozni tudjam egy eszköz maximális működési idejét egy nap alatt. Ez az idő nem feltétlenül egyetlen folyamatos időszakaszt jelent, lehet ,hogy közben várakoztatni kell a visszaszámlálást, mert nincs bejövő áram.
Hello!
A hasonló problémát,mindig mikrokontrollerrel oldom meg. Régebben logikai IC-ből felépített hálózattal bíbelődtem, de azután rájöttem,hogy a kontroller sokkal jobb megoldás. Egyszerű program módosítással tudsz változtatni a működésen, míg huzalozott logikánál lehet barkácsolni bele az új alkatrészt,vagy alkatrészeket. Ebben az esetben csak arról kell gondoskodni,hogy még az áramszünet után 1-2 másodpercig legyen árama a kontrollernek, az aktuális számláló állapot elmentésére. Ez történhet kondenzátorral,vagy kis kapacitású akkuval. Van aki a tápba tesz nagy kapacitású elkót. Ottó
Egy hasonló bonyolultságú huzalozott logikával is meg lehet oldani a feladatot.
Természetesen ez egy teljesen más feladatra készült. Bővebben: Link Kell 1 db digitális kapcsolóóra,ez fogja engedélyezni,hogy a rendszer 8.00-16.00 között működjön. Kell egy riasztó akku + táp, ez táplálja majd a digitális áramkört. Az osztó IC-n leágazásokat képezel ki,hogy át tudd programozni az időt. Amikor áramszünet van,akkor leállítod az ütemadót,majd a feszültség hatására újra indul. Az NE555 4-es lába erre jó lehetőséget biztosít. Az időtartam végén leállítod az áramkört pl. tárolóval. A következő napi engedélyezéssel biztosítod,hogy alaphelyzetbe kerüljön a rendszered. Mivel puffer üzemben működő akkuról táplálod az elektronikát,így az áramszünet után is onnan folytatja tovább a számlálást,ahol abba hagyta. Röviden ennyi. Ottó
Egy digitális meg egy mechanikus óra elég.A mechanikus órán a kívánt (időtartam-szünetet)-et beállítod egymás után az egész napra,egy egy szünettel közöttük.Ez az óra saját érintőjén kaphatna tápot.
A digitális órát meg beprogramozod a teljes impulzus hosszra, a kívánt kezdési időponttal .Ennek az érintőjével átkötöd a mechanikus óra érintőjét.Ekkor a mechanikus óra elindul ,a szünet ideje után öntartóvá válik,ekkor már jöhet akár áramszünet is ,amíg az időzítés le nem jár addig ha szaggatottan is de az adott ideig ad áramot.(ha nincs áramszünet mindkét óra adja az impulzust ,ha van akkor a mechanikus kitolja a kellő hosszra.) Két buktató van,ha túl hosszú időt akarsz (nehezen osztható fel a napi ciklus) ,valamint ha a mechanikus óra a szünet+ciklus idő alatt a szünet időnél rövidebb ideig kap csak áramot-nem megy tartásba. Ami még gond lehet némely digitális óra hajlamos elfelejteni milyen állapotban érte az áramszünet. |
Bejelentkezés
Hirdetés |






230 Voltos hálózatba kéne beépíteni az alábbi kapcsolást, lehetőleg szekrénybe építhető sínes kivitelben.
) 




