Fórum témák
» Több friss téma |
Fórum » Időzítő
Témaindító: Mekkmester, idő: Dec 25, 2005
Témakörök:
Hali!
Akkor ez most mit jelent, rosszul lett számozva az IC lábaihoz a bekötés? Mert így sem működik, habár legalább már a led pislákol néha. Üdv: Lorenzo
Hello!
Nem! a tükörkép miatt, én írtam el az 1-8 lábszámot. De ha bekötsz vezetéket, amit pirossal rajzoltam, akkor már működnie kellene. De mit jelent, hogy néha pislákol a Led? Mert a működés szerint, a potival beállítható időnként a Led-nek ütemesen fel kell villannia. Ilyenkor a relé behúz, és indítja az expozíciót. Majd újra a potival beállított szünet következik. Először állítsd a potit a legkisebb ellenállás értékre, hogy ne kelljen sokat várnod a villanásokra.. (Ja, és használd előszeretettel a Válasz gombot, hogy tudjuk kinek írsz..) üdv! proli007
Hali!
Közben elmentem a boltba egy új 9V elemért. Mikor rákapcsoltam villant egyet és vad norzézésbe kezdett a relé, de a led már nem világított. Lehet fordítva raktam be a ledet, mert ha fel is villan a led nem húz meg a relé és fordítva, mikor morzézik a relé nem villog a led.
Hello!
Ég a képem, de ez nem túl jó hír. De ha a Led-et fordítva kötöd be, akkor a relé nem tud meghúzni. De lehet elnézed, mert a relének akkor van nagyobb hangja (csattan) mikor elenged, nem amikor meghúz. Mérd meg, hogy a relének mekkora a tekercs ellenállása, és tegyél a Led helyett egy ellenállást, ami ennek kb. a fele. (katalógus szerint egy 100..120ohm-os ellenállás kellene) Akkor a Relé, kevésbé tudja rángatni a tápfeszültséget. Mert ha "Morzézik" akkor annak várhatóan az az oka, hogy a relé árama mikor a relé behúz, nagyon megterheli (megrántja) a tápfeszültséget. A 47µF-os kondinak pont ez lenne a szerepe, hogy ezt kivédje. De lehet kicsire választottam a kondit, jobb lett volna ott is egy 470uF. Na minden esetre én is összerakom ezt az áramkört, és kipróbálom egy elemmel. De nekem nincs ilyen relém, csak sokkal kisebb áramú, ami nem biztos, hogy inzultálni fogja a kapcsolást. Esetleg ha van valamiben egy 10..100nF-os kondid, próbáld meg bekötni az IC 1-es és 5-ös lába közé. Mert az is csökkenti a zavarérzékenységet. üdv! proli007
Hello!
Közben összedugdostam egy próbapanelen. Igaz 6V-os relém nincs, de 5V-os 1kohm, 500ohm, 120ohm-os van. Ezekkel próbáltam, és gond nélkül működött. Egy 8V-ra lemerült elemmel is vidáman ketyeg, még akkor is ha a teleppel egy 100ohm-ot sorba kötök, imitálva ezzel egy gyenge elemet. Szóval valamit elkövettél a kapcsolásnál, de gyanúm szerint valamelyik láb nincs jól beforrasztva. Elsőként az elkókra, és az IC tápfeszültség lábára gondolok. De néhol elég "redvás" a panel, a forrpontok között, próbáld meg kitakarítani, hátha ott van valami gond. üdv! proli007 Hali! A nagyobb kondi dényleg jobb lett, meg néhol elég közelre sikeredtek a forrasztások. Utolsó kérdésem, hogy mivel tisztítsam meg a forrasztási felületeket az oxidáció ellen. Üdv: Lorenzo
Bocs.,hogy én válaszolok. Látom proli007 most nincs itt.
Puha réz drót kefével tisztítom a nyákot ha kész. Utána http://www.hestore.hu/prod_10028804.html ilyet használok.
Üdv.
Szeretnék egy időzítő kapcsolást építeni autóba. Feladata: az áramkörnek legyen 1db 12v kimenete, 2db 12v bemenete. Amikor mind a kettő bemenetre 12v érkezik, akkor a kimeneten 2-3 másodpercig(ez legyen állítható) legyen 12v, az idő eltelte után már ne adjon ki feszültséget. gyakorlatban: Az áramkör egyik bemenetére fényszóró felkapcsolásakor 12v kerül, ekkor még nem kapcsol a kimenetre 12v-ot, csak akkor, hogyha a másik bemenetre is 12v kerül. A két bemenet függ egymástól, csak akkor működik, hogyha mind a kettő bemenetre 12v érkezik. 12v-ot csak egyszer adjon a kimenetre, ahhoz, újra 12v-ot kapcsoljon a kimenetre, el kelljen venni az egyik tápot - majd vissza. meg lehet ezt oldani? köszönöm!
Szia!
"És" (AND) kapu + 555 IC monostabil kapcsolásban kell neked
a kondenzátor feltöltése után lekapcsolja a kimeneti 12v-ot?
Ha beteszel egy 1MOhmos potit R helyére akkor kb 4-5 másodpec ig állíthatod az időt. Igen lekapcsolódik a 12V utána. Kicsit amatőr rajz a kalklátort egészítettem ki.
Sziasztok!
Nagyon szépen köszönöm a segítséget és türelmet proli007 és akik még hozzá szoltak, hogy megtudtam házilag oldani így ezt a dolgot harmad áron, és még az alkotás öröme is megvolt. Most már olyan mint amit elképzeltem. Még egyszer köszönöm. További jó fórumozást. Üdv.: Lorenzo
Köszönöm, megveszem a cuccokat és kipróbálom!
Hello!
Igen. De az "ÉS" kapu egyik fele (ahogy David helyesen írja) lehet maga az 555 tápja. A másik 12V-al, pedig indítható a késleltetés egy tranyón keresztül. Ez még energia takarékosabb megoldás is. (De azt is megírhattad volna, mit szeretnél vele működtetni, mert ez befolyásolhatja a "célszerű" megoldást.) üdv! proli007
A lényeg az lett volna, hogy az autónak a fényszóró mosója csak akkor menjen bajuszkarhúzásra, hogyha fel van kapcsolva a fényszóró.
Hello!
Oké, akkor gondolom egy relé lesz az 555 kimenetén. üdv! proli007
Nem feltétlen, én maga a szivattyú motort kötném rá. De, hogyha elfér a dobozban egy relé, akkor lehet azon keresztül is.
Már csak azt nem értem, hogy hogyan fogja érzékelni, hogy mind a kettő bemeneti 12v meg van-e?
Ha nincs meg mindkettő 12V nem indul el az IC. Ha nem teszel relét a kimenetre tönkre megy az IC.
Reléből is egy kisármút kell keresni vagy betenni egy tranyót elé
Ok, de mi az az alkatrész ami az IN1, IN2 végén van?
ha ráadsz IN1re 12V-ot zárja a felette lévő kapcsolót, ha IN 2 is kap 12V-ot az meg zárja az a felett lévő kapcsolót így tápot kap az IC.
Hello!
Elvileg lehet egy Fet-el is kapcsolni, csak kérdés mennyit eszik a motor, és hogy kapcsolható-e a negatív feszültség. De lerajzoltam, hogy ne legyen ennyi kérdés.. üdv! proli007
A kérdés erre a kapcsolásra vonatkozik.
Hello!
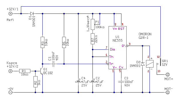
Ebben az alkalmazásban semmit, pontosabban a 6-os lábbal kell összekötni. Egyéb esetekben ezen a lábon lehet indítani a monostabil multit. Ekkor egy ellenálláson keresztül a tápra kell kötni, és ha ekkor a lábat a gND-re húzod, kezdődik az időzítés. üdv! proli007 |
Bejelentkezés
Hirdetés |








