Fórum témák
» Több friss téma |
Fórum » PIC égető kapcsolás. Szerintetek működni fog?
Témaindító: (Felhasználó 449), idő: Jan 18, 2006
Témakörök:
Köszönöm!
Sziasztok
Adott egy égető ami pic 12f629 pic 12f675 és pic 16f628 at tud írni soros portról. Ha én egy pic 16f877 eset akarok vele írni, akkor elég ha a megfelelő lábakat kivezetem és azokat kötöm össze nem?
Csak ki kell keressem a megfelelő lábakat... csak azt nem értem, hogy az égetőben több láb is össze van kötve, egymással, és ha kinézem hogy a 16f877 esen is azokat kössem össze arra, hogy fog reagálni vajon nem-e üti ki?
A jelzésekre lenne szükségem amik égetéskór használódnak, és hogy mi mivel kötődik össze. Jó lenne a pic 16f877 esre, de általánosságban sem baj.
Válasz a hozzászólásra.
- Továbbra sem tud kialakulni a magas szint az U3 8. és 10. lábán. A megoldás lépései: - Vedd ki a 7404 -et, lehet, hogy tönkrement már. Szerezz be 7407 vagy (74LS07 esetleg 7406 vagy 74LS06) nyitott kollektoros, 30V -os invertert. A mérést akkor folytasd, ha beültetted. - Q2 nem működik, vagy emittere nem megy az 5V-ra, vagy az R6, R7 nincs a Q2 kollektorára kötve, vagy R6 nem kapcsolódik az U3 8. lábára / R7 nem kapcsolódik az U3 10. lábára. - Egy multiméterrel ellenállás mérési módban (ha van rakta csipogtatós mód, az is jó) ellenőrizd le az összes kapcsolódást.
Szia
Az R6,R7 tökéletesen van bekötve, és az R6 kapcsolódik az U3 8.lábához. Az áramkört átnéztem csipogós módban,nem találtam rajta semmi rosszat. Akkor megpróbálom beszerezni az említett IC-ket, ha megvannak újra leírom az egész mérést. Az eddigieket meg nagyon szépen köszönöm!
Szia!
Beszereztem a 74 LS 07-es IC-t itt a mérések: U1 13,41V U2 5,02V U3 14.láb:5,02 7.láb:0V LPT D0 szabadon: 10.láb:0,30V 13.láb:0,20 12.láb:4,99V J2 2.láb:0,13 LPT D0 földön: 10.láb:0,04V 13.láb:0,06V 12.láb:4,99 J2 2.láb:1,16 LPT D1 szabadon 9.láb:0,33V 8.láb:0,07V J2 1.láb:0,05V LPT D1 földön 9.láb:0V 8.láb:0,07 J2 1.láb:1,06V LPT D2 szabadon: 5.láb:3,90V 6.láb:4.97V J2 4.láb:0,07 LPT D2 földön: 5.láb:0V 6.láb:4,97V J2 4.láb:0,08V LPT D3-D4 szabadon: 1.láb:0,45V 2.láb:13,25V 3.láb:0,50V 4.láb:13,25V J2 5.láb:0,01V LPT D3 földön: 1.láb:0V 2.láb:13,25V 3.láb:0V 4.láb:13,25V J2 5.láb:0,02
Szia!
Készíts egy-egy közeli képet (akármilyen rossz minőség sikerül) az alkatrész és a forrasztási oldalról és csatold. Több dolgot nem értek: - Hogyan számozod az IC lábait? - Egy TTL IC bemenete, ha szabadon van, akkor 1.1 .. 1.4 V körüli feszültségre áll be. A méréseid szerint a szabad LPT D1 vonal 0.33V. Rajta van az LPT kábel és csatlakozik a géphez? Kábel nélkül mérj! - Ha az IC 7407, azaz nem negál, akkor a 12. lábán alacsony szintnek kell lennie, ha a 13 alacsony szinten van. Viszont ezt mérted: 13.láb:0,06V 12. láb:4,99V. Hol méred a 4.99V -ot? Valószínűleg az R8 húzza fel a vezetéket, de a 7407 nem tudja lehúzni... - LPT D2 földön: 5.láb:0V 6.láb:4,97V. Akkor most negál az IC vagy nem? 7407 vagy 7406? Egyáltalán jól van beültetve?
Nem 7407-7406 van benne hanem 74LS07.
Megpróbálok fényképet csinálni
Szia!
Működnie kellene 7407 és 74LS07 -tel is.. Itt valami nagyon zavaros, a méréseid szerinti adatok arra utalnak, hogy nem jól van bekötve az IC...
Pedig jól van bekötve mert többször is ellenőriztem
Itt vannak a képek...
Szia!
Sajnos a fényképen nem látszanak azok a részletek, amiből ki tudnék indulni. Tudnál egy pontos kapcsolási rajzot feltenni. Már csak azt tudom elképzelni, hogy a linken megadott kapcsoláshoz képest megváltoztattad a kapuk kiosztását - ebben az esetben eddig sötétben tapogatva kerestük a hibát...
Szia!
Majd akkor megpróbálom a nyák rajzot felrakni és az alapján nézni az egészet...csak nem tudom mikor mert ma alig lesz időm.
Szia!
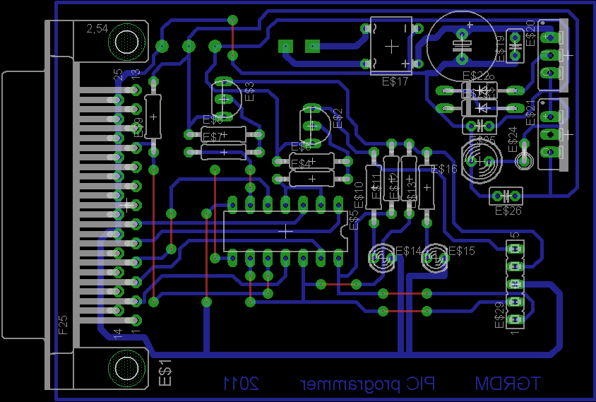
Az a rajz nincs meg fájban, amiből a panel készült?
Szia
Itt a nyák, bocs hogy kicsit később...Az alkatrészek értéke meg a száma nincs ott remélem nem baj
Bocs rosszul lett megcsinálva a nyák mert egy árkötést szabadon hagytam mert újracsináltam a nyákot mivel eagle 4.11-ből nem tudtam felrakni....
Szia!
Egy két ellenőrzés a mérések előtt: - A 7805 középső föld kivezetése nincs bekötve a rajzon, - Mérd meg a pc -be dugott LPT kábel égedőre menő csatlakozóján (égetőre csatlakozás nélkül), hogy a 25. kivezetés tényleg a PC földjére megy. - Nézd meg még egyszer, hogy a 74(LS)07 jól van beültetve - az 1. lába (ha az ic-t magad elé teszed, felülről nézed, a tok oldalán levő mélyedés a bal kezed felé esik - az alsó sorban a bal szélső láb) került a rajzon az "E$5" felirathoz. - Az átkötések hiánytalanul megvannak, és jó helyre mennek, - Keress forrasztási hibákat (forraszhíd a közeli pontok között, hideg forrasztás), és esetleges fóliaszakadásokat...
Igen a 7805 középső lábát elfelejtettem rákötni a földre amikor másoltam a nyákot de a panelen be van kötve...
Az IC jól van bekötve, nem találtam rajta szakadást zárlatot...A 25.kivezetés földre megy.
Akkor mérjünk:
Csak a táp legyen csatlakoztatva - lpt kábel és kontroller ne legyen csatlakoztatva. - U1 3. lábán a földhöz képest, - U2 3. lábán a földhöz képest, - U3 14 lábán a feszültséget a 7. -hez képest. - LPT D2, D3 és D4 pontjain a földhöz képest, ha nincs rá kötve semmi,
Szia:
U1 3.láb: 13,40V U2 3.láb: 5,02V U3 14.láb: 5,02V 7.láb:0V D2: 0,06V D3: 0,06V D4: 0,06V remélem jól értelmeztem őket
Mérd meg a feszöltséget a Q1 emitterén, bázisán és a kollektoran a földhoz képest. Világít a piros led?
Mérd meg a feszöltséget a Q2 emitterén, bázisán és a kollektoran a földhoz képest. Világít a zold led?
Q1
emitter: 13,40V bázis:13,33V kollektor: 0,01V Q2 emitter: 5,01V bázis: 5,00V kollektor:0,06V A piros led egy ideig világított amíg meg nem fordítottam a Q1-Q2-t mert fordítva voltak bekötve.A zöld led egyszer sem világított még. Amikor a piros led alatt nyomogatom a forrasztásokat akkor elkezd világítani de nem találtam semmilyen forrasztási hibát.
Még egy mérés...
Kösd földre az LPT csatlakozó D2, D3 és D4 pontját. Mérd meg a feszültséget a Q1 emitterén, bázisán és a kollektorán a földhöz képest. Világít a piros led? Mérd meg a feszültséget a Q2 emitterén, bázisán és a kollektorán a földhöz képest. Világít a zold led? Kösd a +5V -ra egygenkét beiktatott 1k ellenállással az LPT csatlakozó D2, D3 és D4 pontját. Mérd meg a feszültséget a Q1 emitterén, bázisán és a kollektorán a földhöz képest. Világít a piros led? Mérd meg a feszültséget a Q2 emitterén, bázisán és a kollektorán a földhöz képest. Világít a zold led?
LTP D2 D3 D4 földön:
Q1 emitter:13,40V bázis:13,33V kollektor:0,04V Q2 emitter:5,02V bázis: 5,00 kollektor:0V +5 volt helyett csak 4,84V-ot tudtam csinálni.1K ellenállás LPT csat. D2 D3 D4 Q1 emitter:13,40V bázis:13,34V kollektor:0V Q2 emitter:5,01V bázis:4,99V kollektor:0,08V A ledek sehol sem világítanak.
Szia!
Jó lenne látni, amit építettél. Egy részletes képet kellene feltölteni, mert itt semmi nem akar működni... Valahogy próbáld meg úgy lefényképezni, hogy látszódjon az ic-n levő felirat is... Merre van ez az áramkör (földrajzilag)?
Szia!
Itt a fénykép szerintem elég jó lett... |
Bejelentkezés
Hirdetés |















