Fórum témák
» Több friss téma |
Fórum » Tranzisztorok helyettesítése
Szia!
BC182-vel.
Sziasztok!
P6KE400A helyett jó az FR102 vagy FR104 ? Csak ezek vannak itthon most. Köszönöm!
Szia!
Nem jó, mert a P6KE400A egy 400V-on letörő tranziens szuppresszor-dióda, a másik pedig egy gyors egyenirányító dióda.
Okés. Akkor a gondom a következő: a kérdéses dióda nyitóirányban 1200értéket produkál és záróirányban nem vezet. (diódaállásban)
Valóban rossz ez a dióda? Ha rossz, mivel helyettesíthető? (sb sorozat?)
Egy 400V-os szupresszordióda (mint a Zener is) elég nagy nyitóirányú feszültséggel rendelkezik, úgyhogy ez az érték nem rendkívüli. De ha holnap reggelig még nem késő, akkor megmérek egyet a munkahelyemen és referálok felőle.
Nem késő holnapig és Nagyon köszönöm előre is.!
Adott egy pc táp és már csak ez az alkatrész gyanús a többit cseréltem. Köszönöm!
Tuti biztos, hogy 400V-os kell oda, nem pedig 200V-os?
Sziasztok!
2sj172 tranzisztort mivel tudnám helyettesíteni? Egy motorvezérlőben van. Üdv.: Ádám A hozzászólás módosítva: Jún 20, 2013
Hi!
Ok! Köszi a segítséget de olyan tranzisztor kellene amit meg tudok venni magyarországi kereskedelmi forgalomban. Ebből a 3 tranzisztorból egyet sem találtam itthon sajnos...
Szia!
Gyárilag ez volt ott, pc táp trafón van. Szerintem tranziens-letörés céljából. Csúcsban biztosan van ott 300-320 volt is, mert a táp pfc-s és 450V kondik vannak a pufferen párhuzamosan.
Megmértem egy Keithley asztali multiméterrel és a P6KE400A nyitófeszültsége 1,16V lett.
Szerintem akkor rajzold vissza a dióda környékét (hogy az eredeti felvetéseddel foglalkozhassunk), és találjuk ki, hogy mit is csinál ott az a dióda.
Ha "védelmi" célból van ott, akkor alapvetően záróirányban van előfeszítve, szóval lényegtelen, hogy nyitóirányban mekkora feszültségnél nyitna. Ha ez a PFC kimenetének szabályzóeleme (ilyet még nem láttam, de a flyback tápoknál is van Zeneres verzió), akkor ugyanez, csak néha záróirányban kinyit.
Tehát a mért 1200mV-os nyitófeszültség egy jó érték.
Köszönöm! Keresek akkor hasonlót. Üdv!
A főtrafón van ez a dióda. Protekciós vagyis védelmi célokból.
Ez egy kávéfőző darálójának a kacsoló FET-je. Ez vezérli a motort. Valószínűleg PWM hajtása lehet. Az a baja, hogy simán szét "durran" a tranyó egy idő után. Tehát lehet , hogy egy erősebb helyettesítő jobban is működne.
Szia!
A motort megnézted, nem szorul? Szénkefe milyen? Szerintem megemelkedett az áramfelvétele a motornak az előző okok egyikéből adódóan és amiatt pusztul el a kapcsolóelem.
Ez típus hiba ennél a gépnél. 10 vezérlőből 8-nak ez a baja. Nem hiszem hogy minden daráló motor beszorulna. Az alap felhasználó meg nem hivatott arra hogy tudja mikor szorul a motor. Az elektronikának ki kell szolgálnia a masinát!
Bővebben: Link
Ezzel a fettel próbáltad már? Egy kicsivel nagyobb az áramerősség tűrése. A feszültsége pedig minimálisan kisebb.
Nem próbáltam még. Talán egy próbát megér.
Igen kapható, de ahhoz 20 kilométert kellene utazni, annyit meg nem ér meg,(többe kerülne a leves mint a hús) azért kérdeztem, hátha van megfelelő elfekvőben.
Köszönöm.
Az általad megadott trazisztor kb. az egyik legalapabb, leggyakoribb kisjelű tranzisztorok egyike. Paraméterei alapján nagyon sok másik tranzisztorral helyettesíthető (kis túlzással szinte bármilyen PNP tranzisztorral). Ugye nem várod, hogy a világegyetem 5000 legelterjedtebb tranzisztorfajtáját felsoroljuk, hogy hátha van neked olyanod odahaza?
Írd meg, hogy mid van, aztán majd rábökünk valamelyikre.
Keress BC212-es típusút. Gyakorlatilag ugyanaz, mint keresett típus.
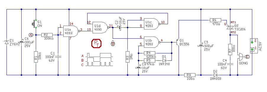
Bocs, az előbb rossz képet tettem fel.
Amúgy valóban 9V AC kell neki, és a 1N4004 dióda egyenirányítja? Köszönöm.
A lentiek közül - ahogy kadarist megírta - a BC212 jó lesz bele.
A többi kérdésednek inkább a "Kezdő kérdések" topikban lenne a helye.
Üdv.
Nem találok nagyon sehol sem BDY55-ös tranyót, ezért ránéztem a 2N3055-re, és majdnem ugyanazokkal a paraméterekkel rendelkezik, igaz a lábkiosztása eltér, de egy adatot nem értek, hogy mire szolgál, miért lehet jelentős az eltérés, mit befolyásol, ha nagyobb, vagy kisebb az érték az eredetiről. A transition frequency-ről lenne szó. A BDY55-nek ez az érték 10mhz, a 2N3055-nek pedig 3mhz. Számít ez a 7mhz eltérés? ![]() Köszi előre is.
Bizonyos esetekben bizony számít. Pl. végfoknál. Az ilyen nagyáramú tranzisztoroknál bizony ritkaság a magasabb tranzitfrekvencia, de hangfrekvenciás végfokba, inverterbe bizony jobban muzsikálnak. Kisebb torzítás, kevesebb disszipáció.
Az nagyszerű, akarom mondani nem valami jó a helyzet, mert ez pont egy quad 100W-os erősítő 2 végtranyója.
..akkor keresgélek még. Köszönöm Szépen. ![]() Tomi |
Bejelentkezés
Hirdetés |










