Fórum témák
» Több friss téma |
SZiasztok!
A moderátoroktól elnézést, hogy új témát nyitok egy ilyen nevetséged dologért, de egyszerűen sehol nem találok semmi használhatót. Konkrétan az a gondom, hogy nem tudom, hogyan lehet méretezni TRANZISZTOROS monostabil multivibrátort, ami csak SZIMPLA TÁPRÓL üzemel. Kb.: 2-3 másodperces "időzítésre" lenne szükségem, és egy záró nyomógombbal szeretném aktiválni. Köszönöm, ha valaki segít.
Ha IC-vel is jó lenne, akkor ezt nézd meg.
Köszönöm, de IC sztornó, már csak azért is, mert nincs itthon, meg azért is , mert abba "nem látok bele". Amúgy csak kiegészítő lenne az elektronikus dobókockához, ez indítaná a számlálót.
Ó, köszönöm!
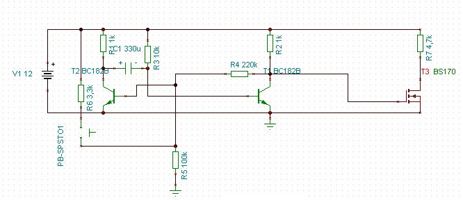
Pont ilyen kell. Vagyis Q2 negáltja, de azt már megoldom FET-vel. VIszont ami még felmerül kérdésként: Ha 2db BC182B-t használok, akkor az R1 , R3 , és R4 értékeinek mekkorának kéne lennie kb 10-12V -os tápfesz mellett? (olyan értékre lenne szükségem, ami tutira jó, szóval nem határon van)
Szia!
Próbálkozz az R1=R3=1k és R4=220k értékekkel. Ha a bemenetnék a 10k-t lecsökkented 1K-ra, R4 lehet 100k is. Szia
Köszönöm, ezek fontos információk. Így már tudok szimulálni Tinában, és még működik is.
Szerintem még ma megépítem próbanyákon, vagy légszerelve, de a kimenetet megnegálom egy fettel+1 drain ellenállással.
Nem, köszönöm, most kihagyom.
Középiskolában eleget szórakoztam vele. Megcsináltam próbanyákra. Hát nem volt valami élvezetes, de készen lett. És működik is. Viszont furcsa, hogy már attól is billen, ha a nyomógomb érintkezőpárjait csak az ujjammal érintem össze. Ha sokáig tartom ott az ujjamat, akkor a periódus letelte után szaporán villogni kezd. És az is különös, hogy ha indítom a nyomógombbal, akkor nem mindig (sőt, általában nem) 2mp körüli az idő, amíg visszabillen. Ezt a záró gombot megpróbáltam úgy használni, mint ha egy nyitó gomb lenne. (benyomva tartottam, és csak 1 pillanatra engedtem el) Ekkor kedvezőbb jelenséget produkált, már ami a periódusidőt illeti. Lehet, hogy majd kicserélem nyitó nyomógombra. A végleges kapcsolási rajzot mellékeltem. A FET et meg azért tettem bele, mert nekem a bistabil működésének inverzére van szükségem egy MC14022 órajel tiltásához. (ha magas szint van a ENABLE negált lábon, akkor tiltja az órajelet) Még egyszer köszönöm a segítséget Neked is, és gydaneenak is!
Szia!
- A viszonylag magas impedancia miatt a kezedről átmenő zavarjelek is indítani tudják... Az ellenállások csökkentésével az indítási bizonytalanságok csökkenthetők, de az időhöz nagyobb kondenzátor kell majd. (Az 555 tervezésekor ezekre ügyeltek hiszterézises bemenet, nagyáramú kisütő tranzisztor...) Köszönöm a pontokat. Szia
Sziasztok!
Ezt a villogót szeretném megcsinálni, ki is számoltam az értékeket. Az a kérdésem, hogy a C2-nek mekkora a kapacitása, illetve mekkora tápfeszt kapjon?
Sziasztok!
MOSFET-tel hogyan lehet készíteni monostabil multivibrátort? A képen látható kapcsolás funkcióját tekintve úgy működik, azonban a kikapcsolás lassan megy végbe a kondenzátor feltöltődése függvényében. Hogyan lehet megoldani, hogy a kikapcsolás azonnal végbemnejen? Ha esetleg a kondenzátor és a gate-ellenállás csomópont közé bekötök egy kisfeszültségű zenert, az jó megoldás lehet? A hozzászólás módosítva: Nov 1, 2016
Próbáltam a tallóz gombbal csatolni, de nem sikerült. Erről a képről van szó.
Tulajdonképpen mit szeretnél csinálni? Ha megnyomod a gombot világít, elengeded elalszik a LED?
Késleltetve alszik el. Azt szeretném, hogy a késleltetés letelte után azonnal kikapcsoljon.
Idézet: „Azt szeretném, hogy a késleltetés letelte után azonnal kikapcsoljon” Komparátort kell használni. Természetesen maga a FET is egyfajta komparátor, csak mivel egy viszonylag kis erősítésű analóg eszköz, a kikapcsolás folyamata "elnyúlik", ezért látod, hogy az időzítés után nem azonnal kapcsol ki. Ahhoz jelentősen túl kéne vezérelni. Egy komparátorban is ez történik, igen nagy erősítésű eszközről van szó, amit még pozitív visszacsatolással is gyorsítanak. Ha ezt az "azonnali" kikapcsolást szeretnéd komparátor áramkörre lesz szükséged, amivel a FET -et, mint kapcsolót vezérelheted. A közönséges komparátorok általában nyitott kollektoros kimenetűek (LM311, LM339) ha elegendő a végtranzisztor áramaa LED -hez, még kapcsoló FET -et sem kell alkalmaznod. A FET vezérléséhez használhatsz közönséges, akár a legolcsóbb (741) műveleti erősítőt is komparátorként.
555 -ös IC, monostabil üzemmód, ami neked kell.
Nagyon köszönöm a rajzot, és a válaszokat is mindenkinek.
Azt is elárulhattad volna, hogy ténylegesen mi is a célod. Mert lehet, hogy ahhoz a feladathoz igazított kapcsolással többre mennél..
Egyszerűen csak azt szeretném, amit leírtam. Nem részegység lesz, hanem csak kísérlet. Az elmélet átültetése gyakorlatba. Szóval csak egy LED, ami világítani kezd, ha megnyomok egy gombot, és pár másodperc múlva látható átmenet nélkül kikapcsol.
Oké!
- A kapcsolásodnál az a hiba, hogy a nyomógomb kisüti a kondit, amit aztán elengedve el kezd R1-en keresztül töltődni. - Amikor az R1-en mért feszültség a Fet küszöbfeszültségéhez ér, a Fet el kezd lezárni. De ezt "analóg módon teszi", ahogy a karakterisztikája is mutatja, a Gate feszültségről függ a Darin áram. - Ez viszonylag sarkos ponton megy végbe, de ahhoz nem elegendő, hogy a Led elalvása tényleg hirtelen történjen. - A megoldás, ahogy Pucuka is írta, a komparátor. Vagy is mindenképpen pozitív visszacsatolás szükséges a körben. - Ez számtalan módon meg ehet valósítani, de egy példa erre a rajz amit rajzoltam számodra. - Amikor megnyomod a gombot, T1 kinyit, Drain feszültsége alacsony szintre vált. Így a LED1 jelez. R2 korlátozza a Led áramát. - Mivel ekkor a C1 még kisütött állapotban van, a T2 Gate feszültsége nullára esik. Mivel ez P-csatornás Fet, a T2 is kinyit. R3 ellenálláson a feszültség tápfesz értékű lesz. - Ha elengedjük a gombot, nem változik semmi, mert a T1 Gate feszültsége most is a tápfeszültségen marad a visszacsatolásnak köszönhetően. - Ugyanekkor, az R1-en keresztül töltődni kezd a C1 kondi. És itt is, ha az R1 feszültsége a T2 Gate küszöbfeszültsége alá esik, akkor a T2 el kezd lezárni. Csökkenni kezd az R3 feszültsége. - De ha R3 feszültsége a T1 Gate küszöbfeszültsége alá ér, akkor T1 is el kezd lezárni. Viszont a C1-en keresztül, ez tovább csökkenti a T2 Gate feszültségét. Ez a folyamat önmagát erősíti és így "lavinaszerűen megy végbe". Ez biztosítja a Led hirtelen elalvását. - A C2 arra szolgál, hogy a tápfesz bekapcsolásakor A T1 zárással induljon. Így ez után ebbe az állapotban is marad. Az R4 azért szükséges, mert a T1 Fet zárt állapotában folyó minimális Drain áram ne legyen látható, amennyiben a Led nagy fényerejű. (Mert egy fehér Led-en átfolyó 50uA áram is már látszik.) A dióda pedig a tápfesz kikapcsolásakor segít kisütni a C1 kondit. Hiszen nélküle, ugyan annyi idő alatt sülne ki az R1-en keresztül, mint a késleltetés alatt feltöltődött. - |
Bejelentkezés
Hirdetés |












