Fórum témák
» Több friss téma |
Fórum » USB EXPLORER
Köszi szépen! Amúgy tudom mi a gond! Nem ugyanolyan a tokozásuk, mivel a kész nyákterven panelra szerelhető van, én meg panelba szerelhetőt vettem, aljzattal, esetleges csere végett! Még a csatlakozókat várom,h megérkezzenek... meg szenvedek a NYÁK megtervezésével, mivel az automata továbbra sem tudja behuzalozni!
Zennereket mindenképp be kell iktatni? Üdv!
Vagy 5V-on megy az AVR és akkor kell a zéner
Vagy az 5V táp vezetékre teszel 2-3 diadát a feszültség csökkentésére és akkor 3-3,6V-on megy és nem kell zéner Így változik az IO is
Bocs az off-ért! Az automata huzalozó használata előtt készítsd el a fontosabb huzalozásokat kézzel, utána automata, a nagyon hülye huzalozásokat törölni és helyette átkötéseket csinálni. Lényeges az alkatrészek elrendezése, ettől sok minden függ! A többit inkább az Eagle topicban.
Értem! Megcsináltam a másik tokozással a Tinyt... ez az első alkatrészem Eagleben!
Mekkora zennereket ajánlatos betenni?
Megépítettem én is az eszközt, működött is minden pöccre.
Köszönet a remek cikkért!
Sziasztok!
Megépítettem én is az USB explorert. Ez az első AVR-es kapcsolásom, én nem szerettem volna elszúrni a programozást. Ezért a videót is megnéztem és a fórumot is átolvastam (kétszer is), de még mindig homályos a dolog. Azzal kezdtem, hogy megpróbáltam feltelepíteni a libusb0 drivert, de nem ment fel. Letöltöttem a Bascom AVR progit (1.11.9.1) és betöltöttem a main.hex fájlt. Kíváncsiságból szintaktikai ellenőrzést indítottam és az első sorban két hibát jelzett. A fórumban olvastam olyasmit, hogy a fájlt át kell nevezni. Mire? A fórumban egy csomó helyen volt említve az órajel beállítása. A Bascom-ban én ilyet nem találtam. Hogyan kezdem a dolgot, ha egyenlőre csak az usbexplorer.exe-s ledkapcsolgatást szeretném összehozni (aztán majd próbálkozok egyébbel is, de először lássam beindulni). Köszi, Robi
Menet közben még próbálkoztam az élesztéssel.
A Bascom 2.0.7.1-et használtam. Feltelepítettem a gépre, megnyitottam a .hex fájlt, csatlakoztattam az USB és párhuzamos csatlakozókat. Amikor a progiban a PROGRAM->SEND TO CHIP->PROGRAM-ot választottam kiabált, hogy kéne neki .bin fájl, és, hogy nem ismeri fel a chip-et. Utána hiába próbáltam a chip-et felismertetni vele, nem akarta. Szerintem a kapcsolást jól raktam össze, az STK200 csatlakozót is (bár először a 20-25 lábak helyett a 14-19 lábakat kötöttem a GND-re - lehet valamit hazavágtam ezzel?). Amúgy a Bascom a .hex fájl első két sorában szintaktikai hibát jelez. Lehet rossz verziót használok? Kipróbáltam a chip ellenőrzését is a Bascom programozási része alatt. Először 00800, majd később 00000 hibakódot adott. Van-e ötlete valakinek, hogy hol kezdjem a hibakeresést? Ja, és mivel a chipet nem ismerte fel, a fuse biteket sem tudtam állítani, mert semmilyen fajta nem jelent meg közülük. Előre is köszi a segítséget.
Szia
Két féle a gondod. Chipfelismerés, hex file. A chip felismerés fontos. Ha nem ismeri fel, akkor nem fogod tudni felprogramozni. Feltételek: a chip legyen új, nem használt, mert pl ha külső oszcillátor volt valaha beállítva, akkor nem indul el, nem tudod programozni A reset gombot nyomva tartsd felismerés, programozás alatt! Hex olyan mint a bin. De nem ugyan az. Legördülőben ki lehet választani a hex-et is. Ha úgy töltöd be, akkor nem lesz error.
Szia pici!
Az éjjel gondolkodtam a próbálkozásaimon, és a ma reggeli tapasztalataim alapján az előző két hozzászólásomat törölni kéne a fórumból (nem visz előre semmit). Szóval: - nem volt egyértelmű számomra a felprogramozás menete (mostmár nagyjából az). - a videón látott felprogramozó felületet nem tudtam előcsalogatni sem az AVR studio-ból, sem a Bascom-ból. Most már megtaláltam a megfelelő menüt a Bascom-ban. - A nyákon volt egy rövidzáram az egyik zénernél (kijavítva). - Az STK200 csatlakozó kialakításánál először a 14-19 lábakat kötöttem össze és a GND-re a 20-25 lábak helyett. - Párhuzamos link kábelt (gyári) használtam a számítógép és a kapcsolás összekötésére, amiről ma reggel kiderítettem, hogy a lábak 3/4-él nincs összeköttetés. Ma este ez utóbbi problémát is kijavítottam, de a Bascom reakciója nem változott: nem ismeri fel a chipet. Minden alkatrész tök új, amit használtam. Az AVR-párhuzamos port összekapcsolását már többször leellenőriztem. Ha gondolod lefotózom, és felteszem, hátha egy rutinosabb szem észrevesz valamit a nyákon, amit egy amatőr nem. (Amúgy a program hibájával kapcsolatosan: a Bascom fejlesztői környezte adott hibát mindig az első két sorra. Utólag arra a valószínűleg helyes következtetésre jutottam, hogy Ő nem érti azt a nyelvet, amit a betöltött .hex fájl szolgáltatott). A problémám a jelen pillanatban pici az, hogy kifogytam az ötletekből a hibakeresést illetően. A fentiekben leírtak alapján mit javasolsz? Ja: a reset gombot nyomva tartottam a felismerés alatt. Köszi, Robi
Helyesbítés:
Idézet: „az előző két hozzászólásomat törölni kéne a fórumból (nem visz előre semmit)” Vagyis ez inkább az én nyavalygásom, mintsem olyan hozzászólás, ami az utánépítők helyzetét, esetleges problémáit segítené. Idézet: „A nyákon volt egy rövidzáram az egyik zénernél (kijavítva)” A ZD1-el forrasztásakor rövidre zártam az USB GND-jét és D+-át. Az STK200 kialakításánál 100 ohm-os ellenállásokat használtam és a RESET láb nincs bekötve (úgy olvastam ez nem kell).
Azt tudod, hogy a programozó 2x5 dil csatlakozója, ami megy az USB explorer csatijára, az nem a szabvány ISP csati kiosztás!
A csatlakozót én csináltam, nem foglalkoztam a szabvány szerinti lábkiosztással.
Arra vigyáztam, hogy az IC 10, 17, 18, 19 lábai a párhuzamos csatlakozó megfelelő lábaira legyenek kötve.
Heuréka!
Összejött, működik. Amatőr hibát követtem el (bár még tényleg az vagyok ezen a területen). A Bascom programozója azért nem ismerte fel a chipet, mert a programozó beállításainál nem az STK200 volt kiválasztva, hanem valami egyéb (mivel még nem használtam ezt a progit, nem tudtam, hogy ilyesmit be kell állítani, bár így utólag tekintve már egyértelmű). A fuse biteknél a 8-al való le nem osztását az órajelnek, és a külső, 8 MHz-es oszcillátort használatát be kellett állítani. Utána már úgy működött, ahogy a nagy könyvben meg van írva (a Windows felismerte, és tudtam telepíteni a libusb0 drivert is a varázsló segítségével). Szépen működött a pici progija is a ledek kapcsolgatásával. Köszi a segítséget, és remélem mások már ezt a hibát nem követik el, ha átolvassák a fórumot.
Sziasztok!
Azon gondolkodtam, hogy miközben az iphone-hoz kapható olyan kiegészítés, amivel a telefont pl. mini hangstúdióként lehet használni, aközben nincs - vagy én nem tudok róla - olyan alkalmazás, amivel pl. billentyűzetet, vagy USB-s hangszert lehet csatlakoztatni Androidos telefonhoz. Pedig az elv egyszerű(nek tűnik): veszek egy USB A female - USB micro B átalakítót (e-bay-en kb. 700 Ft), majd erre rákötöm a PC billentyűzetet. A gond ott kezdődik, hogy: 1. nem tudom, hogy ehhez kell-e valamilyen speciális szoftver, vagy csak simán összedugom, és megy, 2. mivel a billentyűzet is fogyaszt áramot (ha nem is sokat), hogyan lehet megoldani a billentyűzet megbuherálásával azt (kiegészítő usb dugasz rá, s arra rákötni egy töltőt?), hogy ne a mobil akkumulátorát terhelje. Ha a Kedves Fórumozók segítenek megoldani a problémát - amit előre is hálásan köszönök - akkor el lehetne akár azon is gondolkodnunk, hogy mondjuk egy usb-s midi billentyűzet hogyan működik Androidos mobilon, hiszen akkor hasonlóan használható, mint az iphone. Minden ötletet, tippet, kapcsolási vázlatot, vázrajzot örömmel fogadok ![]() üdvözlettel: Csaba
Biztos vagy benne, hogy van a gépedben USB host adapter? Máskülönben nem fog menni.
ebben igazad lehet, de itt van az ötletemet elindító videó: Bővebben: Link meg itt egy másik: Bővebben: Link
Akkor fel kellett volna tűnnie a két kis kiegészítő dobozkának. Azt megcsinálni kissé kunsztos. Abban van a host, meg még néhány egyéb dolog.
akkor szerinted a bütykölés helyett vegyek egy kész eszközt, s le van tudva a probléma?
Ha elég felkészültnek érzed magad, ha bütykölni nem is, de készíthetsz ilyet. De nem piskóta dolog. Ha nem, vásárlás a megoldás, de nem lesz olcsó
Helló!
Megépítettem az egészet! Az USB EXPLORERT meg az STK200-at. Most a gondom csak annyi,h bedugtam a programozót, meg rá az USB EXPLORERT, adtam neki tápot(USB port)... elindítottam az AVR Studio 4-et és nincs benne STK200 (csak 500 meg 600)... most akkor mi a megoldás? Olvastam,h már valaki feltette ezt a kérdést, és a válasz az volt,h próbálja BASCOM-mal... BASCOM-ot honnan tudom letölteni? mert állandóan valami letöltőklienseket töltögetne le, ha meg azzal töltöm le, kell neki serial ami meg nincs benne a tömörített mappába... Vagy nincs ujabb verziója az AVR Studionak? Szeretném mihamarabb kipróbálni a dolgot,h müködik-e, amit nagyon remélek mert elég sürgős! Valami tanácsot tudtok még adni, a felprogramozás előtt (nem tul sikeres lett a panelmaratásom, de remélem attól még jól fog menni, átméregettem az egészet)? A tervem annyi,h a projekt végén levő HEX fájlt rátöltöm és kész.... azzal müködnie kéne neki nemde? ![]() Vagy az új AVR-t is előtte törölni érdemes? Kell-e más beállításokat csinálni, vagy csak tatlakoztatom az AVR Studiot vagy BASCOM-ot az eszközzel és simán ráküldöm az adatokat? Válaszokat előre is köszi! Üdv!
Nos sikerült beszerezni a BASCOM-AVR-t, megnyitottam vele a main.c-t! Próbáltam lefordítani, az sikeresen megy, hibát nem jelez...Ezután "simulate program" ekkor kiírja,h "OBJ or DBG file not found".... ha rámegyek a "program chip"-re (F4) ekkor kiírja,h MAIN.BIN-t nem találja... "Could not identify chip with ID:000000" ... "Selected ship and target chip chip do not match AT90S1200<>ATtiny461"
Ezután megnyílik a programozó, itt nincs ráálva automatán az ATiny2313-ra, ezért ráállítottam, mivel hibákat jelzett nem töltötte be a lefordított filet, ezért megnyitottam neki az előre letöltött,lefordított .HEX filet és megpróbáltam beleírni (RESET gomb nyomva tartva,tápellátás megvan(USB port),LPT port bedugva-programozó), de semmi... nem megy a csík... Cancel... ekkor végig megy a csík, ellenőrzi,h mi a különbség és nem talál eltérést... Mi tévő legyek??? Bocsi ha hülyeséget kérdezek, de nem igazán értek a mikrovezérlőkhöz! üdv! makrodom
Amit a hozzászólásod 2. részében irtál, az korrekt, így kellene programozni, hogy a BASCOM programozó részébe belépni, attiny2313 majd felismertetni )gomb nyomva). Ha ez megy akkor jó vagy. Ha nem, akkor lehet kontakt hiba. Valahol nem jól van kötve (USBEXPLORER STK200)
Feltételezzük, hogy printerport ok.
Printer port tuti jó! Van egy kis programom amin 8 bitet tudok rajta keresztül kapcsolgatni, ha kell valakinek felrakom... hanem az STK200-al lehet gondok vannak... ott ugye 5 kivezetés van...VCC,GND,RESET,MISO,MOSI
nos ezeknek pontosan az ATtiny2313 ezen lábaira kell,h menjenek?! Gondolom jól gondolom! ![]() Valamint a RESET-nek akkor kell,h össze legyen kötve a mikrovezérlővel,ha nyomva tartjuk a gombot... Ezt is jól gondolom? Üdv!
A RESET nincs rákötve az USBEXPLORERre. Ezért kell a gombot nyomni.
GND MOSI MISO legyen bekötve a proci megfelelő lábaira a csatlakozón keresztül. A resetet nyomod a gombbal felismerés és programozás alatt. A VCC-t meg kapja USB csatiról. Az LPT tápja nem mindig elég. De lehet azzal is próbálni.
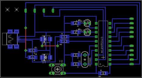
Értem szóval akkor az STK200 RESET-jét nem kell bekötni sehova. Berakom a NYÁKrajzot,h minden stimmel-e?!
Az USB-csatlakozót nem tettem rá a panelra, direkt bekötöttem a vezetéket... Csak a többi megfelel-e, légyszi megnéznéd?
Nézem nézem, de nem találok hibát.. még kapcsolási rajzot sem
![]() Azt nézted, hogy az attiny2313 MOSI MISO lábai az STK200 megfelelő lábaira van kötve?
Bocsi, de tegnap valamiért nem akarta feltölteni a képet!
![]() Most átalakitottam jpg-be és felment... Nos van-e hiba? ![]() Hát tegnap rájöttem,h rossz lábakra ment, de a hiba kijavítva! És ugyanaz a helyzet... GND,SCL,MISO,MOSI jó helyre van kötve... RESET meg ugye nem is kell... és hiába nyomom a gombot nem akarja felismerni a BASCOM az IC-t! ![]() Üdv!
Hali!
A Bascom-ban beállítottad az STK200 programozót? Nekem sem ismerte fel az ic-t, mert nem ez a programozó volt beállítva, hanem valami egyéb. Üdv, Robi
Sziasztok!
Meg tudná-e írni valaki, hogy hogyan lehet (mindegy milyen programozási nyelven): - megtudni, hogy melyik USB portra van csatlakoztatva az USB Explorer, - hogyan lehet 1 bájtot küldeni rá, - hogyan lehet 1 bájtot beolvasni róla? Esetleg pici megoszthatnád velünk az usbexplorer progid forráskódjának erre vonatkozó részét. Köszi, Robi |
Bejelentkezés
Hirdetés |










