Fórum témák
» Több friss téma |
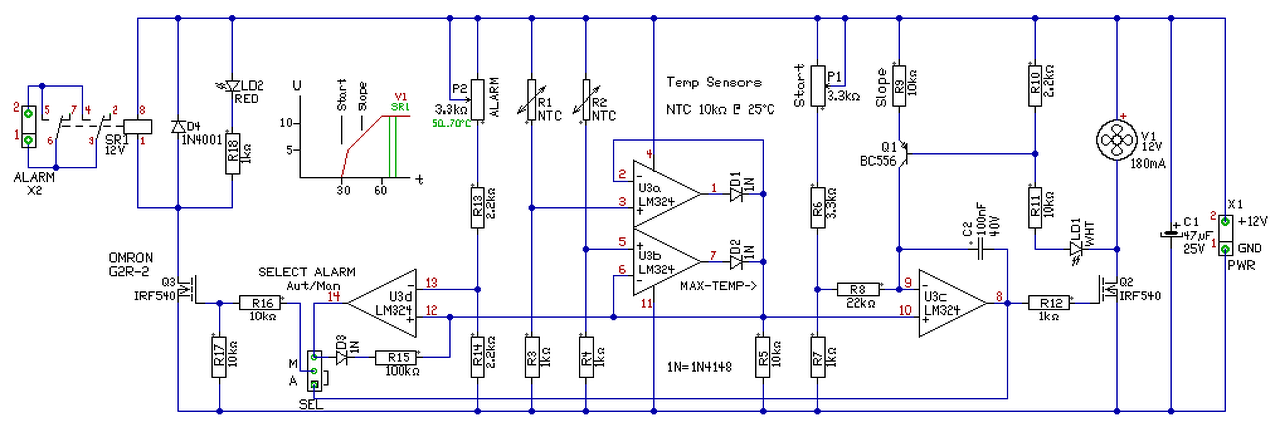
Üdv!
A kérdéseim a következő: 1. Hol kapok 3,3k-s heli potmétert? (ventilátor szabályzóhoz kellene); 2. Hol kapok ilyen műanyag leszorító izét? (mi ennek a szakszerű magyar megnevezése?)
1: kb sehol
Nem túl gyakori érték . . . (sima potiban van nekem, ha kell)2: kábel rögzítő a neve. Villanyász boltban lakik, de én kerek testűt többet láttam.
Hát pedig nekem akkor is 3,3 kellene, mert nem szeretnék eltérni a kapott rajztól. Ha ezzel készítették, akkor biztos specifikus hatással van a további egységek működését tekintve...
nekem mindegy mi, NTC-t akarok ráfogatni a bordára... szakszerűen
A felfogatáshoz akkor nem műanyagból kéne, mert az meglágyul a hőtől és annyi.
De szerintem simán gyárthatsz magadnak egy darab rugalmas lemezből meghajlítva. (bronz vagy acél)
Ezen nem is gondolkoztam... Szünetmentes tápból kioperáltam egy bordát, amin a to220-as tranzik valami kemény és rugalmas anyaggal voltak lefogatva... Eszközlök én is olyat.
Mutasd már a rajzot. Hátha mégis el lehet térni tőle.
Minek kell ide helipot? Milyet tudsz venni?
Ma írom az alkatrész listát, szóval ami megtalálható a HEstore-on és a kapcsolásba illik, akkor azt veszem meg.
Az IC 13-as lábán, a potméter két véghelyzetében, 3,2 és 6V közt állítható a feszültség. Mindegy milyen potmétert veszel, az R13 és R14 értékét kell hozzá kiszámolni.
Ezek 5k-sak... mennyire kell módosítanom R13 és R14 értékét?
5K-s jó lesz. A két ellenállás meg 3 - 3 K Ohm-os
Rendben van, akkor ezekre módosítom a listát. Köszönöm szépen!
Az még van is itthon vagy 20 darab, 0,6W-os. Egyébként mi alapján számoltad ki?
Sziasztok!
Tud valaki infót, hogy Jamo hangszórókat hol lehet beszerezni? Ismerősöm szilvesztere túl hangosra sikeredett, egy magassugárzó és egy középsugárzója bánja... Magas: 44057 Közép: 22490 Neten a magasat megtaláltam, egy román és egy dán oldalon, a közepet nem, de magyar kereskedő lenne a legjobb. Vagy helyettesítő, más gyártótól. Jamo Studio 180 -ban vannak.
Itt érdeklődj. Ha nincs is nekik olyan, megjavítják a régit, vagy megmondják milyennel helyettesítheted.
Köszi, majd írok nekik.
Jamo, mint márka nincs náluk, a keresőjük nem ismeri a Jamo -t.
Sziasztok!
Fejhallgatómhoz keresek kábelt. Összesen 2 vagy 3 méterre lenne szükségem, viszont nem tudom, hogy milyen típusút kellene vásárolnom erre a célra. Ebben tud nekem valaki segíteni? Neten rákerestem, de ahány weboldal annyi vélemény... Én pedig nem vagyok audiotechnikai zseni, szóval lövésem sincs kinek higgyek.
Nem tudom milyen a fejhallgatód, akár ez is jó lehet.
Koknkrétan egy Creative Fatal1ty Gamer típus, de ez jól néz ki. A gyáriban egy kb 3mm es kábelben van 5 vezeték összezsúfolva, de szerencsére a kábelcsatornák a fülesen belül több mint 1mm esek, szóval remélhetőleg jó lesz.
Sziasztok hol tudok trafólemezt vásárolni kb 25x25x80mm-re lenne szükségem.
Sziasztok !
Hol lehet beszerezni 4 eres, extra hajlékony (ha lehet szilikonos) vezetéket - forrasztópákához ? (azt hiszem 0.5mm2-es elég)
Sziasztok!
Egy IC-t keresek TCA 220, 3 csatornás műveleti erősítő. Tudtok segíteni, hol lehetne beszerezni? (Külföldi licit oldalakon megtaláltam.) |
Bejelentkezés
Hirdetés |




Nem túl gyakori érték . . . (sima potiban van nekem, ha kell)

