Fórum témák
» Több friss téma |
Fórum » Végfok javítás
Témaindító: microfrost, idő: Feb 3, 2008
Témakörök:
Nézz át a Quad-os topikba ott jó sok infó van róla.
Gondoltam ez egyértelmű de akkor leírom :
Hogyan lehetne megjavítani mit kell cserélni mit mérjek rajta hogy kiderüljön hogy mi a baja. És még egy kérdés az ellenállásokat kapásból kicseréljem és talán jó is lesz? Ja az egyik annyira szétégett hogy nem látszik rajta a színkód.
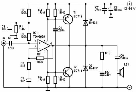
Elösször szerezd be a kapcsolási rajzokat. Könnyebb úgy javítani. Az első ha jól látom egy TDA 2030-as IC megfejelve BD tranyókkal. Urbán is csinált ilyen 40W-ost.
(A Quad ra meg ahogy sound.man is írta ott a topikja.) Elösször mérj tápfeszültségeket, de terheletlen állapotba. Ha ezek stimmelnek, mérd ki a tranzisztorokat,diódákat hogy jók-e. Végül az Ic-t. Az RC elemeket szemrevételezéssel vizsgáld meg, égés ,puffadás, stb. Végül ha minden stimmel, köss a tápágakba izzólámpát sorosan, ezek próba alatt megvédenek az esetleges félvezetőtúlterheléstől. Bekapcs, majd egyenáram mérés a kimeneten .Hangszóró nélkül! Ha jó minden, mehet élesben. Na mentem betonozni.
Kérdéseim vannak mivel még kezdő vagyok az elektronikában
MIlyen izzót használjak de ha jól gondolom szinte mind1 mert úgyse megy rajta át nagy áram. Tranzisztorokat hogyan mérhetem ki ? Van egy multiméterem azon van rá mód csak nem tudom használni az tiszta hogy mit hova kell dugni , diódavizsgáló is van benne az hogyan működik mit kell mutatnia ha rossz? Kösz az eddigi segítségeket! Ja és ugye az a jó ha nincs egyenáram a kimeneten?
Most kivettem a panelt és le volt szakadva a tápkábel most visszaforrasztottam rendesen és most egy hangot se ad ki még nem is zúg Gondolom a kábel máshoz is hozzáért és kinyírta mondjuk a végfok tranyót. A kábel csak a nyákról épphogy le volt szakadva de még volt közöttük vezetőréteg. Akkor hogy is kell kimérni a diódákat tranyókat?
Másik topicban kaptam segítséget a trranyókkal, diódákkal kapcsolatban. Az lehetséges hogy elhalálozott a TDA 2030? Ha igen hogyan mérhetem ki?
Hello újra!
Úgy látom csak magamban beszélgetek. De azért leírom a fejleményeket. Kikpatam ugye a BD245C tranyót ki is cseréltem, próba=füst. Égett a NYÁK-on az egyik vezetőréteg mondjuk inkább csak izzott szerencsére. Ez most mitől lehet? A tranyó tuti jó volt mikor beraktam mert a műszerrel kimértem. Itt elakadtam mit nézzek meg még rajta?
Ja és hangszóró nélkül kapcsoltam be mert nincs rajta koppanásgátló.
36V-ot mértem terheletlenül.
Ebből nem két fajta van? Egy szimpla tápos meg egy szimetrikus. Ez gondolom akkor a szimpla tápos lesz.
Ez bizony szimpla tápos megoldás lesz.
Szia sound.man!
Neked biztos megvan a szóbanforgó K.rajz. Nem tennéd fel, mert én nem találom azt a rádiótechnikát amiben volt :nemtudom: .
Szerintem ő lenne az.
Mi füstölt? Tegyél a tápágba izzót és nem füst lesz hanem világit (kicsit szerencsésebb
) Melyik vezetősáv izzott fel?
Hello!
sound.man nekem nem ilyenem van mert a tranzisztorok nekem BD245C és BD246 és a BD245C volt rossz amit cseréltem . Vezetősáv ami szétégett az a negatív táptól vezetett a BD245 emitterrére és innen még persze volt elágazás egy diódához meg egy ellenálláshoz.
A BD245 azért szállt el a 40W-os végfokban, mert hamisítvány; viszont a 246-os az eredeti. Nekem is volt ilyen végfokom, kb 10-szer haltak meg benne a végtranyók (nálam párban szerettek elhalálozni) mire építettem helyette egy nyúzhatóbb végfokot. Ja és arra akartam kilyukadni, hogy a TDA2030 egyszer se ment tönkre, mindig csak a végtranyókat kellett cserélni. (na jó, egyszer tönkrement, de az csak azért volt mert elfelejtettem visszacsavarozni a hűtőbordára
![]() ) Tehát alapesetben kb. tönkretehetetlen.A másik végfokban pedig a piros feliratos 2N3773 végtranyó...nem emlékszem, de talán mintha ő is hamis lenne. Azt nem itt olvastam, hanem valami másik fórumon, de van ezeknek itt a HE-n is topikja). Viszont nyilván van más baja is, mert szakadt vagy zárlatos végtranyó ilyet egész biztos nem csinál.. Ha végeztél a fenti TDA-s végfokkal és gondolod akkor nézz át a Quados topicba, ott biztos van aki tud segíteni
Hello!
OK akkor 24V-os izzó de ilyenem nincs akkor sorbakötött két 12V-os rendszámtáblavilágító? Akkor most kikapom a tranzisztorokat és hogyan is teszteljem a TDA IC-t? Mert nem volt teljesen érthető számomra ahogy le volt írva pl nem tudom mi az a hsz. Ja és ha hamisítvány akkor mit tegyek bele? De ha hamisítvány akkor se kellene azonnal elszállnia az egésznek attól hogy bekapcsolom. mi más lehet még rossz? RC elemeken nem látok semmi gyanúsat. Diódákat újra kimérem. Bocs hogy sokat értetlenkedek.
Attól hogy neked BD van benne ugyan ez a kapcsolás nem? A többi cucc gondolom ugyan ez. Nem az a lényeg h milyen izzó van ott hanem hogy legyen! Mert így ha valami gond van akkor repülnek a cuccok. Szerintem még magába egy 12v-os is jó lenne, de ha van kettő akko kösd inkább sorba.
Összehasonlítottam ezzel a kapcsolással nagyrészt hasonlítanak egy két módosítás van az enyémben.
Akkor kipróbálom az IC-t. Nem lehetne kipróbálni úgy ahogy most benne van a nyákban?
Megnéztem a TDA IC-nek az alap kapcsolását de nincs hozzá itthon alkatrészem mind. Inkább úgy döntök kiforrasztom az összes RC elemet és végignézem ha jó akkor gondolom TDA csere.
Akkor IC 1-es lábához hozzáérintek és a !-es lábra pedig rakok hangszórót?
Az elég ha kiszedem a tranzisztorokat úgy már próbálhatom?
Kipróbáltam.
Fogtam két 12V 5W-os autóizzót sorbakötöttem tranyók kint hangszóró rajta bekapcs. Izzók semennyire se világítanak fogdosom de semmi hang nem jön ki belőle cask ha a hangszóó kábelt húzkodom a castiban akkor recseg de gondolom ez mindehogy recsegne.
Eddig jó... Előerősítő fokozat nélkül nem feltétlenül kell búgnia ha megfogod a bemenetét. Próbálj meg rá hangfrekis jelet kapcsolni! Ha szól, akkor már közel vagy a megoldáshoz.
Előerősítő fokozat nélkül is kell neki búgni ha hozzáérsz a bemenethez.
Szerintem ez végfokfüggő... Nem mindegyiknek ugyanakkora a bemeneti érzékenysége. És nem azt írtam hogy nem fog búgni, hanem azt, hogy
Idézet: , méghozzá a fentebb írtak miatt. „nem feltétlenül”
Igen valami ilyemire én is gondoltam rádugtam egy MP3 lejátszót de meg se nyikkant
Nekem eddig az összes TDA2030 búgott ha hozzáértem a bemenetéhez. Sőt volt olyan végfokom amihez körübelül 2v kellett a teljes kivezérléshez és az is búgott. Nah de ezen ne vesszünk most össze inkább próbáljuk kideríteni mi baja lehet Brienter végfokának.
Idézet: „Nah de ezen ne vesszünk most össze inkább próbáljuk kideríteni mi baja lehet Brienter végfokának. ”Igazad van! ![]() Brienter: Tehát akkor most ott tartunk, hogy végtranyók nélkül kipróbáltad ugye, és nem szól. Ha nem égett el egyik ellenállás sem (és a huzalozás sem), akkor az IC-n kívül szerintem már nincs más ami tönkremehetett benne... Szerintem próbáld ki egy új tda2030-assal. Ja és mérd ki a végtranyókat hogy biztosan jók legyenek.
Gé leírta. Ha nincs szakadt ellenállás semmi akkor bele egy új 2030 és indítod szerintem előszőr végtranyó nélkül kellene ha így ment akkor bele a tranyók (amiket előszőr kimérsz hogy biztosan jó legyen) és akkor már szólni is fog. Elvileg...
|
Bejelentkezés
Hirdetés |





) Melyik vezetősáv izzott fel? 
”




