Fórum témák
» Több friss téma |
Fórum » VF2 végerősítő
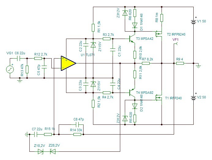
Mivel hiányzott a VF2-ből az áramkorlátozás, ezért a létező legegyszerűbbet terveztem bele, ami 16A-nál korlátozza az áramot.
Köszönöm szépen ez teccik* , de még egy kérdés a Z312 az nem z 31.2?
*Inkább tetszik. A hozzászólás módosítva: Márc 2, 2013
Nem hiányzott belőle, tettem bele már régebben, visszahajló karakterisztikájút. Azért megnézném hogy ez mit művel a gyakorlatban teljes kapocszárlatnál.
Z3 a pozíciószáma, és a 12V a zéner feszültsége, csak egybe lett írva.
Sziasztok!
Ge Lee féle 400W-os VF2-hez szerintetek elég 8cm magas 4-5cm bordamagasságú hűtőborda? 2U magas rackbe szeretném, hosszban el tudok menni 25cm-ig. Az elképzelésem az, hogy a 2 fél bordája középen szembe lenne fordítva, így egy járatot kialakítva, amiben ventilátor mozgatná a levegőt. Mondjuk ilyen "hosszbordás"-t nem nagyon találtam még olcsón, nagyobbat tudnék leszabni neki. A hozzászólás módosítva: Márc 5, 2013
Most akkor mekkora a borda külső mérete 25x8x4cm? És ebből 1db van, vagy csatornánként egy? Ha 2db van az bőven elég, de zenével hajtva 8ohmra talán 1db is, csak erősebb venti kell. A két borda hosszanti lamelláinak szembefordítása és oldalról való hűtése ventilátorral az egyik legjobb megoldás, gyári erősítőkben is alkalmazzák.
Ha ezt a képet nézzük, oldalára fordítjuk a bordát, úgy lesz a magassága max 8cm a rack miatt, a hossza változhat. Ez csak 1 oldal, ezzel lenne szemben a másik, külön bordán.
Ilyenre gondoltam, mondjuk 3db egymás mellé, hosszában meg ventivel fújva. Vagy ez félbevágva, csak ez meg 30cm hosszú, az lehet már sok.
Sziasztok!A mai napon csatlakoztam a VF2 "rajongói táborához",ugyanis hosszú elmélkedés,fórum olvasgatás és lustaság után végre én is össze dobtam egyet.A KD mester féle conductor 80W-os verzióját választottam,ugyanis csak ehhez találtam trafót itthon.Az élesztése simán ment,egy apróságot leszámítva pöc röf-re indult.Az apróság nálam az NE5534 volt,ugyanis hiába új ict vettem bele,sajnos gyári hibás volt,nem indult be vele a masina.Úgyhogy a fiók aljáról előkapartam egy régi TL071-et,és azzal már jó is lett,persze a nyugalmi áram beállítása után,mellyel szintén nem volt probléma(80ma-re állítottam).Kb 1 órája tesztelem a kedvenc hangfalammal(Visonik Alpha 1),a harmadik képen látható fapados módon,kb negyed hangerőn.A hangszínezete számomra megfelelő,vetekszik a Technics erősítőmével,sőt mintha attól még egy kicsit részletgazdagabb,erőteljesebb lenne...
100 szónak is egy a vége,nem bántam meg hogy nekifogtam az építésének,megérdemel egy dobozkát.Ha elkészült arról is dobok majd fel pár fotót kedvcsinálónak... ![]() Ja mielőtt még valaki észrevenné,igen a jobb oldal még sajnos kicsit hiányos pár alkatrészben ugyanis nem volt annyi mennyiség a boltban amennyi elég lett volna. Valamint tudom hogy nem a legszebb kivitelű a panel,de csak egy próbának szántam.Majd legközelebb szebb lesz. ![]() Nálam megkapta az ajánlott pecsétet..
Sziasztok! Egyik ismerősöm megkért,hogy èpítsek neki 2 db KD féle 450 wattos monstert az lenne a baj vele, hogy nagyobb hangerőnél torzít és a nyugalmi áram állító trimmert ahogy tekerem elindul a nyugalmi 30 mA ről kb közép állásnál felmegy 200 mA ig ahogy tekerem tovább szépen csökken kb 50 mA ig aminekek ugye nőni kéne tovább nem csökkeni. Kicseréltem benne a 2 db tl431-et a 2db bd139 et és a bd 140 is és a műveletierősítő is A hiba továbra is fennáll.Ha valaki tudna segíteni,hogy mi lehet a baj azt megköszönném.
Szia!
A nyugalmi áram állítási hiba behatárolásához, először mérd meg a + és a "-" IC tápfeszültség lineárisan követi-e a potenciométer elforgatását. A gyenge kivezérelhetőség egyik lehetséges oka, hogy valamelyik pozícióba nem megfelelő értékű ellenállás került. A nyugalmi áram rendezése után térjünk rá vissza. Felhívom a figyelmedet, hogy a kapcsolás áramhatárolója, bár nagyon szellemes, de nem igazán kiforrott. Tesztelését körültekintően végezd.
Megnéztem a feszültségeket ahogy tekerem a potit lineárisan változik a feszültség pozitív ágba 13,16V tól indul ahogy tekerem a potit növekszik a feszültség 15,82V ig, negatív ágba 12,22V tól indul 15,96V ig megy. A panelt átnéztem már sokszor meg egy működő panellal is összehasonlítottam ami már sajnos nincs nálam, hogy tudnék rajta mérni bármit is.
A következő lépés annak ellenőrzése, hogy a FET-ek Ugs feszültsége hasonlóan követi-e az állítást.
A BD tranzisztorok kollektorában lévő 2,2k ellenállásokon 20V körüli feszültségesésnek kéne lenni, kérlek mérd meg ezt is!
Köszönöm a válaszaidat, de meglett a hiba! Az egyik 2,7Voltos zéner rosszalkodott 1,1Kohm volt az ellenállása és azért rosszalkodott az egész. Köszönöm még egyszer!
Sziasztok segítséget szeretnék tőletek kérni vagyis javaslatokat!
Tehát arról lenne szó hogy hangrendszeremhez szeretnék két végfokot építeni! Két erősítő között gondolkodom az egyik a Vf2 kd mester féle 270W-os monster változata, a másik pedig az Nmos350-es végfok lenne. Kérlek benneteket segítsetek melyiket és miért érdemesebb megépíteni! Előre is köszönöm mindenkinek a segítséget! Üdv! A hozzászólás módosítva: Márc 13, 2013
Sziasztok!
Segítség kellene.Megépítettem a Monster 270W-os erősítőt.A nyugalmi áramot KD Mester leírása alapján beállítottam 100mA-re de műterheléssel n(8ohm) szkóppal mérve 5V eff. feszültség után négyszögesedik a szinusz jelem,tehát nem tudom kivezérelni. 2x45V a tápfeszültség de próbáltam 2x52 V-vel is(volt egy erősítő aminek ennyi volt a tápja azt kipróbáltam azzal is) a nyugalmi áramot 200mA -re felvittem akkor se tudok többet kiszedni az erősítőből.Az IC-t cseréltem TL071-re ugyanaz a jelenség.Az IC tápja változik a potméter tekerésével szépen.Lehet hogy a 200mA is kevés?
Szia! Ellenállás értékeltérés szokott ilyet okozni. A tranzisztorok 1k-s gate ellenállásán kb.3,5V esik, a kettőn együtt 7mA körüli az áramfolyás. A 2,2k ellenálláson ennek megfelelően 16V az esés. Ezek mérhetők nálad?
Sziasztok !
A Vf2 Conductor elektrolit kondijai hány voltosak legyenek ? Köszi a segítséget.
Mennyit szánsz a végfokokra? Mekkora trafód van,mihez akarod használni?
A hozzászólás módosítva: Márc 21, 2013
Szia!
Pontosan ezeket mérem.Átnéztem a panelt többször is mindent rendben találtam.Hogyan tovább?
Hibátlan alkatrészeket és helyes beültetést feltételezve, a Zener alacsony kisáramú letörési feszültsége, vagy az alacsony tápfeszültség korlátozhatja a kivezérlést. Kell akkora táp, hogy a BD jelű meghajtók vezérlés nélküli kollektor-emitter feszültsége legalább 20V legyen.
A Vce a BD-ken 18.5 ill.17V.Csökkentsem az 1.8K-at?Vagy a 3.3K 2W -osom nagy?
Ha alacsony a tápfeszültség, akkor a 2,2k-n érdemes csökkenteni.
Kizárható, hogy már a jelforrásnál lép fel a korlátozás? Ez az erősítő amúgy teljesen egészségesnek látszik. Terhelés közben a fő és az IC tápfeszültség nem esik le?
Az IC-é nem a táp 52-ről 50-re amikor 10Vpp van a kimeneten kb. ez után négyszögesedik be a kimenőjel olyankor már 48V-re esik a táp , tovább nem küldtem neki a bemenő jelet.Kb.500W -os a trafo 2x10.000µF-el, anno stereo Quad-ot hajtott frankon.Amit még észrevettem a BD140-es meghajtón kb.fele a sinus jel (szkópon nézve) mint a másik meghajtón.A kollektorokon ill. a gate-kon mértem.De most nézem a kimenetről a rajzon van két ellenállás sorban az IC kimenetére 2db 11k ellenállás de a fényképen (amit itt a fórumon hozzácsatoltak a rajzhoz) mintha 2db 11 ohmos lenne.Tévedek?
A vezérlő jel különbség a P csatornás MOSFET eltérő jellegéből következhet.
Az ellenállás helyes értéke 11k. A kivezérlés mértékéhez képest elég sok a tápesés. A mérőjelet és a terhelést is ellenőrizd le. Nem kizárt, hogy az erősítőn kívül, esetleg a mérésben van a hiba. A sorba kötött égők voltak a ludasak! Csak már élesztettem erősítőt és azt vettem észre hogy el kezd világitani az izzó ha már fél teljesitmény közelében vagyok ne ez meg se mukkant amikor már full négyszög lett a szinuszból!De a táp esés engem is zavart mert mint mondtam erős a tápom.Most nem esik szinte semmit és 31V eff simán kijön 50Hz-n!Még egyszer köszönöm a segítséget és a türelmet!Amúgy mi a teendő még hogy tutko legyen az erősítő?
Az erősítő így jó ahogy van. A kimenet DC szintjét ellenőrizted?
Illik mögé egy hangszóró védő (egyenfeszültség figyelő/koppanásgátló) áramkört illeszteni. A tápágakból ne hiányozzon a biztosíték!
A DC kimenő szint 20mV , hangszóróvédő-koppanásgátló lesz ill.bizti is most megpróbálom az eredeti táppal mert egy gitár erősítőbe lesz ami 2x45V-ot tud.Bizti mekkora legyen és milyen T-s vagy F-es?
A DC elfogadható érték, ha esetleg finomítani szeretnél rajta, az 51k értékével lehet módosítani.
A biztosíték legyen 4A-es, "T" - mint lomha. Ha +/-45V-ról nem tudnád teljesen kivezérelni, akkor mint írtam a 2,2k legyen kisebb, mondjuk 1,5k.
Szia! Mivel a ME tápfeszültségein vannak elég lehet 16V-os is. Egészséges túlméretezéshez használj szerintem 25V-os változatokat.
|
Bejelentkezés
Hirdetés |













