Fórum témák
» Több friss téma |
Most megint szétszedni és összerakni k...va macerés 4 alkalommal raktam össze és szedtem szét.
És nem válaszoltál a kérdéseimre
Ez a te gondod. Írtam hogy 14VAC-ra lenne pont jo.
Én ha a helyedben lennék kipróbálnám ugy ahogy van, gondolva arra hogy biztos lemegy egy kicsi a feszből ha belekötöm az áramkörbe. Fél volt mínusz jó is lenne. Hogy müködne e? Müködne, kérdés hogyan. Olvasd el rendesen a leírását a a VF3-nak. +-20V-ig birja a müveletierőssítő. A max áramfelvétel 2A. Ezekből adódik a necces tényező ha úgyhasználod a trafót ahogy van, esetleg tönkremegy az Ic. De ha stabIC-t raksz bele akkor az fog megpusztulni ha ráküldöd csontra egy 4Ohmos hangfalal. Itt már a hangfalad bánhatja. Féltápfesz kerül a kimenetre és szétég a tekercse... Mond: mire nem válaszoltam?? Nekem egy próbát megérne egy rosz hangfallal, pót IC-vel. Isa
Nem tom mit szarakodtok pár volton, csak az IC nem bírja, azt le kell ugyan ugy stabilizálni zenerrel, meg ellenállásál, mint a VF2-be is megtörtént és kész is. Max nagyobb lesz a Watt a nagyobb fesztöl.
De itt egy kicsit más a helyzet mint a VF2-nél.
Szerintem útban lenne a zéner. Én is gondoltam rá amugy. De én sem sza*kodok vele. Felesleges alakítgatni a kapcsolást ha csak le kéne tekerni egy voltot a trafórol... De ez meg olyan dolog amit Müszinek kell megoldania. Én sem nagyon akarok helyette gondolkoni. Azzal csak önálótlanságra tanítanánk... Ugyhogy kedves Müszi: Olvasd el a 7815-ös vagy akaármelyiknek a PDF-jét hogy rájöj mit is csinál. És a zener diódárol is olvas. Azt akkor gyere elö egy ötlettel. Ne csak annyival hogy ha ezt berakom müködne?? Amúgy mire jutottál eddig? Mi van a trafóval?? Hali
Figyeljetek egy kicsit:
1 Az AC feszt egyenirányítom+pufferolom 2 Mivel a tápot rettentően felba...a a feszt ezért teszek a negatív és pozitív táp közé egy-egy izzót és az majd leviszi 15 Vra megint és ennyi! [off][b]bele nyúltam. szabi83
aaahhhaa
beteszel mondjuk egy 100Wattos ízzót igaz?? így tervezted?? Tudod mi fog akkor történni? És valójában miért esne a fesz?? Ha esne. :banplz: ( csak viccből) Első lépés: Olvas: Cikk 1 Cikk 2 Cikk 3 Cikk 4 És az eggyik legfontosabb Cikk 5 Ha ezeket az alapokat elolvod és behelyettesíted az adatokat amiket most használni akarsz akkor megfogsz világosodni..:wave:
ha égővel leterheled a trafót, akkor az erősítő torzítani fog, mert NEM kap elég áramot!!
Ha feltekered a hangerőt, akkor úgy is leesik a fesz, mert akkora az áramfelvétel! például egy üttős basszusnál lehet ez! üdv
Nem úgy gondoltam!!!
Éppen csak akkorát teszek be hogy leszívja a kondi által felnyomott feszt (szofita izzó pl.) Már látott a haverom hasonlót csöves erősítőkben! KISTELJESÍTMÉNYŰ!!!
Akkor mond meg a pontos típúsát és a teljesítményét, működési feszét.
Az én rokonomnak a barátja, hallotta a második unokatesvérének a növérétől egyszer nagyon régen hogy hogy néz ki a zsíroskenyér... a csöves erősítők más tészták. ehhez már nem akarok többet hozzáfüzni. egyenírányísd és pufferel. Mekkor a tényleges fesz? Ennyit mondj már meg... Isa
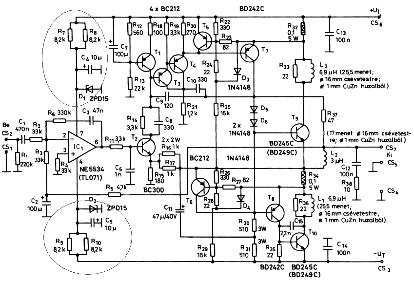
+-21 VDC-re b...ssza fel 2 k...rva 4700 µF 2 kondi.
Meg annyi még hogy QUAD405-be is ilyen IC volt és rajt volt 2 db Zener. (+-50VDC-ről húzza le)
Nézz csak meg egy QUAD kapcsit!!!
Szerintem rakd rá ugy ahogy van. Ha elszál az IC akkor tedd bele a zénert meg az ellenállást, és a kondit.
Ha ez megvan írjál. Amikor lemszimuláltam a kapcsit úgy emlékesztem hogy kisebb a fesz az IC lábain. Érdekes módon most lemértem hogy mekkora fesz van az IC két lábán.És a tápfesz nekem 18,4VDC ehelyett az IC lábán 14.4. És a szimulációban is annyi volt. Szal kösd rá.... Isa
Helló
Ennek az icnek 5volt kell nem? Zener helyett sima 5 voltos stabkockák (7805,7905) az ic elé megfelő megoldások?
Szerény megérzésem szerint azért nem jó ha csökkentjük az IC tápfeszét, mert akkor kevésbé lesz kivezérelhető a műveleti erősítő, kisebb kimenő feszültséget tud csak szolgáltatni a kimenetén, vagyis nem hajtja meg eléggé a FETeket.... tehát kisebb a kimenőteljesítmény
Ebben igazad van! meg most néztem a datasheetet, hogy akár 20 voltot is elbír. nekem meg 18 voltos tápom van
üdv WM
Helló!
Nemtudjátok mennyiért és hol kapható ilyen szerelhető rack? És hogy mindjárt adnak hozzá tekerőgombot is, amit rá lehet tenni a potik végére, vagy azt külön kell megevnni? Ja, és ez nem pont ehhez van, de VF2-vel mennyi teljesítményt lehet elérni 15v-on 8 ohmos hangfalakkal? Ugyanannyit mint ezzel?
Ez egy sima rack-es műszerdoboz, pl a RET-nél lehet kapni, bár nem olcsó
igen, csak a műszerdobozra godoltam. Amúgy án is erősítőt tennék bele, gondoltam jól mutatna egy ilyenben..
Az enyém (tda7294) is rackben van
Eredetileg egy tesla gyártmányú csöves szignálgenerátoré volt a doboz, sok meló volt vele de jó lett. A fa oldallap csak a rack-es kinézetet "burkolja"
Nagyon tetszik! grat!
Nekem a VF2-es erősítőhöz kéne. utánanézek milyen árban vannak az efféle dobozok... üdv
Helló
Esteleg van valakinek Vf3-hoz Nyákterve?
ennek a témának az első hsz-ban van...
Oopsz, télleg
Elnézést!És még azt szeretném megkérdezni, hogy kell-e hozzá kppanásgátló, vagy anélkül is biztonságos?
kell elé, nem drága cucc, és jobb lesz a hangfalnak is
Hi
Én nállam a sok pufferkondi miatt elég hosszan szól még kikapcsolás után is. Kevesebbel nem próbáltam pedig elég lene kevesebb is.(most 20'000µF-al van) Akkor lehet nem is kéne koppanásgátló. De ártani nem árt... Itt egy újjabb nyák, egy kis módosítással, ebben már nics átkötés: Hali
Bekapcsoltam!!!!!!!
A fetek füstöltek aztán még eldöntöm, hogy röpül-e a kukába...
Jaj, de jó éppen jókor néztem fel, éppen már nyomtatni akartam a korábbi nyákot, de így már mindjárt az újat tudom megcsinálni
Amúgy 10000 mikrós pufferkondik vannak a tápomon (szimetrikus) Amúgy el tudnátok mesélni, hogy kell bekötni a koppanásgátlót? üdv WM
Hi
Szerintem ne használj 10eµF-osat. Elég lesz két 4700µF-os simán. Nem találtam a topicot. lehet nics is. Úgyhogy ide berakom annak a hangfalvédőnek a nyákját amit most csinálok én is. A kapcsolások közt megvan a leírás. De a jelölések aszem egyérteléműek. A végfokról a pozítív ágat kell megszakítani a relével. Müszi: a FET-eknek nem szabadott volna szerintem elszálnia. Legalábbis nekem amikor elszált az IC a fetek nem halltak be. Amúgy nem írtam le de azt reméltem elolvastada VF2-ő leírását. Abban nem véletlen van hangsúlyozva hogy a tápvezetékek a FET-ek lábaira közvetlen csatlakozik. Ez azért fontos mert ha nem akkor könnyen gerjedhetnek. A készítő szerint nem megfelelő hűtéstől és gerjedéstől száltak el neki Fetek. Bár elnézve a nyákodat simán előfordulhatott más hiba is. Üdv Isa
Helló!
Lenne pár kérdésem ezzel kapcsolatban: Tehát akkor a +12V és a GND re megy az egyenirányított tápfesz A BE és KI Pontoknál kel megszakítani az erősítő + ágát. A relé alapból behúz, és ha megszűnik, a tápfesz a relé old, és megszkítja a végfok táplálását. Nos, ha ez így menne, akkor valamit nagyon félreértek, mert ezt akár egy sima relével is meg lehene oldani. Ennek a sok alakatrésznek meghát vmi funkciója is van, tehát biztos vmit félreértek, bocs sz értetlenségért, de valahogy nnem jövök rá, hogyan védi meg ez a hangfalat |
Bejelentkezés
Hirdetés |












