Fórum témák
» Több friss téma |
Próba-szerencse alapon lehet kísérletezni,miért is ne.A kisebb kondenzátort előbb tölti fel az inverter.A gréc után a + ágba tegyél egy 1k ellenállást sorosan.A tirisztoros gyújtókörben kisebbre kell cserélni a 22µF kondit,szerintem elérhető a 10Hz is.A fent nevezett kapcsolás valamikor egy inverteres gyújtás áramkör volt,abból lett adaptálva.Az optós leállítás is járható lenne,sőt,kifejezetten jó lenne,csak valakinek meg kellene csinálni,ezt még én is szívesen látnám.
Az 555 4-es lába pár kiloohmon keresztül a +tápra, és az optokapu tranzisztora ezt zárná testre...gondolom.
Amikor kapcsol a tirisztor, akkor kellene az opto LED-jének is villannia...Proli007-et kellene megkörnyékezni. A hozzászólás módosítva: Júl 16, 2016
A 4-es láb lehúzása járható út, de meg kellene az időt nyújtani pár száz us-1ms tartamúra, ne tudjon a még nyitott tirisztorra rátölteni az inverter. Egy kondenzátor a test, és a 4-es láb felhúzóellenállása után kötve? Bár ahogy rémlik a reset láb már 1V fölött engedélyezi a működést..
Nálam is kikötött egy GYEPGAZD KFT. által gyártott villanypásztor. (5.2kV, 4J)
Valaki szerintem már cserélt benne kondenzátort (barkácsolás nyomait véltem felfedezni). Jelenleg 25µF van benne. Az a hibajelenség, hogy túl kicsi a kimeneten kialakuló feszültség. Kb. 2 miliméternél húz csak át. A kondi mérve is 25µF-ot mutat, ennek ellenére ha kicserélem egy kisebbre (3,5uF), akkor már fél centis szikra is kialakul. A kimenet ohm-os ellenállása 72 ohm. Mi okozhatja a problémát?
Csak tipp,menetzárlatos lehet a trafója,kisebb kondinál még "nem annyira" jelentkezik,vagy az elektronika nem képes feltölteni a nagyobb kondenzátort,mérj feszültséget a kondenzátoron,lehetőleg mutatós műszerrel,azzal látod,hogy meddig megy fel a feszültség.Alacsony kondenzátor feszültségnél az azt töltő elektronikában lesz a hiba.
A készülék elején van egy "AKKU TÖLTÉS" feliratú LED. Ha a kimenetre csinálok egy szikraközt, és ott keletkezik ív, akkor a LED folyamatosan világít, a kondenzátor 300-400V körüli feszülségre töltődik. Ha a kimenet csak szabadon van, akkor a kondin 400-500V mérhető, viszont a LED minden egyes töltési ciklusban kialszik.
Az előbbieket 3,5µF-os kondival produkálja, a 25µF-os 200V körüli feszültségre töltődik csak fel.
Tudnál mutatni néhány képet a gépről-panelről?
Csatolva a képek
Üzem közben mértél feszültséget az akkun,nem az a gond,hogy nagyon leesik a feszültség?
Nem akkuról van táplálva, hanem az ADAPTER bemenetre van kötve egy külső táp. A bemeneti feszültség nem esik le üzem közben.
Mindenképpen a kondenzátort töltő elektronikában keresd a hibát,ha egyáltalán van hibája.Miért?Mert lehet,hogy a gyártója kisebb µF értékű kondenzátorhoz tervezte,azt tudja feltölteni kellően a jóval nagyobbat viszont nem tudja feltölteni,így nem is alakulhat ki a kimeneten a várt nagyobb "szikra". Ha nincs hibája a töltő elektronikának akkor ezen áramkör módosítása nélkül (ha lehet egyáltalán) nem lesz alkalmas a nagyobb kondenzátor feltöltésére és a nagyobb teljesítmény leadására.A képek alapján nem derül ki mekkora teljesítményre tervezték és a kapcsolás sem látható.Amennyiben ott egy akkut látok beépítve s ebből ítélve nem lehet valami nagy teljesítményű a készülék,lehet még az a 3,5µF kondenzátor is sok neki,bár a rajta mért feszültség elfogadható és jónak tűnik.Látok ott egy beöntött trafót is,ha ezt is figyelembe veszem akkor azt kell mondanom,elégedj meg a kisebb kondenzátorral nyújtott teljesítménnyel,nem biztos,hogy ki tudsz belőle többet csikarni,esetleg az a 25µF kondenzátor akár tönkre is teheti.
5,2kV, 4J szerepel a dobozán. Akku nincs beépítve, kívülről lehet csatlakoztatni. Mivel nem gyári kondenzátorral kaptam, azért is vagyok kíváncsi hogy mekkora lehetett eredetileg benne. (hátha valaki már találkozott ezzel a típussal)
Értem.Akkor elnéztem,a kondi alatti dolgot véltem tévesen akkunak,de ezek szerint az a trafója és a másik beöntött valamiben lehet még valami,nem tudom.Ha 25µF kondi volt bent eredetileg azt legalább 570 voltra kellett feltölteni a 4joule értékhez.Amíg az elektronika nincs visszarajzolva addig csak találgatni lehet.
Hello!
Nekem is van ilyen villanypásztorom és ebben a típusban a kondenzátor 25µF-os. Valamint a kimeneten nekem is csak 2-3mm-en "húz" át. De ennek ellenére hibátlanul teszi a dolgát a vadaknál is meg a marháknál is.
Esetleg megmérnéd nekem a kiemenet ellenállását?
Előre is köszönöm!
A kimenet ellenállása: 13,4 ohm.
Szívesen!
Ez jócskán eltér az általam mért 72 ohm-tól. Ha menetzárlatos lenne az, ami nálam van, akkor nyilván kevesebbet kellett volna mérnem...
üdv, engem a torroid trafó érdekelne, honnan lehet szerezni egyet, nekem az ment tönkre benne. illetve már minden aktív alkatrészt kicseréltem és semmi.
A hozzászólás módosítva: Júl 29, 2016
Az nem toroid, hanem fazékmagos ferrit.
Összetört a ferrit, vagy mi történt? Az nem romlik el, legfeljebb újra kell tekercselni. Ha nem találsz sehol (kb. mindenhol beszerezhető. A pesti börzén pláne, de az messze van). Kisebb régi tápegységek, monitorok, vasai közül is akad is helyettesítő (nem kell "fazéknak" lennie).
Akkor mi lehet a gond, mert mielőtt elromlott volna teljesen a potmétert kellett kicseréljem ,és utána is elég szaggatottan működött, most meg meg se szólal, pedig a fazékmagos ferritet és a két kis kondit nem cseréltem még ki.
Illetve az ellenállásokat és a diódákat kimértem, azok jók elvileg.
Szia!
Poti értéke, bekötése? Ez a tirisztoros kapcsolás (,ami egyébként jól működik) nem túlságosan nagy tartományban szabályozható, azaz akár el sem indul. Szerintem érdemes e vonalon kutakodni. (biztos mindent kicseréltél és nem "elcseréltél"?)
Na ez egy jó kérdés!
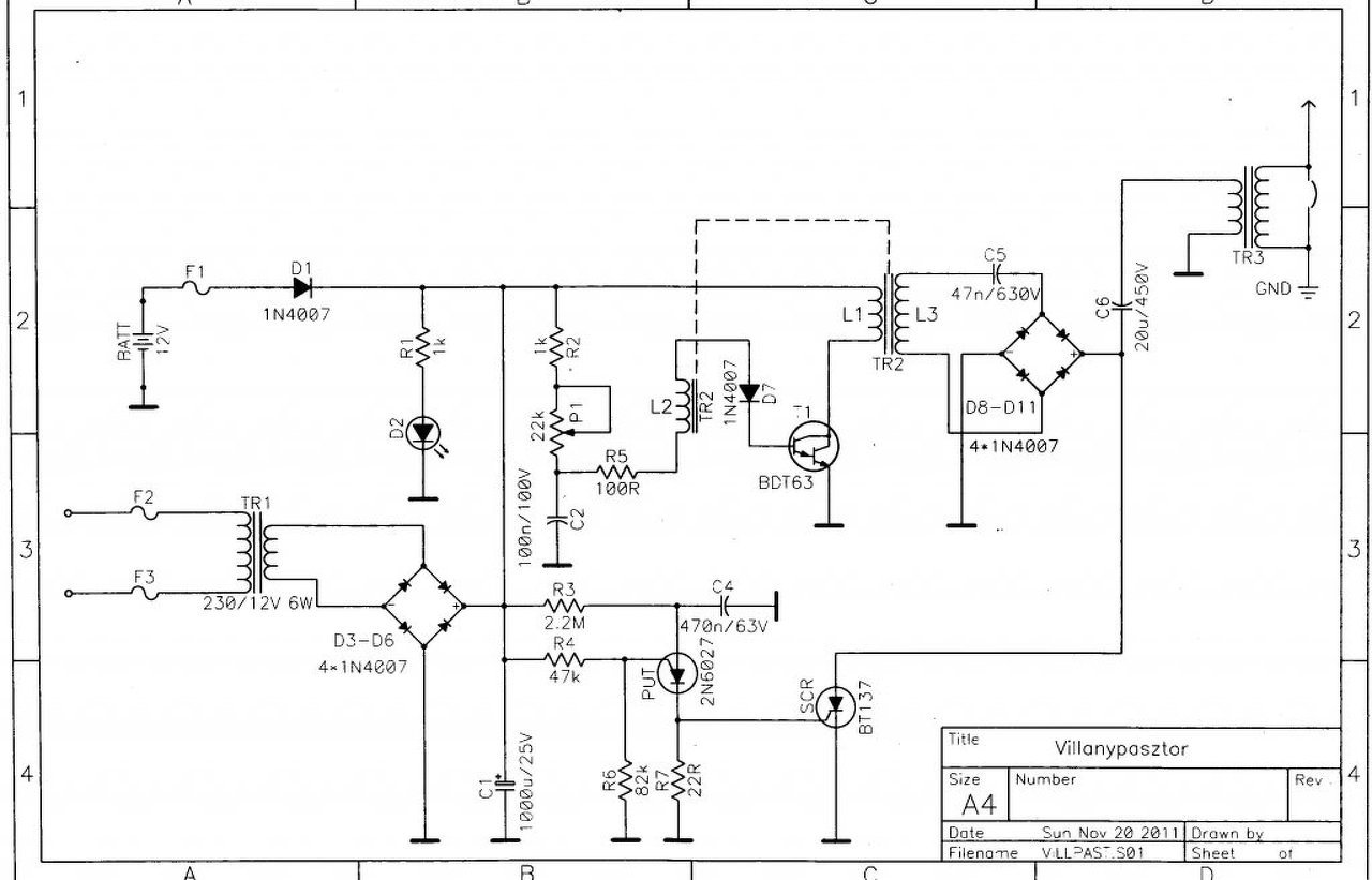
Mert el nem volt olyan potim, és az is lehet a gond akkor, én meg egy közeli értékűt tettem be az eredeti 22k lett volna, de én azt hiszem kisebbet raktam be, de meg fogom nézni, most nem vagyok a közelében.Kép itt van:
Szervusztok kedves mindenki.
Ezzel a pásztorral az a baj hogy potméter van benne .Azt bizony szívesen tekergeti az emberfia.Hátha valami jobb beállítást tud elérni mint aki beállította egyszer. És itt kezdődik a probléma gyökere! Nagyobb áramfelvétel esetén melegszik a tekercs ami szigetelés romláshoz vezethet ill pár menetzárlathoz vagy nem indul el az oszcillátor .Azután már bizonytalan lesz az oszcillátor elindulása. Így csak egyen feszültség fog folyamatosan folyni a tekercsen és óhatatlan le is ég.Ennyi a történet.Újra tekerés ,ami nem könnyű mivel nagyon vékony vezeték van benne. Üdv mindenkinek.
Na ez egy jó rajz.
Ha sikerül normálisan elkészíteni az áramkörben lévő trafót akkor ez a gép örök élet meg egy nap. Viszont fel szeretném hívni az itt lévő villanypásztor kalózok figyelmét egy gyorsan támadó vírusra amit Hírfelügyeletnek hívnak, akik ellenőrzik a boltokban és piacokon árusított készülékeket. Valamint ha valahonnan fülest kapnak, akár házhoz is kimennek ha onnan zavart jelentnek és visszanyomozzák, hogy ki gyártotta és rendelkezik e a megfelelő engedélyekkel és dokumentációval. Mivel rengeteg bejelentés érkezett a rádióamatőrök részéről, hogy a maszek villanypásztorok a maguk másodpercenkénti kattogásukkal zavart keltenek a forgalmazásukban. Legyetek óvatosak, mert iszonyúan büntetnek. Én úgy emlékszem hogy ide tettem már fel egy ebbe a témába vágó kérdést? Szerintem ezen is el kellene gondolkodni, hogy, hogy kellene ezt a hibát kiküszöbölni. Erre az üzenetre nem kell válaszolni, mert szerintem egy hónapig megint nem jelentkezem fel ide. Üdv mindenkinek!
A rajz szerint a p1-el való állítás nem sokat változtat. Érdekesebb, hogy a c6-on mennyi a fesz, ott szerinte kellene 310 vagy annál többet is mérni. Azután jöhet, hogy miért szaggat a tirisztor, put/condi/ellenállás hiba talán. (ötletelek)
Sziasztok!
Az inverteres pásztorral lenne egy olyan problémám, hogy túl nagy a karámra jutó feszültség. 1km vezetéket táplál és a 15mm-es szikraköz átüt. 16µF-os kondi van benne 370V-ra töltve.
Hogy érted azt,hogy nagy a rájutó feszültség?
|
Bejelentkezés
Hirdetés |




Amikor kapcsol a tirisztor, akkor kellene az opto LED-jének is villannia...






