Fórum témák
» Több friss téma |
Hello!
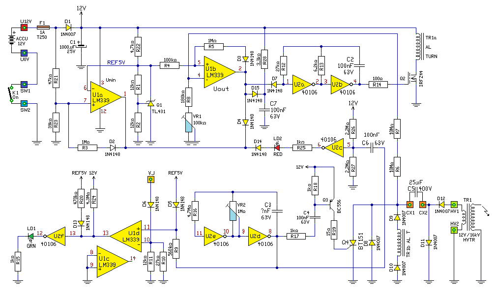
Én átrajzoltam a rajzodat, így talán követhetőbb amit tesz. Van benne számomra nem érthető részlet, többek között pont a VJ (általad visszajelzésnek elnevezett pont). Amit nem tudom honnan jön. A 13-as lábon lévő két ellenállás és dióda célját sem értem. De talán Te megtudod. A 40106-nak én is elfelejtettem a tápját berajzolni. Az ellenállások pozíciószámát (kettőt kivéve) önkényesen vettem fel, ahogy rajzoltam. Néhány alkatrész értékét nem találtam, 100-al jelzetteket 100nF-nak vettem. Javaslom, hogy ellenőrizd le amit rajzoltam a panel alapján. A "VJ" pontra, 12V-nál nagyobb feszültség nem érkezhet. A C3 értékét nem tudom, ez alkotja az ütemadót a tirisztor gyújtásához. Az R19 értékét én kicsinek találom.
Szia.
Kérdéses kondenzátorok értékei: C3 680n, C6 100n/100V. A VJ pont a kimenő trafóról jön vissza. 2 primerje van a trafónak, az egyik ide van vissza táplálva. A másikra süti ki a C5 kondi 6-700V os töltését. Megmértem a trafó áttételét. Szekunderen 50V a primereken 3,8 és 2,6 Voltot eredményezett. A 2,6V os a visszajelzés. A villanypásztoron van 2 led. Piros jelzi az alacsony akku feszt, kb 11,5 V nál pepislan az elsütés pillanatára. A másik zöld azt jelzi hogy a szikra a kerítésen csattog és nem húz le sehol, tehát nem ér a füldhöz. Hiányzik a rajzról 2 ellenállás. C6 kondi meg ic 5 ös láb közé megy a 2,2M ohm. Meg a kondi - ellenállás közös pontjához még egy 2,2M és ezen jön a + táp. Triakot raktam a Tirisztor hejett ez így mehet.?
Hello!
- Oké, majd rárajzolom amit mondtál. Láttam én hogy a VJ ponthoz valami tekercset rajzoltál, csak nem tudtam mi lesz ott. Ott egy kicsit furcsa, hogy az R10 és R11 párhuzamosan van kötve, mert így nem sok értelme van. Nem feszültségosztó ez a két ellenállás? De ugyan így nem sok értelme van, az U1d kimenetén lévő R20 D13 és R24 ellenállásnak sem. Az R20 ráadásul az 5V referenciáról jön. Szerintem ott még valami kóc van. Nincs ott még valahol egy kondi is? Mert az esetleg meghosszabbítaná a zöld Led impulzusát. De akkor sem értem az 5V-R20-D13 értelmét. - Akkor a C6-R26-R27, nem úgy van, mint a rajzomon? Mert azok a 2,2Mohm-ok? Mert jelenleg az IC bemenete féltápon van és ezt húzogatja fel/le a C6, mikor az U2d impulzusadó (mely képzi a "szikrát") billeg fel/le. Ha úgy van az ellenállás, hogy egyik a tápról jön, a másik a C6 felől, akkor az nem tudja billegtetni az Invertert, mert annak hiszterézise van. Kb. 6/9V. Ha egyik 2,2Mohm a tápfelé van, a másik a C6-al sorba, akkor neccesen tudja 6V alá lehúzni. Alapvetően mehet a triac, csak a fele fog működni.
R27 az 5 ös lábról megy a C6-R26 közös pontjára. R26 az jó. Tanulmányozom meg még egyszer lerajzolom a panelról hogy minden úgy van e ahogy.. Legyen egy normális rajz a későbbi esetleges javításhoz. Az egyiket elviszem mert mennek a bocik mindenfele
.
Berajzoltam az eltéréseket. A pozicio számokat a panelrol vettem.
Így már értelmezhetőbb.. Oké, majd rávezetem és felrakom újra.
Rendben. Köszönöm ráfordított idődet.
Na a legjobb tudásunk szerint elkészült a "kész" rajz. Itt közreadjuk, hátha valakinek segít a javításban.
Üdv,a D11 íránya jól van-e?
Bár nem tőlem kérdezted, de jól...
Így van, mert a D10-en keresztül feltöltődik a kondi, és mikor a tirisztor a testre kapcsolja a kondi + pólusát, a másik pontján - feszültség jön létre.
Bocsi! Elsőre ez úgrott be...
Semmi gond! Kételkedni mindig ér, az visz előre.
teljesítmény méréseÍgy még nem láttam pásztor teljesítményét ellenőrizni... |
Bejelentkezés
Hirdetés |





. 




