Fórum témák
» Több friss téma |
csak a gondom az hogy nekem feliratot vetíteni kéne! méghozzá zenekar neveket meg elérhetőségét a bandának ilyesmi! am a minél olcsóbbat arra értettem h nem 10000 böl akarom megúszni! a 20000 az még úgy elmegy v mennyire
Angol ebay. Egyik ismerősöm meg a wickedlaserstől, ő is megkapta.
bocsi! elírtam nem 10000 hanem 100000!
Én meg a szupepet ismerem személyesen
szerintem az inkább 60 mw os!nem? a 60w az már kibasz nagy telljesítményű!
Nekem meg 10kW-os kékem. Általában csak a 10mm-es acélrudakat vágja el 0,1 s alatt, így gondoltam veszek holnap egy 2MW-osat...
Jááj, itt már többen megkerestek privátban, hogy hol veszek én megawattos kéket.. természetesen POÉN polt. Az álltólagos 60W-os piros lézerrel rendelkező kollégának reagáltam :eek2:
Hát figyi, itt már kilowattokkal dobálózunk, szóval mond csak nyugodtan 200W-osnak
Semmi csak poénkodtam. Ma mindenki komolyan vesz úgy látom.
De akkor legyen egy komoly 50W-os zöld videó is: Bővebben: Link
Nagyon kemény a moderáció, de azért még láttam a kérdésed.
150e vízhűtővel együtt, 1 fázisú tápegységgel. Ez is tilos?
hi
Loool ez jó! a csávó elég bátor, én a közelébe nem mennék 1 ilyennek
Szemüveg nélkül semmiképp. De vannak x száz wattos látható fényű lézerek is, viszont ezek már nem nagyon publikusak
Argonból asszem 200W a legnagyobb.
ha már szemüvegnél tartunk, hadd kérdezzem már meg milyen védőszemüveg kell lézerhez? mer valszeg todok szerezni dvd íróból zöld lézert , de nem szeretném meg adni az esélyt a lézernek, hogy a szemembe világítson.
DVD íróból maximum pirosat tudsz szerezni, maximum kéket (kb 80e Ft az író)
??????, valamit félreértettél vagy nem tudom, sima számítógépes dvd íróra gondoltam pl egy 16x-os LG-re, ilyet újonann megkapsz 10ezer FT alatt.
Idézet: „valszeg todok szerezni dvd íróból zöld lézert” Ezt írtad, és én arra mondtam, hogy az nem zöld, hanem piros színű. Kéket tudsz még szerezni Blue ray DVD íróból, de az minimum 80e Ft.
hm, nemtom honann szedtem, hogy zöld van a dvd íróban, szerintem innen a HE-ből a másik topikból, na mind1. boccs!, A hiba nem az ön készülékében van!
Hi
erről a blue-ray ről már hallottam, mivel tud ez többet mint a hagyományos dvd író?
Emberek ne tévesszen meg senkit sem a média.
a bluray az nem kék!! 405nm vagyis UV tartományban van, az emberi szemnek lila. juteszembe az az én blurey lézerem, már a postán van
nemtudom.de akárhogy is nézem ez Kék laser ~50 mw
és ez is 100 mw + 20 k galvo kék laser... 9 mw pointer ami annyit jelent hogy NEM 405 nm hanem 473nm ami akárhogy is nézem bezony bezony kék színtartomány... na de mindegy nem okoskodni akarock csak megjegyzés volt
nem azt mondtam hogy nincs DPSS 473nm kék lézer.
Hanem azt hogy a bluray az nem DPSS hanem dióda típusú lézer, mint a piros, és az nem 473nm hanem 405nm. attól lesz kék ha fluoreszkáló felületre ér.
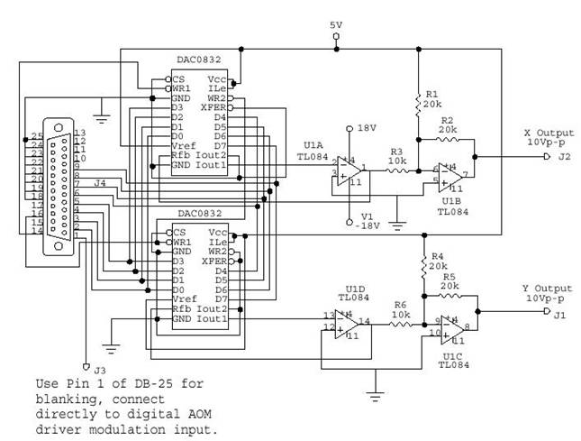
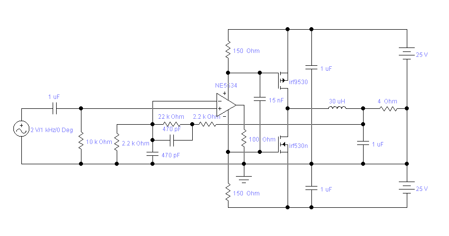
olyan problémám lenne, hogyha én építek két galvot, és a két galvonak szervó erősítőt, akkor azt valami analog digitál átalakítoval számítógépre kéne kötni és valamilyen programmal vezérelni. Ilyen A/D átalakító kapcsrajz kéne, és program amivel tudom majd vezérelni! Nagyon köszönöm előre is a segítségeket!
Pl itt van amit én használok A/D convertert mert olcsón kijön KB 4000 ft cak pak.
Szkópon is szépen dolgozik csak én a galvüjaimmal szórakozok már régóta meg a pid erősítővel na mindegy lényeg hogy ha galvót építesz azért beszélhetnénk mert nekem is elkel a segítség meg lehet hogy neked is egy kis tapasztalat galvó ügyben. A panelrajzot azért nézd át mert én az enyémet papiron terveztem ezt meg úgy kaptam.
énis ugyanelre a dac-ra gondoltam, szerintem 2000-ből is kijön 700-800Ft/darab az IC, más meg szinte nincs is benne. szervóerősítőnek egy kapcsolóüzemű nagyon egyszerűt, csak kissebb táppal (2x12 vagy 2x18V) szeretnék(vagy egy kéttranzisztoros egyszerűt), csak nemtudom hogy az a bemeneti kondi mennyire fog zavarni, az értékét 100µF-ra fogom növelni hogy minden frekit átvigyen, galvonak egyenlőre kísérlet erejéig két léptetőmotort akarok használni, ezek igaz nem tul gyorsak, de míg nemtok galvot építeni addíg jó lesz. a galvo építés nehézsége abban van nekem, hogy kéne egy kis eszterga és egy darab danamid vagy vmi műanyag amiből kialakítom(meg ahhoz más szervoelektronika is kell).
épp most kaptam képeket egy szétszedett kínai 10 K-s galvóról ez már egészen jól rajzol.
Azt hittem hogy bonyolultabb és lám leesett az állam.
hú ez nagyon jó
az elektronikájának a rajza nincs meg véletlen? a mágnesnek pontosan milyennek is kell lennie? tud valaki elado ilyen mágnest itt délpest felé?
Hali
van 2 db mágnesem, 4mm átmerőjű. 8mm hosszú középen 2mm átmérőjű henger. ha érdekel mélben elérsz |
Bejelentkezés
Hirdetés |











az elektronikájának a rajza nincs meg véletlen?
a mágnesnek pontosan milyennek is kell lennie? tud valaki elado ilyen mágnest itt délpest felé? 




