Fórum témák
» Több friss téma |
Cikkek » LED-oszlopos fényorgona PIC vezérléssel LED-oszlopos fényorgona PIC vezérléssel
Szerző: osibisa, idő: Máj 8, 2012, Olvasva: 30300, Oldal olvasási idő: kb. 4 perc
A fényorgona nem a szokásos izzólámpákat villogtatja, hanem színes led oszlopos kijelzők jelenítik meg a különböző hangmagasságokhoz tartozó pillanatnyi jelszintet: piros a mély, zöld a közepes, sárga a magas hangokhoz tartozó led oszlop.
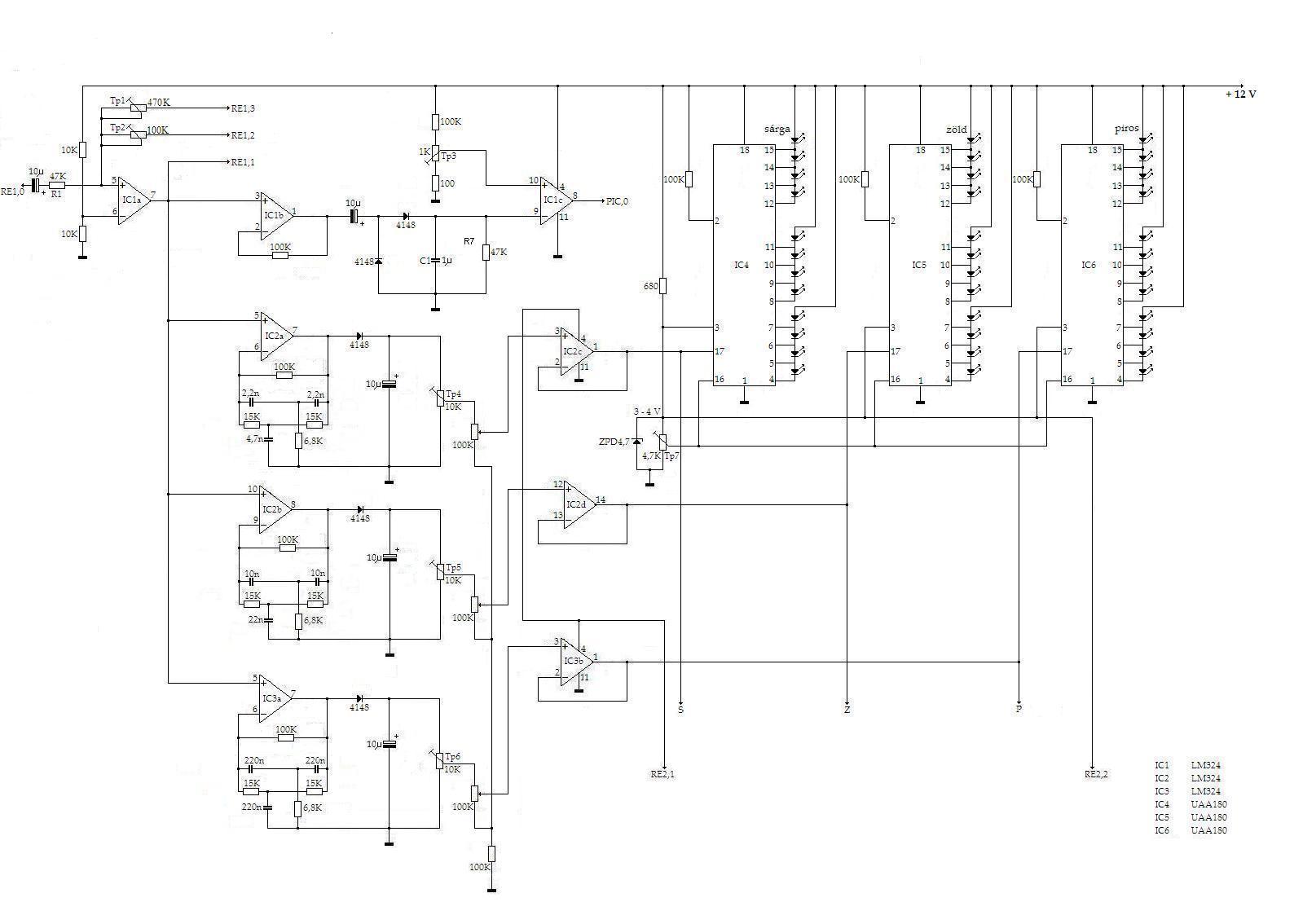
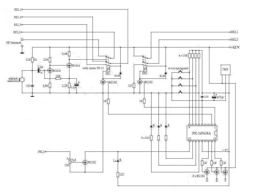
A fényorgonának négy üzemmódja van. Alapértelmezett (bekapcsoláskor mindig ezzel indul a berendezés) az automatikus üzemmód. Ilyenkor, ha a hangfrekvenciás bemeneten hangfrekvenciás jel van, a fényorgona a megszokott módon működik. Amennyiben a hangfrekvenciás jel megszűnik a bemeneten akkor kb. 60 másodperc várakozás után átkapcsol futófény üzemmódba: a LED oszlopok futófényt jelenítenek meg két végpont között jobbra-balra. Az egy-egy oszlopba tartozó összes LED világít, ezért fénycsíkok alkotják a futófényt. Ha eközben újra megjelenik a hangfrekvenciás jel, az áramkör késlekedés nélkül azonnal visszakapcsol fényorgona üzemmódra. A berendezés két fő részből áll: a fényorgona és a vezérlő áramkörből. (A nagyításhoz kattints a képre!) A fényorgona kapcsolási rajza az 1. ábrán látható. A bejövő hangfrekvenciás jelet az IC1a, invertáló műveleti erősítő fogadja. A fokozat erősítését az R1 és a Tp1 vagy Tp2 trimer potenciométerek ellenállás értékének viszonya határozza meg. A két trimer közötti átkapcsolást a vezérlés végzi. Az IC1a által felerősített hangfrekvenciás jel az IC1b, IC2a, IC2b és az IC3a műveleti erősítőkre kerülnek. Az IC1b a teljes hangfrekvenciás sávot erősíti. A kimenetén megjelenő hangfrekvenciás jelet a diódák egyenirányítják. Az így nyert, a bejövő hangfrekvenciás jellel arányos egyenfeszültséggel töltjük a C1 kondenzátort. Az IC1c komparátorként működik. Ha a C1 feszültsége kisebb, mint az Tp3-mal beállított referenciaszint, akkor a komparátor kimenete magas szintre kerül. Ezt a jelszint változást a PIC,0 bemeneten használja a vezérlő áramkör. Az IC2a, IC2b és az IC3a műveleti erősítőkkel felépített fokozatok bevált kapcsolástechnikájú, szűrő-erősítő áramkörök, amelyek hangfrekvenciás sávot három részre bontják. Az IC2a a magas, az IC2b a közepes és az IC3a az alacsony frekvenciájú hangokat engedi át. Az egyes szűrők erősítése külön-külön szabályozható. (P1,P2,P3) A szűrők kimenő jelei egyeniányítás után az IC2c, IC2d ill. az IC3b feszültségkövetőre kerülnek, amelyek a LED-sor meghajtó IC-ket vezérlik. Az IC2 és IC3 a tápfeszültséget a vezérlő áramkör RE2,1 pontjáról kapja. A zener dióda állítja be a LED-meghajtók maximális, míg az Tp7 trimer potméter a minimális referencia feszültségét. Célszerű 3 és 4 V közötti értéket beállítani. Ezután a Tp4, Tp5 és Tp6 trimer potméterekkel beállítható, hogy vezérlés nélkül egyetlen LED se világítson. A LED-sor meghajtók a vezérlő feszültséget nemcsak a feszültségkövetők kimenetiről kaphatnak, hanem a vezérlő panel s, z, p pontjairól is. (17. lábak) A LED-ek bekötésénél figyelemmel kell lenni arra, hogy először a 15. lábakra kötött LED-ek villannak fel. (A nagyításért kattints a képre!) A vezérlő áramkör (2. ábra) legfontosabb eleme a PIC 16F628A. (és persze a benne futó program) Hangfrekvenciás bemenet vagy automata üzemmódban mindkét relé elengedett állapotban van. Az RE1 záró érintkezőjén keresztül az RE1,0 ponton át az IC1a bemenetére kerül a bejövő hangfrekvenciás jel. Az RE1,1 és RE1,2 a Tp2 trimer potenciométert kapcsolja a bemeneti erősítőre. Ezzel a trimerrel beállíthatjuk a vonal bemenethez szükséges erősítést. Mikrofon állásban az RE1 relé meghúz ezért az RE1,0 ponton a beépített mikrofon jele jelenik meg, egyidejűleg a Tp1 trimer potméter kapcsolódik a bemeneti erősítőre, amellyel a mikrofon üzemmódhoz szükséges nagyobb erősítést állíthatjuk be. (RE1,1 – RE1,3) Az RE2 relé elengedett állapotban marad. Az elektret mikrofon előerősítője egy kétfokozatú, kis zajú erősítőt tartalmaz. Az R2 ellenállás értéke nem „szentírás”, olyan értékű ellenállást kell alkalmazni, amelynél a mikrofon a legnagyobb kimenő szintet produkálja. Az RE2 záró érintkezőjén keresztül megjelenik az RE2,1 ponton a tápfeszültség, amely az IC1 ÉS IC2-höz jut. Így a fényorgona normál működésének nincs akadálya. Futófény üzemmód esetén az RE1 elengedett és az RE2 meghúzott állapotban van. Ezzel bontja az IC1 és IC2 tápfeszültségét, ezért azok nem tudják vezérelni a LED-sor meghajtó IC-ket. Ugyanakkor az RE2,1 ponton keresztül a 120 ohmos ellenállás söntöli a zener diódát. Így a PIC RA1, RA0, RA7 kimenetein a program által meghatározott sorrendben megjelenő vezérlő feszültség, a tranzisztoros kapcsoló fokozatok után, az adott kimenethez tartozó LED-sort teljesen kivezérli. (futófény: p, z, s) Automatikus üzemmódban mindkét relé elengedett állapotban van. Amennyiben a hangfrekvenciás bemeneten jel van a fényorgona áramkör működik és a komparátor kimenetén nincs feszültség. Ha megszűnik a bemenő jel a komparátor átbillen és a PIC,0 pont közel tápfeszültségre kerül. Az Rp8 trimerrel beállítjuk, hogy a tranzisztor kinyisson. Ilyenkor az Le LED világít, jelezve, hogy a PIC RB4 bemenete földpotenciálon van. Ekkor a PIC programjában beindul az időzítés, és ennek letelte után (kb. egy perc) a vezérlés átkapcsol futófényre. Ha időközben újra megjelenik a hangfrekvenciás jel (akár az időzítés, akár a futófény alatt) a komparátor kimenetén újra 0V lesz és ilyenkor azonnal, késlekedés nélkül visszakapcsol a rendszer a fényorgonára. Az egy perc késleltetés elegendő ahhoz, hogy egy esetleges lemezcsere is végrehajtható legyen, de ha túl sokáig „tétlenkedik” a berendezés, akkor a futófényt kapcsolja be. Amennyiben ez nem szükséges akkor a hangfrekvenciás bemenet vagy mikrofon üzemmódot kell választani. Az Le LED nem az előlapon, hanem a panelon lett elhelyezve. A beállításkor nagyon hasznos, mert jelzi, mikor olyan kicsi a bejövő jelszint, hogy a komparátor átbillenjen, és az időzítés elinduljon. A komparátor referencia szintjének (Tp3) és a tranzisztor nyitási szintjének (Tp8) egyidejű beállításával kell elérni, hogy a halk műsorrészeken még ne induljon el az időzítés, de ha nincs bemenő jel biztosan nyisson a tranzisztor. A program kiválasztó nyomógombok és az egyes üzemmódokat visszajelző LED-ek a PIC B portjához csatlakoznak: nyomógombok funkció visszajelző LED RB0 automata - RB1 hf. bemenet RB5 RB2 mikrofon RB6 RB3 futófény RB7 Az automata üzemmódnak nincs külön visszajelző LED-je, mert ez az alapértelmezett funkció. (ilyenkor az előlapon csak a bekapcsolt állapotot jelző zöld fény világít) Bármelyik üzemmódból az RB0-ra kötött nyomógomb működtetésével visszatérhetünk az automata üzemmódba. A PIC-be égetendő program: 830/fenyorg.hex A cikk még nem ért véget, lapozz! Értékeléshez bejelentkezés szükséges! |
Bejelentkezés
Hirdetés |




