Az áramkört én a fizikai valóságában nem készítettem el, így képeket nem tudok mutatni róla, de a nyomtatott áramköri rajzát megterveztem, mely kiindulási alapnak, vagy kezdő felhasználónak biztos hasznos. Remélem, hogy ez az egyszerűsített verzió elnyeri azok tetszését is, akik az NTC-FAN4-et esetleg túl komplikáltnak találták. Tapasztaltabb felhasználók pedig esetleg áramköri tippeket, vagy ötleteket kaphatnak a kapcsolás áttekintésével.
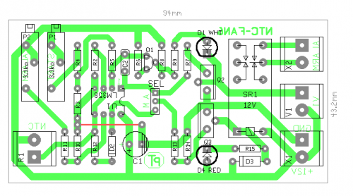
A megépítés különösebb gyakorlatot nem igényel. Aki jártas nyomtatott áramköri lapok készítésében, és beültetésében, könnyedén fog az áramkörrel boldogulni. Az áramkör beszabályozása, a működési elmélet elsajátítása után kis gyakorlattal elvégezhető. (A beültetési rajzon szereplő "piros vonal", az alkatrész oldalon elhelyezett huzalátkötést szimbolizálja.)
Beültetési rajz

Nagyobb felbontás eléréséhez, kattints a képre!
Nyák terv

A nyák elkészítésénél ügyeljünk arra, hogy az akkor oldalhelyes, ha a forrasztási oldalra felvitt szöveg, olvasható.
Nyomtatható rajzolathoz, kattints a képre!
Alkatrész jegyzék
Jó munkát kívánok az utánépítéshez:
proli007
Értékeléshez bejelentkezés szükséges!