Fórum témák
» Több friss téma |
Cikkek » Soros LCD kijelzőmodul Soros LCD kijelzőmodul
Szerző: Ideiglenes, idő: Dec 3, 2010, Olvasva: 47624, Oldal olvasási idő: kb. 1 perc
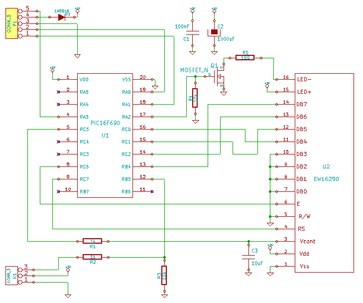
A neten keresgélve lehet találkozni sokféle olyan megoldással, amivel az illesztéshez szükséges lábszámot lehet csökkenteni. Én magam is kipróbáltam egy olyat, ami két vezetéken oldja meg a kapcsolatot és jól is működött. Mivel a mikrovezérlők ára már elég alacsony ahhoz képest, hogy mennyiféle perifériát belegyömöszölnek a tokokba, a választásom egy olyan mikorvezérlő alkalmazására esett, amelyik tartalmas soros adatok fogadására tervezett hardvert. Sajnos az újabb tokok megismerésére elég kevés időm van, ezért a számomra jól bevált aránylag régi 16F690-es tipust használtam fel, aminek belső órajele 8MHz-es, így a soros adatátvitel sebességét 19200 bit/s-ra fel lehetett tornászni. Az áramkör kapcsolása igen egyszerű, a mellékelt képen látható. Amint az látható a kijelző kontrasztját és a héttérilágítás mértékét is a PIC képes vezérelni, de ennek megvalósítása egyelőre még várat magára. A kis programot, ami a működtetéshez íródott a cikkben közreadom, ha valaki akarja, kiegészítheti számtalan jobbnál jobb ötlettel, mint például ékezetes karakterek megjelenítése. A program egyelőre annyit tesz, hogy a soros vonalon érkező adatok közül azokat, amik 32 és 127 közé esnek, kirakja a kijelzőre. A #13-as kód hatására az adott sor elejére viszi a kurzort illetve a #27 és #0 páros után a kurzor a bal felső sarokba ugrik. Mielőtt elfelejteném leírni, nálam itthon 16x2 karakteres kijelző volt, és a program is ehhez lett igazítva. A cikk még nem ért véget, lapozz! Értékeléshez bejelentkezés szükséges! |
Bejelentkezés
Hirdetés |



