Fórum témák
» Több friss téma |
A lefúvatásra használhatod valamelyik autó fűtő ventilátorát.
Egyáltalán, mekkora hőmérsékletre (hőfok C°) van szükséged, mekkora felületen. Kantál szalag kapható (műterhelésekhez használtuk). Miért kell ventilátor, valamire(valahová) kell fújni? Vagy csak túlmelegedés ellen?
Egy bimetálos hőkapcsolóval gondoltam megoldani az esetleges ventiproblémákból adódó túlmelegedést. (Ráadásul az adott fűtőszáltipusra méretezve benne van a hajszárítóban a tervek szerint akkor
) MEg az egészet majd egy 150mm-es fémcsőbe akkor valahogy bele kell préselni, de azzal nem lesz gond sztem.Arról pedig, hogy pontosan hány C°os felszíni hőmérséklet kell, fogalmam sincs, mert túlmutat azon a határon amit meg tudnék becsülni, mérőeszköz pedig sajnos nem áll rendelkezésemre :S (legfeljebb egy lázmérő, de annál jóval melegebb kell) És igen egész pontosan egy csőbe kell belefújni a levegőt, azért kell a ventilátor.
Szevasz!
A hajszárítókban a fűtőszál hőmérséklete ca. 900C. Azért ha megnézed, hogy ott mekkora légáramú ventillátor fúj le 1500W-ot akkor kb. tudod mit kell produkálni. Annál kevesebb nem igen ehet a fűtőszál károsodása nélkül. Az már csak az én kíváncsiságom, honnan veszel 300A-t (egyent vagy váltót)? Üdv: StMiklos A hozzászólás módosítva: Feb 24, 2013
Sziasztok!
Sajnos nem sokat értek az elektronikához, ezért lehet ,hogy hülyeséget kérdezek, előre is bocsi.... ![]() Szeretnék csinálni egy fűthető tükröt, egy ellenállás huzal segítségével... A neten találtam karthal nevezetű ellenállás huzalt, mely 44 ohm /méter-es paraméterekkel rendelkezik. A fűtőszálat egy "12" V.-os akkumulátor működtetné. A kérdésem az lenne, hogyan számoljam ki, hogy milyen hosszúságú ellenállásra lenne szükségem? Nem szeretném ha 80 C-fok fölé menne a hőmérséklet...., vagy elkezdene izzani a fűtőszál.. Hogy csinálnátok?
Ebből 1 méteres darab akkor ugye 44Ohm..
Ezt 14,2V-ra kötve (ennyi van menet közben) a felvett áram: 14,2/44 ca. 0,3A. A teljesítmény meg: 14,2*0,3A= 4,2W Kb. így kell kiszámolni (másképp is lehet, az eredmény ugyanaz lesz..) Ennyi talán kevés, 10W-ig elmennék, de nyáron bekapcsolva (hagyva) sok lehet. Ennyit tudok segíteni, mert a gyáriak értékét nem tudom. Üdv: Stmiklos
Köszi!
![]() Még egy kérdés... Ha ezt a fűtőszálat így kötöm be, nem fog felizzani, vagy ilyesmi? Nincs, nem lesz szükségem előtét ellenállásra? Bocsi, ha hülyeséget kérdeztem...
Szia Dénes!
Sikerült megoldanod, a visszapillantó tükör fűtését? Ha igen, hogy csináltad?
Üdv fórumozók!
Olyan segítséget kérnék, hogy van nekem kb. 15-20méter ellenállás "kantal" huzalom. Ebből szeretnék csinálni egy viszonylag elég jó teljesítményű ventillátoros "fűtőtestet"! A tápja DC 18V/3,5A lenne!! Mire csévéljem fel hogy zárlatos se legyen és azért a körülötte lévő anyag sem olvadjon meg! Valaki tudna segíteni a "kivitelezésben" vagy "megvalósításban"? ![]() Válaszotokat köszönöm! ui.: a huzalról adatokat nem tudok jelenleg mondani mert nem mértem még meg..(pl. keresztmetszet és ohm/m ellenállást. :/ A hozzászólás módosítva: Feb 6, 2015
Sziasztok.Kérdésem lenne hátha tud valaki nekem segíteni. Tűkőr fűtés szeretnék a kocsiba nyáklemezre. Hogy tudom kiszámítani az ellenállás hosszát hozzá 14V-ra.Terveztem egyet aminek a szélessége 3 mm a hossza 2940 mm lenne.
Szerintem jobban jársz , ha szétnézel a bontóba mint hogy felesleges köröket futsz.
Szerintem inkább vásárolj ilyet.. Jobban jársz.
Nem fér be a tükörbe. Próbáld vékonyabb vezetősávval. 0,8mm -es sáv 2,5A-t bír.
Régebben vettem egy ülésfűtést a kocsiba.Ami elfáradt.Abból szedtem ki a fűtőszálat(sárga vezeték),és ragasztottam rá egy tükörlap hátuljára.A teszt annyi volt,hogy betettem a fagyra egy negyed órára,majd 12V-ra kötés.Szépen levitte róla a párát.
István
Ha befér a tükör mögé akár egy 12V-os izzó is jó fűtésnek. Persze soros ellenállással aláfűtve, hogy ne világítson, csak melegítsen.
Mivel rajzoltad? Sprinttel? Mivel számolod az ellenállást?
DipTrace rajzoltam csak ki kéne számolnom az ellenállás értékét amit nem tudok. Ha tud valaki ebben segíteni.
A vörösréz fajlagos ellenállása. 0,115·10-6 Ohm/m
Szorozva a vezetősáv hosszával. (méterben, a Sprintlayout méri) Osztva a vezetősáv keresztmetszetével. A rézréteg vastagsága x vezetősáv szélessége.
Réz
A gyakorlatban 0,0175-tel szoktunk számolni 1mm2 * 1m.
Sziasztok!
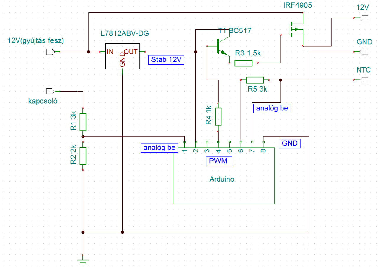
Autóba szeretnék ülésfűtés vezérlőt építeni úgy, hogy a gyári kapcsoló kikapcsolt állapotban 12V-ot ad, 3-as fokozatban 10,7V, 2-es fokozatban 6,8V, 1-es fokozatban 1,1V. Ezt egy feszültségosztón keresztül egy arduino nano analóg bemenetével figyelném, és az értékeknek megfelelően kapcsolnám a fűtőszővetet az arduino PWM kimenetével egy IRF1405 MOSFET-en keresztül. A fűtőszövetben van egy NTC termisztor, amit szintén bekötnék az arduinoba, hogy szabályozható lehessen a fűtés. A kérdésem az lenne, hogy a kapcsolás amit rajzoltam jó-e. Kell-e zavarszűrő kondi, illetve védő dióda valahova? A MOSFET adatlapját ha jól értelmezem 5V gate feszültségnél a max 10A terhelés mellett még hűteni se nagyon kellene. A fűtőszövet áramfelvételét 7A-nek mértem.
Szia!
A MOSFET bekötése így nem lesz jó. A source lábát 0V-ra kell kötni a fűtőszálat pedig a drain és a +12V közé. (open drain output)
Köszönöm.
Ez most elkeserített. A termisztor egyik lába össze van kötve a 0-val a fűtőszöveten belül. Ha a fet oda van kötve, akkor a hőmérsékletet nem tudom így mérni.
Akkor használj P csatornás FET-et. Az 1-es lábon lévő 100 kOhm-os ellenállás nagy valószínűséggel el fogja rontani a feszültségmérést.
Akkor az IRF4905 FET jó lehet erre? Az R3-at (100KOhm) pedig kihagyom.
Jó lehet, ha a Gate lábára 12 V-os vezérlőjel érkezik. 5 V-ra nem nyit ki rendesen.
Így már működhet szerintetek?
Nem túl szerencsés megoldás, nincs mi kisüsse a Fet Gate lábát. Mellékletben egy jó megoldás. A tranzisztor szinte bármilyen lehet.
A hozzászólás módosítva: Nov 11, 2015
Köszönöm, kipróbálom így!
|
Bejelentkezés
Hirdetés |




) MEg az egészet majd egy 150mm-es fémcsőbe akkor valahogy bele kell préselni, de azzal nem lesz gond sztem.







