Fórum témák
» Több friss téma |
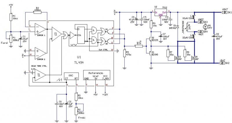
Idézet: „Lehet, hogy egy induktanicia nem ártana bele?” Betápra induktivitás? Tettem elé, de miután a tda2030-ba "át/behallatszik", így a TL-t leválasztottam, vissza rakom ezt is, a tda-t majd után majd orvoslom, annyira nem lényeges cucc rajta(borda miatt került erre a panelre).
Hát Én minden esetre a TL tápját nem a C3-ra, hanem a C4-re tettem volna.
És ha a GND tényleg így van megoldva, mint a rajzon, akkor a teljes áram az 1N4001-en ment át! Az viszont elég gáz! üdv! proli007
A teljesítmény, nem a diódán keresztül megy!
Bocs, igazadvan!! Rossz a rajz!
A nyák így van:
Valószínű 1-2 dolog nem jól van!
Férre rakom ezt a vezérlést, nincs felesleges fettem jelenleg..
Csinálok másikat ui: 7812 is KO
Rossz kapcsolást, képeket töröltem, felesleges fent lenni, ha úgyse jó..
Nem kellett volna, még nem néztem át a nyákot.
A 24 V-ot pufferelted?
Nem én javasoltam "induktanciát", hanem proli007, de biztos, hogy nem a betápra gondolt, hanem a kimenetre! A bemenetre elkó kell!
JOest sikerült takálnod valamit??hasonlo az én gondom is
Sziasztok!
Sirály 12-től szeretnék kérdezni.Írta hogy megépítette a TL494-es kapcsolást és hogy jól működött neki.A kérdésem az lenne,hogy kis fordulatnál is terhelhető-e a motor,tehát hogy az elektronika figyeli az áramot is?
Sziasztok!
Az elején található két kapcsolást,nevezetesen ezt: Bővebben: Link Lehet-e használni 12V-os kb 100W-os motorhoz? Köszönöm! ÜDv.
Nekem a másik jobban tetszik ,de szerintem megfelelő fetekkel igen.
A motorral esetleg párhuzamosan kellene kötni egy fordított gyors diódát . Azt hogy maga a rajz jó e nem tudom mert nem próbáltam. Esetleg valami lestrapált aksis fúró szabályzója is használható lenne. (Vagy éppen ahhoz kel?)
Hello fiuk!
Megépítettem a 2. hozzászólásban szereplő rajzot/tl494/. Figyelmetlen voltam az indításnál és fordítva kötöttem rá a feszt. Mire észrevettem a fet jó forró lett. Utána helyesen kapcsolva elindult ugyan a motor/24v/, de nem lehet változtatni a fordulatot, csak egy bizonyos, de lassab fordulaton elindult. Kicsit később már azt se. A fetet néztem, úgy tűnik, túlélte. Az IC mennyire érzékeny a rövid ideig tartó/ bár ez relatív/ fordított tápra? Köszönöm a segítséget.
sziasztok!
220 Voltos egyenáramú motorhoz tudnátok fordulatszabályzó áramkört???
Hello!
Nem mintha tudnák segíteni, de ez a kérdés így igen általános jellegű. Sem a motor típusa, sem teljesítménye, sem a fordulatszáma, kívánt szabályozási tartománya, fordulat visszamérés módja nem ismert. Tehát válaszolni kb. így lehetne.. Ugyan úgy kell szabályozni, mint a 24V-os motort (amiről a topik szól), csak nagyobb feszültségű eszközökkel.. üdv! proli007
ok.....igaz
szóval egy ősrégi orosz motorrol van szó 0,8 kw os a tipusa valami pb2100m..ha ez mond valamit 125 tol 2000fordulatik kellene szabályozni, de nem lényeg a pontosság a névleges fordulatszáma 2230,vagy 2240...erre pontosan nem emlékszem, tudom h eltér a standard fordulatoktól valószínű orosz szabvány ![]() a visszamérés módját én sem tudom, potis volt régen, úgy fest, de mindenestül ki lett szerelve.... kösz előre is a segítséget üdv. Roland
egyébként mennyiert lehet hozzájutni szabályzókhoz kész állapotba? érdemesebb építeni?
Ez nem jó neked? Bővebben: Link
Hali.
Én megépítettem az 555-ös impulzus generátort, és jól működött. Igaz ez is a motor fordulatát szabályozza,de ha a motort terhelem esik a fordulat. Nekem egy olyan kapcsolás kellene amely ezt a problémát kiküszöböli ki. Úgy értve ha a motort terhelem akkor miből lehet tartsa a fordulatszámot. Ha valaki tud segítsen,mert nagyon nem kapok ilyen rajzot.
Szia!
Ha megkérnélek eltudnád nekem is külldeni a DC motor PWM szabályozásáról a dokumentumokat? Sajnos már nem elérhető ez a régi link. Köszönöm Üdv: Zoli
Hello!
Remélem erről volt szó, mert csak a szóvégkörnyezetéből jöttem már csak rá. üdv! proli007
Szia proli007
Megtetszett az általad felrakott motorszabályozó, nekem pont most lenen szükségem egy ilyen kapcsolás az elektromos rolleromhoz, mert ami benne van az nemjó. Kérdésem lenne hogy ez a kapcsolás használható e hozzá? (csak viszont nem tudom hogy a gázkaron milyen értékű a poti)
Hello!
- Nem ismerem a rollereket, még azt sem tudom, hogy 24V-e az aksi feszültsége. De a motoráramokat is illene ismerni. - A gázkar potihoz lehetne igazodni az R1 ellenállás cseréjével. Feltéve, hogy nem valami extra értékű ellenállás van benne. De még az is előfordulhat, hogy nem poti az, hanem egy hall érzékelő. üdv! proli007
Sziasztok! Én elkészítettem 250W roller motorhoz, 3 ill 4 Fettel. A rövid indítgatásokat nem szerette, a lendítő dióda hibája miatt 2-szer is elfüstöltek a Fettek. Induláskor tetemes az áramfelvétel, ( 30A felett) folyamatos üzemben 5-15A. Ha nem rángatod a gázkart
és nem kínozod (domb vagy homok talaj) akkor bírja, de érdemes áram korlátot beleépíteni, és jókora lendítő diódát. Azon áll vagy bukik minden. Hiba jelenség: Ha húzod a gázt neki és a motor nem moccan, ( rövid záras a lendítő dióda és az áramot elnyeli). A következő gázadásnál mennek a Fettek. Üdv ksanyi.
Bocsi nem írtam oda hogy az 555 ic.s változat lendítő diódával. És hogy az 555ic max 15voltról járatható!!!
Szia.
És nem tudol valami kapcsolást ami jó nekem a rollerba? 250W-os benne a motor és 24V ról üzemel (2 darab 12v-os zselés akku) Előre is köszi.
Sajna meg építettem a Tl494-el A szabályzót, de nem nagyon működött. Most azt nem tudom,hogy az IC volt-e a hibás,vagy valami más. Igaz az IC 100 Ft volt.
Sziasztok! Igaz nem 24 V-os ....... de DC motor fordulatszabályzásról volna szó. Van egy 85V-os DC motorom, ami most labortápról 2x40 V-ról kitűnően szabályozható 0-80V-ig. Azonban sokszor kell a táp és keresek alternatív megoldásokat. Nem feltétlenül akarnék PWM-et. Arra gondoltam, hogy tranzisztoros analógiára építek egy FET-es szabályozót úgy hogy a Gate áramot szabályozom fel-le egy sima potival. Találtam FET-eket, hűtőbordát trafót, csak bizonytalan vagyok, mert régebben tranzisztorokkal simán elboldogultam, de nem tudom a FET-nél mire kell vigyázni. Amit kinéztem, az 30V -nál nagyobb feszültséget nem visel el a bemeneten - így odagondoltam egy zenert A FET-ből 3db tudná azt a 2,5A áramot, ami a motornak kell - hűtés nélkül is akár. A D-S áramot egy-egy 100OHM/100W ellenállással (3db szintén párhuzamosan ~33 Ohm) gondoltam lekorlátozni. A Gate áramot 10Mohmmal tartom kordában. A kimenetre raktam még egy diódát is a fordított impulzusok kivédése érdekében. Jó lehet ez így? Az N csatornás FET megfeleltethető simán az NPN tranzisztoroknak vezérlés szempontjából? Polaritás stb....
|
Bejelentkezés
Hirdetés |












