Fórum témák
» Több friss téma |
Sikerült összerakni a töltőt asztalon.
Elsőre működött Egy picit hangos a trafó,de annyi baj legyen. Viszont melegszik a 4db 0,1ohm 5W-os shönt ellenállás.Erre milyen okosságot lehetne kitalálni? Szépen lehet állitani a lekapcsolási feszültséget is. 4db akksit kötöttem sorba,amiböl kettő szinte teljesen kivan purcanva.Hogy mérjem a lekapcsolási feszültséget?Ha ráteszem töltés közben a müszert az akksikra akkor mutat olyan 59V-ot.De ha lekapcsolom a töltőt akkor azonnal visszaugrik a kapocsfesz 47V-ra.A lekapcsolási szintet ugy álitsam be hogy folyamatosan figyelem a kapocsfeszt lekapcsolt töltőnél?
Hello!
Gratulálok! Természetesen a trafó, nem nagyon örül a fázishasításos jelnek. Igazából a tirisztorok után, egy fojtótekercs és egy visszafutás dióda kellene. Viszont azt méretezni kellene 20A-ra, és a dióda miatt, a "fordított polaritás védelem" is megszűnne. De ha a trafó túl van méretezve és nem melegszik túl, akkor bírni fogja a strapát. Az ellenállásokkal nem lehet gond, mert fele teljesítményen mennek. Persze a 2,5W az már hő. Két réz sínre is fel lehet őket forrasztani a "levegőben" egymástól kissé távol, és akkor képesek hőt leadni. Pont azért van a nullponti ellenőrzés, hogy az aksi töltőárama (és esetleg rossz belsőellenállása) ne zavarja a mérést. Töltés közben, ha műszerrel mérsz, nem kapod ugyan azt az értéket, mint a kapuzott figyelő. De töltőáram híján megegyezik a két feszültség. "Ha az aksi feszültsége elérte a 14,5V értéket, akkor az U2c kimenete is magas lesz, és vissza billenti az RS tárat, így a töltés kikapcsol."-írtam. Így, viszonylag egyszerűen is megoldható a probléma: - A 48V-oa aksipakkal sorba még bekötsz egy kis (pld. zselés) aksit, amire egy potit teszel. Így a feszültséget tudod szabályozni kb. 48V..60V-ig. - Ezt kapcsolod a töltőre az aksi pakk helyett. - A töltőt bekapcsolod, de nem indítod el. - Ha az U2c kimenetét méred és közben tekered a potit, akkor megállapíthatod, hogy hány voltnál billen magas szintre. - Ezt az értéket pontosítod a trimmerrel, ez lesz a lekapcsolási feszültség. (Persze használhatsz labortápot is sorba az aksikkal, ha van, akkor nem kell poti sem) üdv! proli007
Ilyenkor egy picit szégyenlem magam.Nem kelett volna tennem csak annyit hogy egy kicsit gondolkozom.Dehát egyszerübb kérdezni mint ...
Nagyon szépen köszönöm a segitséged.Jár érte a pont. Azért lehet hogy idővel még lessz egy-két kérdésem.De megigérem hogy elötte egy kicsit megeröltetem az agyam. Márcsak bekell dobozolnom. Kiirályságvan.
Szia.
Sajnos ez a hosszú tél egy picit késleltette a dolgokat.A töltő már rég bedobozolva várta hogy tölthessen.A hétvégén megvolt az első üzemszerű próbája. Olyan 4-5 órát üzemelt fólyamatosan.15A-es töltőárammal a trafó külseje átmelegedett 40C fokra.Gondolom a belseje mégmelegebb.Ez elfogadható? A shöntök viszont izzanak.Egész pontosan 120C fokosak.A hűtőborda amire fel vannak fogatva,az 80C fokos.Lehet hogy nagyobb vattszámúra kellene cserélni és rádobni egy kis ventillátort? A lényegi kérdés amiért ismét hozzád fordulok az a töltéskiegyenlitő.Mindenféleképpen akarok bele. Arra gondoltam hogy minden akksi kapna egy kis panelt ami figyelné a töltési végfeszültséget,és ha eléri akkor rákapcsol egy shönt ellenállást és elfűté a felesleget.A kapcsolással nem is volna gondom.Amit viszont nemtudok az az hogy mennyi áramot kéne ejteni a shöntökön hogy a tultöltés megakadájozódjon? Szerintem 0.5-1A már elég volna hogy visszafogja a túltöltött akksit.De ezt én csak saccolom és nem is vagyok biztos benne hogy megközelitőleg jól. Válaszodat előre is köszönöm.
Na de ha leválasztom az adott akkut,akkor már nem 48V-os töltő kell hanem 36V-os.És soha nem fog lekapcsolni a töltési végfeszültségnél.Főleg ha mégegy akksit leválaszt.
Meg ehez nagy relék és bonyolut kábelezés szükséges. Ez az elfűtős modszer nemlehet életképes?Nem többszáz wattot akarok eldisszipálni csak annyit hogy az adott akksi kapcsain egy pár tized volt essen. Ezt mi alapján lehet kiszámolni? Gondolom erre csak ez a két megoldás van?.Hát egyik sem igazán előnyös.
Üdv.a trafó melegedése normális,40-50fokig akár nagyobb 200Va teljesítményűnél is.
Mivel áram folyik rajta melegszik,no meg a veszteségek vas+rézveszteség.Természetes dolog. Azt viszont nem értem miért akarsz nagy P-jü sönt ellenállásokat bekötni,ez még régen sem volt szokás,ráadásul az soros izzók R-sok kora már lejárt. Elegendő 1jól méretezett,megfelelő teljesítményű trafó és 25Amperes graetz hid. Ez mondjuk 48V pb.akkupack esetén 57V körüli végfeszültséget jelent feltöltött nem cellazárlatos akkuk esetén.A trafónak 53,5V~kell leadnia U=üresjáratban. A töltés kezdetekor 10-15A is folyhat,akkupakk kapacitásától függően,míg a töltés végén 0,4-0,8A.csupán. A trafót a diódákon és az ampermérőn eső fesz.g valamint terhelés miatt,1,5-2V~ túl kell méretezni.És még nem beszéltünk a töltőkábel ohmos R-sa miatt mérhető fesz.g esésről,ami szintén veszteség.Igy pl.2m.hosszú 2mm.átmérőjű sodrott kábelon 10-12A terhelés mellett 0,5-0,7V fesz.esik. Ezzel sokan nem számolnak,meg vitába szállnak olyannal is aki már készített mért ilyen cuccot. Végül de nem utolsósorban ezeket az akkukat kapacitásuknak 20-25% ával töltheted,ami max.70% hatásfokkal számolva 65Ah akkunál 65x1,3=86Amp.áramot kell bevinned fullra fel legyen töltve. A veszteségeket/hatásfokot minden akkunál figyelembe kell venni.Ez más Pl.Ni-mh 70-80% Li-ion,Li-pol,94-98% körüli érték.
Ez a kiiktatós módszer nem járható út nekem.Sok nagy mágneskapcsoló,mindnehol vezeték.Mivel elektromos autórol van szó (mopedautó) még hejet sem találnék ezeknek a cuccoknak.És a sok vezeték a hajtásnak sem tesz jót.
Az egyenkénti töltés sem egyszerűsiti meg a dolgom.A töltőt is át szeretném alakitani áram+feszgenerátorosra.Idővel gyári,beépithető töltöt akarok bele. Marad az egyszerű elfűtős módszer.Szerintem a gyáriak is igy csinálják.(persze nema többszázezres power managerek) Kénytelen leszek e téren kompromisszumot kötni. A shönt ellenállásokat ki lehetne vezetni a pakkbol egy bordára,amit ventillátorral lehetne hűteni. Ma töltés közben rátettem egy 33ohm-os ellenállást az egyik akksira,de sajna a kapocsfeszültsége csak egy tized voltot esett.Szerintem az ellenálláson minimum 1A-nek kell folyni ahoz hogy érjen valamit.Ez pedig fűteni fog rendesen. De szivesen várnék valami nem sokkal bonyolultabb és kivitelezhető megoldást erre. Itt egy egyszerű: http://users.cecs.anu.edu.au/~luke/xr4000batbal.html
Hello!
Mind az mellett, hogy Zolinak igaza van, hogy az aksinkénti töltés lenne a célravezetőbb, ezzel a kiegyenlítéssel is lehet eredményt elérni. Csak sajnos ahhoz, hogy a töltési végfeszültség már ne emelkedjen tovább, át kell venni az teljes töltőáramot. ez 14V/15A mellett akár 4*210W-ot is jelenthetne. Viszont ha mind a négy cellán így korlátozod a feszültséget, akkor nem fogja érzékelni a lekapcsolási feszültséget az automatika.. A belinkelt kapcsolás egyszerű, célszerű, és viszonylag egyszerűen meg is valósítható. Én minden esetre a terhelő ellenállás helyett a könnyen hozzáférhető izzót alkalmaznék. (Láttam már olyan szellemes, igaz lúgos aksihoz készült megoldást, ahol a cellákkal párhuzamosan diódák voltak shunt szabályzókét kapcsolva. Ezek viszont egy közös hűtőbordán helyezkedtek el. A bordán volt még egy bimetál. Ha már minden dióda fűtött, a bimetál lekapcsolta a töltőáramot és vége volt a töltésnek. )üdv! proli007
Szia.
Most egy picit félretettem a dolgot mert más köti le a figyelmemet,és nem megy minden egyszerre.És a töltést most megtudom olldani a te töltőddel folyamatos felügyelet mellett.De ez nem mehet mindig igy. Az igazi az az lenne ha minden akksit egy kis kapcsolóüzemű táp töltene.Dehát ez szép álom. Feltettem egy képet az akksik jelenlegi bekötéséröl.Sajnos az elhejezésén nem tudok válltoztatni.Ez fix. A legnagyobb gondot az okozza hogy az elöl lévő két akksi mindig lemarad a hátul lévőktöl.35mm2-es kábel vezet oda,de túl hosszú. Az izzóra már én is gondoltam.De abbol is kellene vagy 55W hogy érjen valamit. Őszintén megmonva egy picit tanácstalan vagyok az ügyben.Nem a töltéssel szeretném tönkrevágni az akksikat.
Mostanában sűrűbben kell tölteni az akksikat.Eddig azt tapasztaltam hogy a pozitiv pólusnál lávő akksik vannak a legjobban alultöltve és ahogy haladok a negativ pólus felé ugy nől a kapocsfesz.A negativ pólusra kötött két párhuzamos akksik érik el legelösször a 14.5V-ot.És ha még rajta hagyom a töltőn akkor ez nagyon gyorsan felugrik 15V fölé.És sajna ilyenkor az sem segit rajta ha ráteszek egy 12V/45W-os izzót.Legközelebb nagyobb lámpával próbálkozom.
Egyszer majd szeretnék bele gyári kapcsolóüzemű töltőt,és azt kellene eldönteni hogy érdemes e foglakozni az egyszerretöltéssel és különféle elfűtös elektronikákkal.Vagy most beruházzak egy ilyenre. Bővebben: Töltéskiegyenlitő. De a héten beszélni akarok az evpemanet-esekkel hogy ők milyen szerkezetet ajánlanak nekem erre a problémára,és ők hogyan szokták megoldani. Bővebben: EVpermanent
Elvileg, nem befolyásolja a töltöttségi szintet az, hogy melyik akksi hol van. Hacsak nem nagy a hőmérsékletkülönbség közöttük.
Sajnos, az viszont baj, hogy ezek még új korukban sem egyformák, tehát, ha sorba vannak kötve töltéskor, akkor mindenképpen előfordul, hogy ez az aszimmetria nő. Talán azt kellene megpróbálnod, hogy mindegyik akksit süsd le külön-külön , - mondjuk izzólámpával, - 10 V-ig. Nem ártana felírni, hogy melyik, meddig bírta. Ha ez megvan, akkor máris látszik, hogy jelen pillanatig melyik volt a leggyengébb. Aztán fel kell őket tölteni, egyenként, majd újból megnézni az előbb egyenkénti lesütéssel, hogy mennyire lettek egyformák. Kicsit gondolkozni kellene, ilyen töltéskiegyenlítőt lehetne csinálni, ha máshogy nem, hát analóg módon. Legyen mondjuk a töltőáram 20 A, a fesz különbség ami az akksik között van, az meg mondjuk 2 V. ( ez már nagyon dúrva ) Ez 40W veszteséget jelentene, mondjuk valami to-220-as tokozású FET-nek ez igazán nem probléma.
Hello!
Én nem átallnék egy ilyen egyszerű valamit használni. Sőt egy egyszerű végfok IC alkalmazásától sem riadnék el. Természetesen a plusz és mínusz ágban nem lenne rossz, egy PTK biztit tenni. De zénerekkel is talán megoldható lenne, hogy csak 13V felett lépjen működésbe. Mert akkor biztosan csak töltés alatt üzemelne. üdv! proli007
Igen, valami hasonlóra gondolok, csak FET-tel. A probléma ott van, hogy ha nem egyformák az akksik, akkor az akkuból is fogyasztanak a kimeneti tranyók. Mégpedig az akkuk feszültségének, meg a belső ellenállásuk által meghatározottan.Ezt meg nem lehet megakadályozni, mert az akksik sorba vannak kötve. Ha lehetne közéjük tenni diódát, akkor nagyon szuper lenne. Így viszont a hálózatból töltéskor több a kivett energia, mint ami ténylegesen eltárolásra kerül az akksikban. Nem olyan vészes a helyzet, de azért meggondolandó. Ha szimetrikus a két akksi, akkor ilyen gond nincs, de ez csak a feltöltés végén van. ( már ha egyformák lesznek a cellák... ) Éppen ezért, még áramkorlát is kell a tranyókra, különben nagyon különböző cellák esetén nagyon nagy áramok tudnak folyni. A másik, hogy kellene legalább 20 A töltőáram. Vagy még több... Szóval, azért lesz ott vagy 10...30 % veszteség, ha már gyengülnek az akkuk. Igaz, ezt a szerkezetet nem kell beépíteni az autóba. Egy nagy stekker, ahova ki van vezetve az összes akksi kivezetés és csak be kell dugni az ellendarabot.
Zenerekkel? Hm... nincs rá épkézláb ötletem.
Hello!
Valami ilyesmire gondoltam, persze ez nem egy kiforrott elképzelés. És mint látható, tényleg kezd egy végfokra hasonlítani.. üdv! proli007
Igen. Csak az a baj, hogyha elég nagy a különbség az akkuk között, akkor az egyik tranyó mondjuk 12 A árammal vezet és rajta van a 12 V körüli akkufesz.. Hát, ez nagyon nagy veszteség. Különben, nem kormányozza el a töltőáramot a nagyobb feszültségű akkuról. Az a baj, hogy az akkuk sorba vannak kötve és így nem lehet megakadályozni, hogy ez a "végfok" áramot vegyen fel aszimetria esetén az akkukból is. Tehát, nem csak a töltőáram folyna a tranyókon.
Van egy érzésem, hogy ezt inkább 4 db kapcs. táppal kell megcsinálni. Esetleg egy db 2 kW körüli szabályozatlan táp, ami csak megcsinálja a galvanikus leválasztást, meg mondjuk 4 db 15...18 V DC-t. Aztán ezek kimenetén lóg 4 db 20...30 A-es buck konverter. Persze azt is lehet, amit a szünetmenteseknél csinálnak, vagyis semmit, egyszerűen sorba vannak kötve az akkuk és megy rájuk a töltés. Néha illene csinálni kapacitáspróbát, aztán ha nagyon nem egyformák, akkor kicsit formálni... Már alapból az is baj, hogy nem 2 V-os cellák vannak, hanem 12 V-osak. Tehát, eleve nem lesznek sosem egyformák... Szerintem, ezzel nem érdemes foglalkozni.
Hello!
Alapból nekem is ez a véleményem. Ha már egyszer kihozzuk az aksikat egy csatira, akkor érdemesebb a legegyszerűbb 4db. kapcsitáppal tölteni 12V-onként. Esetleg a töltés figyelését - vezérlését összefogni egy procira. Nem kell söntölgetni, nincs veszteség, ha mind feltöltődött kész van.. üdv! proli007
Akkor elősször azt kell eldönteni hogy melyik irányba haladjunk.
Most adott ez a nem kicsi de legalább jó nehéz töltő,amit nem lehet berakni a kocsiba.Ha hosszútávban gondolkozom akkor mindenféleképpen akarok bele egy kapcsüzemű beépithető töltőt.Namost ez kicsi könnyű és nagyon drága.(gyári)(házilag meg szinte kivitelezhetetlen) Vagy olyan töltéskiegyenlitőt kell csinálni ami úgymond kompatibilis a jelenlegi és a jövőbeli töltővel is vagy kell négy darab 12V-os töltő. Akkor viszont lehet hogy célravezetőbb megcsinálni a max 300W-os 4db 12V-os kapcsüzemű töltőt,amit szépen be lehet épiteni a kocsiba.És igy megmentettem magam a töltéskiegyenlitő bajlódással és a gyári töltő árával.(minimum 70e ft) A Forex-es töltéskiegyenlitő 9600ft.Ebböl kellene 3db.Szerintem ennyi pénzböl simán ki lehet hozni a 4db kapcsitöltőt is. Az a kérdés hogy segitetek e nekem megcsinálni ezt a nemcsak látcatra nehéznek tűnő feladatot. Egyszer talán a HE füzetben olvastam egy 12V-os kapcsolóüzemű töltőröl.Majd előkeresem a cikket. Ezt a gondozásos dolgot érdemes megcsinálni.És párba válogatni az egyforma akksikat.Majd ha vége a teszteknek és kezdődik a végszerelés akkor erre is sort keritek.
Megtaláltam a Rádiótechnikában a kapcsüzemű töltőt,de csak 10A-os.Meg amúgy is nagyon nagy falat volna az nekem.Ehez fel is kell nőni.Egyenlőre maradnék az egyszerübb megoldásnál.
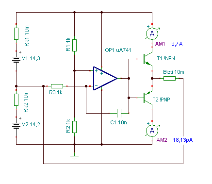
Amit rajzoltál töltéskiegyenlitőt az mennyire kész kapcsolás?Érdemes volna megépiteni és kipróbálni?Irnál nekem egy pár szót a működéséröl?Vagyis azthiszem nagyábol értem.A komparátor figyeli a két akksik szimetriáját és ennek megfelelően a kimenete billen.(a részletekben itt sem vagyok biztos) Viszont ez a végfok a két tranzisztorral meg diódával hogyan működik?
Hello!
Én ezt a kapcsolást csak a Katt-al történő kis eszmecsere miatt szimuláltam le. Tehát el nem készült soha. Alapvetően nem komparátorról van szó, csak egy differencia erősítőről. A két zéner biztosítaná a holt zónát, mert amikor az egyik aksi 12V-on van, a másik meg mondjuk 12,5V-on, akkor nincs töltés, és kiegyenlítés is szükségtelen. Ezért ki kell alakítani egy "holt zónát" amikor az aksi feszültsége pld. 13V alatt van, ne működjön a kapcsolás. Úgy is nem a szimmetria, hanem a túltöltés megakadályozása lenne a cél. Ha 13V felett a két aksi között differencia van, az megjelenik a műveleti erősítő bemenetei között. Ezt a differencia jelet felerősítve, ha az eléri a Fet-ek nyitó küszöbfeszültségét, a Fet-ek nyitni kezdenek. (ezért ilyen meredek a változás. A gyakorlatban ilyenkor csökkenni fog az aksi feszültsége, és beáll egy egyensúlyi helyzet. (Hogy ez valahogy látni lehessen, tettem sorba a szimulációban az aksi modellezésére az aksi 10mohm-os belsőellenállását. Ami ugye alapból az aksiban van, és akkora, amekkora..) Ha a fet nyit, és az áram elér egy értéket, a tranzisztor nyit, és elszívja a Fet vezérlő feszültségét. Így egy áramgenerátoros állapot alakul ki. Ellenkező esetben akkora lehetne az áram, amekkora akar, pontosabban azért mégsem, mert a töltőáramnál nem lehetne nagyobb. Ha az aksi akarná szolgáltatni az áramot, akkor a feszültség leesne, és csökkenne az áram. Minden esetre ez egy "túláram védelem" is egyben. Az áramkör pont úgy néz ki mint egy végfok, csak éppen olyan, ami zárlatban működne. sajnos itt a tranyók disszipálják el az összes teljesítményt. (Tehát fűtene mint az állat, erről beszéltünk a Katt-al.) Ha ezt nem szeretnéd, lehetne az ampermérők helyére terhelést (izzót) helyezni, ebben az esetben a túláram védelem és bizti is feleslegessé válik. De ha nincs Drain ellenállás, és fordítva teszed rá a két aksira, a Fet parazita diódái miatt nagy füst és korom lenne. Nem túl szép áramkör, de véleményem szerint működhetne is ha akar. A holt zónát, az R5 változtatásával is lehetne állítani. Minden esetre mivel ez a szimmetriát állítja be és nem a töltési végfeszültséget korlátozza, működne vele a töltő lekapcsoló áramköre. Tehát helyes működés esetén, töltés alatt minden aksin azonos feszültség lenne mérhető... (Ja, célszerű lenne az aksi összekötési pontjait nem egy vezetéken kivezetni, hanem minden áramkörhöz külön-külön, azaz kettő vezetéket.) üdv! proli007
Igen, valami ilyesmi. De ez nem az igazi, ráadásul melegszik, már alapban egy akksin belül is hat cella van sorbakötve, aztán még megfejelve azzal, hogy két akksi párhuzamosan van kötve... szerintem, nem érdemes ezzel bajlódni.
Rozsda: most mivel töltesz? Gondolom, van egy jó nagy trafó, ami tud vagy 1...2 kW-ot és hozzá egyenirányítás, szűrés után vagy 58 V. Ha ennek a kimenetére tennél mondjuk 4 db olyan tápot, mint amit a gerjesztéshez használsz? Csak egy kicsit több áramot tudjon. Persze, ez nem lesz hordozható, de az nem baj. Viszont, nem egy drága dolog és legalább kettesével lehet tölteni az akksikat.
Azt gondoltam hogy nem került megépitésre,de én bevállalnám.
Köszönöm a rövid ismertetőt.Nekem mindig szükség van erre a pár mondatos leirásra. Én akkor is szivesen kipróbálnám hogy meggyire életképes a dolog.Tehát hogy mennyire fűtene.A négy akksi közül háromnak nagyon közel van egymáshoz a töltőfeszültsége.A negyedik marad le mindig 1V-al.De lehet hogy egy-két formázással ez is megszünne. A feteket rádobni egy jó nagy bordára és megfejelni egy ventillátorral. Ha finomitasz még nekem a kapcsoláson,vagy rábólintasz egy próbára akkor én szivesen összedobnám. Katt.: Egy pár oldallal visszáb proli adott nekem egy töltő kapcsolási rajzot és azt épitettem meg.Hát egyedül nemszivesen cipelem,de egyenlőre megbizhatóan működik.Bár a trafó elég hangos benne és melegszik is,de 15A-al folyatamosan birja a töltést. De most négydarab kapcsitápot megint összedobni,még ha egyszerűbb is...A 48/12 dc-dc vel is meg fog gyűlni a bajom. Amúgy egy picit tanácstalan és bizonytalan vagyok. :no:
Nem is igazán jó az ötletem, mert ahhoz a trafóra 4 db szekunder tekercs kellene...
Jópofa ez a töltő, de mekkora az áramhullámosság amit kapnak az akksik? Nem kellene egy fojtó sorba a kimenettel?
Hello!
De szükség lenne egy bazi nagy légréses vasra, meg bika drótra. Hát az meg nincs.. Így maradnak a Balatoni hullámok. De az aksi tapasztalatom szerint nem túl ideges erre a lüktetésre. Inkább a trafó köszönné meg jobban, gondolom.. Ez a kapcsolás, csak egy "deszka" próbálkozás volt, de működött. Egy orosz trafót találtam, ahol ezek a feszültségek a szekunder kötözgetésével elő lehetett varázsolni. (most is egy papírdobozban lapul valahol a nyák, meg a tirisztorok) De mások is megépítették már, és általában az első rúgásra indult. Ez van.. üdv! proli007
Hát, nem tudom, az akksik mennyire tolerálják a hullámos áramot, nem értek hozzájuk. Igen, a 100 Hz-re kell egy nagy fojtó...
Kétségtelen, a trafó üzemén is segítene, mert akkor legalább négyszögáram folyna... persze, az se sokkal jobb...
Ez csak nekem azért érthetetlen, mert a komolyabb töltők ( 220 V DC 250 A kimenettel ) mind egy jó nagy fojtóval végződik. És a felhasználok keményen megkövetelik a kis áramhullámosságot. Mondjuk ott nem gépkocsiakksikat használnak.
Hát ha nagyon muszáj volna rá egy fojtó akkor megvizsgálhatom hogy mi van itthon hozzá.Csak azt mond meg nekem légyszives hogy mi alapján kell meghatározni a fojtó induktivitását.Nemtudom hogy van e erre valami képlet vagy csak elég saccolni.
És milyen feteket ajálanál a töltéskiegyenlitőbe.Vagy mik legyenek a fő meghatározó paraméterek?
Kinomban nemtudom hogy mihezis kapjak.Mindenesetre ma délután tekertem egy fojtót az akksitöltőbe,próba képp.Egy jó nagy mágneskapcsoló lemezelt magjára tekertem 2mm-es drótbol annyit amennyi elfér rajta,és tettem közé 1mm-er légrést.(vagyis felet,de ugye az egy mm nek felel meg) Ez igy 10mH lett.
Node mikor beakartam épiteni hirtelen nemtudtam hogy a fojtót a shönt elé vagy után kell tenni?Szerintem a shönt után mert ha nagyon sima lenne az áram akkor nemtudná szabájozni a tirisztorokat.Szerintem. De jobbnak láttam megkérdezni mielőtt tönkrevágnám a jó töltőt. Amúgy kondit illene tenni rá?És ha igen akkor mekkorát? Gondolom ez sokmindentől függ,de te mekkorát tennál rá próba képp?
Hello!
Alapvetően jó felé jársz, csak nem vagyok meggyőződve, hogy lesz pozitív haszna is.. Őszintén szólva, én még nem készítettem fojtót semelyik a töltőhöz sem. Így gyakorlati tapasztalatom nem igazán van. (A kapcsitápos kollégák, szerintem sokkal többet tudnak erről a témáról.) A drótot, egy kicsit vékonynak találom, de a kapott induktivitást viszont elegendőnek. (jó, ha nem melegszik, és így az Ohm-os veszteség kicsi) A fojtót, én a dióda híd és az aksi negatív pontja közé tenném (Tekintve, hogy sorban vannak, az áramjel azonos rajtuk. Viszont az áram figyelésnek nem kell azonos fázisú jeleket elnyomni, és a tirisztor Gate áramkörébe is bekerülne a fojtó.) Kondit viszont nem tennék sehova. A szabályzó egyébként is integráló jellegű, tehát a szabályozásban gondot nem okozhat. az áramot úgy sem lehet "folyamatában szabályozni mint egy tápnál, mert ha a tirisztor kinyit, akkor az áram folyik a félperiódus végig, ha akarja a szabályzó, ha nem. Tehát csak utólag lehet összehasonlítani az alapjelet az átlagárammal. Már az átlagolás, is integrációt azaz késést okoz. De ne polemizáljunk... A Fet-eket a Tina-ból csak előkaptam, mert a megfelelő típusok szerintem nincsenek benne. Én eredetileg, sima (darlington) tranyókra gondoltam. A maximális áramot és a maximális disszipációt kellene figyelembe venni a választásnál. Feszültség itt csak 12V, az nem rúg labdába. üdv! proli007 |
Bejelentkezés
Hirdetés |




)


