Fórum témák

» Több friss téma
Fórum » A-osztályú erősítők
 
Témaindító: Dióda, idő: Feb 14, 2006
Lapozás: OK   45 / 137
(#) hapro válasza Doncso hozzászólására (») Feb 13, 2010 /
 
Sajna a feliratot elbaltáztam, de valószínű egy kis táblácskát készítek rá szintén dombor betűkkel, aztán ere ráragasztom.
(#) Mayan hozzászólása Márc 19, 2010 /
 
Na de kérem... hát nélkülem meghal ez a topic ? Fejlemények az A-minimummal kapcsolatban: Felmerült bennem hogy nagyobb erősítés kellene, mert egyes jelforrásoknak nagyon kevés volt, úgy ahogy volt. Ezért nemrég megcsináltam fix erősítéssel, 22k és 1M ellenállásokkal, invertálóra. Az erősítés jó is lett, a hangminőség viszont visszaesett vagy 10 "orto"-t Ezáltal rá kellett jönnöm hogy kisebb erősítéssel sokkal jobban szól ez a kapcsi. Most megcsináltam teljes visszacsatolással, buffernek, így a feszültségerősítése 1, viszont nagyon szépen szól erősebb jelforrásokról így magában. A gyengébbekhez meg csinálok egy másik műv. erősítővel egy előfokot, meg úgyis kell a phono előerősítő is, ezek egy külön egység lesznek, tehát lesz külön elő és végfokom... ez fejlődés, nem ?
(#) Mayan válasza Mayan hozzászólására (») Márc 19, 2010 /
 
Csak az egyik példány elég érdekesen viselkedik: sistereg. Nincs pedig akkora erősítése (1x) hogy sistereghessen. Ha megérintem a tranyók bázisát akkor elhallgat. Ha a kimenetekkel párhuzamosan kötök 100nF-t akkor már sivít is. Ez egy dobozolt példány, csupaszon nem volt ilyen, csendben volt... ez mi lehet ? Illetve gondolom gerjed, de mitől lehet ilyen egy buffernél ?
(#) ngyzoli válasza hapro hozzászólására (») Márc 20, 2010 /
 
Üdv! (mindenkinek)
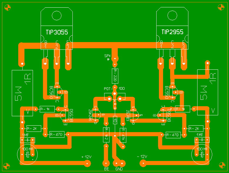
Összedobtam próbára a hiraga-t. Még nem nyák-on,csak forrlécen.Nos...annyi gondom támadt vele,h az egyik oldalon az áram 3A,míg a másikon 0,5A körül áll be.A kettő között lenne optimális(bár az "erősebbik"oldal még gerjedésgyanús) A12Kohm-os ellenállással be tudom húzni egyformára,de akkor nagyon eltérőek lesznek az értékek...Neked voltak ilyen problémáid? Esetleg ötlet?
(#) varttina válasza ngyzoli hozzászólására (») Márc 20, 2010 /
 
Üdv! Még nem építettem meg a kapcsolást, csak elméletben foglalkoztam vele. Arra jutottam, hogy a Hiraga elég érzékeny a felhasznált alkatrészekre. Nem elég ugyanazon csatorna komplementereit párba válogatni, de a két csatorna megfelelő alkatrészeinek is hasonló paraméterekel kell rendelkeznie.
(#) hapro válasza ngyzoli hozzászólására (») Márc 20, 2010 /
 
A kicsiről, vagy a nagyobbról beszélünk?
A trimmer potival nem tudtad a nyugalmit belőni? ez a probléma, vagy a tápágakban nem volt egyforma az áramfelvétel.
Ha ez utóbbi, akkor a nyugalmi áramot szabályzó tranyók bázisában lévő ellenállást potira cseréld ki, és azzal tudod szimmetrizálni. Sőt ezeket a tranyókat hőkontaktba is érdemes helyezni a végtranyókkal, így nem fog elmászni a nyugalmi később sem.
És így igaz, érdemes hasonló paraméterű anyagokat beépíteni. Én egyiknél sem válogattam össze semmit.
(#) Cirboja válasza hapro hozzászólására (») Márc 20, 2010 /
 
Üdv!
Pontosan ezt akartam kérdezni tőled,hogy a két plusz potival mit állítasz és ezek milyen értékűek.
Akkor a képen lévő 1k ellenállások vannak kiváltva ellenállás+ potival?(pl. 560R+470R poti?)
A képen lévő alkatrészekkel építeném + a BC550-560-ok a hűtőbordára,ahogy te is csináltad.
A kimeneten az offszet mértéke mitől függ?
Majd még lesznek hülye kérdéseim,kösz a türelmet.
(#) highand válasza Mayan hozzászólására (») Márc 21, 2010 /
 
Túl kicsi az erősítés. Állítd be 5-re, és használj kisebb értékű ellenállásokat.
(#) hapro válasza Cirboja hozzászólására (») Márc 21, 2010 /
 
Pont így van ahogy írod.
Az offszet függ az alkatrészek szórásától, és mindegyik potitól röviden. De gyakorlatiban meg ha az alkatrészek erősen eltérőek és a plusz két potival beállítod a szimmetrikus nyugalmit, akkor nem lesz a kimeneten semmi offszet.
Egyébként meg a táptól is függ, minél nagyobb a szűrés benne ugye annál nagyobb a zajelnyomás is, amit a tápból fölszedhet.
(#) hapro válasza Cirboja hozzászólására (») Márc 21, 2010 /
 
Készül róla egy cikk csak az idő hiány és a gyér elméleti tudásom ötvözetével lassan halad, ott leírok minden tapasztalatot. Szeretném ha minél többen megépítenék, mert hihetetlen hangja van.
(#) zoZolika válasza Dióda hozzászólására (») Márc 21, 2010 /
 
Sziasztok
Én nemigen preferálom az A osztályú végfokokat.
Ismerjük az okokat, hogy mik a hátulütői. Mindazonáltal a '80-as években én is építettem egyet.Nevezetesen egy Nelson Pass- t, eredeti RCA 2N3055-ökkel. érzésem szerint jobban szól, mint egy kedves volt kollegám által épített JLH. Szerintem kicsit túlmisztifikált dolog. Mai szemmel azt mondom , hogy egy precízen utánépített MOS-fet-es Piret erősítő többet ér. A táp probléma nem annyira a szeparálás egy A osztályú erősítőnél hanem a masszív terhelés. Vegyétek észre, hogy állandó az áram felvétele. Egy AB-oszt végfoknál jóval szignifikánsabb a jó szeparáció. A másik: a JLH ellenütemű, a Pass pedig együtemű. Nekem utóbbi hangja jobban tetszik. Igaz többet is fűt; hál' istennek nincs már meg. A horribilis melegedés miatt sok probléma volt az elhelyezésével (válóok,szülők ellenkezése.....stb). A fejhallgató erősítőm azért együtemű A osztályú. Most egy Pigerszkil - Beszpalov -f éle csodával szemezek éppen. Érdekes kapcsolástechnika.
Elnézést ha valahol kicsit pongyola a fogalmazás

Bocs a Higara kimaradt, csak pár szó róla. ha nem akartok vesződni az építésével, az Elantec szóról szóra ezt rakta be a szupergyors op-amp-jába,

valamint nagyon sok ex EMG hang generátonak is ez az alapja. Tessék szétnézni az ipari elektronika körül is, meglepő dolgok vannak ott.......................

Üdv mindekinek és szép hetet
(#) p_istvan válasza zoZolika hozzászólására (») Márc 21, 2010 /
 
szervusz!
Lehet hogy hiányos a műveltségem, de nekem ez nem mond semmi:
Idézet:
„Pigerszkil - Beszpalov”
, talán csak annyit, hogy két orosz nevű emberről van szó!
(#) zoZolika válasza p_istvan hozzászólására (») Márc 21, 2010 /
 
Szia p_istvan

Jól látod, valóban orosz bácsikról van szó.
Az erősírő lényege, hogy két invertáló, ellenütemű fokozatból építkezik, elég érdekes kapcsolásban.
Maga a cikk a '70-es évek végén látott napvilágot
az akkor Szovjet Ragyio c. újságban. De a Pass erősítőt akkor tájban kezdtem építeni és ezért nem került rá sor.
Mindenesetre most inkább azt építeném meg. Ha lesz időm akkor a közeljövőben feltöltöm a rajzát. Tanulmánynak sem utolsó.
És kitűnő impulzusátvitel jellemzi. Ez kevés erősítő sajátja. Egy kollégám anno megépítette, párhuzamosan az enyémmel, és bizony szuper hangja van, legalább is akusztikus hangszereken.
Az oroszokat nem kell leszólni, komoly szürkeállomány van ott és nem másoltak annyi mindent mint amennyit rájuk fognak.


Szia és szép hetet Neked
(#) hugi00 válasza zoZolika hozzászólására (») Márc 21, 2010 /
 
"Ha lesz időm akkor a közeljövőben feltöltöm a rajzát. "

Remeljuk lesz idod.

- ettol fuggetlenul,
... most google baratommal megbeszelem. )

Szerk.: Ajjaj nem igazan van talalat.
- sajnos ciril betukkel nem rendelkezem, hogy ugy keressek.
(#) vilmosd válasza Dióda hozzászólására (») Márc 21, 2010 /
 
Hali
Itt egy :20 W Class-A amp. Igaz nem magyar, de biztos A osztalyu. 2.6 A a nyugalmi arama. Jol johet hideg napokon.
Udv Vili
(#) p_istvan válasza zoZolika hozzászólására (») Márc 21, 2010 /
 
Szervusz!
Kösz a választ, a kapcsolást én is várom, mert a google barátunk nem ismeri a nevezett urakat. Előbb én is nála érdeklődtem, de semmi!
Az oroszokat meg senki nem bántotta!
Üdv. P István
(#) MolnarG válasza vilmosd hozzászólására (») Márc 21, 2010 /
 
Szerintem 2006 február óta sikerült neki is találnia... ugyanis a hozzászólás, amire válaszoltál már több, mint 4 éves...
(#) zoZolika válasza hugi00 hozzászólására (») Márc 21, 2010 /
 
Sziasztok
Természetesen lesz időm, mivel megkerestem azt a bizonyos rajzot; sajna elég viharvert, de igyekszem ninél hamarabb beszkennelni.A rajzot most kerestem meg.
Elmézést mindenkitől. elírtam a neveket: Pikerszgil-Beszpalov helyesen. Mindenkitől elnézést és igyekszem.
:hide:
(#) Parázs Gábor hozzászólása Márc 25, 2010 /
 
Üdv
A-osztályú erősítőt szeretnék építeni meglevő tápegységből és dobozból.
Mivel adott a trafó 2*36V váltóba.Így két kapcsolás jöhetne szóba.Képeket csatoltam.
Találtam több szimetrikus tápról működő kapcsolást de azok általában +-25V körül mennek.
1. kép:Sipos Gyula féle könyvből van.Nem ismerem, nem tudok olyanról aki megépítette volna.Azonban 15W és a tápfeszültségigénye is jó.Ennek ellenére elég bonyolult kapcsolás, ha azt nézzük, hogy ez egy A-osztályú erősítő.

2.kép:Szintén Sipos Gyula féle könyvből van.Ismerem, hallottam szólni.Lényegesen egyszerűbb kapcsolás.Igaz csak 10W de a kis többletfeszültség miatt kicsit több kijönne belőle.Főleg, hogy 8ohmos ládáim vannak.

Kérdés a következő:Mi a véleményetek a rajzokról?Ki melyiket építette meg?Tapasztalat stb, minden érdekel.

u.i:Trafót nem akarok cserélni, adott, és mivel toroid és elég jól összerakott így nem is piszkálnám meg.
köszi
(#) Parázs Gábor hozzászólása Márc 25, 2010 /
 
A két kép helyet cserélt.Az előző írásomban az elsőnek említett erősítő rajz, a képek közt a második.
(#) Parázs Gábor hozzászólása Márc 25, 2010 /
 
Esetleg még ez is szóba jöhet.itt találtam ebben a topicban.Mi a vélemény?
(#) skylooker válasza Parázs Gábor hozzászólására (») Márc 25, 2010 /
 
A 10W-os egy legenda, sokan megépítették itt a forumon, különböző változatban, én is. Jók a tapasztalatok.
A másik se rossz, de mindkettővel az a gondod lesz, hogy a 2*36 volt az sok.
Az 1*36 volt is, egyenirányítás után kapsz 50 voltot, a felesleget el kéne disszipálni a tápban, ez egy min. 10W-os ellenállással megy, ami fűt rendesen, aztán az A osztályú végfok is fűt, jön a nyár, nem aktuális.
Az egyszerűsége miatt a 10W-ost javasolnám, nem lesz kevés, de mindenképpen másik trafó kell, vagy ezt áttekered.
Minden attól függ, mihez van kedved, miben vagy járatos.
(#) Parázs Gábor válasza skylooker hozzászólására (») Márc 25, 2010 /
 
2N3442-vel vagy netán valami combosabb Mj-vel csak kibírja azt a +14V többletfeszültséget, vagy nem?!
(#) ngyzoli válasza hapro hozzászólására (») Márc 26, 2010 /
 
A probléma időközben megoldódott.Az első két tranzisztor kritikus alkatrésznek számít.Cserélgetésük nagymértékben befolyásolja mind a nyugalmi áramot,mind a kimeneti offset-et.Most tökéletesen egyforma.Nem szól rosszul,bár a táp-on még lehetne tuningolni.2X20V-nál is meglepően hangos tud lenni.Azt hiszem,megtartom...
(#) ngyzoli válasza varttina hozzászólására (») Márc 26, 2010 /
 
Ha van kedved hozzá,bátran tudom ajánlani ezt a kapcsolást.Egyszerű,olcsó,és bizton fogja tudni,ami elvárható.Mint a gyakorlat bebizonyította,nagyon jó a meglátásod,a negatív,és pozitív oldal alkatrészeit ajánlott minél jobban párba válogatni.Különösen az első két tranyót.És erősen ajánlott hőkontaktusba hozni a bordával,mivel melegítésre csökkenti a nyugalmi'-t,ezért stabilitást ad a végfoknak.Más különleges intézkedést gyakorl.nem igényel ez az erősítő.
(#) vilmosd válasza MolnarG hozzászólására (») Márc 26, 2010 /
 
Kozben rajottem de mar nem tudtam torolni a HSZ-t. Forditva volt a idobesorolas.
Udv Vili
(#) CIROKL válasza Parázs Gábor hozzászólására (») Márc 26, 2010 /
 
ŐTT ugy hívják hogy DoZ
Van saját topikja ott többet megtudhatsz róla!
(#) Parázs Gábor válasza CIROKL hozzászólására (») Márc 26, 2010 /
 
Akkor valszeg ezt a Doz-t építem meg, ha oda kerül a sor.

köszi
(#) hapro válasza ngyzoli hozzászólására (») Márc 26, 2010 /
 
Akkor a FET-re gondolsz?
Mert az első kettő az FET.
Azokat hogy mérted ki?
(#) Mayan hozzászólása Márc 26, 2010 /
 
Írtam cikket az én-féle a-minimumról (shamana). Remélem engedélyezik és hamarosan megjelenhet...
Következő: »»   45 / 137
Bejelentkezés

Belépés

Hirdetés
XDT.hu
Az oldalon sütiket használunk a helyes működéshez. Bővebb információt az adatvédelmi szabályzatban olvashatsz. Megértettem